-
行业资讯
INDUSTRY INFORMATION
【导读】 远程办公常见的预算失控,并非软件太贵,而是选型逻辑错了:工具碎片化、免费版隐性成本、功能过剩与系统不集成,会把订阅费之外的培训、迁移、协同损耗放大。本文面向HR、行政、IT与业务负责人,给出一套可执行的移动办公沟通工具选型框架:先识别4个高频坑,再按组织属性匹配平台路线,最后用TCO与分阶段推广把ROI落到数字上,帮助团队在不牺牲安全与体验的前提下,把预算花在真正产生协同的环节。
远程办公从应急走向常态后,企业沟通的矛盾反而更集中地暴露:消息越来越多、会议越来越频繁,但关键决策并没有更快,重复劳动也没有减少。我们在多家企业调研中看到一个共性现象——采购清单越来越长,却没有形成统一工作流,结果是系统越上越多、协作越做越慢。问题也就落在一句话上:移动办公沟通工具怎么选才能省一半预算?本文给出可检查的判断标准与边界条件,避免把“省钱”做成“降级”。
一、现状剖析——移动办公选型的“四大陷阱”
多数预算浪费发生在订阅费之外:切换成本、协作损耗与安全补救,往往比许可证更贵。识别这四类陷阱,本质是在选型前把隐性成本显性化。
1. 碎片化陷阱:工具堆砌带来工时黑洞
很多团队的起点是“哪个顺手用哪个”:IM用一个、会议用一个、文档又是另一个,再加上网盘、项目管理、审批与打卡。短期看很灵活,长期会形成三类可量化损耗:
- 切换损耗:员工在不同App/账号/通知体系间来回跳转,信息定位成本上升。最典型的症状是同一件事在多个群里重复确认,最后仍以口头为准。
- 信息断裂:讨论在IM里、决策在会议里、结论在邮件里、执行在看板里,链条断了就难以复盘,管理者只能靠追问补洞。
- 权限与合规不可控:工具越多,越难统一权限策略与留痕要求,离职交接、客户信息留存与文档归档都会变成“靠自觉”。
碎片化最隐蔽的危害,是把组织协作变成了“拼图式工作流”:每块都能用,但拼不起来。对远程团队而言,这会直接抬高沟通阈值,导致更多同步会议来弥补异步信息的缺口。

2. 隐性成本陷阱:免费版不等于低成本
免费工具的“成本”常被低估,原因在于它把费用从采购环节转移到了运营与风险环节。我们建议至少检查三项:
- 商用授权边界:有的产品免费仅限个人或非商业用途;一旦规模化使用,补授权的成本可能高于一开始买正规版本。
- 能力阉割与增量收费:会议时长、参会人数、录制、云空间、外部联系人、API调用等常在关键处卡口,团队用起来才发现“必须加钱”。
- 安全与审计缺口:远程办公的文件传输、共享链接、外部协作若缺少加密与审计,一旦发生泄露或勒索,补救成本通常是订阅费的数量级。
边界条件也要说清:对5人以内、无敏感数据、无客户信息留存要求的临时项目,免费工具可能是合理的;但只要涉及客户资料、合同、薪酬、代码或核心方案,免费工具就不该作为主链路承载。
3. 功能过剩陷阱:大而全不代表用得起来
不少企业在选型时追求“一套全搞定”,结果买到的是“能做很多事的系统”,而不是“让大家愿意用的工作方式”。功能过剩通常表现为:
- 培训成本高:新员工上手周期拉长,管理者不得不额外组织培训、编手册、设专人答疑。
- 使用率两极分化:少数人深度使用,多数人只用最基础的聊天与打卡,系统的协同价值无法释放。
- 员工抵触:当工具被强行用于过度监控或复杂填报,容易引发对立情绪,最终以“绕开系统私聊”告终。
反例提醒:强流程行业(例如连锁零售排班、制造业多班次、政务审批)往往需要更强的流程与触达能力,“功能多”在此并非问题;问题在于把这套逻辑照搬到创意研发团队或小型创业团队,组织摩擦会迅速上升。
4. 孤岛陷阱:不集成导致数据无法沉淀
沟通工具真正的价值不止是消息与会议,而是把讨论—决策—执行—复盘的数据串起来。若工具无法与HR、ERP、CRM、财务、工单等系统打通,会出现两类后果:
- 重复录入:审批数据在OA里,结果还要到财务系统再录一遍;客户跟进在表格里,最终还要回填CRM。
- 组织知识散落:会议纪要、方案文档、任务状态无法关联,导致复盘依赖个人经验,团队一扩张就失灵。
这里的关键判据是:同一条业务数据是否能在一个主平台形成可追踪链路。如果做不到,短期还能靠人顶住,规模上来必然变成成本炸点。
二、管理视角——基于组织属性的匹配逻辑
不存在放之四海皆准的“最佳工具”,只有与组织运行方式相匹配的组合。省预算的第一步,是避免买到与你的管理模式相冲突的产品。
1. 强管控型组织:流程闭环优先,而不是“聊天顺畅”
制造、政企、连锁零售、呼叫中心等组织的共同点是:岗位分工清晰、流程标准化、考勤与审批具有刚性要求。此类组织选型建议把权重放在:
- 强触达与执行闭环:重要通知必须可追踪触达状态,避免“发了但没人看”。
- 审批与表单能力:流程要能覆盖请假、采购、用章、报销、合同等高频场景,并能沉淀模板。
- 组织与权限体系:层级与部门边界清晰,权限可继承、可审计,满足内部控制要求。
不适用场景:如果团队高度依赖跨部门共创(例如产品研发),过强的流程化可能把讨论推向线下私聊,反而增加协调成本。
2. 连接型组织:客户触达与内外协同决定上限
销售驱动、服务交付、教育、医美、零售私域等业务,核心矛盾不是内部怎么聊,而是员工如何高效连接客户与伙伴。此类组织应重点评估:
- 对外沟通与留存能力:外部联系人容量、客户资料沉淀、离职继承、群运营能力是否完善。
- 合规与风控:敏感词、会话存档(在合法合规前提下)、权限隔离、数据导出控制。
- 与业务系统联动:能否与CRM、工单、客服、订单系统形成闭环,减少销售“写两份记录”。
边界提醒:如果企业的客户数据涉跨境合规或高敏感行业,还需同步评估数据存储与审计能力,避免“能连客户但管不住数据”。
3. 敏捷创新型组织:异步协作与知识沉淀优先
互联网、科技、研发、咨询与创意型团队,效率瓶颈通常不是审批慢,而是信息透明不足、文档版本混乱、会议过载。选型重点建议放在:
- 文档与知识协作能力:多人实时协同、版本管理、评论与任务化、与会议纪要联动。
- 异步沟通机制:减少无效同步会,让讨论在可追溯的载体里完成。
- 目标对齐工具:OKR/项目看板/多维表格等,让进展对所有人可见,降低追问成本。
反例提示:如果团队成员对数字工具接受度低、或一线岗位占比高,过重的“文档协作”可能造成额外负担,需要用更轻的流程承接。
4. 信创与合规刚需:先满足底线,再谈体验与创新
金融、能源、军工、政府及涉密单位,选型往往有硬约束:国产化适配、等保要求、专有云或私有化部署、审计留痕。此类组织建议采用“两层策略”:
- 底座先行:满足信创适配与安全审计的主平台作为统一入口。
- 能力补齐:对音视频、协作体验要求更高的场景,可在合规边界内引入受控的补充工具,但要明确数据回流与归档规则。
这里容易出现的误区是:把“合规”理解为“只能难用”。实际上,合规与体验并非天然对立,关键在于架构设计与运营规范是否到位。
表格1:三大主流平台定位对比表(用于选型时快速对号入座)
| 维度 | 偏强管控路线(示例:钉钉模式) | 偏连接路线(示例:企业微信模式) | 偏协作路线(示例:飞书/Lark模式) |
|---|---|---|---|
| 核心定位 | 内部治理与流程闭环 | 员工连接客户与生态 | 文档驱动的一体化协作 |
| 典型行业 | 制造、政企、连锁、教育管理 | 零售私域、销售型组织、服务交付 | 研发、创意、咨询、产品团队 |
| 管理哲学侧重 | 纪律、流程、可控 | 连接、留存、合规触达 | 透明、协同、异步效率 |
| 关键能力关注点 | 审批/考勤/强触达/组织权限 | 外部联系人/客户资产/离职继承 | 文档协作/知识库/多维表格/会议纪要联动 |
| 常见风险 | 过度流程化引发抵触 | 只重外联忽视内部协同 | 对一线岗位不够友好、落地需运营 |
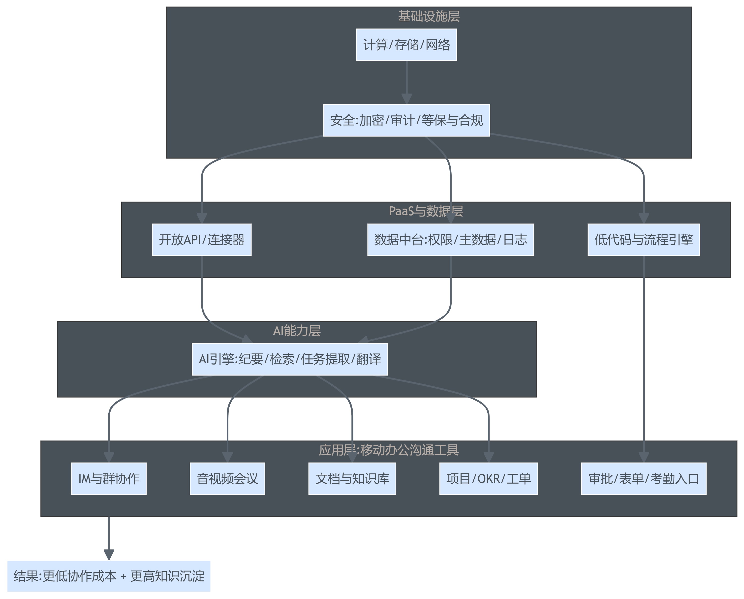
三、技术视角——2026年选型的三大硬核指标
当工具从“沟通软件”变成“组织操作系统”,技术指标的意义在于决定你未来三年的扩展成本。我们建议抓住三类硬指标:AI能力、集成底座、移动体验。
1. AI原生能力:把会议与消息变成可执行资产
AI不是锦上添花,而是降低协作摩擦的“基础设施能力”。判断是否值得为AI付费,建议用三个可验证问题:
- 能否把会议变成任务:自动纪要、行动项提取、负责人与截止时间识别,减少会后追问。
- 能否把信息变成检索:跨群消息与文档的统一搜索、语义检索与权限内可见,降低找资料成本。
- 能否融入工作流:不仅生成文本,还能推动审批、同步项目看板、更新知识库,避免AI产物成为孤立文件。
边界条件:若企业缺少统一的文档与任务承载平台,AI生成的纪要很可能“产出即沉没”。因此AI能力必须与协作载体绑定评估,而不是只看演示效果。
2. 集成性与PaaS底座:决定你是不是还要买一堆插件
集成能力不是IT的偏好,而是预算控制的关键。建议评估四项:
- API开放度与稳定性:是否有清晰文档、权限控制、调用限额与运维机制。
- 连接器与生态:能否快速对接常用的HR、财务、CRM、BI与电子签章,减少定制开发。
- 低代码/表单/流程引擎:业务部门能否在可控范围内自助搭建流程,避免“需求排队三个月”。
- 数据回流与主数据策略:至少要明确“哪边是主系统”,否则两边各写各的,冲突会越来越多。
不适用提醒:对极小团队(例如10人以内),“强集成”可能暂时不是第一优先级;但一旦出现多部门、多区域、多业务线,集成会直接影响人均产出。
3. 移动端体验与多端协同:决定采纳率,而非美观程度
移动办公的现实场景不是在会议室满格Wi-Fi里,而是在地铁、客户现场、门店后台与差旅途中。建议用“可压测”的方式看体验:
- 弱网稳定性:语音/视频丢包表现、消息延迟、文件上传续传能力。
- 多端一致性:手机发起的审批、会议、文档评论能否在PC无缝接续。
- 通知可控性:能否设置免打扰、重点消息机制,避免信息轰炸引发反向逃离。
这里可以做一个简单类比:移动端体验像“入口闸机”,闸机拥堵,再强的后台也进不去。体验不达标时,最先损失的是一线业务的使用意愿,最终导致平台价值无法兑现。

四、决策落地——ROI测算与实施避坑指南
选型是否“省一半预算”,关键不在砍价,而在把TCO算清、把推广节奏设计好、把安全与治理做成制度化动作。
1. TCO(总拥有成本)测算模型:把隐性成本摆上台面
我们建议企业用“年度TCO”来比较方案,而不是只比较单价。可采用简化公式:
- 年度TCO = 许可证与增值包 + 实施与迁移 + 运维与集成 + 培训与推广 + 安全与合规成本 + 协作损耗成本(可估算)
协作损耗成本不必追求精确,可用保守估算:按关键岗位平均时薪 × 每周因切换/重复沟通浪费的小时数 × 人数 × 52周。很多企业一算就会发现,“多买一个工具”带来的并行成本,可能比工具本身更贵。
表格2:企业移动办公TCO(总拥有成本)测算清单
| 成本类别 | 细项 | 说明 | 常见低估点 |
|---|---|---|---|
| 显性成本 | 订阅/许可费 | 按账号/功能/存储/会议容量计费 | 只看首年优惠不看续费 |
| 显性成本 | 实施费 | 私有化/专有云/配置与交付 | 需求变更导致追加 |
| 隐性成本 | 迁移成本 | 群迁移、文档/网盘/历史数据迁移 | 历史数据清洗耗时 |
| 隐性成本 | 培训与推广 | 培训、SOP、运营人力 | 新人持续上手成本 |
| 隐性成本 | 集成与运维 | API对接、监控、权限策略、单点登录 | 后续业务扩展再开发 |
| 风险成本 | 安全与合规 | 等保、审计、会话留痕、权限复核 | 事后补救代价更高 |
| 机会成本 | 协作损耗 | 切换时间、重复会议、信息丢失 | 难量化但最伤人均产出 |
2. 分阶段推广策略:试点—推广—优化,避免一刀切
远程办公工具的落地失败,常见原因不是功能不行,而是切换方式粗暴。建议采用三阶段:
- 试点期(2–4周):选一个流程清晰、协作强度中等的部门(例如行政+一个业务线)做试点,明确要验证的指标:会议纪要落地率、审批时长、文档协作频次、消息触达率等。
- 推广期(4–8周):把成功经验写成可复制的SOP:频道/群命名规则、文件归档规则、会议纪要模板、权限申请流程,并设定“旧工具冻结时间表”。
- 优化期(持续):每月做一次使用数据回看:活跃率、核心功能渗透率、外部协作占比、集成调用量,并根据业务变化调整模板与流程。
边界提醒:对业务高峰期行业(例如电商大促、财务关账月),不建议做全员切换;应选择低峰窗口,降低切换对经营的扰动。

3. 数据治理与安全规范:把规则写在系统里,而不是写在通知里
远程办公环境下,治理做不好会出现两种极端:要么“管太多”导致抵触,要么“管太少”导致泄露。可执行的做法是:
- 分级分类与最小权限:按数据敏感度(公开/内部/受限/机密)配置默认权限与外发规则,让员工“少选择、少犯错”。
- 外部协作的边界:外链有效期、下载水印、对外共享审批、离职交接的客户与文档继承机制。
- 日志与审计常态化:关键动作可追溯,但避免把审计等同于对员工的实时监控;审计的目标是风险控制与责任界定。
- 行为规范与人性化设置:明确哪些场景必须同步沟通(例如事故响应),哪些鼓励异步(例如需求评审),同时提供免打扰机制,降低数字倦怠。
这里的关键是把安全做成“默认配置”,而不是出事后靠运动式整顿。
结语
回到开篇问题:移动办公沟通工具怎么选才能省一半预算?答案不是压低单价,而是用同一套逻辑同时解决四件事——减少碎片化、识别免费版隐性成本、避免功能过剩、确保可集成可沉淀。预算省下来的那一半,往往来自“少折腾一次系统、少开一堆无效会、少做重复录入、少承担一次安全补救”。
给出4条可直接执行的建议,便于你从明天开始推进:
- 先做工具盘点再谈采购:列出全员正在用的沟通/会议/文档/网盘/项目工具,统计活跃率与重复功能,找出可以合并的部分。
- 用组织类型定路线:强管控、连接型、敏捷创新、信创合规四类至少选定一个主路线,避免“各部门各买一套”。
- 用年度TCO比方案:把迁移、培训、集成、运维与风险成本纳入同一张表,宁可少买功能,也不要多买孤岛。
- 按试点—推广—优化落地:先验证指标再全员切换,同时把权限、归档、外部协作规则固化到系统配置里,降低长期运营成本。





























































