-
行业资讯
INDUSTRY INFORMATION
【导读】 组织发展软件选型越来越像一场“长期主义的技术决策”:短期要快上线、快迭代,长期要数据可控、合规可审计。本文围绕组织发展软件选型中最常见的9个关键问题,系统对比SaaS与私有化部署在TCO、数据主权、信创适配、升级节奏、集成与AI落地方式上的差异,给CHRO/CIO一套可落地的判断框架,回答你最关心的——组织发展软件选型该选SaaS还是私有化部署?
不少企业在采购OD(组织发展)软件时,往往先被演示效果打动:九宫格、人才盘点、胜任力模型、组织诊断看板一应俱全。但真到上线推进,问题就变成更“硬”的现实:预算批不批得下来、数据能不能出域、组织架构频繁调整时系统扛不扛得住、集团多层级权限到底怎么管、未来要上AI时数据怎么喂、模型怎么管。
我们从实践中看到,一个更容易被忽略的事实是:OD系统往往不是“单点工具”,而是人力主数据、组织结构、干部/继任、绩效与任职资格等关键数据的交汇处。于是,SaaS与私有化部署的差异,不再是IT交付方式的差异,而是企业在速度、控制权与长期成本之间的取舍。
下文按9个问题逐一拆解,尽量把账算清,把边界讲透。
一、成本视角的重新审视——TCO模型与现金流
真正影响决策的不是“第一年花多少钱”,而是5年维度下的总拥有成本(TCO)与现金流波动;SaaS的低门槛可能在扩容与增购中被稀释,私有化的高投入也可能在稳定期被摊薄。
1. Q1 初始投入:订阅制/零启动费 vs 软硬件/实施/授权费,现金流压力差在哪?
在组织发展软件选型中,财务与业务常见的分歧点是“首年预算形态”:SaaS多以年度订阅为主,私有化部署往往是“软件许可(或项目款)+实施服务+必要硬件/资源”的组合。
- SaaS(常见结构)
- 费用形态:按账号/模块/组织规模订阅(年付或多年月付折扣)
- 首年成本构成:订阅费 +(可选)实施/培训/数据初始化服务
- 现金流特征:支出更平滑,更像运营费用(OPEX)
- 管理含义:更容易立项,尤其适合“先跑起来、再优化”的业务节奏
- 私有化部署(常见结构)
- 费用形态:软件许可/项目交付费 + 实施费 + 运维保障(或维保)+ 资源(服务器/存储/数据库/中间件等)
- 首年成本构成:一次性支出更集中
- 现金流特征:更像资本性投入(CAPEX)与项目费组合
- 管理含义:立项门槛更高,但更容易纳入集团数字化统筹(尤其在强监管/信创环境)
这里有个容易踩的坑:一些团队把“私有化部署=买断”当作前提,结果忽略了后续维保、升级与运维资源;也有一些团队把“SaaS=不用实施”当作前提,结果数据治理、权限梳理、组织结构映射这些工作仍然要做,只是服务提供者不同。
适用条件提醒:
- 如果企业处在快速扩张期、组织结构尚未稳定、预算审批偏谨慎,SaaS的“低首付”确实更友好。
- 如果企业采购偏集中、项目必须走集团招采与合规审计,私有化部署的“可控交付物”反而更容易通过审查。
2. Q2 长期成本:为什么说要用5年以上TCO看“扩容效应”和“摊薄效应”?
我们建议把OD系统的成本拆成四类:软件费用、实施与集成、运行资源、运维与治理。差异主要出在“规模增长”与“升级维护”上。
- SaaS的典型特征是:随着用户数、模块数、组织数增加,订阅费用线性或阶梯式增长;当你把绩效、继任、盘点、干部管理逐步加上去,费用往往不是“加一点点”,而是进入更高的套餐档位。
- 私有化部署的典型特征是:前期投入高,但在组织规模稳定后,边际成本增长变慢,尤其当基础设施可复用、实施资产(接口、数据模型、权限体系)沉淀下来,单位成本会被摊薄。
为了让讨论可检验,下面用一组模拟测算展示“500人企业”和“5000人企业”的5年成本趋势(仅用于决策推演,不代表任何厂商报价):
- 假设口径(示例)
- SaaS:按人按年计费 + 模块阶梯;实施按一次性服务计
- 私有化:首年许可/项目费 + 实施费 + 每年维保(按一定比例)+ 运维资源成本
- 两者都考虑:必要的集成、数据治理与管理员配置成本(但权重不同)
从这类模型通常能得到两条对企业有用的判断:
- 规模越大,SaaS“扩容效应”越明显:并非SaaS不经济,而是订阅模型把成本与规模强绑定;当OD系统覆盖面从“干部盘点小范围”扩大到“全员绩效与胜任力”,扩容将成为确定性事件。
- 业务越稳定,私有化“摊薄效应”越明显:当组织架构、权限边界、接口体系稳定后,投入开始转化为可复用资产,成本曲线趋缓。
反例提示:
- 若私有化部署的升级长期停滞(版本碎片化、二开难维护),摊薄效应会被抵消,甚至出现“越用越重”的负担。
- 若SaaS厂商提供长期价格锁定、企业版阶梯封顶,扩容效应可能被显著缓解。
3. 隐性成本:数据迁移/定制开发 vs 运维人力/服务器折旧,哪些更容易被低估?
在组织发展软件选型里,真正让项目“超预算”的往往不是软件本体,而是隐性成本。我们建议在立项阶段就把下列项纳入对比清单:
- SaaS更常被低估的隐性成本
- 数据迁移与清洗:历史任职、绩效、人才标签口径不一,迁移不是“导入Excel”那么简单
- 深度定制与特殊流程:标准化能力不足时,可能要走低代码扩展、定制接口、额外服务包
- 退出与切换成本(Vendor Lock-in):数据导出格式、流程配置、权限模型迁移的再建设成本
- 私有化更常被低估的隐性成本
- 运维人力:数据库、安全加固、日志审计、备份与容灾演练
- 服务器/存储/数据库授权与折旧:尤其在集团规模与高可用要求下
- 安全治理与合规审计:等保、基线加固、渗透测试与整改闭环
下面用一张对比表把“成本构成”摆到台面上,便于和财务、IT、业务共同校准口径。
| 表格1:SaaS vs 私有化部署——5年TCO成本构成对比(示例口径) | SaaS(常见) | 私有化部署(常见) |
|---|---|---|
| 初始软硬件 | 通常为0(由厂商承担) | 服务器/存储/网络/数据库等需要预算 |
| 实施费 | 可能较低,但数据治理与权限梳理仍需投入 | 通常较高(含部署、配置、联调、培训) |
| 年度费用 | 订阅费随人数/模块增长 | 维保/运维费相对稳定(但升级项目可能单列) |
| 扩容成本 | 账号/模块阶梯明显 | 资源扩容+性能调优,周期更长但可控 |
| 运维人力 | 企业侧偏“业务运维/管理员” | 企业侧偏“系统运维/安全/DBA” |
| 隐性风险成本 | 退出成本、价格调整、数据出域争议 | 版本碎片化、二开维护、人才缺口 |
最后给一个更“现实”的提醒:
如果企业内部没有把OD系统当成“长期运营的产品”,而只是一次性项目,那么不论选SaaS还是私有化,隐性成本都会在第二年、第三年以“补课”的形式出现——区别只是由谁来补、以什么价格补。
二、安全与合规——数据主权的红线博弈
当OD系统承载薪酬、绩效、继任与人才画像等敏感信息时,决策的第一性原理往往不是功能,而是数据主权与合规可审计性;私有化部署更像合规底线的压舱石,而SaaS的优势更多体现在防护能力与运维成熟度。
1. Q3 数据控制权:私有化“物理隔离、完全自治”的法律意义是什么?SaaS的“托管”风险怎么评估?
在中国语境下讨论安全,必须把“技术安全”和“治理安全”分开:前者关心能不能防攻击,后者关心发生事件时能不能追责、能不能举证、能不能持续运营。
- 私有化部署的控制权价值
- 数据存储位置、访问链路、密钥管理、日志审计可由企业统一管控
- 能更细粒度地做到:内外网隔离、专用安全域、定制脱敏规则
- 在合规审计中更容易提供“证据链”(权限、操作、审批、留痕)
- SaaS模式下的治理关注点
- 多租户隔离机制是否足够透明:隔离不仅是“技术承诺”,还要有审计材料与第三方测评支撑
- 数据驻留与跨境:服务器在境内不等于所有链路都不触发出域风险(如第三方分析、海外子公司访问、API调用路径)
- 服务连续性:宕机是短期风险,停服/并购/产品线调整是长期风险,需要合同与退出机制约束
边界条件:并不意味着“SaaS就一定不合规”。如果厂商提供专属实例、专属存储、国密算法支持、等保/审计材料完善,并且合同里明确数据所有权、处理边界、退出与删除机制,SaaS同样可以达到较高的合规水平。关键在于:企业是否能获得足够的可验证证据,而不仅是销售口头承诺。
2. Q4 合规与信创:国企/金融/医疗为什么常把私有化部署当“必选项”?
在强监管行业,OD系统的选型经常不是“能不能上”,而是“能不能过审”。涉及的常见要求包括但不限于:
- 数据安全与个人信息保护相关要求:个人信息最小必要、访问授权、日志留存、出境评估等
- 等保(网络安全等级保护)建设与测评要求:系统边界、访问控制、审计、漏洞管理与应急响应
- 信创适配要求:国产操作系统、国产数据库、国产中间件与芯片的兼容性与认证材料
为什么这些要求更容易把组织推向私有化部署?原因在于“可控交付物”的确定性:私有化部署通常能提供清晰的部署拓扑、资源清单、权限域与审计配置,便于纳入集团统一安全基线;而SaaS如果是共享平台形态,企业在“看不见的层”上很难提出定制化审计要求。
反例提示:部分厂商的“专属云/私有SaaS”正在缩小差距——在专属资源、独立审计与信创适配能力成熟的情况下,SaaS形态也可能被纳入采购清单。但要注意,很多所谓“私有化SaaS”在交付责任、升级策略与二开边界上与传统私有化仍不同,需要在合同与技术方案中逐条落地。
3. Q5 安全防御体系:为什么会出现“公有云更安全”与“本地更可控”的认知分歧?
这个分歧本质上来自安全能力的两种来源:
- SaaS的强项在于规模化安全投入:WAF、DDoS防护、7×24监控、漏洞响应、统一补丁等,往往比单一企业自建更成熟。对很多IT资源有限的组织来说,“把安全交给更专业的一方”是合理选择。
- 私有化的强项在于责任与边界清晰:发生事件时,企业能快速定位问题、掌握证据链、按内部应急流程处置,同时避免“等待厂商窗口期”。
从实践看,真正危险的不是选错模式,而是用错治理方式:
- 用SaaS却不做账号权限治理、离职交接、最小授权,风险会集中在“内部滥用”;
- 用私有化却不做补丁管理、弱口令整改、日志审计,风险会集中在“运维疏漏”。
因此在组织发展软件选型中,我们更建议把安全评估写成“可执行清单”,而不是一句话判断,例如:密钥托管方式、日志留存时长、审计导出能力、应急响应SLA、漏洞披露机制、数据删除与退出验证等。
三、敏捷与深度——业务适配性的两难选择
SaaS的优势在于标准化带来的上线速度与持续迭代,私有化部署的优势在于对复杂组织与独特流程的深度适配;选择的关键,是企业的管理逻辑到底是“跟随最佳实践”还是“沉淀差异化流程资产”。
1. Q6 标准化 vs 定制化:组织发展软件选型该选SaaS还是私有化部署?先看你是不是“流程强定制型”
OD系统常见的“看似标准、实则各不相同”的部分包括:人才盘点标签体系、干部任免流程、继任池规则、绩效校准口径、任职资格与职级体系映射、九宫格评价维度等。SaaS能否满足,取决于企业的管理口径是否愿意向“产品最佳实践”靠拢。
- 适合SaaS的典型情况(标准化收益大)
- 企业愿意统一口径:绩效维度、人才标准、组织层级相对稳定
- 业务希望快速落地:先把盘点与看板跑通,再逐步完善模型
- OD更多是“管理动作线上化”,而不是“复杂规则系统化”
- 更偏向私有化的典型情况(定制化刚性强)
- 集团多业态、多组织层级,干部任免与继任规则差异大
- 人才标签、胜任力模型与业务/岗位强绑定,且经常要做特定算法或口径转换
- 需要在数据库字段、权限模型、审批引擎上做深度改造,甚至要与内部主数据平台一致
这里的关键不在于“能不能定制”,而在于“定制后能不能持续演进”。私有化可以做到代码级改造,但也必须为“可维护”买单:二开规范、接口版本、回归测试与升级策略,一个都不能少。
提醒一句:如果企业把差异化流程当成竞争力,请同步建设“流程治理机制”,否则定制化会从优势变成负担。
2. Q7 迭代与升级:静默升级、全员同步 vs 计划性升级、版本可控,谁更适合OD?
OD系统的升级并非越频繁越好。原因是OD系统往往与年度绩效、干部盘点节奏绑定,界面变化、字段变化都可能带来培训成本与执行偏差。
- SaaS升级逻辑
- 厂商统一版本:功能更新快,安全补丁及时
- 风险点:企业对变更窗口的掌控更弱,需要依赖厂商的发布节奏与变更说明质量
- 适配方式:建立“变更评审+灰度培训”机制,尤其在绩效季/盘点季要谨慎
- 私有化升级逻辑
- 企业可控版本:可以选择在业务淡季升级,避免关键节点变动
- 风险点:若升级频率过低,会累积技术债与安全隐患;若二开过多,升级成本会陡增
- 适配方式:把升级纳入年度IT计划,建立回归测试与接口兼容策略
实践里常见的误判是:把SaaS升级当作“无成本”。事实上,系统升级对OD最大的成本不在技术,而在组织:流程培训、口径解释、跨部门协同与执行一致性。升级越快,组织吸收越跟不上,就越容易出现“系统很好用,但业务不愿用”。
3. Q8 集成能力:OD软件要和ERP/MES/财务/主数据怎么打通?两种模式的集成边界差异在哪?
OD系统很少单独存在。至少会与以下系统发生关系:主数据(组织/岗位/人员)、考勤与薪酬、财务成本中心、OA流程、统一身份认证、数据中台/BI等。集成的难点通常不在“能不能调用API”,而在“内外网边界、数据口径与权限穿透”。
- SaaS集成的典型特点
- API标准化程度较高,接入速度快
- 但在内网系统较多、网络隔离严格的企业,可能需要专线、网关或中间层,集成周期反而拉长
- 对数据回流与实时性要求高时,需要重点评估:限流、延迟、消息一致性与重试机制
- 私有化部署集成的典型特点
- 与内网系统联通更直接,尤其在同一安全域内
- 可在企业侧做更细的接口编排、数据落库与权限校验
- 但对企业集成能力要求高:接口治理、数据标准、主数据一致性要有人负责
为便于项目推进,下面用流程对比的方式把“需求变更响应”差异画清楚——这会直接影响你在盘点季、组织调整期的响应速度与成本。
边界条件:
- 如果企业的需求变更多是“参数配置级”,SaaS的响应效率通常更好。
- 如果企业的需求变更多是“跨系统联动、权限穿透、数据回流、复杂口径”,私有化的可控性往往更占优。
四、未来演进——AI时代的架构选择
AI正在把OD系统从“记录与流程”推向“分析与决策辅助”,而AI能力如何落地(云端API还是本地推理)会反向影响部署选择;更现实的趋势是混合架构,把敏感与非敏感、核心与边缘分层处理。
1. Q9 AI能力部署:云端大模型API的便捷性 vs 本地私有大模型的不出域优势,怎么选?
当企业开始把AI用于胜任力画像、人才标签自动生成、组织诊断洞察、继任风险预警时,绕不开两个问题:数据能不能出域、模型输出能不能被解释与审计。
- SaaS + 云端大模型(常见路径)
- 优势:接入快、能力迭代快(厂商持续更新模型与提示词工程)
- 风险点:提示词与上下文可能包含敏感个人信息;数据处理边界需要合同与技术双重约束
- 更适合:对数据敏感度相对可控、希望快速试点的场景(如学习问答、制度助手、通用文案生成)
- 私有化 + 本地推理/私有大模型(常见路径)
- 优势:训练/推理数据不出域,更容易满足合规与审计要求;可做更强的权限隔离
- 挑战:算力、模型运维、版本管理与安全评测成本更高
- 更适合:干部盘点、继任、薪酬绩效等高敏场景,或强监管主体
反例提示:并不是“本地就一定更安全”。如果企业缺乏模型安全评测、提示词注入防护、访问审计与脱敏策略,本地AI同样可能造成内部泄露或误用。AI安全是治理问题,不是部署地点问题。
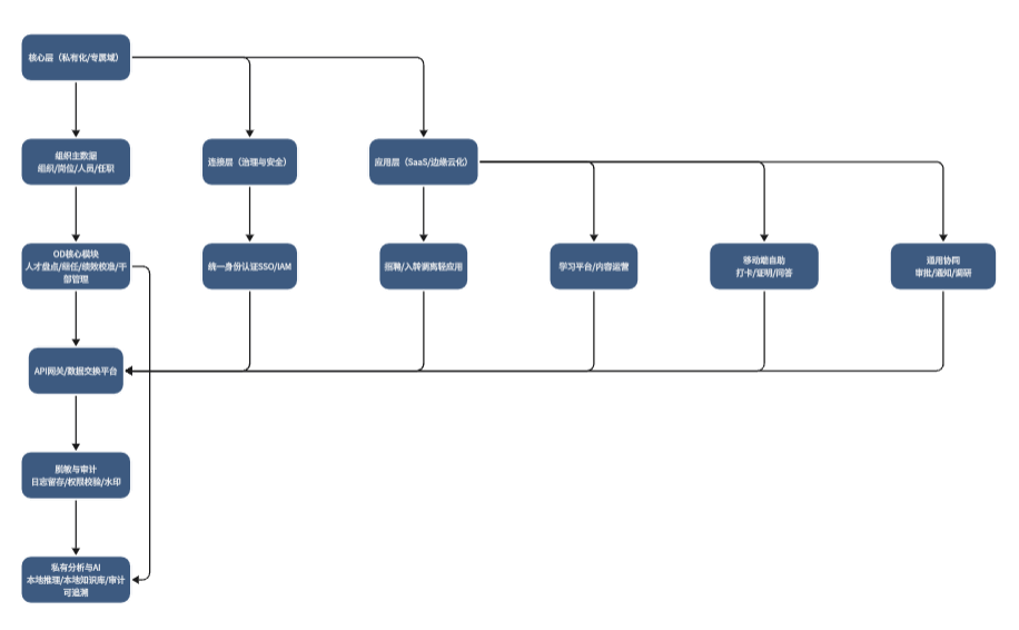
2. 趋势判断:为什么“核心私有化+边缘SaaS化”更可能成为终局?
我们更倾向于把OD相关能力拆成三层来看:
- 核心层(高敏+强治理):组织主数据、干部与继任、绩效结果、关键人才标签与画像、核心OD分析模型
- 连接层(安全与接口治理):API网关、身份认证、数据脱敏、审计与日志、消息总线
- 应用层(高频+敏捷):招聘协同、学习平台、员工自助、移动端轻应用、知识助手等
在这个拆分下,“混合部署”往往不是妥协,而是成本、合规与敏捷的综合最优。用一张结构图把常见架构示意出来:

这个趋势对选型的启示是:不要把问题简化为“要不要上云”,而要拆成“哪些数据必须不出域、哪些能力必须快迭代、哪些模块必须可审计”。当你把模块分层后,部署形态往往自然就清晰了。
结语
回到开篇问题——组织发展软件选型该选SaaS还是私有化部署? 我们更建议把它变成一组可执行的判断,而不是一句口号式偏好。没有绝对更好的模式,只有在你企业约束条件下更合适的组合。
为了便于内部快速对齐,你可以用下面的“自测矩阵”做第一次筛选,然后再进入POC与合同条款细化。
| 表格2:企业选型自测矩阵(建议用于立项会对齐口径) | 低/弱 | 中 | 高/强 |
|---|---|---|---|
| 数据敏感度(薪酬/干部/继任等) | SaaS可行 | 混合优先 | 私有化优先 |
| 定制化需求(模型口径/流程/字段/算法) | SaaS优先 | 混合优先 | 私有化优先 |
| IT团队能力(运维/安全/集成/测试) | SaaS优先 | 混合可行 | 私有化可行 |
| 预算模式(偏OPEX订阅 vs 偏CAPEX项目) | SaaS友好 | 两者皆可 | 私有化友好 |
| 上线时效(≤2个月 vs ≥6个月) | SaaS优先 | 视集成而定 | 私有化需规划 |
最后给出4条可直接带回去执行的建议(尽量“可落地、可检查”):
- 用5年TCO而非首年报价做决策:把扩容、集成、升级、运维人力、退出成本写进同一张表,避免第二年开始“补预算”。
- 先定“数据与合规红线”再谈功能:明确哪些数据必须不出域、日志与审计要留多久、退出与删除如何验收,把这些写成招采与合同条款。
- 把“定制化”升级为“可维护的产品化能力”:若选择私有化二开,必须同步制定接口治理、回归测试、升级窗口与版本策略,否则定制会反噬。
- 按“核心/连接/应用”分层规划混合架构:核心OD与主数据优先可控,边缘应用追求敏捷;用统一身份与API网关把两者连成体系,而不是堆系统。
如果你愿意进一步细化,我们也可以在同一套框架下,把“9个问题”落到你所在行业(制造/零售/金融/国企集团)的约束清单与POC验收表上,确保选型不是比演示,而是比长期可运营性。





























































