-
行业资讯
INDUSTRY INFORMATION
【导读】
许多HR在采购招聘系统或自建平台时,都会问一个具体问题:职位发布管理功能有哪些,哪些属于2025年必须具备的“标配”,哪些只是“锦上添花”的可选项?本文从业务与技术双视角,梳理职位发布管理的5大必备功能和若干可选功能,并通过表格与流程图帮助你完成功能取舍与实施优先级判断,适合HRD、招聘负责人及HR数字化项目负责人参考。
企业招聘数字化实践中,最“看得见”的一环往往是职位发布:职位写出来、挂到各大招聘网站和自家官网、做推广、看简历进来。然而,很多企业在上马招聘系统或招聘模块后,依然出现以下场景:
- 各业务线Excel版招聘计划与系统里的职位信息对不上
- 不同招聘网站上的同一岗位,JD版本不一致、薪酬范围不统一
- 职位到期忘记下架,要么白付费,要么被候选人吐槽“挂着骗人的”
- ROI最高的渠道到底是哪个?没人说得清
这些问题表面看是“执行不细致”,本质却是职位发布管理功能缺位或设计不当。
笔者在与多家中大型企业交流时发现:对“职位发布管理功能有哪些”这个看似基础的问题,不同企业给出的答案差异极大,有的只理解为“可以发到招聘网站”,有的则已经在做AI智能写JD和A/B测试。
要想在2025年做一套够用、好用、可升级的职位发布体系,先把“必备”和“可选”分清楚,再谈功能想象力,才是更稳妥的路线。
一、为什么要先搞清“职位发布管理功能有哪些”?——从痛点到功能分级
职位发布管理听起来是一个非常“操作层”的话题,但从实践看,它直接影响到三件事:招聘效率、候选人体验、用工合规。因此,在规划招聘系统或升级现有系统时,笔者建议从“功能分级”的角度重新审视它。
1. 职位发布管理的核心目标:不仅是“发出去”
从业务视角看,职位发布管理不是简单的“帮HR点几个按钮”,而是要解决以下三类问题:
- 信息一致性
- 同一岗位在内部系统、官网、各招聘网站、社交媒体上的信息是否一致?
- 是否能快速批量调整薪酬范围、工作地点、JD内容而不出错?
- 流程可控与合规
- 是否有明确的职位审批流程?
- 发布前能否自动校验敏感词、歧视性表述、违规薪酬描述等?
- 投入产出可评估
- 哪些渠道带来的候选人数量、质量更好?
- 哪些职位每次发布后招得慢、简历匹配度低,是否该调整JD或渠道策略?
只有围绕这三类问题进行功能设计,职位发布管理才不至于沦为“系统里的一个发公告按钮”。
2. 为什么要区分“必备功能”与“可选功能”?
笔者观察到,很多企业在做招聘系统选型时,有两个极端:
- 要么“能发就行”,忽略了合规、审批和数据分析;
- 要么追求“功能大全”,结果买了一堆高级功能,最后只有职位发布按钮被用起来。
从建设成本与使用效果看,更合理的路径是:
- 必备功能:保障基本质量与效率
没有这些功能,招聘团队会在日常操作中不断“掉坑”,出现信息混乱、合规风险或效率低下。 - 可选功能:增强体验与精细化运营
在有一定招聘体量与管理基础后,引入这些功能可以进一步提升转化率、优化渠道组合、强化雇主品牌。
下面是一个简化的功能分级示意,便于整体把握:
| 功能类型 | 核心目标 | 典型功能举例 |
|---|---|---|
| 必备功能 | 保证职位发布“正确、可控、可见” | 职位模板、审批与合规、多渠道发布、状态管理、数据统计 |
| 可选功能 | 提升效率与精细化运营 | AI写JD、A/B测试、智能投放、雇主品牌组件、内推联动等 |
3. 2025年视角下的5大必备功能概览
结合近几年企业实际使用情况与产品演进,笔者认为,到2025年,一套基本合格的职位发布管理模块,至少应具备以下5类功能:
- 职位模板与标准字段管理
- 职位审批流与合规校验
- 多渠道一键发布与渠道配置
- 发布状态管理(上架/下架/刷新)
- 发布效果统计与基础数据分析
后文会逐一展开,并与可选功能形成对比。
二、2025年职位发布管理的5个必备功能:从“能发”到“发得好”
本节聚焦回答:“职位发布管理功能有哪些是2025年的必备标配?”
笔者的判断标准是:没有这些功能,日常招聘运转会明显受阻或风险较高。
1. 职位模板与标准字段管理:避免“一岗多版本”的混乱
核心结论:
统一、可配置的职位模板是所有职位发布功能的基础,没有这一层,后续多渠道发布、统计分析都会变成“沙地上盖楼”。
要点分析
- 现状/问题
- 不同HR、不同业务线自己写JD,用词风格、字段结构、内容颗粒度完全不同。
- 有的岗位写得很详细,有的只有三行字;薪酬范围写法各异,难以统一管控。
- 后续做任何统计,如“今年我们发布过多少技术类岗位”“哪些城市职位最多”,都缺乏结构化数据支持。
- 对策/关键能力
一个合格的职位发布管理模块,至少要做到:- 支持标准字段配置:岗位名称、部门、城市、工作地点类型(驻场/出差/远程)、编制性质、薪酬范围、JD三段式(岗位职责/任职资格/优先条件)等。
- 支持职位模板管理:按岗位族群或业务线预设模板,如“销售类模板”“研发类模板”“校招岗位模板”。
- 支持必填/选填规则与字段校验:防止关键信息缺失(如缺少工作地点、汇报对象等)。
- 管理启示
有了模板并不意味着一劳永逸,还需:- 明确“谁负责维护模板”:HRBP?招聘运营?中心HR?
- 设定模板变更机制:新增业务线、进入新城市后如何快速补齐模板?
风险提示:
模板设计过于复杂,会让业务提需求或HR填写职位时“望而却步”;模板宜从“80%场景”出发,先保障主流岗位的标准化,再逐步优化边缘场景。
2. 职位审批流与合规校验:把风险挡在“发布前一秒”
核心结论:
在职位发布这一环节引入审批和合规校验,能显著减少后期投诉、纠纷和品牌伤害,是2025年企业必须补上的一道“前置防火墙”。
要点分析
- 现状/问题
- 职位信息常常是业务随手发给HR,HR简单编辑后就上网;缺少对需求合理性、预算、编制、JD表述是否合规的系统化把关。
- 用人部门偶尔会要求写入“年龄”“性别”等敏感条件,HR口头提醒后仍被写入JD,留下法律风险。
- 对策/关键能力
职位审批与合规校验必备的几个动作:- 职位审批流配置
- 支持根据职位类型/部门/是否新增编制等规则,灵活定义审批人:如用人部门负责人→HRBP→财务/编制管理→HRD。
- 审批记录可追溯,便于后续审计和复盘。
- 基础合规校验
- 关键词校验:识别“限男性”“35岁以下”“已婚已育优先”等高风险词汇,提醒或禁止提交。
- 薪酬范围校验:与内部薪酬等级、预算做基础比对,超出范围需额外审批。
- 内容完整性校验
- 检查岗位职责、任职资格是否为空或过于简单,避免“只有一两句话”的JD上线。
- 职位审批流配置
- 管理启示
优秀企业会把职位审批视为“业务规划+成本控制+人力盘点”的起点,而不仅是形式上的“点同意”。
风险提示:
若审批流设计过长、节点过多,会导致“职位申请排队”等问题。建议从关键岗位、关键城市先启用严格审批,对低风险、短期职位使用简化流版本。
3. 多渠道一键发布与渠道配置:减少“体力劳动”,释放招聘运营时间
核心结论:
多渠道一键发布已经不是“高级功能”,而是招聘系统的基础能力。没有这一能力,招一个人往往要在各网站重复粘贴JD,浪费大量时间且增大出错概率。
要点分析
- 现状/问题
- 手工在3–5个招聘网站重复填写同一岗位信息,一次就要花费十几分钟;几十个岗位并行时,招聘专员大量时间耗在“复制-粘贴-维护”上。
- 职位下架、调整薪酬时,也要逐个渠道修改,极易漏改。
- 对策/关键能力
一套靠谱的职位发布管理,应至少支持:- 渠道配置中心
- 集中管理所有外部招聘渠道:综合招聘网站、垂直网站、校园平台、社交媒体、企业官网职位页等。
- 记录每个渠道的账号信息、费用模式(按发布/按简历/按效果)、岗位数量限制等。
- 一键多发
- HR在系统中完成职位内容后,可选择需要发布的渠道,系统通过接口或中间服务自动同步过去。
- 同一职位在不同渠道可支持“适度差异化”(如标题、小标签),但保留统一的主数据。
- 渠道自动匹配与推荐(基础版)
- 根据职位类别、城市、招聘类型(社招/校招),给出推荐渠道集合,避免每次都“从零选渠道”。
- 渠道配置中心
- 管理启示
从管理角度,多渠道一键发布不仅是省时间,还为后面的渠道数据统计打基础:所有发布动作有统一“主键”,才能准确追踪来源与效果。
风险提示:
如果企业内部还存在大量“线下投放”(如线下场馆、纸质海报)等渠道,可先聚焦线上主渠道的一键发布,避免系统与线下混用导致管理复杂。
4. 发布状态管理:上架、下架、刷新与有效期控制
核心结论:
没有良好的发布状态管理,再智能的多渠道发布都会变成“满地坑”。岗位到期不下架、已招满继续收简历,不仅浪费资源也伤候选人感受。
要点分析
- 现状/问题
- 岗位招满了,HR忘记在招聘网站下架,仍在收简历,形成大量无效投递。
- 预算有限的岗位,本该在一定时间内集中曝光,却因状态管理混乱而“时冷时热”。
- 对策/关键能力
- 统一的发布状态视图
- 在一个界面中清晰展示:每个职位在各渠道的状态(待发布/已发布/已下架/待续费等)。
- 有效期与自动下架
- 创建职位时,设置默认有效期;超期未续费/未标记仍在招,可自动下架或提醒。
- 批量操作
- 支持批量下架、批量刷新、批量延长有效期,适用于大规模招聘项目。
- 与招聘流程联动
- 当职位进入“已招满/已关闭”状态时,触发自动下架;
- 当职位调整为“暂停招聘”时,可同步暂停投放。
- 统一的发布状态视图
管理启示:
状态管理做得越细致,招聘运营越轻松。很多企业在招聘旺季额外加人手,其实是用人去弥补系统在状态管理上的不足。
5. 发布效果统计与基础数据分析:让每一次发布“可复盘、可优化”
核心结论:
没有数据闭环的职位发布,只能是“盲打”;哪怕不做高级算法,基础的效果统计也是必备功能。
要点分析
- 现状/问题
- 很多HR只能凭经验判断“某某网站比较好用”,但拿不出清晰的数量和质量数据。
- 预算谈判时,渠道方说“我们的曝光量很不错”,企业缺乏自己的证据链。
- 对策/关键能力
至少要具备以下能力:- 按职位维度的效果数据
- 每个职位在各渠道上的:浏览次数、投递人数、通过初筛人数等。
- 按渠道维度的效果对比
- 支持查看:不同渠道带来的简历数量、通过率(初筛、面试)、录用人数等。
- 基础ROI视图(可先不算得太复杂)
- 将渠道使用费用与录用人数做简单对比,识别“高成本低产出”的渠道或岗位类型。
- 按职位维度的效果数据
- 管理启示
即便不导入复杂的成本数据,仅通过“简历数量+通过率”这两个指标,也足以指导渠道调整:- 某渠道简历多但通过率很低,可能是人群不匹配或JD传达有偏差;
- 某渠道简历少但通过率很高,可能值得尝试适度加大投入。
风险提示:
数据分析不必一开始就追求极致精细;关键是保证指标定义清晰、来源统一,避免出现“各看各的报表、说不清差异在哪里”的情况。
三、可选功能:从“能用”走向“更好用”的职位发布管理
理解完5大必备功能后,我们再来看“2025年值得考虑但并非所有企业都必须马上上线”的可选功能。这些功能大多指向效率提升、体验优化和精细化运营。
1. AI智能写JD和关键词推荐:减少重复劳动,提升候选人可读性
核心价值:
在合规前提下,利用AI自动生成或润色JD,可显著降低HR在重复性文案上的时间消耗,并通过关键词推荐提升在各招聘渠道的搜索可见度。
主要能力:
- 提供职位JD智能草稿:根据岗位名称、职级、城市、所属部门等,自动生成JD初稿,由HR进行审核与微调。
- 自动优化语言风格:将过于内部化、模糊的描述改为候选人容易理解的表述。
- 关键词建议:给出行业常用关键词和技能标签,提升搜索匹配度。
适用场景:
- 大量标准岗(如客服、销售、门店经理等),JD高度重复。
- HR团队规模有限,希望把时间更多放在沟通与甄选上,而非写文案。
风险提示:
- AI生成内容仍需人工审核,尤其是合规与真实度部分;
- JD不能被“写得太美”,与实际工作差距过大,反而引发后续流失与口碑风险。
2. 职位A/B测试与投放策略优化:用数据而不是“感觉”写JD
核心价值:
同一岗位不同标题、不同卖点,对候选人吸引力差异很大。职位A/B测试功能可以帮助HR用数据验证:什么样的标题、卖点、薪酬展示方式更受欢迎。
主要能力:
- 对同一职位创建两到三个版本(标题/亮点/薪酬展示略有差异);
- 系统自动均匀投放给不同候选人群体;
- 对比各版本的浏览量、点击率、投递率等指标;
- 自动推荐“优胜版本”,后续批量应用。
适用场景:
- 业务高度竞争、职位同质化明显的行业(如互联网研发、销售岗);
- 企业对招聘运营有一定精细化要求,希望通过持续优化提升转化率。
风险提示:
- 若招聘团队对数据解读能力较弱,A/B测试结果可能“看了也不知道怎么用”;
- 建议配合简单可视化报告和运营指导话术,而不是只给出一堆数字。
3. 智能投放时段与预算建议:让每一分钱更“聪明”
核心价值:
不同时间段、不同城市的职位曝光效果并不一样。智能投放功能通过历史数据分析,给出何时发布、发多长时间、预算投入多少更合适的建议。
主要能力:
- 分析历史发布数据,识别高投递时段(例如某些行业周一、周二投递高峰)。
- 给出按职位类型的推荐投放周期(如技术岗建议至少发布X天以上)。
- 在系统内提示“当前时间段为低投递时段,是否考虑调整发布时间?”
适用场景:
- 招聘量较大、预算敏感的企业;
- 已经沉淀了较多历史数据,有可用样本供算法分析。
风险提示:
- 智能建议应被视为参考,而不是绝对指令;业务急招时仍以实际需求为准。
- 早期数据样本不足时,建议先以内置行业通用模型为主,逐步用自有数据“校准”。
4. 雇主品牌展示组件:把职位页变成“企业名片”
核心价值:
职位发布不仅是找人,也是对外展示企业形象的重要场景。雇主品牌组件可以让职位页承载更多信息:团队故事、成长路径、员工访谈等。
主要能力:
- 支持在职位列表与详情页中嵌入:企业介绍视频、团队照片、文化关键词等。
- 支持“职位专题页”:针对某条业务线或大型招聘项目做独立落地页。
- 与企业官网、公众号、小程序等渠道打通,实现内容复用。
适用场景:
- 正处于规模扩张期,希望加强雇主品牌建设的企业;
- 技术、产品等关键岗位难招,通过“讲清楚为什么来这家公司值得”吸引候选人。
风险提示:
- 雇主品牌内容需要持续维护,“一次性做个漂亮页、之后不更新”反而会给人陈旧感;
- 需与品牌、公关部门协同,确保对外口径统一。
5. 与人才库、内推系统的联动:不仅是发到外部,更要激活内部资源
核心价值:
职位发布管理若只关注外部渠道,就忽略了内部人才库、内推渠道这一低成本、高质量的重要来源。
主要能力:
- 职位创建后,自动在内部人才库中检索“高匹配度候选人”,并提示是否优先触达;
- 支持“一键内推”:将新职位同步到员工内推平台,生成专属链接或二维码;
- 统计内推与人才库来源的简历质量与录用转化,为渠道优化提供依据。
适用场景:
- 已经积累一定候选人资源库,有单独内推政策和激励机制的企业。
- 希望减少对外部付费渠道依赖,提升“自有流量”的企业。
风险提示:
- 候选人隐私与数据保护必须被严格重视,内部检索和推荐需有明确授权与使用范围。
- 内推机制若设计不当(奖励过低或规则复杂),会影响联动效果。
6. 必备功能 vs 可选功能对比一览
下面用一个表格进行汇总对比:
| 维度 | 必备功能(5项) | 可选功能(部分示例) |
|---|---|---|
| 目标导向 | 保证“发得出、发得准、发得稳、看得清” | 提升“发得更聪明、更有吸引力、更省钱” |
| 典型功能 | 职位模板与字段、审批与合规、多渠道发布、状态管理、效果统计 | AI写JD、A/B测试、智能投放、雇主品牌组件、人才库/内推联动等 |
| 技术复杂度 | 中等,偏流程与数据建模 | 较高,多涉及算法、内容、交互等 |
| 组织成熟度要求 | 一般,只要有基本招聘流程即可 | 相对较高,需要有招聘运营、品牌、数据分析等角色的配合 |
| 上线优先级 | 应作为招聘系统首期必上模块 | 视企业成熟度分批引入 |
| 适用企业规模 | 中小至大型企业均适用 | 中大型、招聘量稳定且有优化需求的企业更适合 |
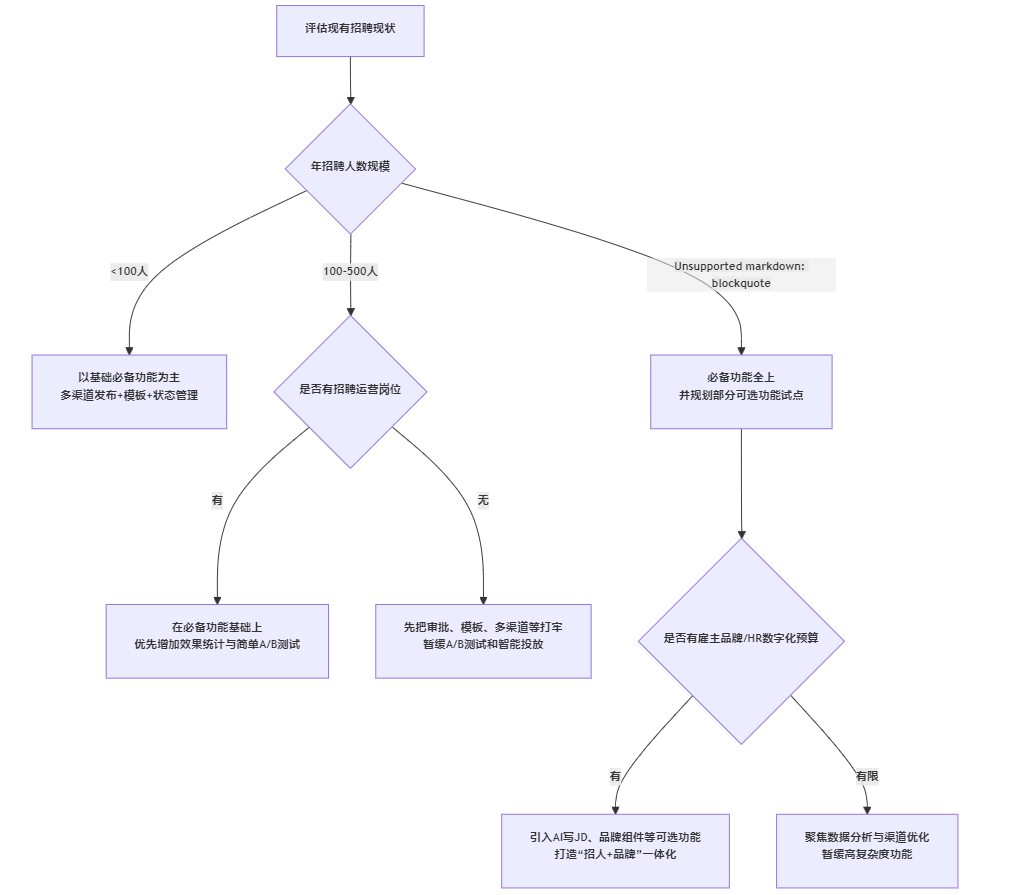
四、如何判断“我家需要哪些职位发布管理功能”?——一套简单决策思路
很多HR看到这里,可能会问:知道了职位发布管理功能有哪些,那我的企业应该从哪些功能开始?哪些先放一放?
下面给出一套简化的决策流程,用来做自我评估与沟通依据。

结合这张流程图,笔者给出几条实践建议:
- 小规模企业(年招人 < 100)
- 重点:把模板、多渠道发布、状态管理这三件事做好,就已经是非常大的提升;
- 可暂时不必急于引入AI写JD、A/B测试等功能,避免超出团队消化能力。
- 中等规模企业(100–500人)
- 若有专职招聘运营:可以在必备功能之上,尝试效果分析+简单A/B测试,用数据指导优化;
- 若没有:先把审批/合规与多渠道发布打扎实,再循序渐进。
- 大型或高速增长企业(>500人)
- 应将5大必备功能全部纳入首期建设范围;
- 同时规划2–3个可选功能试点,例如:AI写JD、人才库联动、内推同步;
- 在1–2个业务线先跑通,形成内部标杆后,再规模化推广。
五、实施职位发布管理功能时,HR与IT/产品如何分工协作?
职位发布管理功能看似是系统问题,其实有相当一部分是管理设计与流程共识问题。实施过程中,HR与IT/产品应重点在以下几个问题上达成一致:
- 业务规则的归口与固化
- 由谁来定义和维护职位模板?
- 职位审批的标准是什么?哪些岗位可以走简化流程?
- 合规关键词库如何维护、由谁审核?
- 数据口径与统计逻辑
- “投递人数”“有效简历”“通过率”等指标的定义是否一致?
- 不同渠道的数据如何统一映射到系统字段?
- 权限与操作边界
- 哪些人可以新建职位?
- 业务直线负责人能否直接发岗位,还是必须通过HR创建?
- 外包公司或代理是否有权限在系统中发布?
- 变更与迭代机制
- 新增招聘渠道时,谁提出、谁评估、谁配置?
- 模板或审批规则调整时,如何做到“既快速又可控”?
笔者认为,技术系统的价值,取决于业务规则是否在系统中被真正落地。职位发布管理恰恰是一个非常适合“用系统固化流程”的入口。
结语:回到那个问题——“职位发布管理功能有哪些,应该怎么选?”
回看文章开头的问题:“职位发布管理功能有哪些?哪些是2025年必须具备的?”
归纳起来,可以这样理解:
- 5个必备功能,是招聘系统的“地基工程”
- 职位模板与字段管理
- 职位审批流与合规校验
- 多渠道一键发布与渠道配置
- 发布状态管理(上/下架、有效期、刷新)
- 发布效果统计与基础分析
- 若干可选功能,是在地基之上的“精装修”
- AI写JD与关键词推荐
- 职位A/B测试与投放策略优化
- 智能发布时间与预算建议
- 雇主品牌展示组件
- 与人才库、内推系统联动等
- 选择顺序上,更建议“从地基到装修”,而不是“先装修再补地基”
- 没有职位模板、审批和多渠道发布,就谈AI写JD和A/B测试,往往会变成“炫技”;
- 真正有效的做法,是先通过必备功能把“发得准、发得稳”做好,再逐步追求“发得更聪明、更有吸引力”。
对HR从业者和管理者而言,下一步可以考虑的几个实际动作是:
- 用本文的功能清单,对照自家系统,做一次“职位发布管理体检”;
- 列出3–5条最影响效率或风险最高的短板,作为下一轮系统优化或选型的重点;
- 在与IT/产品沟通需求时,不仅说“我要多渠道发布”,而是明确业务目标+规则+数据要求,让系统设计更有抓手。
职位发布,看上去是招聘流程中一件“小事”。但很多企业的招聘体验、效率和用工风险,其实都从这件“小事”开始分叉。
越早把这一步做好,越能为后续的候选人管理、面试安排、录用决策打下稳固基础。





























































