-
行业资讯
INDUSTRY INFORMATION
【导读】
很多HR在选型时都会问:移动招聘功能有哪些,哪些是2025年一定要有的,哪些又只是“锦上添花”?笔者基于实际项目与行业观察,将移动招聘功能拆成“5个必备功能 + 若干可选功能”,并从候选人体验、HR操作效率、数据管理三个维度进行对比。本文适合正在选型或升级招聘系统的HRD、招聘负责人和信息化负责人参考,帮助你在预算有限的前提下,优先选对真正有价值的移动招聘功能。
不少HR都有类似场景:通勤路上在手机上回候选人消息、线下宣讲会用手机扫码收简历、业务领导临时在微信问“这几个候选人现在到哪一步了?”——招聘团队的工作早已移动化,但企业自己的招聘系统,依然要求“回到电脑前”才能完成关键操作。
这就是当前的悖论:人已经移动化,系统还停留在PC思维。于是,“要不要上移动招聘”早已不是问题,真正困扰HR的是——移动招聘功能到底有哪些、哪些在2025年已经是“刚需”、哪些可以暂时不花钱?
笔者认为,如果不把“功能表”梳理清楚,企业很容易在移动端做出一个“看上去什么都有,但真正用起来很鸡肋”的系统。接下来,我们按智库报告的方式,把移动招聘拆解成清晰的功能模块,并给出一套可执行的取舍逻辑。
一、2025年移动招聘:为什么“功能表”需要重写
本节先给结论:到2025年,移动招聘不再是“PC功能的小屏复刻”,而是围绕“随时随地、高频沟通、极简操作”重新设计的一整套能力。因此,判断某项移动招聘功能是否值得投资,不能只看“PC上有没有”,而要看它是否真正解决了移动场景下的关键问题。
1. 候选人和HR都已经移动化,但系统还停在PC思维
从企业实践看,移动招聘面临三类典型错位:
- 候选人行为已经高度移动化
应届生、基层岗位、技术人才等高频求职人群,几乎都通过手机刷职位、聊HR、收面试通知。一旦某个环节需要“回到电脑”,流失率立刻上升。这也是不少企业明明“投放量很大,却转化率很低”的根本原因之一。 - HR自己的工作节奏同样是移动化的
业务催进度、候选人改时间、面试官请假,这些高频、碎片化的沟通,很难只靠PC处理。没有移动端支持,HR要么被迫使用个人微信、钉钉“救火”,要么只能“晚几个小时再统一处理”,效率与管理风险都很高。 - 系统设计却仍按“坐在工位上的HR”来假设
很多所谓的“移动招聘”,只是给原来的PC系统做了一个手机壳:页面变窄了、按钮变小了,但流程没变、信息没减,结果是在手机上完成一个操作,比在电脑上还费劲。
这三类错位叠加,带来一个直接后果:企业投资了移动招聘,却没有真正提升体验和效率。所以,讨论“移动招聘功能有哪些”之前,更关键的是先明确:哪些能力,确实是移动化后才真正发挥价值的。
表格:PC招聘 vs 移动招聘体验差异对比
| 维度 | 传统PC招聘体验 | 移动招聘体验需求 |
|---|---|---|
| 使用场景 | 固定工位、完整时间段 | 通勤、会间、线下活动等碎片化时间 |
| 操作时长容忍度 | 可以容忍多步、多页面 | 倾向于“3步内完成、页面极简” |
| 沟通节奏 | 以邮件、电话为主,节奏相对集中 | 以即时消息为主,节奏高频且打断式 |
| 信息呈现 | 列表+表格为主,信息量大 | 卡片式、标签式,重点突出核心信息 |
| 身份切换 | 主要是HR端 | HR、候选人、面试官三端同时移动化 |
从上表可以看出,移动招聘并不是在小屏幕上复制PC功能,而是要围绕“高频+碎片时间+多角色”重新设计功能优先级。
2. 定义“移动招聘功能”的三个判断标准
“功能表”为什么容易失控?笔者在做项目时常见的情况是:HR、技术、厂商各有一套功能清单,拼在一起就成了“越多越好”。如果没有统一的判断标准,就很难区分必备与可选。
结合实践,一个功能是否属于“移动招聘的关键功能”,可以用三个标准来判断:
- 是否发生在高频移动场景
- 典型如:职位浏览、一键投递、消息通知、面试时间协调等。
- 如果这个动作在现实中,经常发生在“人不在电脑前”的状态,它就非常适合做移动优先设计。
- 是否显著降低跨端切换成本
- 一些环节理论上可以在PC完成,但候选人/HR频繁在PC和手机之间来回,带来大量重复操作。
- 把这类环节前移到移动端,能减少反复登录、重复录入,是“体验提升”的关键点。
- 是否利于过程数据的及时记录与回流
- 招聘中大量信息以前停留在微信聊天记录、电话沟通、线下纸质登记中。
- 若某项功能可以把这些“游离在系统外的数据”自然收集回来,并同步到人才库和流程中,就属于移动招聘的高价值功能。
用这三个标准筛一遍,移动招聘的功能价值得分高低会变得非常清晰。接下来,我们就按这个逻辑,梳理2025年“5个必备功能与可选功能”的完整图谱。
图片:移动招聘场景与功能分布示意(从候选人、HR、面试官三端出发,标注移动高频环节)
二、2025年移动招聘的5个必备功能:闭环体验长什么样
在梳理大量企业实践后,笔者认为:无论企业规模大小、行业属性如何,只要谈“移动招聘”,在2025年都应该至少具备以下5类必备功能。缺一,都会在某个关键环节“掉链子”。
1. 移动端职位浏览与一键投递:候选人入口必须极简
对候选人来说,第一触点几乎一定发生在手机上。无论是公众号菜单、小程序、H5页面,还是外部招聘平台跳转,如果职位浏览和投递体验不顺畅,后面的所有精细化运营都会失去意义。
关键能力包括:
- 移动优先的职位展示
- 职位信息采用卡片化呈现,突出岗位名称、薪酬范围、地点、关键要求。
- 支持按城市、岗位类别、关键字等快速筛选,并记住候选人上次筛选条件。
- 真正意义上的“一键投递”
- 对已注册/登录的候选人,简历信息自动填充,无需重复输入姓名、手机、邮箱等基础信息。
- 对未注册人群,允许手机号+验证码快速投递,减少注册门槛,再引导后续完善简历。
- 多渠道统一入口
- 校招海报扫码、门店二维码、公众号菜单、招聘官网H5等入口,统一落到一个移动投递界面,方便统计来源并做数据分析。
实践提示:
- 若移动端职位页仍要求候选人填写大量表单字段,等同于劝退。可以通过“先快速投递+后续完善”的两段式设计,把门槛压到最低。
- 对基层蓝领和大规模招聘岗位,扫码-选岗位-留手机号这一极简流程,往往比传统“在线简历”模式更有效。
2. 移动端简历收集与人才建档:从“纸质+微信”回到系统
很多企业上线移动招聘前,简历收集高度依赖线下表格、微信群、个人邮箱。最大的问题不是收不到简历,而是收到了却“找不回、用不上”。
移动端必备的简历/人才建档能力主要体现在三方面:
- 扫码建档与表单收集
- 线下宣讲会、门店招聘、专场招聘会等场景,通过二维码或小程序让候选人现场录入基础信息。
- HR端实时看到报名名单,避免纸质登记和后期录入的时间浪费与信息错误。
- 多来源简历自动归集
- 移动端投递、PC官网、外部平台接口、内推链接等,统一进入同一个人才库。
- 同一手机号/身份证号自动去重,避免一个候选人存在多条重复记录。
- 简历快速浏览与标记
- HR在手机上可查看候选人核心字段(教育、工作年限、最近公司等),支持一键标星、标签和收藏。
- 支持简单筛选与排序,如“按投递时间”、“按最近沟通状态”等。
小结:
简历收集不是难点,真正难的是“即收即用”和“收了能回溯”。移动端的人才建档功能,如果不能在候选人刚刚留下信息的那一刻,就被HR方便地浏览、筛选和标记,那就很难支撑高频的线下招聘场景。
3. 在线沟通与即时通知:把微信里的信息回收到系统里
招聘过程中,沟通是最“移动化”的环节。目前大量企业有这样一个现实:面试通知、时间协调、Offer确认等高频信息都在微信/电话中完成,而系统里只留下“结果”,过程很难回溯。
因此,2025年的移动招聘,在线沟通与即时通知是绝对刚需。
核心能力可以拆成两块:
候选人触达与提醒:
- 支持通过短信、公众号模板消息、App推送等多通道发送:
- 面试邀请与变更
- 录用通知与入职提醒
- 未完成测评/问卷的提醒
- 可以由系统自动触发,也可由HR在手机上手动发送,并记录发送时间与内容摘要。
HR与候选人的在线沟通:
- 支持在移动端发起和查看与候选人的对话,保留沟通记录。
- 若与企业IM(如内部协同工具)打通,可在一个界面中同时看到候选人信息与沟通历史。
- 常见问题(如“面试地址在哪里”“需要带什么资料”)可配置消息模板,HR在手机端一键发送。
风险提示:
- 若没有统一的沟通与通知机制,HR往往会使用个人微信解决燃眉之急。短期看起来灵活,长期则会带来候选人信息脱管、信息难以交接、合规风险加大等问题。
- 因此,移动端沟通能力的目标不是取代微信,而是把关键节点的沟通,将要点沉淀回系统。
4. 移动面试与日程管理:让面试排期不再全靠“人工记忆”
在所有招聘环节中,面试是最考验协同效率的部分:牵涉候选人、HR、用人经理多方,稍有变动就要多轮确认。没有移动端支持,HR往往要靠Excel+日历+微信来“手工协同”。
2025年的移动招聘,至少应在以下几个维度支持面试管理:
- 移动端创建与调整面试
- HR可在手机上为候选人创建面试,选择面试官、时间、面试方式(现场/视频)。
- 支持快速改期与取消,并同步更新候选人和面试官的日程与提醒。
- 面试通知与签到
- 候选人通过手机收到面试邀请,能查看详细信息,并在手机上确认或申请改期。
- 线下面试可通过扫码签到或链接确认“已到场”,自动更新候选人状态。
- 移动端面试评估填写
- 面试官在手机端查看候选人简历与面试指南,面试结束后直接提交评价表单。
- HR实时看到评估结果,无需再催面试官“回电脑上填系统”。
表格:面试管理有无移动能力的差异对比
| 项目 | 无移动面试能力 | 有移动面试能力 |
|---|---|---|
| 安排/改期效率 | HR逐一电话/微信协调,记录分散 | 系统通知+手机改期,一处操作全方更新 |
| 面试官反馈及时性 | 常常“拖一两天再上系统” | 面试后即可在手机填写,流程更流畅 |
| 数据回收完整性 | 到场率、放鸽率等数据难以统计 | 签到与状态更新在线完成,数据自动沉淀 |
| 候选人体验 | 容易信息不对称、忘地址、记错时间 | 手机随时查信息,消息有提醒 |
小结:
如果一个企业的候选人规模较大、面试轮次较多,而面试排期和反馈依然高度依赖人肉协同,移动端面试管理就是必备功能。否则,一旦业务部门大规模招聘,HR几乎必然被排期工作“拖死”。
5. 招聘流程跟踪与移动审批:让HR和业务随时掌握进度
从管理角度看,移动招聘真正的价值,不只是让候选人投递更方便,更在于让HR和业务可以随时看到进度,快速决策。
移动端的流程跟踪与审批能力,主要体现在:
- 招聘看板的移动可视化
- HR和用人部门可以在手机上查看各岗位的:
- 简历数量、通过人数
- 当前在面人数、已发Offer人数
- 关键环节耗时等概览信息
- 支持按部门、岗位类型、招聘项目等维度切换。
- HR和用人部门可以在手机上查看各岗位的:
- 关键节点的移动审批
- 面试结果确认、薪资审批、Offer发放等环节,支持用人主管在手机端“一键通过/退回”。
- 减少审批滞后导致的候选人等待与流失。
- 异常情况的及时提醒
- 如:某关键岗位长时间无合适简历、某环节平均耗时异常增长等。
- 通过移动端提醒相关责任人,推动快速排查原因。
流程图:典型移动招聘闭环及5个必备功能落点

在这个闭环中,可以看到我们前文提到的5个必备功能,均有非常明确的“落脚点”,缺少任意一环,实际体验都会出现明显断点。
三、可选功能与选型方法:不同阶段企业如何取舍
有了必备功能清单,接下来常见的问题是:AI推荐、在线测评、直播宣讲这些移动功能算不算刚需?
答案取决于企业的规模、招聘模式和数字化成熟度。
本节先盘点常见高价值“可选功能”,再给出一套简单的选型决策路径。
1. 2025年常见可选移动招聘功能盘点
下表是笔者从项目中总结的几类“高潜力但非所有企业都必须立刻上线”的功能:
表格:移动招聘可选功能与适用场景
| 功能类别 | 典型能力描述 | 更适合的企业/场景 |
|---|---|---|
| AI智能筛选与推荐 | 基于简历与职位JD自动匹配,给出推荐排序和标签;在移动端展示“优先处理名单” | 简历量较大、岗位画像相对清晰的企业 |
| 移动在线测评/笔试 | 候选人通过手机完成测评题、性格测验、基础笔试,系统自动评分 | 校招、大规模初级岗位、销售型岗位等 |
| 招聘内容运营(直播/短视频) | 在移动端满足职位投递的同时,可浏览宣讲直播回放、岗位故事、员工访谈等 | 注重雇主品牌、人才竞争激烈的行业 |
| 场景化功能(校招/门店招聘) | 校园地图+宣讲排期H5、门店附近职位推荐、场地导航等 | 连锁零售、服务业、大规模校招 |
| 招聘协同扩展功能 | 在移动端查看招聘预算消耗、供应商进度、内推奖励进度等 | 招聘组织复杂、涉及多合作方和内推体系的中大型企业 |
可以看到,这些功能都有价值,但价值门槛会更高。例如:AI匹配对简历量和历史数据有要求,直播宣讲对内容生产能力要求较高,如果企业刚刚解决了“移动端基础投递都不顺畅”,就仓促上这些功能,很容易“摆设多于使用”。
2. 如何判断一个功能是“现在要”还是“未来再上”?
对于“移动招聘功能有哪些”这个问题,更实用的版本是:对我所在的企业,现在应该上哪几类,哪些可以纳入下一阶段规划?
笔者建议用一个简单的三步决策思路:
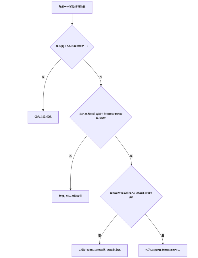
- 先对照“5个必备功能”,查缺补漏
- 若某一必备功能在移动端明显缺失 or 使用门槛很高,应优先补齐。
- 例如:目前只有H5投递,没有移动端面试管理与通知,则不要急着上AI匹配,先把“面试环节”数字化。
- 再根据招聘模式,挑选1–2个最匹配的可选功能
- 如果以校园招聘为主,可以优先考虑移动在线测评、直播宣讲相关能力。
- 如果基层岗位流量巨大,可以优先考虑“场景化扫码招聘 + AI简单筛选”。
- 最后看组织与数据基础,决定AI等高级能力的上线时机
- 若历史数据分散、职位与简历标签未规范,AI类功能短期效果不会太理想。
- 可以先通过基础功能的应用,积累至少一段时间较为规范的数据,再考虑引入高级能力。
决策流程图:判断某移动招聘功能是否“该现在上”

通过这样的简单决策流程,HR在与信息化部门、供应商沟通时,会更有底气:不是“看到什么酷就要什么”,而是基于业务优先级、场景与基础能力做出的理性选择。
3. 不同发展阶段企业的功能组合示例
为便于理解,我们可以用一个简化的功能组合示例,帮助HR快速定位自己大致处于哪个阶段。
表格:企业阶段 vs 推荐移动招聘功能组合
| 企业数字化阶段 | 典型特征 | 推荐必备功能落实重点 | 可考虑的可选功能 |
|---|---|---|---|
| 起步阶段 | 仍以线下/Excel为主,系统刚上线或刚升级 | 打通移动投递、一键建档、基础通知与手机查进度 | 暂不建议上复杂AI,少量在线测评可试点 |
| 发展阶段 | 已有成熟PC招聘流程,移动端刚起步 | 完成本节提到的5个必备功能闭环,特别是面试管理与审批 | 根据主力场景选择1–2个可选功能深挖 |
| 优化阶段 | 有一定数据积累,关注运营效率与转化率 | 通过移动看板优化各环节耗时,推动用人部门参与移动协同 | AI推荐、内容运营、场景化功能逐步上线 |
| 领先阶段 | 招聘数字化已较成熟,关注雇主品牌与精准触达 | 把移动端作为候选人和内部协同的主战场,精细化运营 | 系统性使用AI、内容运营和场景化能力 |
在实践中,不少企业目前实际上还处于“发展阶段”:PC端流程相对成熟,但移动端仍然只停留在“能投简历”的层面。这类企业的优先任务,是围绕5个必备功能补足关键断点,而不是一上来就追求“AI+直播+推荐”全套能力。
结语:回到问题本身——“移动招聘功能有哪些”该如何回答?
回到开篇的长尾问题:“移动招聘功能有哪些?”
如果只是简单罗列功能名,可能会变成一张难以落地的清单。对真正负责落地的HR来说,更有价值的,是一套可执行的判断逻辑:
- 先明确移动招聘的核心目标
- 对候选人:降低投递与沟通门槛,让求职过程真正适配手机使用习惯。
- 对HR和业务:把原本散落在微信、纸张、邮件里的信息,收回到系统中,提升协同与决策效率。
- 围绕5个必备功能,搭建基础闭环
- 移动端职位浏览与一键投递
- 移动端简历收集与人才建档
- 在线沟通与即时通知
- 移动面试与日程管理
- 招聘流程跟踪与移动审批
这五项,是2025年前后谈“移动招聘”时,几乎所有企业都应具备的基础能力。
- 在可选功能中,做“少而精”的选择
- 结合企业当前的主力招聘场景(校招、社招、蓝领招聘等),优先挑选1–2项最相关的可选功能,如AI智能筛选、移动测评、直播宣讲或场景化二维码招聘。
- 避免“功能很多、真正用的不多”的情况,把有限预算集中在能清晰衡量效果的地方。
- 分阶段推进,而不是“一步到位”
- 对多数企业而言,与其一口气上线一大堆移动功能,不如先把基础闭环跑顺,再逐步引入高级能力。
- 在每个阶段,都明确“这一阶段移动端要解决的首要问题”,并围绕这一目标做功能与数据设计。
从笔者观察看,那些真正把移动招聘做出成效的企业,并不一定拥有最花哨的功能,而是很清楚地知道自己现在最需要什么、未来会走向哪里。希望这篇关于“移动招聘功能有哪些”的拆解,能成为你梳理自家功能需求的一把“标尺”,帮助你在下一次系统选型或升级时,做出更稳妥、更务实的判断。





























































