-
行业资讯
INDUSTRY INFORMATION
【导读】 目标激励解决的是“要拿到什么结果”,行为激励解决的是“要用什么方式做事”。在绩效压力上升、协作链条变长的现实里,很多组织把二者混用:只奖结果导致短期主义,只奖行为又可能产出不确定。本文面向HR、业务负责人和一线管理者,围绕目标激励和行为激励有什么区别做5点系统对比,并给出一套能落到制度、指标与日常管理动作的激励机制组合方案,帮助组织在结果与过程之间建立可控的平衡。
不少企业的激励争议,表面是“奖金怎么分”,实质是“组织想要的到底是结果、过程,还是二者同时要”。当业务可量化、链路短时,目标激励往往显得高效;但当工作不可完全量化、跨团队协作密集时,仅靠目标激励会带来“为了数字牺牲质量、合规与协同”的副作用。反过来,强调行为激励若缺少结果牵引,也容易出现努力感很强、产出不成比例的困境。要回答好“目标激励和行为激励有什么区别”,需要回到定义、机制与场景约束,而不是停留在口号式偏好。
一、先把概念讲清:目标激励与行为激励分别在“激励什么”
很多组织的问题不是“选错激励”,而是没有先完成概念对齐:目标激励和行为激励的对象、评估口径、兑现方式并不相同。
1. 目标激励:以结果为中心的契约安排(更像绩效合约)
目标激励(Goal/Outcome Incentive)通常以可度量的结果为支付条件:完成销售额、交付里程碑、利润率、NPS达标、项目上线等。它的逻辑链条是:组织把战略拆成目标——员工围绕目标投入资源与努力——以结果验证贡献——用奖金、提成、晋升等兑现。
机制优势在于清晰:
- 结果可以作为相对客观的证据,减少“感觉好的人更吃香”的争议;
- 对短周期、可量化岗位(销售、生产、交付)往往能迅速形成牵引。
典型风险也很明确:当结果指标过度单一或权重失衡时,会诱发策略性行为(如压单、抢单、牺牲服务质量),甚至出现为了达标而弱化合规与长期建设。尤其当结果受到强外部波动(市场、供应、政策)影响时,员工会认为激励不可控,从而降低投入意愿。
2. 行为激励:以过程与方式为中心的行为塑造(更像管理强化)
行为激励(Behavioral Incentive)奖励的不是最终结果,而是组织希望被重复出现的关键行为:例如主动复盘、按SOP操作、知识共享、跨部门协作、客户投诉闭环、代码评审规范、风险上报等。它的逻辑链条是:组织识别“高结果背后的可复制行为”——把行为定义为可观察、可记录的标准——通过即时反馈、认可、积分、晋升资格等强化——形成习惯与文化。
机制优势在于可持续:
- 当结果短期难以衡量(研发、创新、复杂项目)时,行为激励能让团队仍有“可抓手”;
- 对文化与协作的建设更直接,能降低违规与内耗。
典型风险在于评估成本:行为更依赖观察与记录,容易出现“形式化打卡”或管理者主观性偏差。如果行为定义不够具体,员工会用最低成本“演示行为”,而不是产生真实改进。
二、目标激励和行为激励有什么区别?5点系统对比(含边界条件)
要把差异说透,最有效的方式不是讲概念,而是拆成可检查的管理要素:激励对象、指标属性、反馈周期、风险结构、适用场景。下面的5点对比,建议直接用于企业内部对齐讨论。
1. 激励指向不同:结果交付 vs 过程方式(回答“激励什么”)
目标激励指向“交付了什么”,行为激励指向“怎么做事”。二者并非对立,而是分别作用于绩效的两端:结果端与过程端。
- 目标激励的适用条件:结果可度量、可归因、周期可控。比如单人可控的销售额、产量、交付里程碑。
- 行为激励的适用条件:结果存在滞后或强不确定、但关键行为可观察且与结果高度相关。比如客户服务的闭环动作、研发团队的评审与复盘。
反例提示:当工作成果需要多人协作且归因困难时,强目标激励容易引发“抢功与推责”;这时行为激励至少能保证协作过程不失控,但必须搭配一定结果约束,否则会停留在“做得很忙”。
2. 指标属性不同:硬指标更友好 vs 软指标更依赖定义(回答“怎么衡量”)
目标激励更偏硬指标(数量、金额、时效、成本),行为激励更偏软指标(规范、协作、学习、合规),但软指标并不等于不可量化,关键在于能否做到可观察、可记录、可复核。
- 目标激励的指标设计关键:避免单一指标支配一切,至少要设置护栏指标(质量、合规、客户体验)。
- 行为激励的指标设计关键:把行为从“态度”改写成“动作+频次+证据”。例如把“积极沟通”改成“每周跨部门例会输出纪要、问题闭环率≥X”。
边界条件:行为激励如果没有证据链,几乎必然变成管理者印象分,短期看似提升氛围,长期会损害公平感。
3. 反馈与兑现周期不同:期末结算更常见 vs 即时强化更有效(回答“何时反馈”)
目标激励通常在月度/季度/年度结算,属于延迟兑现;行为激励更适合即时反馈(当场认可、积分、徽章、学习资源、项目机会),通过频繁强化塑造习惯。
- 当业务周期短、结果可快速验证:目标激励的延迟兑现仍可接受。
- 当任务复杂、需要持续纠偏:行为激励的即时反馈能降低偏航成本,尤其对新流程、新制度导入期更有效。
副作用提示:即时行为激励若只做“表扬”不做“纠偏”,容易把激励变成情绪管理;必须把反馈与标准绑定,才能让员工知道重复什么、停止什么。
4. 风险结构不同:短期主义与道德风险 vs 形式主义与主观偏差(回答“会带来什么副作用”)
从实践看,两类激励的风险并不相同,管理者要做的是“识别风险—设置护栏”,而不是简单选择其一。
- 目标激励的典型风险:
- 短期主义(为达标牺牲长期能力建设);
- 道德风险(数据粉饰、压制风险上报);
- 局部最优(为了个人目标破坏团队协作)。
- 行为激励的典型风险:
- 形式主义(做动作不解决问题);
- 管理者偏差(谁更会表达谁得分高);
- 成本上升(需要记录、复核、沟通)。
一条更“硬”的判断:当你的组织开始频繁争论“到底算不算完成”“这个结果是谁的功劳”,往往说明目标激励的归因条件已变差,需要引入行为护栏或团队/项目维度的设计。
5. 适用场景不同:线性产出更偏目标激励,复杂协作更偏行为激励(回答“如何选型”)
如果用一句话概括:目标激励更适合“线性、可控、可归因”,行为激励更适合“复杂、协作、强不确定”。
- 更偏目标激励的场景:销售、生产制造、标准化交付、运营拉新等。
- 更偏行为激励的场景:研发创新、风险合规、客户服务质量提升、跨部门项目型组织。
这里可以用一个简单的选型逻辑:看两件事——结果可归因程度与过程可标准化程度。当结果可归因高,目标激励的效率更高;当结果可归因低但过程可标准化高,行为激励更能控风险、稳质量。
表格1:目标激励与行为激励的5点系统对比
| 维度 | 目标激励(结果导向) | 行为激励(过程导向) |
|---|---|---|
| 激励对象 | 结果/交付物 | 关键行为/动作 |
| 衡量基础 | 硬指标更常见,重可度量与可归因 | 需定义证据链,重可观察与可复核 |
| 反馈周期 | 多为期末结算(延迟兑现) | 更适合即时反馈(高频强化) |
| 主要风险 | 短期主义、道德风险、局部最优 | 形式主义、主观偏差、管理成本 |
| 适用场景 | 线性产出、归因清晰 | 复杂协作、不确定性高、文化建设 |
三、为什么很多公司“激励失效”:不是方法错,而是机制假设不成立
激励机制是否有效,取决于它背后的若干隐含假设。我们在项目咨询中看到,激励失效经常发生在“假设被现实破坏”之后,但组织仍沿用原方案。
1. 归因链条断裂:目标激励在协作型工作中天然更难“算清楚”
当一个结果需要产品、研发、测试、运营、销售共同完成,且关键节点由多方控制时,“谁贡献更大”会变得高度主观。此时强行做个人目标激励,常见后果有三类:
- 前置讨价还价:目标制定阶段就变成博弈;
- 执行期的信息封锁:为了个人指标不共享资源;
- 复盘期的责任转移:结果不好先找外部原因。
这不是员工道德问题,而是激励把组织推向了更强的竞争态势。要缓解,通常需要把一部分激励从个人转为团队/项目维度,同时用行为激励去约束协作方式(例如共享、及时同步、风险上报)。
2. 指标一旦“可被优化”,员工就会优化指标而非业务
目标指标若设计单薄,员工会采取最省力的方式达标。比如只看新增客户数,可能出现低质量客户灌水;只看工时,可能出现无效忙碌。行为激励同样如此:如果只奖励“参加培训次数”,就会出现刷课而不转化。
更可靠的做法是:
- 目标侧设置护栏指标(质量、合规、客户体验);
- 行为侧设置证据链(动作—记录—复核—反馈);
- 对关键岗位建立反作弊规则与抽查机制,降低“被优化”的空间。
3. 管理动作缺位:行为激励没有日常反馈就会变成口号
行为激励的前提是管理者愿意投入时间做观察、反馈与校准。如果组织只发布一套“价值观行为清单”,但缺乏:
- 明确例子(什么算、什么不算)
- 记录机制(证据在哪)
- 兑现方式(积分/机会/资源)
那么员工很难把行为激励当成“真的会发生的事”。从实践看,行为激励最怕两件事:标准漂移与兑现不稳定。
四、如何把两类激励组合成一套可落地的激励机制(从制度到动作)
较成熟的组织很少二选一,而是把目标激励与行为激励做成“结果牵引 + 过程护栏”。它的关键不在理念,而在结构:权重怎么配、证据怎么留、谁来复核、如何在周期内纠偏。
1. 组合原则:用目标激励定方向,用行为激励控过程与文化
一个可操作的组合原则是:
- 目标激励回答方向与产出(做成什么);
- 行为激励回答路径与边界(怎么做、不能怎么做)。
在管理上,这更像“双轮驱动”:目标轮提供牵引力,行为轮提供稳定性。若只剩目标轮,速度可能很快但容易翻车;若只剩行为轮,组织更稳但可能跑不出成果(本段类比为本模块唯一类比)。
2. 权重建议:按岗位与业务不确定性分层,而不是全员一刀切
权重不是越平均越好,而是要匹配岗位性质。可参考以下分层思路(示例,不是行业通用固定值):
- 结果高度可控岗位(如销售、产线):目标激励权重可更高,同时用少量行为护栏约束合规、客户体验。
- 过程决定成败岗位(如客服、交付、风控):行为激励占比可提高,目标指标作为底线与方向。
- 创新与研发岗位:减少强结果绑定,强化关键行为(评审、复盘、知识沉淀、协作),并用里程碑目标做阶段验收。
不适用提醒:若组织的评估体系本身不稳定(频繁改口径、数据口径不一),先修数据与流程再谈权重,否则激励只会放大不信任。
3. 证据链设计:让行为激励“可复核”,让目标激励“有护栏”
落地时建议同时做两条证据链:
- 目标证据链:指标口径定义—数据来源—归因规则—异常处理(如不可抗力)—复核与申诉。
- 行为证据链:行为清单(动作化)—记录载体(系统/表单/会议纪要)—抽样复核—反馈节奏(周/月)—兑现方式(积分/机会/资源/奖金)。
很多企业卡在“行为难衡量”,本质是没有把行为变成可记录的管理对象。行为激励并不要求100%量化,但必须能被复核,否则公平感会崩。
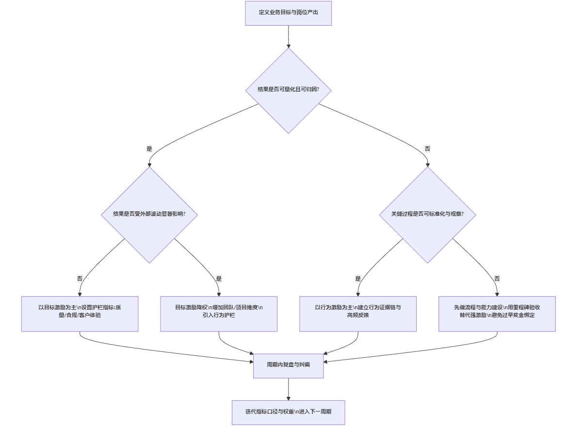
4. 一套可执行的选择流程:先判断归因,再决定激励结构

五、落地清单:用3类场景把激励从“方案”变成“运行系统”
激励机制的成败,往往取决于三类高频场景:目标制定、过程管理、期末评估。下面给出可直接拿去用的动作清单。
1. 场景A:目标制定阶段——把博弈成本降下来
- 设定目标前先对齐三件事:指标口径、数据来源、不可控因素处理规则。
- 对协作型目标,明确“主责/共责/支持”角色,避免人人背同一个数。
- 引入护栏指标(至少1个质量或合规指标),防止单指标驱动走偏。
- 对挑战度设置校准机制:同岗同级的目标难度差异需要解释与审批。
风险提醒:目标越“可谈判”,越容易演化成低目标锁定;因此审批机制要关注难度与资源匹配,而不是只看员工是否接受。
2. 场景B:执行过程——用行为激励做持续纠偏
- 固定节奏的短复盘(周/双周),把关键行为落实到“动作与证据”。
- 及时强化:对关键行为的奖励尽量靠近行为发生时间(认可、资源、机会)。
- 对偏航行为设置即时纠偏:明确不可接受行为清单(如隐瞒风险、数据不实)。
- 对跨部门协作设定最低行为标准:同步频次、信息透明度、交付接口人机制。
边界条件:如果管理者没有时间做反馈,不建议大规模上行为激励;宁可少做但做到可复核、可兑现。
3. 场景C:期末评估——让员工感到“可预期、可解释、可申诉”
- 结果评估先跑数据复核,再谈主观评分,减少口水战。
- 行为评分必须附证据,不鼓励“印象分”。
- 设置申诉窗口与复核机制,尤其对关键岗位与高金额奖金。
- 对外部波动导致的结果偏差,按预先规则处理(例如分段计奖、调整系数或转为团队共担)。
副作用提示:如果评估期频繁补规则,短期能平息争议,长期会摧毁制度可信度;规则应尽量在周期开始前定好。
结语
回到开篇问题:目标激励和行为激励有什么区别。本质差异在于,前者用结果作为支付条件,后者用关键行为塑造可复制的过程与文化。多数组织不需要二选一,而需要把两类激励放进同一个“可复核、可兑现、可迭代”的激励机制里。
可执行建议(建议直接作为内部行动项):
- 先做归因判断:结果可量化且可归因,再上强目标激励;归因弱就提高团队/行为维度占比。
- 目标必须带护栏:至少配置质量/合规/客户体验等护栏指标,降低短期主义与道德风险。
- 行为必须有证据链:把行为写成动作+频次+记录载体+复核方式,杜绝印象分。
- 兑现节奏分层:目标激励做期末结算,行为激励做高频反馈与小额即时强化,形成连续牵引。
- 每个周期只改少量关键项:指标口径、权重与规则迭代要克制,优先修数据与流程,再修激励。
如果你希望我把本文进一步改成“适配你们公司岗位/业务”的版本,给我三项信息即可:岗位类型(销售/研发/交付等)、业务周期(月/季/年)、当前主要矛盾(协作扯皮/短期主义/公平争议等)。





























































