-
行业资讯
INDUSTRY INFORMATION
【导读】 薪酬成本效率指标不是“把工资压下去”的指标,而是衡量企业以薪酬投入换取经营产出的能力。本文从可量化的人效口径出发,拆解五个可操作的调整方向,并给出“诊断—设计—试点—推广”的四阶实施路径,回答企业最常问的一个问题:如何优化薪酬成本效率指标? 适用于:希望在不牺牲关键人才与组织战斗力前提下,实现人力成本可控、激励更有效、预算更可预测的HR与业务负责人。
过去几年,很多行业出现一个并不陌生的现象:人工成本总体上行,但经营端并未同步改善。以公开年报统计口径为例,A股上市公司人均人工成本在2017—2021年间持续上升,2021年约18.1万元;与此同时,人事费用率走高、人工成本利润率下行,意味着“投入增加但产出质量不够”。在这种背景下,企业的真实难题已经从“要不要控薪”转向更具体的管理命题——如何让薪酬支出更接近业务价值创造的节奏,并能用一套可复盘的指标与机制持续优化。
一、诊断现状——薪酬成本效率的三大核心痛点
优化的起点不是调结构,而是先定位“效率指标为何失真或失灵”,否则很容易把预算做得更紧,却把产出做得更差。
1. 指标失衡:只看人均成本上升,忽略费用率与利润率的反向信号
很多企业的薪酬分析停留在“人均薪酬涨了多少、同比环比如何”,但薪酬成本效率指标更关键的是“投入与产出的对应关系”。实践中建议至少同步看三类口径:
- 投入端:人力成本总额、人均人工成本、单位工时成本
- 经营端:营业收入、毛利、利润、订单量或交付量(按行业选主指标)
- 效率端:人事费用率(人力成本/营收)、人工成本利润率(利润/人工成本)、人均劳动效率(营收/人)
当企业出现“人均成本与人事费用率双升、人工成本利润率下降”的组合,通常意味着两类问题之一:
1)业务端增长放缓或结构变差(高毛利业务占比下降),导致同样的人力投入换不回相应利润;
2)薪酬增长更像“惯性支出”,与业绩弹性弱挂钩,缺乏自动调节机制。
这里有一个边界条件:研发投入型企业在新产品放量前,短期利润率下降不一定是坏事;但如果同时出现关键人才流失、周期拉长、项目转化率下降,那么“投入合理”就需要重新验证。
表格1:薪酬成本效率核心指标对照表
| 指标类型 | 计算公式 | 常见参考区间(需行业化) | 失效风险信号(建议预警) |
|---|---|---|---|
| 人事费用率 | 人力成本/销售收入 ×100% | 制造业常见<15%;服务业更高 | >20%且连续上升;或增长快于毛利率改善 |
| 人工成本利润率 | 利润总额/人工成本总额 ×100% | 多数企业希望>120%(与行业利润率相关) | <80%或连续下降>5%/年 |
| 人均劳动效率 | 销售收入/平均从业人数 | 目标应至少行业前50分位 | 连续2年下降且人员规模未收缩 |
| 单位工时成本 | 人力成本/有效工时 | 越接近“标准工时”越好 | 加班上升但产出不增;人均工时波动大 |
2. 结构僵化:固定薪酬占比过高,绩效激励与业务结果弱关联
不少企业在扩张期形成了“以固定工资保稳定”的结构,等到进入波动期,固定部分难以下调,浮动部分又占比太小,导致两种典型后果:
- 对经营的后果:成本刚性强,收入波动时费用率被动抬升
- 对员工的后果:高绩效者感受不到差异,低绩效者“被动吃平均”,团队拉不开差距
从实践看,结构僵化往往不是HR的薪酬表设计问题,而是两个机制缺位:
1)绩效管理缺乏可校准的业务口径(目标不清、过程不可追踪);
2)组织对“差异化”承受度低(担心争议、担心流失),于是默认用平均主义换取短期安稳——这就像把所有岗位都用同一把尺子量,短期看省事,长期会把人效空间压掉。
反例提醒:在高度标准化、质量风险极高的岗位(如特种作业、医疗高风险科室),过度强调短期绩效奖金,可能诱发违规或质量下滑;此类岗位的浮动薪酬应更多绑定合规与质量,而非纯产量。
3. 管理粗放:工时与产出未量化,无效成本常被低估
“无效成本”常被感性描述为人浮于事,但可操作的诊断方式是把人力成本拆到“工时—任务—产出”的链条上。尤其在仓储物流、制造现场、客服中心等场景,只按人头核算往往看不到浪费来自哪里:是流程重复、等待时间、缺陷返工,还是排班不合理。
当企业没有工时与任务数据时,常见处理方式是“压加班费/冻结招聘”。短期费用会下降,但如果真实瓶颈在流程与计划,结果通常是交付延迟、客户投诉、骨干离职,最终效率指标反弹得更高。
二、方向框架——如何优化薪酬成本效率指标的五大杠杆
要把薪酬成本效率指标做“可控”,关键不在于某一个政策,而在于把薪酬当成一套可调参的经营系统:既能约束成本上限,也能释放高绩效单元的产出潜力。
1. 战略对齐杠杆:让薪酬增长与业绩增长形成“弹性联动”
可落地的做法不是喊口号,而是设定两条线:
- 费用率红线:例如按业务线设定人事费用率的区间与阈值(预警线/控制线)
- 增长联动线:薪酬总额增幅与营收、毛利或利润增幅挂钩(建议选与业务最相关的主指标)
实践中我们更倾向用“毛利/贡献毛利”做联动指标,原因是营收在价格波动或渠道冲量下容易失真。
边界条件:处于“先规模后利润”的阶段(例如平台型业务早期),可以用活跃用户、交付里程碑等替代利润指标,但必须设定里程碑的退出条件,否则联动会变成长期补贴。
2. 结构弹性杠杆:提高浮动薪酬占比,但把差异化做在“可解释”上
提高浮动占比并不等于更激进的奖金,而是把钱从“人人都有但不痛不痒”转向“对产出与关键行为更敏感”。常用的结构调整路径:
- 固定薪酬:保证岗位基本价值与合规底线
- 浮动薪酬:与绩效、项目里程碑、销售回款、质量指标绑定
- 中长期激励:面向关键岗位与核心骨干,绑定战略周期
这里的关键不是比例本身,而是差异化的解释成本。如果绩效口径不清,结构越弹性争议越大,组织会把时间耗在申诉与对齐上。实践建议先做两件事:
1)明确岗位价值分层(关键岗位/通用岗位/支持岗位);
2)明确业绩度量口径(能量化的用数据,不能量化的用行为与质量指标组合)。
3. 数据治理杠杆:建立“人力成本投产仪表盘”,让指标可追踪可复盘
优化薪酬成本效率指标,离不开数据口径统一。我们建议把“仪表盘”做成三层:
- 公司层:人事费用率、人工成本利润率、人均劳动效率(按月/季度)
- 业务线层:单位产出人工成本、关键岗位成本占比、产能利用率
- 岗位/团队层:绩效分布、关键人才流失率、加班与返工比
一个实操提醒:不要一开始就追求全量数据。先选能影响决策的10个指标,把定义写清楚(包含口径、数据源、刷新频率、责任人),比做一套“看起来很全但没人用”的报表更有价值。
4. 效能提升杠杆:岗位优化 + 工时精细化,压缩无效成本而非压缩产出
效能杠杆的逻辑是:先把“同样的钱换回更多产出”做出来,再谈“更少的钱维持同等产出”。常见抓手包括:
- 岗位再设计:合并低价值重复职责,明确交付物
- 定编与产能模型:用业务量与标准工时推算人力需求,减少拍脑袋增人
- 流程再造:把返工率、等待时间、跨部门协作成本纳入考核
在一些医疗、运营型组织中,通过设定人员配备标准、流程重构与绩效联动,确实能把冗余成本压下去。但边界条件同样明确:如果组织处于高不确定性(频繁变更需求、业务模型不稳),产能模型要用区间和情景预测,否则“模型精确但业务不买账”。
5. 技术赋能杠杆:用数字化与AI提升预算可预测性与市场竞争力判断
技术不是为了更“高级”,而是解决两个老问题:
- 预算控制难:人力成本支出与加班、外包、临时工强相关,若不能按工时/任务拆分,预算永远滞后
- 市场对标慢:关键岗位薪酬落后或过高,都可能造成效率损失(离职或浪费)
可落地的技术路径包括:
1)工时与任务采集(排班系统、工时系统、项目管理系统联动);
2)薪酬分析平台(结构、分布、绩效—薪酬关联);
3)AI辅助对标与模拟(例如模拟不同调薪方案对预算、离职风险、绩效分布的影响)。
风险提示:AI模型的输出依赖数据质量与业务假设,如果历史数据本身受“平均主义绩效”影响,模型会放大偏差,必须设置人工校验与小范围试验。
图表1:薪酬效率五维杠杆作用机制(Mermaid结构图)

三、步骤拆解——从诊断到落地的四阶实施路径
真正的难点不在“方向是否正确”,而在“怎么推得动、推得稳、推得可复盘”。我们建议按四个阶段推进,控制节奏与组织耐受度。
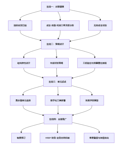
图表2:薪酬成本优化四阶实施路径(Mermaid流程图)

1. 阶段一:诊断建模(2—3个月)——先把口径与问题找准
诊断阶段建议输出三份“可被管理层用来决策”的材料,而不是一堆数据:
- 步骤1.1:扫描人力成本指标体系完整性
看三类缺口:是否只有投入指标、缺少产出指标;是否只有公司口径、缺少业务线口径;是否没有预警阈值。 - 步骤1.2:分析成本—效能—利润的三率关联
把人事费用率、人工成本利润率、人均劳动效率放到同一张图里,按业务线对比,找出“费用率高但效率不高”的异常点。 - 步骤1.3:识别无效成本集中领域
用“岗位—流程—工时—返工—加班”做穿透,定位浪费来自哪里:冗余岗位、流程等待、质量问题还是排班与计划。
此阶段的一个常见误区是过度追求精确。诊断的目标是圈定“最值得改的20%问题”,而不是一次性还原100%真实世界。
2. 阶段二:策略设计(1—2个月)——回答“如何优化薪酬成本效率指标?”的可执行方案
策略设计要同时覆盖“结构怎么调、钱往哪投、怎么管住”。建议形成三类制度化成果:
步骤2.1:制定薪酬结构弹性调整系数
以业务单元的业绩波动性、可量化程度为依据确定浮动薪酬占比区间,并写入政策,避免年度临时谈判。表格2:薪酬结构弹性调整系数表
业务单元类型 业绩波动系数(示例) 建议浮动薪酬占比 绩效挂钩强度 高增长创新单元 >1.5 40%–60% 强(季度/项目里程碑兑付) 成熟运营单元 0.8–1.5 30%–40% 中(半年度) 成本中心/支持单元 <0.8 20%–30% 弱(年度+质量/服务指标) - 步骤2.2:设定关键岗位市场分位对标策略
不是所有岗位都要追市场P75。建议按岗位稀缺性与替代成本分层:关键岗位可设P60–P75,通用岗位P40–P60;同时明确“何时上调、何时冻结”的触发条件(例如缺口周期>90天或核心人才离职风险上升)。 - 步骤2.3:规划工时监控与预算管控流程
关键在于把预算从“财务月度结算”前移到“业务周度计划”。流程至少包含:业务预测—排班/派工—工时采集—异常预警—奖惩联动。
3. 阶段三:单元试点(3—6个月)——用可量化单元验证机制有效性
试点阶段的目标是回答三个问题:结构调整能否提升效率、预算是否更可控、组织是否能接受差异化。
- 步骤3.1:选择高价值/易量化业务单元
优先选两类:产出可计量(销售、交付、生产)或价值高(研发关键项目)。避免一开始就选“争议最大但数据最弱”的单元,否则试点会变成沟通战。 - 步骤3.2:部署数字化监控工具
不一定一步到位上大系统,但至少保证三件事:工时与任务可记录、绩效数据可追踪、薪酬预算可测算。 - 步骤3.3:建立试点效果评估模型
评价不只看“成本降了多少”,更要看三类指标:
1)效率:单位产出人工成本、人均劳动效率;
2)质量:返工率、投诉率、交付准时率;
3)组织:关键人才流失率、绩效分布是否拉开。
若成本下降伴随质量下滑或关键人才流失上升,这属于“指标变好但系统变差”,应及时回滚或改规则。
4. 阶段四:全面推广(6—12个月)——把试点经验固化为制度与协同机制
推广阶段最容易失败的原因是“试点靠人,推广靠制度”,但制度没有把责任与协同写清楚。
- 步骤4.1:修订公司级薪酬管理制度
把结构比例区间、绩效口径、预算红线、例外审批机制固化;特别是例外机制要有清晰边界,否则会被反复突破。 - 步骤4.2:搭建HRBP与财务协同管控机制
建议建立“月度预算滚动+季度业务复盘”的例会机制:业务负责预测与产出,HR负责结构与人效,财务负责预算与现金流,三方对同一套指标负责。 - 步骤4.3:植入季度复盘的持续优化机制
重点复盘三件事:绩效分布是否失真、费用率是否可控、激励是否带来目标行为。持续优化的关键在于把“争议点”变成“规则点”,逐步降低沟通成本。
图表3:优化项目里程碑规划(Mermaid甘特图)

四、未来展望——效率优化的三大跃迁趋势
趋势判断的价值在于提前准备:哪些能力要先建,哪些风险要先控,避免每次都用“运动式控本”。
1. 从成本中心到投资中心:人力成本投产比将更像经营指标而非HR指标
越来越多企业把人效与费用率拉进经营复盘会,本质原因是:人力成本已接近或超过许多企业的第一大可变成本。未来的管理方式会更像“投资组合管理”——哪些岗位与团队值得加码、哪些要收缩、哪些需要结构性替代(外包、自动化、共享服务)。
边界条件:对强创新业务,投产比评估周期应拉长,否则会压制探索;但必须同步引入阶段性里程碑,防止长期低效。
2. 从经验决策到算法驱动:薪酬调整将更多依赖模拟而非拍板
当企业沉淀了足够的绩效、流失、招聘周期、薪酬分布数据,AI/算法能做两类更“管用”的事:
- 方案模拟:不同调薪/奖金结构对预算、留存、绩效分布的影响
- 预警预测:关键岗位流失风险、薪酬竞争力变化的提前信号
但算法不是替代决策者,而是把假设显性化:模型假设错了,输出就会偏。实践上应坚持“小范围试验—对照组—复盘修正”的工程化方式。
3. 从标准化到个性化:全面薪酬会成为提升效率的“隐性杠杆”
当代员工对激励的敏感点分化明显:现金、时间、成长、灵活性、工作体验。未来更常见的做法是:对关键群体提供组合式激励(例如现金+长期激励+学习资源+弹性办公),用更低的边际成本换取更高的稳定性与产出。
风险提示:个性化会提高管理复杂度,若没有清晰的岗位分层与规则边界,容易引发内部公平争议,反而降低效率。
结语
回到开篇的问题:如何优化薪酬成本效率指标? 关键不是单次“控薪动作”,而是用五大杠杆把薪酬从静态成本变成可调节的经营系统,并沿着四阶路径把口径、机制、数据与协同固化下来。
可直接执行的建议(供HR与业务负责人对照落地):
- 先统一口径再谈优化:用人事费用率、人工成本利润率、人均劳动效率三件套做公司层主指标,并设预警阈值。
- 把“差异化”建立在可解释规则上:先做岗位分层与绩效口径校准,再提高浮动占比;避免先拉差距、后补规则。
- 用工时与任务数据抓无效成本:优先从返工、等待、排班不均三类浪费切入,先提效再降本。
- 用试点控制改革风险:选择易量化单元,设对照组,评价同时看效率、质量与关键人才稳定。
- 把协同机制制度化:建立“月度滚动预算+季度复盘”的HRBP—业务—财务联席机制,保证指标能被持续经营而非一次性达标。





























































