-
行业资讯
INDUSTRY INFORMATION
【导读】 薪酬留任效果指标不是“加薪就提升”,而是一套可被度量、可被迭代的系统工程。本文面向HRBP、薪酬绩效负责人、业务负责人,围绕“如何优化薪酬留任效果指标?”给出四维框架:战略锚定、市场对标、结构重构、透明沟通,并提供可落地的步骤、表格与流程图,帮助企业把薪酬投入从成本项,转化为可计算的留任回报。
不少企业在“留不住人”时首先想到加预算,但实践常见的矛盾是:预算上去了,离职率却没有同步改善,甚至出现“薪酬更高、抱怨更多”的反常现象。原因往往不在于钱不够,而在于薪酬信号没有对准业务目标、市场水位与员工的心理预期:同样的增量,放在不同人群、不同结构、不同沟通方式里,留任弹性完全不同。要把“留任效果”做实,关键是把指标口径、资源投向、组织机制三者连起来。
一、锚定战略——薪酬与业务目标的动态校准
薪酬留任要产生稳定效果,首先要回答“留谁、留多久、为业务带来什么”。把留任当作战略投资而非普惠福利,才能让指标具有解释力与可操作性。
1. 战略解码三步法:从业务目标到关键人才池
很多企业的留任指标停留在“年度离职率下降X%”,但这类指标对业务帮助有限:它无法区分“关键岗位稳定”与“非关键岗位冗余稳定”。我们建议用三步把业务目标拆解成留任对象与投入边界:
第一步:业务目标转译成组织能力缺口
例如“今年交付周期缩短20%”,背后可能是研发效能、供应链计划、项目管理三类能力;不同能力对薪酬敏感度不同,不能用同一套加薪逻辑。
第二步:界定关键人才池(而不是关键个人)
以“岗位族+层级+稀缺技能标签”定义人才池,例如:
- 核心技术岗:算法/架构/芯片验证
- 关键运营岗:计划/质量/产能爬坡
- 高潜梯队:未来一到两年接班的骨干层
这样做的好处是:留任策略可规模化复用,避免“为一个人定制导致内部不公平感扩散”。
第三步:把留任目标嵌入指标口径
建议至少拆成两层:
- 结果指标:关键人才池12个月留任率、关键岗位空缺天数、关键项目人员稳定度(项目期内离职率)
- 过程指标:关键岗薪酬市场偏离度、薪酬满意度(分人群)、内部公平感得分等
提醒:如果业务处于快速收缩期,盲目追求“整体留任率”可能导致组织僵化,反而拖累转型。
2. 弹性预算模型:让投入随业务周期起伏
薪酬留任最怕两种极端:一种是“好时大撒把、差时一刀切”,另一种是“预算固定不变、市场波动很大”。解决思路是建立弹性预算:把人力成本与营收/毛利变化挂钩,提前约定可增可减的规则,减少临时拍板带来的信任损耗。
一个可用的管理量化口径是:
- 薪酬弹性系数 = 人力成本增速 / 营收增速
- 系数 > 1:人力成本增长快于营收,需核查是否投入到了关键人才池
- 系数 < 1:成本受控,但要警惕关键岗位市场竞争力下滑导致“慢性流失”
边界条件:对研发投入占比高、营收波动大的企业,直接用营收可能失真,可改用“毛利”“经营现金流”或“订单交付额”作为分母,避免在收入确认滞后时误判。
(本模块仅用一处类比)从治理角度看,弹性预算就像给留任策略装上“减震器”:外部波动不可控,但内部规则可控。
3. 案例实证:把留任资源倾斜到“稀缺×影响”象限
在制造业/研发型企业中,我们看到一种有效做法:将留任资源按“业务影响度”与“人才稀缺性”分层,而不是按部门平均分配。落地时,可先用岗位价值评估(岗位贡献、替代周期、风险暴露)标定“影响度”,再用招聘难度、供给数量、市场溢价标定“稀缺性”,形成清晰的投入地图。
表格1:战略校准四象限矩阵(横轴:人才稀缺性;纵轴:业务影响度)
| 人才类型 | 高业务影响 | 低业务影响 |
|---|---|---|
| 高稀缺性 | 溢价薪酬 + 长期激励(股权/递延)+ 关键项目津贴 | 项目制签约 + 留任奖金(限定周期) |
| 低稀缺性 | 绩效加速晋升通道 + 技能等级认证激励 | 标准化薪酬包 + 以效率为导向的流程优化 |
实践提示:如果你把高溢价资源放在“高稀缺但低影响”的岗位上,短期看团队稳定,长期看会侵蚀关键岗位预算,导致真正的业务瓶颈无法解决。过渡提醒:战略锚定做完,下一步要确保“对标”及时,否则定位再准也会被市场价格击穿。
二、强化竞争——数据驱动的市场对标机制
薪酬留任效果指标之所以失真,一个高频原因是“市场响应滞后”:企业内部觉得已加薪,但外部市场涨得更快,员工感知仍是落后。对标机制要从“年度调研”升级为“持续更新+预警触发”。
1. 三级对标维度:从现金到全面薪酬、从全国到区域溢价
很多企业只对标“月薪/年包”,但留任敏感度往往不在同一处。建议建立三级对标:
一级:基础薪资分位值(P50-P75)
关键岗位通常不必追到P90,但至少要明确目标分位(例如:关键技术岗对标P75、通用职能对标P50)。注意:分位策略必须与招聘渠道一致——如果你主要从一线互联网大厂挖人,却按传统制造业样本P50定价,会长期处于被动。
二级:全面薪酬组合
包括年度奖金、长期激励、福利、补贴、弹性工作等。尤其在年轻化团队里,“学习机会+职级上升速度”会被当作薪酬的一部分。对标时不做拆解,容易出现“现金看似不低、但总体回报不占优”。
三级:地域行业溢价系数
同一岗位在不同城市/不同细分赛道溢价显著。建议把溢价拆成两类:
- 地域系数(生活成本、人才聚集)
- 行业系数(赛道热度、资本/利润水平)
边界提示:对标样本要剔除“极端高估值但不可持续”的公司,否则会把薪酬体系带入失控轨道。
2. 数字化工具应用:从数据采集到预警闭环
如果对标仍靠Excel和年度调研,通常只能解释过去,无法干预未来。更可行的路径是:用薪酬云平台/第三方数据接口做持续采集,用规则或模型做偏离度计算,再把结果推送到“留任风险评估”。
图表1:市场对标数据流转时序图

实践要点:岗位映射是成败关键。外部数据的岗位名称与内部岗位族往往不一致,必须建立“岗位字典+技能标签”体系,否则对标会失真。
3. 风险对冲:红黄蓝预警与“行动阈值”
对标的价值不在于看见差距,而在于触发行动。我们建议设置“偏离度阈值+岗位权重”双条件触发,而不是一刀切。
- 蓝色:偏离度 0–10% —— 观察,按既定调薪周期处理
- 黄色:偏离度 10–20% —— 发起留任风险评估(看竞品挖人强度、内部满意度)
- 红色:偏离度 >20% —— 启动专项动作(关键岗即时校准/留任包/组织方案联动)
副作用提醒:如果对标机制过于频繁,容易引发“薪酬追涨”文化,员工把市场波动当作必然涨薪的理由。解决方式是把对标结果与“岗位关键性、绩效贡献、组织稀缺性”一起解释,并保留“非现金回报”的替代工具。过渡提醒:当市场水位对齐后,真正决定留任指标能否持续改善的,是薪酬结构与激励周期。
三、重构结构——从单一薪资到全面激励体系
要提升薪酬留任效果指标,结构优化比“平均加钱”更具杠杆:它决定激励落在谁身上、在什么时候生效、以什么条件兑现。结构设计的目标是同时兼顾即时激励与长期绑定,并避免过度细分带来的公平副作用。
1. 留任奖金设计准则:适用场景、支付条件与税务边界
留任奖金不是常规奖金的替代品,它更适合“组织需要稳定穿越某个时间窗口”的场景,例如并购整合、业务转型、关键系统上线、产线爬坡等。设计时建议把三个要素写进制度,而不是口头承诺:
(1)适用场景要清晰
- 面向关键岗位/关键人才池
- 面向明确的时间窗口(如6个月、12个月)
- 面向可验证的组织目标(如交付节点、客户续约)
(2)支付条件要可审计
常见做法是“服务期+行为底线+绩效门槛”的组合:
- 服务期:在岗满X个月
- 行为底线:无重大违纪、无关键能力缺失(需定义)
- 绩效门槛:不要求“高绩效才给”,但可设置“低绩效不发”的底线以避免逆向激励
不适用情形:如果企业绩效考核体系本身缺乏公信力,先上留任奖金容易引发“关系好就有、关系差就没”的猜疑。
(3)税务与合规边界
留任奖金通常属于工资薪金所得,需依法纳税与代扣代缴。若采用分期发放、递延支付,需与财税口径一致,避免“承诺无法兑现”造成信任崩塌。
(本模块仅用一处类比)留任奖金更像“合同化的稳定措施”,不是情绪性补偿;它的力量来自规则清晰,而非金额惊人。
2. 非物质激励整合:把“发展回报”纳入留任指标
越来越多企业发现:对关键岗位而言,留任并不只由现金决定,尤其在技术与产品人群中,“成长速度”常常被放在与薪酬同等的位置。结构重构的一个方向是把非物质激励产品化,并纳入可度量指标:
- 弹性福利平台:让员工在体检、保险、子女教育、通勤、健身等模块自选组合,提升“感知到的匹配度”。
- 职业发展积分:培训、认证、关键项目经历转化为积分,与职级晋升/薪档晋级挂钩。这样“学习”不只是口号,而是薪酬路径的一部分。
- 工作安排弹性:对部分岗位,用弹性工时/远程比例作为留任工具,成本低但对体验改善明显。
表格2:全面薪酬要素权重表(技术岗 vs 管理岗)
(提示:权重为实践常见结构示例,企业需结合岗位族与文化校准)
| 要素 | 技术岗权重 | 管理岗权重 |
|---|---|---|
| 基本工资 | 40% | 35% |
| 绩效奖金 | 30% | 40% |
| 发展福利(培训/认证/项目机会等) | 20% | 15% |
| 留任奖金/递延激励 | 10% | 10% |
边界提示:非物质激励要进入指标体系,否则容易变成“看起来很好、执行靠情怀”。例如可以把“关键人才池学习积分达标率”“关键项目轮岗覆盖率”作为过程指标,与留任率联动分析。
3. 结构优化红线:防止薪资倒挂与过度细分
结构重构常踩两个坑:
- 薪资倒挂:新人因市场高点入职,薪酬高于老员工,引发内部不公平感;
- 过度细分:薪酬项目拆得过碎,导致新人收入过低、老员工收入稳定但缺乏激励,反而削弱留任。
可操作的防控组合是“岗位价值评估 + 年功折现模型 + 晋级通道提速”:
- 岗位价值评估:明确岗位等级与薪档范围,让“同岗同档同酬”有制度依据;
- 年功折现:年功不直接线性叠加,而是设置上限、与技能认证或贡献挂钩,避免“只熬年限就涨”;
- 晋级提速:对老员工开放更清晰的技能等级/管理职级双通道,让其看到收入改善路径,而不是与新人比较“起点”。
图表2:薪酬结构改革三阶段甘特图(诊断→试点→推广)

提醒:试点部门不要只选“好推的部门”,而要选“关键且问题明显的岗位族”,否则推广时会遭遇真实阻力,反而拖慢节奏。过渡提醒:结构搭好后,最后一环是沟通与信任,否则投入会被误解吞噬。
四、透明沟通——构建信任驱动的薪酬文化
薪酬留任效果指标能否改善,取决于员工是否相信“规则可预测、差异可解释”。当沟通缺失时,企业即使投入更多,也可能被解读为“分配不公”,从而抵消留任效果。
1. 沟通三原则:规则公开、个体保密、渠道畅通
薪酬沟通经常陷入两难:全公开会引发比较与焦虑,不公开又会滋生猜测。更现实的做法是“三原则”:
- 规则公开:公开职级体系、薪档区间、调薪依据、奖金规则、晋升条件,让员工知道“如何变好”;
- 个体保密:不公开个人工资明细,保护个体隐私与团队稳定;
- 渠道畅通:设置可以提问、申诉与反馈的通道(HRBP面谈、匿名问卷、季度说明会),并承诺响应时限。
不适用场景:在劳动关系高度紧张、历史欠薪或承诺多次未兑现的组织里,先谈透明沟通可能被视为“公关动作”。应先修复最基本的兑现能力,再推动规则信任。
2. 数字化沟通工具:把“解释成本”降下来
当组织规模变大,靠HR一对一解释会把团队拖垮。可以用数字化工具把常见问题标准化:
- 薪酬自助平台:员工可查看自己的薪酬构成、对应职级薪档区间、历史调薪记录与下一次评估窗口;
- 政策问答机器人/知识库:把制度、边界条件、常见误区沉淀为可搜索内容,减少“口径不一致”。
工具要避免“只展示不解释”:平台上应包含“为什么如此设计”的简要逻辑,否则员工看到区间也无法理解差异来源。
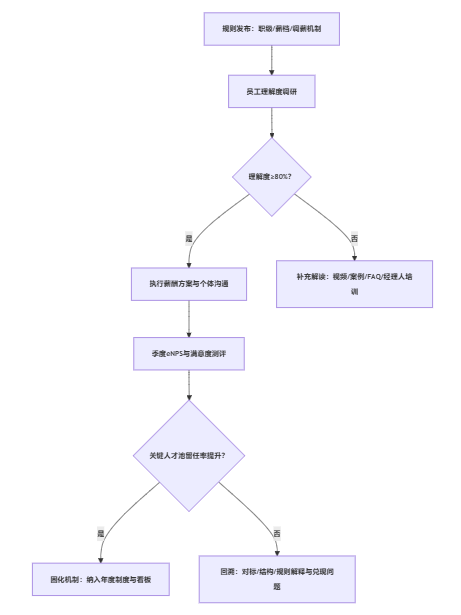
3. 公平感度量:用数据验证沟通是否生效
沟通不是做了就算,要回到指标。建议把公平感拆成可跟踪的量化项,并与离职数据做相关分析:
- 理解度指标:规则理解度(问卷≥80%)、政策触达率、问答响应时效
- 信任指标:eNPS(员工净推荐值)、薪酬满意度(分岗位族)
- 结果指标:关键人才池离职率、关键岗位内部流动率(过低可能是路径不通)
图表3:薪酬沟通效果反馈漏斗(从发布到留任验证)

提醒:如果公平感提升但留任未提升,要警惕“岗位供需结构变化”或“业务方向不确定”这类非薪酬因素;此时应把留任指标与组织规划联动,而不是继续加钱。
结语
回到开篇问题——如何优化薪酬留任效果指标?答案不是单点加薪,而是用“四维框架”把目标、市场、结构、信任串成闭环:战略上明确留谁,市场上持续对标,结构上长短结合,沟通上建立可验证的规则信任。
可直接落地的建议(3–5条):
- 先改口径再改钱:把“整体离职率”拆为“关键人才池留任率+关键岗位空缺天数+项目期稳定度”,让指标能指导资源投向。
- 建立红黄蓝偏离预警:对关键岗位做市场偏离度监测,超过阈值即触发留任风险评估与专项动作,而不是等年度调薪。
- 用留任奖金解决“时间窗口问题”:并购、转型、交付高峰期用合同化留任包稳住关键人才,但要写清服务期、底线条件与兑现方式。
- 把发展回报产品化:弹性福利+技能等级/学习积分与薪档晋级挂钩,把非物质激励纳入过程指标,形成可复用机制。
- 用“规则公开+个体保密”提升公平感:公开职级薪档与调薪逻辑,配套自助平台与FAQ,季度测量理解度与eNPS,用数据验证沟通效果。





























































