-
行业资讯
INDUSTRY INFORMATION
【导读】 评估HR数据分析系统,不该只盯“可用率”和“响应时长”,更要看售后服务是否具备前瞻性:能否在业务受影响前识别风险、解释影响、给出处置路径。本文面向HRD、HRBP、HR数字化负责人与采购/IT协同团队,提供一套5指标评估框架,系统回答如何评估HR数据分析系统售后服务前瞻性,并给出合同SLA与落地组织能力的抓手,降低“数据可用但决策失效”的隐性成本。
很多企业在系统上线后才意识到一个现实矛盾:系统“没宕机”,但报表口径漂移、指标异常、模型输出失真依然会让业务部门对HR数据失去信任。更棘手的是,这类问题往往不是“故障”,在传统工单体系里难以被定义、难以被优先级排序,最终变成“靠熟人催、靠经验补、靠人肉核对”。从实践看,HR数据分析系统进入深水区后,售后服务的竞争点正在从“修得快”转向“提前发现、提前解释、提前处置”。问题随之变得具体:到底用什么指标,才能判断一个系统的售后服务是否真的从被动响应升级到主动预警?
一、范式转移——重新定义HR数据分析系统的“售后价值”
售后服务的价值不应止步于“系统恢复”,而应面向“决策有效”:把异常变成可解释、可行动的预警,减少业务端对HR数据的二次核验与反复拉扯。
1. 被动响应的局限性
传统售后多以“故障—工单—修复—关闭”为主线,适用于服务器宕机、接口报错、权限无法登录等明确事件。但HR数据分析系统的高频问题往往更“灰度”:例如某月离职率突然上升,是组织真实波动,还是分子分母口径变了?某部门人效下降,是业务结构变化,还是绩效数据延迟同步?这些问题对业务有影响,却很难在工单中被准确描述,更难被厂商用标准流程快速定位。
被动响应的第二个短板是时间结构不匹配。HR分析的很多使用场景发生在月末/季末/年末:预算滚动、绩效盘点、编制决策、干部任免、社保个税结算等。一旦异常在关键窗口期发生,哪怕“48小时修复”也可能错过决策节点。此时业务部门的体感并不是“系统修好了”,而是“这次又靠直觉拍板”。
第三个短板是责任边界模糊。HR数据分析系统往往连接多个数据源(HCM、招聘、考勤、绩效、财务、OA),异常可能出在接口、主数据、字段映射、权限策略、甚至业务流程本身。若售后仍以“谁的系统谁负责”为原则,就容易出现跨系统甩锅:厂商说上游数据脏,IT说厂商解析有问题,HR夹在中间重复沟通,最终用Excel兜底。
图表1:被动响应流程 vs 主动预警流程(对比)

2. 主动预警的“三前置”标准
我们在评估售后服务是否“前瞻性”时,建议用一套可检查的“三前置”标准来拆解,而不是笼统听厂商讲“我们有AI告警”。
第一,风险识别前置:预警触发点应早于业务影响发生,至少要早于业务方“看见异常并开始追问”。例如,在月度报表发布前就识别“关键字段缺失率异常、口径变更未同步、接口延迟超过阈值”,而不是等报表被质疑后再回溯。
第二,根因定位前置:不仅提示“哪里不对”,还要给出“可能因何而起”的可操作线索。比如把异常归类到“数据源延迟”“口径配置变更”“权限策略导致的采样偏差”“模型漂移”等,并给出需要核验的字段/表/接口。
第三,处置建议前置:预警信息里必须带处置路径与影响预判。否则预警会变成信息噪声——推送很多,但每条都需要HR再去问“那我该怎么办”。高质量预警应当回答三件事:影响哪些报表/指标、影响有多大(置信度/偏差范围/覆盖人群)、怎么做能止损(临时绕行+永久修复)。
需要提醒的是,“三前置”对数据治理成熟度有要求:如果企业主数据不稳定、业务流程频繁变更但不留痕,系统再聪明也很难做到可靠的前置判断,评估时必须把这类边界条件说清楚。
3. 价值锚点的转移
一套售后服务体系是否值得投入,本质看它把成本花在了哪里:是花在“修复系统”,还是花在“减少决策失真”。这也是评估指标需要从技术语言转向业务语言的原因。
技术指标当然重要,例如可用率、接口延迟、并发能力,但它们更多衡量“系统是否能跑”。而HR数据分析系统的售后前瞻性,衡量的是“输出是否可用、可解释、可行动”。当业务部门开始把HR报表用于预算、组织优化、激励调整时,一次口径漂移带来的可能不是“多等两小时”,而是对数据体系的长期不信任——这类成本通常不会出现在IT运维报表里,却会持续侵蚀HR的专业信用。
因此,后续的评估框架会把重点放在五类指标上:准确性(预警是不是对的)、时效性(来得及不及)、相关性(有没有业务语境)、进化力(会不会越用越准)、合规性(政策变化能否提前兜住)。带着这个视角,选型与续费谈判的抓手会明显变得更清晰。
二、核心评估体系——衡量前瞻性的5个关键指标(如何评估HR数据分析系统售后服务前瞻性?)
可量化的评估体系,关键在于把“前瞻性”拆成可验收的交付物:每个指标都能计算、能抽样、能在POC或试运行期验证,避免只听承诺。
1. 指标一——预警有效率
定义口径:预警有效率 = 人工确认的真问题预警数 / 总推送预警数。这里的“真问题”建议提前约定判定规则,例如:造成报表结论偏差超过X%、导致关键指标不可用、触发合规风险、或需要人工介入修复的数据质量事件。
为什么它是第一指标:因为预警系统一旦产生“警报疲劳”,用户会快速学会忽略,前瞻性能力等同于归零。实践中常见的现象是:厂商为了显得“智能”,把阈值设得过敏,结果每天推十几条“疑似异常”,HR团队根本没有处理带宽,最后只能全关通知。
评估方法建议分两步走:
- 在试运行期做抽样验真:例如每周抽取20条预警,记录“真/假/无法判断”,并标注误报原因(阈值过低、主数据变更未登记、业务季节性波动等)。
- 在稳定期看趋势而非瞬时值:有效率稳定比短期冲高更重要。一个常见反例是,上线初期因为规则很保守有效率很高,但覆盖范围过窄,真正的风险没被抓住。
参考目标值(用于谈判与对标):不少头部实践会把有效率设为≥85%作为阶段目标,但更稳妥的做法是以企业自身历史告警质量为基线,要求供应商在3个月内把有效率提升到某个增幅(例如+10~15个百分点)。提醒一句:在数据治理基础薄弱的企业,硬要用高阈值换有效率,可能牺牲召回率,导致漏报增加,需要同步约束“漏报复盘机制”。
2. 指标二——干预窗口期
定义口径:干预窗口期 = 从预警推送至业务方启动处置动作的中位时长。这里的“启动处置”不等于“问题关闭”,而是指产生明确动作:例如创建处置工单、执行数据回填、暂停某报表发布、切换到备用口径、或由厂商发出修复计划。
机制解释:窗口期决定预警是否真的“有用”。很多风险的可控性与时间强相关:
- 报表口径漂移如果在发布前发现,只需要校验与修正配置;发布后再发现,就要面对业务解读与信任修复。
- 合规类风险如果在政策生效前发现,属于“配置变更”;生效后才发现,可能变成“争议处理”。
评估方法要避免只看厂商响应时长。因为窗口期更像“人机协同指标”,同时受三类因素影响:
- 推送是否可执行(有没有根因候选与处置步骤);
- 推送对象是否正确(HRD/HRBP/薪酬/共享/IT谁该收到);
- 企业内部是否有预警处理机制(谁拍板、谁执行、谁验收)。
参考目标值:常见优秀实践会把中位窗口期压到≤4小时(至少对高优先级预警如此),但要按预警等级分层:P0(合规/财务/重大经营影响)按小时计,P1按天计,P2按周计更现实。反例提示:如果企业组织很扁平、权限集中,窗口期可能很短;但在多法人、多工厂、多城市的集团型组织,窗口期天然更长,评估时应强调“分层达标”而非“一刀切”。
3. 指标三——业务语境覆盖率
定义口径:业务语境覆盖率 = 预警信息中包含业务影响解读的预警数 / 总预警数。业务影响解读至少应包含以下三要素中的两项:
- 影响对象:哪些报表/指标/人群/组织单元;
- 影响程度:偏差范围、置信度下降、覆盖比例;
- 影响后果:可能导致哪些决策误判或合规风险。
为什么它解决“语言不通”:HR数据分析系统常见的失败不是“算错了”,而是“说不清”。例如同样是“缺失率上升”,对薪酬预算意味着什么、对离职预测意味着什么、对组织诊断意味着什么,完全不同。如果预警只用技术字段描述,HRBP无法把它翻译成业务问题,就会出现“看见了但不处理”的空转。
评估时可以做一个简单的可用性测试:把预警原文发给3类角色(HRBP、COE专家、IT/数据同事),让他们分别回答“我该做什么”。如果HRBP无法在3分钟内说出行动路径,说明业务语境不足;如果IT能说出但HR不行,说明系统还停留在技术告警层。
改进抓手通常不是加更多模型,而是把预警模板产品化:固定输出结构(影响对象/程度/建议动作/相关链接),并支持一键跳转到报表、字段血缘、处理工单或知识库。提醒一句:业务语境覆盖率提高后,预警推送会更“重”,需要同步做好分级与推送策略,否则信息密度过高也会压垮接收者。
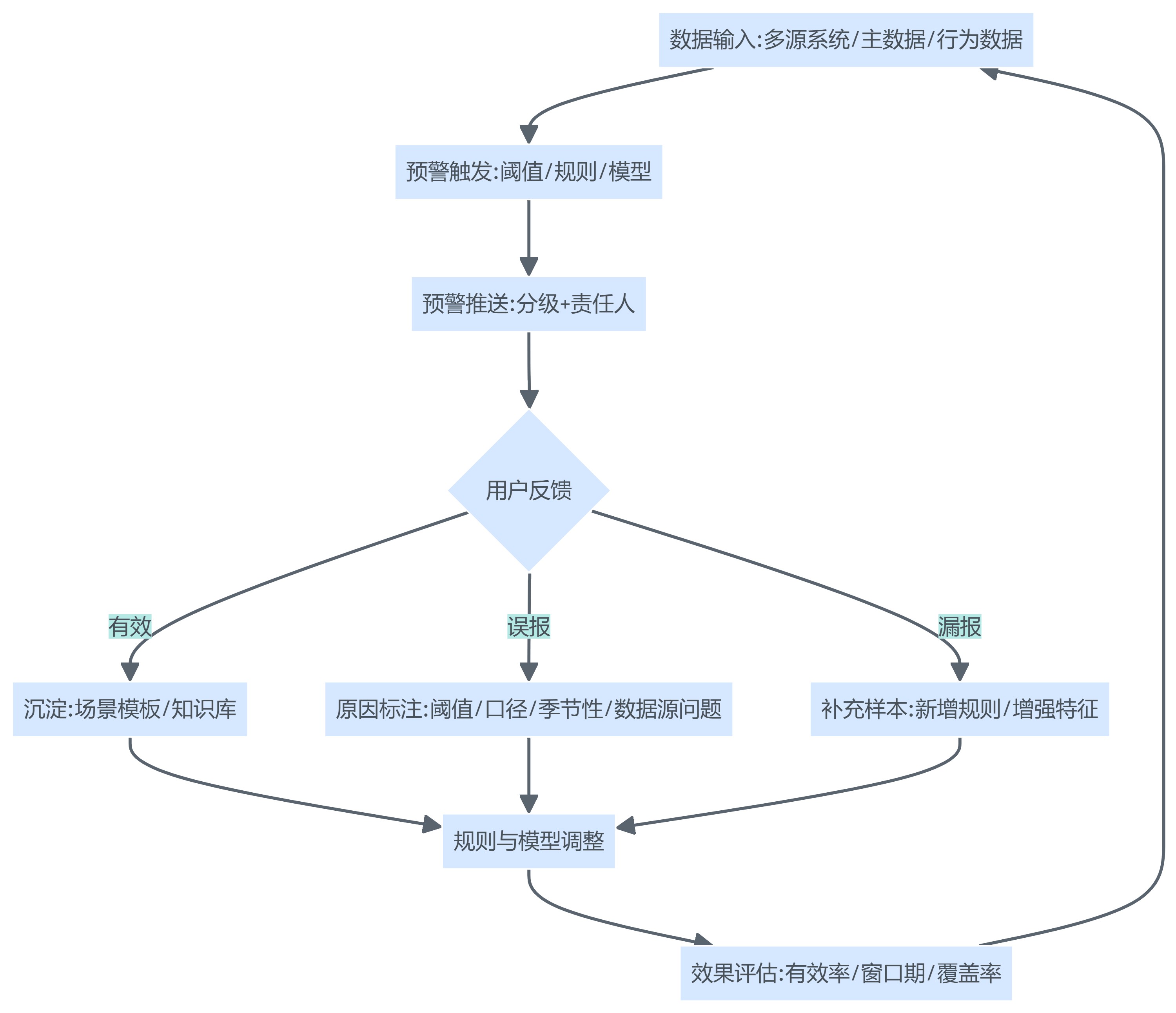
4. 指标四——数据闭环成熟度
定义口径:数据闭环成熟度衡量系统是否能基于用户反馈持续优化预警规则与模型表现。它不等同于“有反馈按钮”,而是看反馈是否会进入规则迭代链路,并形成可追踪的版本与效果评估。
从实践看,一个没有闭环的预警系统,往往在上线3~6个月后出现明显退化:组织调整、口径变更、业务周期性波动都会让初始阈值逐渐失真。闭环成熟度的关键机制是:把“误报/漏报/确认有效”的标注变成训练数据或规则调整依据,同时把调整结果可视化给客户——让HR知道系统为什么变得更准,减少黑箱不信任。
评估维度建议拆成四个可验收点:
- 反馈入口:预警卡片内能否一键标注“有效/误报/已知问题/无需处理”;
- 反馈处理时效:误报被标注后,规则/阈值是否在约定周期内更新;
- 版本可追溯:预警规则是否有版本号、变更原因、影响范围;
- 效果验证:更新后有效率、窗口期、误报结构是否改善。
图表2:预警闭环的机制结构(从反馈到规则迭代)

反例提示:有些厂商会把闭环做成“提交反馈—人工排查—下次版本再说”,从用户体感看仍是被动响应。真正的成熟度差异在于:能否形成标准化的迭代节奏与可量化的改进记录,最好能在月度/季度服务报告中呈现。
5. 指标五——合规/法规前瞻性
定义口径:合规前瞻性 = 针对政策/法规变更提前推送系统适配建议的平均提前天数(或提前周数),并衡量建议的可执行性(是否包含条款要点、影响模块、配置步骤、验证清单)。
合规类预警之所以必须单列,是因为它的风险结构不同:技术问题导致的是效率损失,合规问题可能带来劳动争议、税务风险、社保补缴情形、以及企业雇主品牌受损。更现实的是,很多政策变化并不会“直接让系统报错”,但会让系统输出在规则层面不再成立——比如个税专项扣除口径调整、最低工资标准变化、加班与休息休假规则解释变化、或地区社保缴费基数上下限调整。
评估时不要只看“有没有法规库”,要看三件事:
- 是否能识别客户所在地区与业务类型(跨省、多法人、多用工形态);
- 是否把法规变化映射到系统配置项与流程节点(工资项、计税规则、审批链路、报表口径);
- 是否提供验证与回滚机制(避免“改完就上生产”引发二次事故)。
案例化的验收方法:在POC或续费前,拿过去12个月真实发生的两类政策变化做回放测试:一次地方性(例如某地社保基数调整),一次全国性(例如个税口径调整相关),要求厂商展示“提前提示—影响说明—配置步骤—验证清单—上线后追踪”。如果只能给新闻链接或泛泛提示,而无法落到配置与验证,合规前瞻性基本不可用。
表格1:5个关键指标详解表(定义、评估与价值对照)
| 指标 | 定义/计算口径 | 建议目标(参考) | 被动模式常见表现 | 前瞻性模式应有表现 | 直接业务价值 |
|---|---|---|---|---|---|
| 预警有效率 | 真问题预警数/总预警数 | ≥85%或阶段性提升目标 | 误报多、通知疲劳、最终被关闭 | 预警分级+验真机制+持续优化 | 维持数据体系信任,减少无效沟通 |
| 干预窗口期 | 推送到启动处置的中位时长 | P0≤4小时(分级) | 等质疑再排查,错过决策节点 | 责任人准确触达+处置SOP | 把风险控制在萌芽期,降低止损成本 |
| 业务语境覆盖率 | 含影响解读的预警占比 | ≥70%并持续提升 | 只报技术字段,HR难行动 | 预警卡片包含影响对象/程度/动作 | 提升预警转行动率,减少翻译成本 |
| 数据闭环成熟度 | 反馈-迭代-评估的可追踪能力 | 月度迭代/版本可追溯 | 反馈沉没、越用越不准 | 规则版本化+效果报表+知识沉淀 | 系统自进化,降低长期运维负担 |
| 合规前瞻性 | 提前推送适配建议的天数与可执行性 | ≥2周(因地制宜) | 事后补丁,靠人工兜底 | 条款映射配置+验证清单+回滚 | 避免合规事故,稳定薪酬与用工运营 |
三、落地与选型——如何构建前瞻性的服务能力
评估指标只是起点,能否落地取决于两件事:厂商是否把前瞻性当“服务产品”交付,企业是否把预警当“管理流程”来承接;两者缺一,指标很难长期达标。
1. 人机协同的必要性
不少企业在选型时会问:既然系统能自动预警,是不是就不需要人了?我们的判断更保守:在相当长一段时间内,前瞻性售后服务必须是人机协同,而非纯自动化。
原因不复杂。第一,HR场景的异常往往牵涉组织语境:同样是离职上升,可能是项目收尾、也可能是管理变动、也可能是竞对挖人。系统可以识别信号,但很难自动判断“组织允许的波动”与“需要干预的波动”的边界。第二,预警的落地需要跨部门协调:HR、业务、财务、法务、IT,任何一个环节不接招,预警都无法转化为动作。
因此,选型时建议明确一个角色能力:厂商侧是否提供“预警分析/客户成功”类服务人员,能把异常解释为业务影响,能组织跨系统排查并给出可执行方案;企业侧是否指定“预警责任人”(可挂在HR共享、HR数字化或COE),负责分级、派单、复盘。没有这套组织承接,指标二(干预窗口期)与指标三(业务语境覆盖率)很容易在上线后滑坡。
不适用场景也要说清:若企业规模较小、系统连接少、业务变化慢,投入专职预警角色的边际收益可能不高,此时更适合用“轻量规则+月度复盘”承接,而不是追求复杂的场景链预警。
2. SLA(服务等级协议)的重构
很多合同里的SLA还停留在“系统可用率99.9%、工单响应2小时、重大故障24小时修复”。这些条款对IT运维有用,但对HR决策有效性约束有限。若企业已经把HR数据分析用于经营管理,建议把前瞻性指标写进SLA或服务附件,至少做到“可衡量、可审计、可追责”。
具体写法上,建议把指标拆成三类条款:
- 结果类:预警有效率、业务语境覆盖率(按月统计,抽样验真);
- 过程类:高优预警的推送时限、处置SOP、月度复盘机制;
- 治理类:规则版本管理、配置变更留痕、知识库更新频率。
同时要避免另一个极端:把指标写得过细、过硬,导致厂商为了“达标”减少推送或降低覆盖,反而增加漏报。更合理的做法是:结果类指标采用“目标+容忍区间+改进义务”,并配套“漏报复盘与补偿机制”。
表格2:传统SLA条款 vs 前瞻性SLA条款(对比示例)
| 维度 | 传统SLA常见写法 | 前瞻性SLA建议写法 | 验收方式 |
|---|---|---|---|
| 关注点 | 系统稳定、故障修复 | 决策有效、风险前置 | 月度服务报告+抽样审计 |
| 计量单位 | 可用率、响应时长、修复时长 | 有效率、窗口期、覆盖率、提前量 | 预警日志+反馈记录+工单链路 |
| 交付形态 | 工单处理、版本更新 | 预警卡片模板、处置SOP、规则迭代 | POC回放测试+上线后复盘 |
| 违约处理 | 超时扣费/延期 | 指标未达标的改进计划+服务补偿 | 明确统计口径与争议处理流程 |
3. 从“单点预警”到“场景链预警”的趋势
当前多数系统的预警仍是单点式:某字段缺失、某接口延迟、某指标异常。真正能显著提升管理价值的,是把预警串成“场景链”,把信号与业务结果连接起来。例如:招聘漏斗异常(到面率下降)→入职率下滑→关键岗位空缺→团队交付风险→加班上升→离职风险上升。链条不一定要一步到位,但至少要能跨模块关联,并让HR看到“如果不处理,会影响哪里”。
这里也有明确的边界条件:场景链预警依赖数据打通与口径一致。若组织内部连岗位族、组织层级、人员状态都不统一,强做场景链会产出大量伪相关,反而降低有效率。因此更稳妥的演进路径是分层推进:先把系统层、数据层预警做稳,再逐步引入业务场景关联。
图表3:HR数据分析系统售后服务成熟度演进路径(甘特示意)

这条路径对企业的启发是:不要用“有没有AI”来判断先进性,而要用“能否持续把预警变成行动、把行动变成规则迭代”来判断。走到Level 4之后,售后服务才真正具备“护航决策”的属性。
结语
回到开篇的问题:如何评估HR数据分析系统售后服务前瞻性?关键不是多问几句“你们能不能预警”,而是用可验收的指标把前瞻性“落地成合同条款与运营机制”。如果企业希望从被动响应走向主动预警,建议从下面5件事立即动手:
- 用“预警有效率”做第一道闸门:先验真、再扩面,避免一上线就把通知做成噪声源。
- 把“干预窗口期”写进内部机制:明确P0/P1/P2分级、责任人、启动动作定义,让预警能在关键窗口期发生作用。
- 要求预警必须带业务语境:每条预警至少说明影响对象与建议动作,降低HRBP的翻译成本。
- 建立闭环:反馈要进入规则迭代:月度复盘、版本可追溯、效果评估三件套齐了,系统才会越用越准。
- 把合规前瞻性当刚需验收:用历史政策变化做回放测试,检验是否能提供可执行的配置与验证清单。
做到这些,售后服务的目标会从“把系统修好”转向“把决策风险降下来”,这才是HR数据分析系统在组织里长期被信任、被使用、被扩展的前提。





























































