-
行业资讯
INDUSTRY INFORMATION
【导读】 跨国网络中断正在从“偶发事故”变成全球化运营的高频风险。本文以HR系统灾备方案为主线,回答跨国网络中断HR系统如何应对?这一现实问题:先解释2026年的外部脆弱性,再拆解传统灾备为何失效,进而给出“云边协同、混合部署、分级容灾”的架构与管理落地方法,适合CHRO、HRIS负责人、CIO/信息安全与法务共同制定可演练、可审计的业务连续性计划。
跨国集团最容易被低估的一类风险,不是“系统彻底宕机”,而是“系统还在、却不可用”:海外员工打不开自助服务、跨区审批链条断裂、算薪依赖的接口调用失败、主数据同步出现长时间滞后。对HR而言,这类问题的影响不像供应链中断那样立刻可见,却会在工资、合规申报、员工关系与关键人才体验上集中爆发。
从实践看,2026年HR数字化的关键词不再只是“上云”和“自动化”,而是可用性与可恢复性。HR系统早已不只是后台工具:它承载劳动合同、薪酬税社、组织与任职、考勤排班、门禁与工时证据链,任何一条链路在跨境网络中断时断裂,都会被放大成业务与合规的双重事件。问题因此变得具体:当网络跨境不可达、甚至区域性断联持续数小时乃至更久时,HR系统应如何“不断档”?
一、风起云涌:2026年跨国网络环境的脆弱性分析
跨国网络中断的核心不是“网络变差”,而是全球企业同时面对连接不确定性与数据合规确定性:连接随时可能断,合规却要求你必须稳、必须可证明。
1. 技术依赖的副作用:HR实时化带来的“可用性”门槛抬升
过去HR系统的“关键时刻”集中在月末算薪、年末调薪、社保基数调整等节点;而到2026年,很多企业把HR流程做成了实时闭环:移动打卡实时校验位置与设备指纹、电子签实时写入合同与印章平台、候选人入职当天就触发账号开通与门禁权限。技术的进步让效率更高,但也把系统对网络的依赖从“周期性”改成“持续性”。
这带来一个机制变化:网络波动不再只是体验问题,而是流程中断问题。例如:
- 入职电子签服务在境外不可达,候选人无法签署,劳动关系建立时间点不清晰,会影响试用期起算与社保增员窗口。
- 门禁/考勤依赖云端校验,断网后无法生成有效工时证据链,后续劳动争议时举证成本上升。
- 绩效/审批流跨区域路由失败,关键岗位的异动审批被迫延后,组织调整节奏被打乱。
在这种实时化HR里,灾备目标就不应只盯“数据库备份”,而要把“流程是否可继续”作为判据:断网时哪些环节可以离线运行、哪些必须降级、哪些必须停摆并留痕。
2. 地缘政治与数据主权:连接被切断时,合规要求反而更强
如果说跨国网络中断是“外生冲击”,数据主权与隐私合规则是“内生约束”。近几年中国《个人信息保护法》、欧盟GDPR以及各国本地化要求的共同趋势,是把跨境传输变成可审计、可追责的管理动作:你要证明数据为什么出境、出境到哪里、谁能访问、如何加密、出了问题怎么追溯。
这会直接改变HR系统灾备的设计边界。传统做法往往是“总部一套库、全球统一访问”,灾备也围绕中心机房或中心云区来做;但当跨境链路不可用时,本地业务能否依靠本地可用的数据副本继续运行,成为更现实的要求。更棘手的是,很多企业把“全球主数据”与“本地法定数据”(如税务、社保、工时证据)混在同一条链路里:网络一断,两类数据同时受影响,既影响业务又影响合规。
因此,2026年灾备方案必须回答两个问题:
- 业务连续性:断网期间,哪些数据必须本地可用以支撑保底运转?
- 合规连续性:断网期间产生的数据,如何保证留存、可追溯,并在网络恢复后以合规方式回传/对账?
3. 网络攻击的演变:备份“可恢复”不等于数据“可信”
跨国网络中断的成因除了物理链路故障,还包括DDoS、勒索软件、供应链攻击、DNS/BGP路由异常等。对HR系统来说,攻击者的目标往往不是“让你一天打不开系统”,而是更隐蔽的两类破坏:
- 逻辑篡改:薪资账户、个税参数、社保缴费基数、供应商打款信息被改动,系统仍能运行,但结果错误。
- 权限滥用:攻击者拿到高权限账号,导出员工个人信息或批量变更岗位/薪酬字段,造成合规与声誉风险。
这意味着灾备不能只做“异地备份”,还要设计“可信恢复”:包括不可变备份(WORM/对象锁)、关键表变更审计、恢复点前的完整性校验,以及恢复后的二次对账机制。否则,你可能在“很快恢复”之后,把被篡改的数据同步到了所有区域,风险反而扩散。
(过渡提醒:理解了外部脆弱性后,下一步就要直面一个现实——很多企业并不是没有灾备,而是灾备模式与HR业务特性不匹配。)
二、痛点剖析:传统HR灾备模式为何失效?
传统“冷备+人工切换”或“单云单区高可用”难以覆盖跨国场景:它们往往能救回系统,却救不回流程,最终表现为恢复慢、数据乱、体验差。
1. RTO过长:HR高频业务对停机更敏感
HR系统里存在大量“高频、低容错”的场景:打卡、请假、加班、排班、审批、员工证明开具、入离职手续。传统灾备强调“数据不丢”,但恢复时间目标(RTO)常常以小时计,甚至需要跨团队手动操作:开通备用环境、切DNS、做配置回放、恢复应用依赖、验证接口。这在跨国网络中断下会被进一步拉长,因为总部与区域团队可能同时受影响,沟通链路也不稳定。
更关键的机制是:HR流程具有强时间窗口。例如社保增减员、个税申报、劳务供应商结算都有固定截止期;即便系统最终恢复,只要错过窗口,就会产生滞纳金、补缴情形、员工投诉、甚至劳动监察风险。对HR来说,RTO不是“IT指标”,而是“合规与员工体验指标”。
应对思路不是一味追求极低RTO(成本可能不可控),而是先做业务分级:哪些必须15分钟内恢复,哪些允许2小时,哪些允许24小时。这也是后文分级容灾与BCP的逻辑起点。
2. 数据同步与一致性难题:断网期间的数据如何“不脏不丢”
跨国网络中断最常见的“后遗症”不是宕机,而是断网期间产生的数据在恢复后出现冲突。例如:
- 员工在区域本地离线打卡,网络恢复后与总部工时规则引擎重新计算,出现重复记录或缺失。
- 断网期间批准的请假在本地生效,但总部假期余额未扣减;恢复后扣减顺序不同导致余额异常。
- 招聘Offer在区域系统发出,但全球主数据尚未建立,入职后账户与权限映射失败。
传统灾备通常只关注“数据库复制”或“备份恢复”,对“多源写入”的冲突处理准备不足。跨国断网时,区域系统可能必须临时允许本地写入;一旦允许,就会产生并发写与最终一致性问题。没有清晰的数据主权规则(哪个字段由谁写、谁是最终权威),恢复后就只能靠人工对账,成本高且容易留下审计缺口。
有效做法通常包含三层:
- 写入边界:断网模式下允许写哪些对象(如考勤流水允许、薪资主数据不允许),把风险控制在可管理范围。
- 事件化记录:断网期间的变更以事件日志/队列形式记录,便于恢复后按顺序回放并做幂等处理。
- 对账机制:恢复后以规则引擎跑一致性校验(例如假期余额、工时合计、薪资关键字段),把“错误”前置暴露,而不是等到发薪时爆雷。
3. 用户体验断层:灾备一启动,员工端就像换了一个时代
很多组织的灾备演练只覆盖“系统能否启动”,很少验证“员工是否能完成关键动作”。现实里常见的断层包括:备用系统界面简陋、仅支持PC不支持移动端;备用登录方式与主系统不同导致大量无法登录;审批流在灾备环境缺少组织架构与权限映射而无法流转。结果是:灾备越早启动,业务越早陷入混乱,HR被迫转向手工表格与微信群收集信息,后续再录入系统,形成二次风险。
这里有一个容易被忽视的判断标准:灾备体验是否“可解释、可预期、可训练”。也就是员工知道断网时该用哪个入口、哪些功能仍可用、提交的信息会如何处理、何时能回传。否则,灾备本身会成为组织焦虑的放大器——这也是为什么BCP里必须把沟通与指引视为“系统的一部分”。
(过渡提醒:当传统灾备无法支撑跨国HR连续性时,解决方案就不只是加服务器,而是重构“架构+数据+流程”的整体韧性。)
三、架构重构:跨国网络中断HR系统如何应对?——2026年HR系统“分布式韧性”灾备体系
要在跨国网络中断下维持HR关键流程,技术架构需要从“中心化恢复”转向“分布式保底”:先保证区域可运行,再保证全局可对账,最后恢复一致。
1. 混合云多活架构:把单点故障变成可控的“局部降级”
跨国企业的HR系统通常由多套系统拼接:核心人事主数据(Core HR)、薪酬、考勤、招聘、学习、身份与权限、财务接口、电子签与印章、消息与通知。对这些系统,现实可行的多活策略不是“所有都全球多活”,而是按关键路径来做:
- P0链路(必须不中断或可快速恢复):考勤采集、请假审批、核心人事查询、紧急通知、薪酬关键输入(不一定是发放)。
- P1链路(允许短时降级):招聘、培训、绩效过程、报表。
- P2链路(可延后):人才盘点、员工调研、低频分析。
混合云多活的价值在于:把跨境不可达时的影响限制在“需要跨境访问的部分”,并让区域能够基于本地副本继续完成保底动作。这里需要特别注意两点边界条件:
- 多活不是“复制一份就完了”,必须定义主写点与冲突规则,否则会出现双写冲突。
- 多活的成本与复杂度随系统数量指数增长,因此必须围绕关键链路做“最小可行多活”,避免把所有系统都拉入同一复杂度。
2. 边缘计算与本地缓存:让高频业务具备“断网可用”
跨国网络中断时,最痛的是“员工端高频动作无法提交”。边缘节点/本地缓存的核心目标是:让考勤、门禁联动、移动审批、简单查询这类动作在网络断开时仍能完成,并在网络恢复后自动同步。
典型做法包括:
- 在区域部署轻量边缘服务,缓存必要的组织架构、人员基础信息、审批规则的“可执行子集”。
- 断网时采用本地队列记录事件(打卡、请假申请、审批动作),每个事件带唯一ID与时间戳,保证回传时可幂等。
- 恢复后先同步事件,再跑一致性校验(如工时合计、假期余额),对冲突项进入人工复核队列。
反例提示:边缘不是万能。如果你把薪酬计算、岗位与薪级变更这类高风险写操作也放到断网可写,就会把“业务连续性”换成“数据不可控”。更稳妥的方式是:断网期间允许提交申请与留痕,但关键字段变更进入待确认状态,待网络恢复或授权审批后生效。
3. 数据主权与合规隔离:先把“能留在本地的”留在本地
2026年的灾备方案必须把“数据驻留”前置到架构层,而不是出事后再找法务补材料。可落地的做法是把HR数据拆成三类并分别治理:
- 本地法定与证据类数据:工时与考勤证据、税社申报明细、劳动合同与签署凭证、当地劳动监察可能要求的材料。优先本地存储与本地可访问。
- 全球主数据:组织架构、岗位体系、人员任职关系等,需要全球一致,但可以采用分层缓存与异步同步。
- 敏感个人信息与高权限访问数据:薪酬、身份证明、银行账户等,必须配合最小权限、加密、审计,并严格控制跨境访问路径。
合规隔离通常有两种形态:逻辑隔离(同一云但独立账户/租户/密钥)与物理隔离(不同云区或本地私有云)。选择哪一种,取决于监管要求、业务敏感度与审计成本。对很多企业而言,更现实的路线是:核心敏感数据与法定证据数据优先做更强隔离,其余数据用逻辑隔离配合访问控制与审计即可。
4. AI驱动的自动故障切换:把“发现—判断—切换”从分钟级压到秒级
AI在灾备里的价值不在“替你做决策”,而在把异常识别与策略执行标准化。具体可落到三件事:
- 异常检测:综合网络时延、错误率、接口超时、区域可达性、DNS解析异常等信号,判断是否进入“跨境不可达/局部抖动/全局故障”。
- 策略编排:根据故障等级触发预案,例如:先降级到区域边缘服务、暂停非关键接口、切换只读模式、启用备用通知通道。
- 恢复编排:网络恢复后,按顺序执行回传、对账、解锁写入、恢复接口,避免“一恢复就全量同步”造成雪崩。
边界条件同样明确:自动切换必须建立在“策略可解释、可审计”的基础上。尤其是涉及个人信息与薪酬数据的访问策略,不能让黑箱模型直接做出不可追溯的权限变更。更推荐的做法是:AI负责检测与建议,关键切换动作仍需策略引擎按预先审定的规则执行并留痕。
图表1:2026年HR系统“云-边-端”协同灾备架构图

(过渡提醒:架构搭起来只是“具备能力”,能不能在真实中断里跑起来,取决于业务分级、组织协同与演练强度。)
四、管理落地:业务连续性计划(BCP)与组织协同
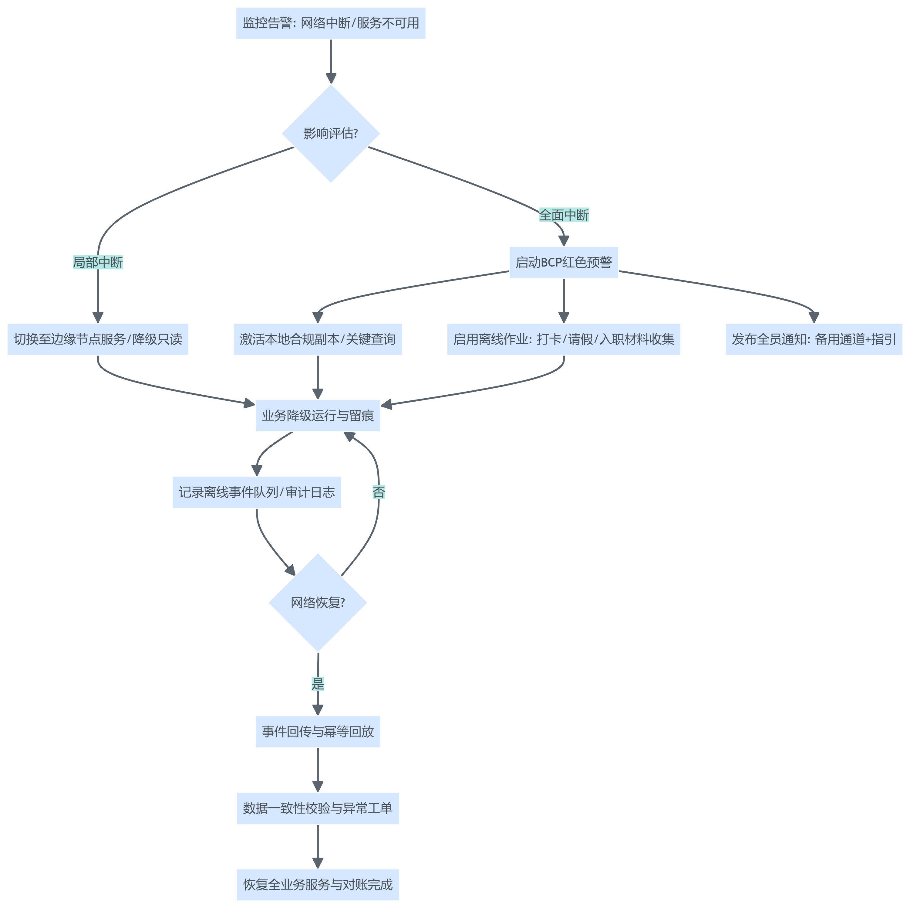
跨国HR系统灾备真正的难点,是把IT能力变成可执行的业务动作:谁来决定降级,员工用哪个入口,数据怎么回传,出问题如何复盘与追责。
1. 分级灾备策略制定:先把“必须活着的HR功能”说清楚
分级的意义在于把资源投入对准关键路径,并让各区域对“断网时能做什么、不能做什么”达成一致。一个实操方法是:以员工旅程与法定窗口为主线,倒推关键能力与指标。
例如:
- 薪酬与税社:更看重可核算与可追溯,未必要求断网期间完成全部计算,但必须保证输入不丢、参数不被篡改、恢复后可对账。
- 考勤与工时:更看重连续记录,断网可离线采集,但必须保证时间戳可信与防篡改。
- 入离职与合同:更看重时间点清晰与材料可取证,断网时至少能完成材料收集与留痕。
为便于落地,很多企业会把HR模块分成P0/P1/P2,并为每一类设置RTO/RPO与灾备策略。下面的清单可以作为跨部门对齐的起点。
表格2:HR业务连续性(BCP)分级响应策略
| 业务等级 | 涉及模块 | RTO目标(建议) | 灾备策略(示例) | 责任人 |
|---|---|---|---|---|
| P0(核心业务) | 考勤/请假、核心人事查询、紧急通知、关键接口(身份/权限) | < 15分钟 | 区域边缘可用 + 关键数据本地缓存 + 自动降级 | HRD + IT架构/运维 |
| P1(重要业务) | 招聘流程、绩效流程、培训学习 | < 2小时 | 应用级容灾 + 快速回滚 + 只读模式可用 | 各模块负责人 + HRIS |
| P2(一般业务) | 报表分析、人才盘点、调研 | < 24小时 | 数据级备份 + 延后处理/替代流程 | HRIS专员 |
注:RTO/RPO需结合业务窗口、合规时限与投入成本评估,不宜照搬同行指标。
2. 危机管理与沟通机制:跨国网络中断时,HR必须有“备用信息通道”
跨国网络中断很可能同时影响企业常用协作工具与邮箱,导致“系统故障信息无法触达员工”。BCP里必须把沟通当作关键链路来设计,至少覆盖三类信息:
- 事实:发生了什么、影响范围、预计恢复节奏(避免谣言与恐慌)。
- 替代路径:断网期间员工如何打卡、如何请假、如何提交紧急证明、如何联系HRBP。
- 留痕规则:临时收集的信息是否会回填系统、何时回填、如何确保不影响薪资与假期。
组织机制上建议明确三层角色:
- 事件指挥(通常由IT牵头,HR/法务参与):决定故障级别、是否启用降级/切换。
- HR业务协调:把技术动作翻译成业务指令(例如“审批改为短信确认+回传”)。
- 区域执行与反馈:各国/各工厂/各事业部的HR与行政负责落地并回传异常。
在通道上,至少准备“云协作工具不可用时”的备选:短信群发、电话树、备用公告页、甚至与园区广播/门禁公告的联动(适用于制造业园区)。这不是“重资产”,而是把关键通知从单一平台解耦出来。
3. 常态化演练与复盘:用突击演练检验“跨国网络中断HR系统如何应对?”
演练如果只做桌面推演,往往会把真实问题藏起来:DNS切换时间、证书过期、接口依赖未恢复、权限映射缺失、区域数据回传冲突等,只有在真切断链路时才会暴露。
更有效的演练组合通常是:
- 桌面推演:验证预案是否完整,角色是否明确,沟通话术是否可直接使用。
- 技术切换演练:定期做受控断网(例如切断跨境路由或模拟不可达),验证自动降级与回传链路。
- 红蓝对抗:把故障当作“攻击/误配置/供应链异常”来演练,检验审计与可信恢复能力。
复盘时要避免只统计“恢复用了多久”,还要把指标拆开:P0流程是否连续、断网期间数据是否可回传、回传后冲突率多少、人工对账投入多少工时、员工投诉集中在哪些触点。这些指标会反向指导你该投入边缘能力还是该重构数据主权边界。
图表2:HR系统网络中断应急响应流程

图表3:2026年度HR灾备演练实施路线图

4. 供应商生态管理:把SLA变成“可验证的连续性承诺”
跨国HR系统往往依赖多个供应商:HCM主系统、考勤硬件与门禁、电子签、短信、身份与权限、集成平台(iPaaS)、数据仓库。跨国网络中断时,链路中任何一个供应商不可用,都可能让“整体不可用”。因此供应商管理需要从“采购条款”升级为“韧性条款”:
- SLA要可验证:不仅写可用性百分比,还要明确故障等级、通报时限、RTO/RPO承诺、演练配合义务。
- 退出与切换预案:关键能力(如短信、电子签、身份认证)至少准备第二供应商或可临时替代路径,并在演练中验证。
- 接口依赖清单:把所有跨境接口、证书、密钥、回调地址列入“连续性资产台账”,并设定到期与变更审批机制。
- 厂商锁定风险:单一云或单一HCM厂商并非不可行,但必须通过架构解耦(例如事件队列、标准化主数据接口、可迁移的备份格式)降低锁定带来的系统性风险。
这里可以用一个很朴素的判断:如果供应商无法参与演练、无法提供可测试的故障切换机制,那么它在你的灾备体系里就只是“理论可用”。
表格1:传统HR灾备模式 vs. 2026分布式韧性模式
| 维度 | 传统集中式灾备 | 2026分布式韧性灾备 |
|---|---|---|
| 架构类型 | 单一云厂商/中心机房为主 | 混合云 + 区域合规副本 + 边缘节点 |
| 数据状态 | 冷备/温备,恢复依赖人工 | 热备/准实时同步 + 事件回传与对账 |
| RTO/RPO思路 | 以系统恢复为主 | 以流程连续+可信恢复为主 |
| 断网体验 | 大面积不可用或手工替代 | 核心动作离线可用、恢复后自动回传 |
| 合规应对 | 跨境依赖强,审计压力大 | 数据驻留分层,跨境传输更可控 |
结语
回到开篇问题:跨国网络中断HR系统如何应对?答案不是“多备份一份”,而是用分布式韧性把风险拆小——断网时区域能保底运转,恢复后全局能可信对账,平时能持续演练与审计。
结合2026年的技术与合规环境,我们建议企业按以下动作推进(3—6个月可见成效):
- 做一次HR关键路径盘点:以“发薪、工时证据、入离职、紧急通知”为主线,把P0/P1/P2定下来,并明确每类RTO/RPO与断网可执行动作。
- 把断网模式产品化:为员工端准备统一入口与清晰指引(断网能做什么、提交后如何处理),避免灾备启动即陷入手工表格。
- 建立“事件回传+一致性校验”机制:断网期间所有关键动作事件化记录,恢复后按序回放并自动对账,把错误提前暴露在发薪之前。
- 把合规隔离落到数据分层:明确哪些数据必须本地驻留、哪些可跨境同步,配套权限、密钥与审计策略,避免出事后临时补合规材料。
- 把演练变成季度节奏:至少每半年做一次受控断网切换演练,每季度做一次桌面推演与沟通脚本更新,并把复盘指标纳入HRIS与IT的共同KPI。





























































