-
行业资讯
INDUSTRY INFORMATION
【导读】 教职工服务平台二次开发看似是“加功能”,实操中往往卡在数据口径不一致、跨部门协作与安全合规,而不是代码量本身。本文用“三个学期管理需求”做切口,回答高校的教职工服务平台二次开发难吗,并给出一套以数据同步接口为主线的落地方法:从隐性成本识别,到接口体系建设,再到职称评审—聘期考核—师资规划的跨学期闭环实现,适合信息化部门、组织人事处、教务处与校级数据治理团队直接对照执行。
高校教职工服务平台的建设,这几年从“把业务搬上网”走向“把数据连起来”。政策层面对互联互通、主数据、统一身份认证与安全防护的要求在提升,但很多学校的现实矛盾也更集中:系统越多、表单越多,教职工反而更频繁地重复填报;部门越强调口径,数据越难在同一页面里说清楚。
当管理端提出“我们要把近三个学期的教学、科研、师德、考核与薪酬联动起来”时,项目往往迅速变成二次开发排期、接口对接、字段争议和权限审批的混合战。问题就落到一个更具体的判断:二次开发究竟难在哪里?如果不想靠人工导表和临时脚本顶上去,能不能用数据同步接口把“三学期需求”做成可持续的能力?
一、二次开发为什么难?隐性成本与根源剖析
二次开发的难点通常不在“写不写得出来”,而在“跨系统能不能对得上、追得清、担得起责任”。只要三学期管理涉及教务、人事、科研、财务等多域数据,隐性成本会显著高于功能开发成本。
1. 效率与成本的黑洞:点对点集成的边际成本会失控
很多学校一开始的二次开发路径是“哪里缺一块就补一块”:职称评审缺教学工作量,就去教务库里取;聘期考核要科研成果,就去科研系统导;绩效要发放口径,就再接财务。短期看是交付了模块,长期看会形成典型的点对点集成网——每新增一个需求,就新增一组接口或脚本、一次联调、一次安全评审、一次跨部门确认。
从项目管理视角看,二次开发“慢”和“贵”通常由三类因素叠加导致:
- 需求侧不确定:很多需求不是“是否需要某字段”,而是“这个字段的口径是否要变”。例如教学工作量是否含研究生指导、实验带教如何折算、公共课与专业课系数是否不同。口径一旦变,历史数据是否重算又会引发二次讨论。
- 资源侧排期冲突:教务、科研、财务系统往往由不同厂商或不同团队维护,联调窗口很难对齐;而学期关键节点(开学排课、期末结算、绩效发放)又是变更冻结期,客观上压缩有效开发时间。
- 交付侧合规成本:接口鉴权、日志留存、字段脱敏、等保测评等往往不是“最后补一补”,而是会影响接口形态与数据结构的前置约束。
为了把两种模式的差异说清楚,本文用一个对照表将“传统二次开发”与“接口化开发”拆开看。
表格1:传统二次开发模式 vs 基于数据接口的开发模式(典型差异)
| 维度 | 传统二次开发模式 | 基于数据接口的开发模式 |
|---|---|---|
| 开发周期 | 长(跨部门联调占比高,常被学期节点打断) | 短(接口标准化后复用率高,联调边界清晰) |
| 数据实时性 | 低(T+1或离线批处理居多) | 高(准实时/事件驱动可选) |
| 系统耦合度 | 高(数据库直连、脚本依赖强,升级风险大) | 低(API解耦,版本可控) |
| 维护成本 | 高(隐性“影子接口”多,人员流动后难接手) | 低(统一网关、统一监控、统一审计) |
这里有一个容易被忽视的边界条件:如果学校的需求仅是门户展示类(如通知公告、表单入口聚合、单系统内流程优化),二次开发并不难;难的是“三学期管理”这种跨系统、跨周期、跨口径的连续性场景,它天然需要数据治理与集成能力支撑。
(本部分唯一类比)点对点集成像在楼里不断加“私拉电线”,早期能亮灯,后期任何改动都要担心短路与火灾隐患。
2. 语义鸿沟是最大障碍:同名不同义让数据无法复用
“接口已经通了,为什么还是用不起来?”在高校场景里,最常见的答案不是网络问题,而是语义问题:同一个业务词在不同系统里含义不一致,甚至计量单位、统计周期都不同。
以“教学工作量”为例就足够典型:
- 教务系统可能记录的是标准学时(以课程安排为基础,强调排课与授课的客观发生)。
- 人事系统关心的可能是折算课时(用于考核,包含系数、岗位要求、减免规则)。
- 财务系统可能需要的是绩效积分/计酬基数(用于发放,口径又可能受预算与政策影响)。
如果不做校级数据字典与口径对齐,接口把字段搬过来只会把矛盾搬到平台上:平台里显示的数字“有”,但无法解释“为什么是这个数”,更无法用于决策或发放。
下面用一个映射表把“同名不同义”的典型冲突展示出来。
表格2:跨系统字段语义冲突与统一标准字段示例
| 业务含义 | 教务系统字段 | 人事系统字段 | 财务系统字段 | 统一标准字段(建议) |
|---|---|---|---|---|
| 教学工作量 | teach_hours(标准学时) | workload_hours(折算课时) | perf_points(绩效积分) | std_workload(标准工作量,含口径版本号) |
| 教师状态 | job_status(在岗/休假) | emp_status(在职/离职/退休) | pay_state(发放/停发) | faculty_status(在职状态,多值枚举+说明) |
实践中,统一标准字段至少要满足三点可检查的判据:
- 字段定义可读:不仅有名称,还要有业务解释、单位、统计周期、数据来源系统。
- 口径可版本化:学期政策常变,口径必须可追溯(例如2024秋口径 vs 2025春口径)。
- 映射可审计:从源字段到标准字段的转换规则应可回放,避免“算出来了但说不清”。
反例也需要提前提示:有些学校试图用“一个字段覆盖所有口径”,把标准学时、折算课时、计酬积分合并为一个“工作量”字段。这会在后续引发更大成本——因为你同时丢掉了考核解释能力与财务审计能力,最终还是要拆回去。
3. 权责模糊导致的治理失效:接口通了也不等于责任闭环
三学期管理一旦涉及“评审—考核—发放/授权”的联动,数据错误不再是体验问题,而可能直接变成纠纷问题:教师质疑工作量计算、绩效发放依据、排课权限调整是否合规等。此时最关键的不是平台“能不能展示”,而是“谁对数据负责、错了怎么纠正、纠正如何留痕”。
从实践看,高校里最常见的推诿链条是:
- 教务处说:课表与授课事实在教务系统,我们只保证源数据正确;
- 人事处说:考核口径与折算规则是学校文件,我们只执行;
- 信息中心说:我们只做技术实现,不对业务含义负责;
- 财务处说:我们按人事提供的结果发放,结果有问题请找人事。
要打破这种局面,必须把“数据谁产生谁维护”落到制度与流程上。可操作的做法包括:
- 明确数据责任人:每类主数据(身份、岗位、课表、成果、薪酬)明确业务牵头部门与审批人。
- 写入接口SLA:例如课表变更在发生后0.5小时内同步、岗位变动1小时内生效;达不到SLA要有流程告警与升级机制。
- 建立纠错流程:允许业务部门发起纠错工单,系统需记录纠错前后数据、原因与审批链,满足审计。
提醒一句:如果学校暂时无法推动跨部门责任机制落地,那么即便接口做得很“实时”,也可能因为纠错与审计缺失而被迫降级成“T+1批处理+人工复核”。这不是技术退步,而是治理成熟度的现实约束。
二、破局之道——构建标准化的数据同步接口体系
要让二次开发从“项目制堆功能”转向“能力化可复用”,关键抓手是标准化的数据同步接口体系:统一入口(网关)、统一身份(认证)、统一语义(数据标准)、统一审计(日志与权限)。接口不是一条“线”,而是一套可运营的基础设施。
1. 接口形态的技术演进:从定时ETL到事件驱动API
高校信息系统常见的数据交换方式大致经历三个阶段:
- 文件/报表交换:导出Excel或CSV,通过邮件或共享盘流转。成本低,但错误率高、不可追溯。
- 定时ETL/批处理:夜间抽取、清洗、入库。适合统计报表,但不适合跨学期管理中的实时联动(例如聘期考核结果影响排课权限)。
- API化与事件驱动:通过REST/WebService等接口按需获取,或通过消息/回调在事件发生时触发同步(如课表变更事件触发教学档案更新)。
三学期管理通常同时需要两种能力:
- 准实时同步:用于状态性数据(岗位、在职状态、权限),要求低延迟。
- 可回放的历史快照:用于评审与考核,需要能还原“当时”口径与数据状态。
因此我们建议的架构不是“全实时”,而是把数据分层处理:
- 对“状态类数据”采用事件驱动或准实时同步;
- 对“统计类与材料类数据”采用快照+版本化口径,支持追溯与审计。
如果学校的基础设施暂时不支持事件驱动,仍可用“增量同步+变更日志监听”做过渡,但要避免直接数据库直连成为长期方案:直连会把源系统升级风险、权限风险一并带进平台,后期治理成本更高。
2. 遵循国家标准与安全合规:没有鉴权与脱敏的接口等于不可上线
高校教职工数据里包含大量敏感信息:身份证件、联系方式、家庭信息、薪酬、考核结果、健康信息等。接口建设必须把安全与合规当作“设计输入”,而不是“上线前补丁”。
落地时至少要抓住四个合规要点:
- 统一身份认证(SSO/UAAC):接口调用必须带身份与权限上下文,避免“拿到接口就能拉全校数据”。
- 最小权限与字段级授权:例如同一教师数据,教务处可见授课信息,人事处可见考核信息,财务处可见发放信息;并且不同角色可见字段不同。
- 脱敏与审计:对手机号、证件号等字段按场景脱敏;对关键数据访问记录调用方、时间、参数与返回量,支持审计追责。
- 接口版本管理:字段变更与口径变更必须可控,避免“某系统升级后字段名改了,平台静默出错”。
这里的边界条件很现实:如果学校尚未完成统一身份认证或权限体系建设,接口也能做,但必须先把“调用方身份”与“权限模型”补齐,否则接口越丰富,风险越大。
(本部分唯一类比)把接口当作“高速路”很诱人,但没有收费站(鉴权)与监控(审计)的高速路,事故发生只会更难定责。
3. 低代码赋能业务编排:减少“翻译成本”,但不等于零门槛
不少高校已经开始用低代码或流程编排工具承载教职工服务平台的二次开发:IT部门提供集成底座与数据标准,业务部门在可控范围内配置流程、表单与规则。其价值在于降低“需求—开发—测试—上线”的往返次数,尤其适用于学期节奏快、政策调整频繁的场景。
但我们也建议学校对低代码保持清醒预期:
- 低代码降低的是开发门槛,不会消灭业务复杂度。口径不统一、字段定义不清、责任不明确,低代码只会更快地把问题扩散到更多页面。
- 低代码会提高业务分析能力要求。需要培养“懂业务、懂数据口径、懂配置边界”的接口管理员或流程管理员,否则配置质量不可控。
- 必须有发布与回滚机制。业务人员可配置不代表可随意上线,仍需要测试环境、灰度发布、回滚与变更记录。
更稳妥的路径是:把“接口与主数据”放在信息中心或数据治理团队统一运营;把“流程与表单”逐步开放给业务处室配置,但通过模板、校验规则与审批门槛控制风险。
三、3个学期管理需求怎么落地?接口实现路径
三学期管理的核心不是“做三个页面”,而是打通职称评审—聘期考核—师资规划的连续链条:数据能聚合、结果能回写、变化能追溯。落地的关键在于把每一学期的业务事件变成可编排的数据同步与状态变更。
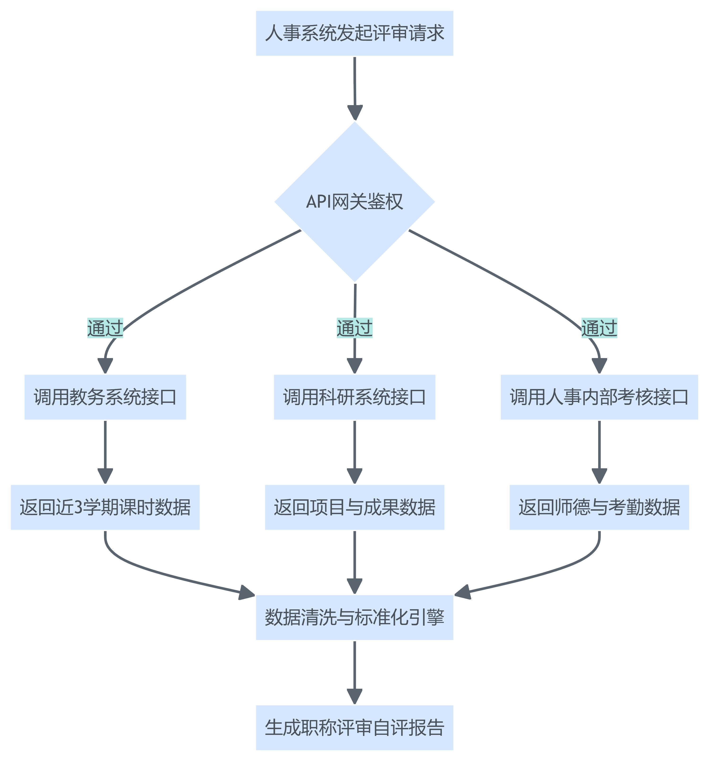
1. 第一学期——职称评审的数据聚合:从“教师自证”转向“系统出证据”
第一学期常见的高频需求是职称评审或岗位晋升:需要近三学期教学工作量、课程质量评价、科研项目与成果、师德与考勤、培训学分等。传统做法依赖教师自行收集材料与截图,工作量大且难核验。
接口化实现建议按“主请求—分域拉取—清洗标准化—生成材料”的链条设计:
- 主请求发起方:通常在人事系统或评审系统内发起,带上教师ID、评审类型、统计周期、口径版本号。
- 分域数据拉取:通过API分别向教务、科研、师德/考勤等系统取数。
- 清洗与标准化:对“学时、课时、积分”等做统一单位与口径映射,保留源字段与转换规则,满足可追溯。
- 材料生成:生成评审自评报告或材料清单,允许教师补充说明,但不再承担“基础事实举证”的主要责任。
图表1:职称评审数据聚合流程

需要提前设定三个“可检查”的防错机制,避免出现“数据同步了但误伤”的情况:
- 缺失数据提示:某系统无数据时不要默认0,必须标记为缺失并提示教师与部门核查。
- 延迟阈值告警:例如教务数据延迟超过24小时应提示“数据未更新”,避免在评审窗口期形成误判。
- 口径版本锁定:评审开始后口径不随意变更,若变更需形成版本差异说明。
提醒一句:如果学校各院系工作量折算规则差异很大,建议把折算规则做成“院系可配置+校级备案”的参数表,而不是把规则硬编码在接口里,否则每次政策微调都会触发全链路回归测试。
2. 第二学期——聘期考核的实时联动:结果回写要考虑业务一致性
第二学期常见的管理动作是聘期考核与续聘决策。此时平台不仅要展示结果,还要把结果联动到“权限与待遇”:例如考核不通过是否暂停绩效、是否调整排课权限、是否触发培训与整改流程。
接口实现要点在于“结果推送”和“幂等处理”(避免重复推送造成重复扣发或重复停权):
- 人事系统作为结果源,输出考核结果、生效时间、原因码、申诉状态等。
- 通过API网关向教务、财务推送变更事件,要求对方返回处理结果。
- 设计重试与补偿机制:某系统不可用时可重试;超过阈值转入人工处理并留痕。
图表2:聘期考核结果联动流程

这里必须提示一个反例风险:有学校希望做到“考核结果一生成就立刻全自动联动”。但在存在申诉期、复核期的制度下,这种强自动化可能引发劳动争议或管理投诉。更稳妥的做法是把联动分层:
- 立即生效的权限:比如进入整改流程需要的系统权限调整;
- 延迟生效的待遇:如绩效停发可在复核期后生效,或先进入“冻结待确认”状态;
- 可逆联动:申诉成功后能够一键回滚,并在审计中保留回滚原因与审批链。
(本部分唯一类比)自动联动像“自动刹车”,能减少人为延误,但规则与传感器(制度与数据)不可靠时,误刹比不刹更麻烦。
3. 第三学期——师资规划的预测分析:让历史可用,而不是只做留存
第三学期更偏向决策支持:师资结构是否健康、哪些学科方向缺口扩大、未来一年退休/流动风险如何、招聘计划如何与教学计划联动。这个阶段对接口的要求不仅是“能取到数据”,还要求“时间维度可建模”。
建议的实现路径是把跨学期数据沉淀成“可分析的主数据+事实数据”:
- 主数据:教职工身份、岗位、职称、所属学院系所等(变更要有生效时间)。
- 事实数据:每学期的授课事实、科研立项与结题事实、考核事实、培训学分事实等(必须带学期与时间戳)。
- 事件记录:关键事件(入职、转岗、晋升、离职、退休、处分、申诉结果)作为事件流存档,便于还原变化路径。
当数据结构具备“时间一等公民”的特征后,学校才可能做出可靠的三学期画像,例如:
- 连续三学期承担核心课程但科研产出下降的教师群体,可能需要教学减负或科研支持;
- 某学院未来两学期退休集中、同时新专业扩招,招聘与课程安排需要提前一年联动;
- 岗位变动与绩效变化的关联,是否符合制度预期,能否为政策修订提供证据。
图表3:三学期管理时间轴与关键任务

需要明确的不适用场景也有两个:
- 数据源长期不可用或无法改造:例如核心老系统无法提供稳定接口、且禁止改造,此时预测模型再好也会被“数据陈旧”拖垮。应先做数据源治理或替换。
- 政策口径频繁变且无法版本化:如果口径变化没有版本记录,历史对比会失真。先补“口径版本管理”,再谈预测更稳妥。
结语
回到开篇问题:高校的教职工服务平台二次开发难吗?如果把它理解为“做几个页面、加几张表”,不难;但一旦目标是支撑三个学期的连续管理闭环,难点就转移到数据语义、责任机制与合规运营上。接口能解决“连起来”,但要解决“用得准、用得稳”,还必须把治理与运营一起做。
可直接落地的建议如下(按优先级):
- 先定口径再做接口:为教学工作量、在职状态、成果认定等高频字段建立数据字典与口径版本号;没有版本号就不要做自动计算的强联动。
- 建立“数据责任人 + SLA + 纠错工单”三件套:同步失败不是IT单点问题,必须能定位责任部门、触发告警升级、形成可审计的纠错闭环。
- 用API网关统一鉴权与审计:所有跨系统调用走统一网关,做字段级授权、脱敏与日志留存,避免影子接口成为长期隐患。
- 按“三学期链条”分阶段交付:先做第一学期的聚合与材料生成(提升体验),再做第二学期的结果回写联动(提升治理效率),最后做第三学期的时态数据与预测分析(提升决策质量)。
- 给院系留配置空间:折算规则与特殊工作量场景尽量参数化、模板化;能配置的不要硬编码,但配置必须可审批、可回滚、可追溯。





























































