-
行业资讯
INDUSTRY INFORMATION
【导读】 很多团队在OD系统选型时,把“灵活配置”当成减少二开的保险,但落地后却发现:配置越多越乱,关键场景仍要开发加钱。本文聚焦OD系统宣传口径里最容易被忽略的边界:哪些属于表层配置、哪些触到数据模型与集成红线,并用可执行的判定流程回答OD系统宣传的“灵活配置”有哪些坑?同时给出二次开发边界与成本界定方法,适用于HRD/HRIS负责人、IT应用负责人、采购与法务联合评审场景。
不少企业在评审系统演示时,会被“拖拉拽表单、流程可配、字段可加”迅速说服;但一进入真实业务:组织主数据要扩展、岗位序列要分层、跨系统要对账、薪酬规则要动态拆分——项目就开始频繁触发“需要二次开发”。我们从实践复盘里看到一个共性矛盾:厂商说的“灵活”,往往是对单点操作体验的描述;企业需要的“灵活”,则是对业务变化的持续承载能力。两者不对齐,预算与周期就很难守住。
一、概念祛魅——“灵活配置”的语义陷阱与层次
“灵活配置”不是一个能力点,而是一组分层能力;只看演示层面的“好不好点”,会系统性低估后续二次开发的发生率与成本。
1. 表层配置(低价值区):字段改名、菜单排序、表单布局
表层配置通常包括:字段显示/隐藏、必填校验、表单布局拖拽、菜单入口排序、字典值维护、简单打印模板等。它的价值主要在“降低使用门槛、适配不同角色界面”,对业务逻辑本身的改变非常有限。
坑点往往出现在两类场景:
- 把“可改界面”误读为“可改业务”:例如招聘审批表单可以拖拽,但审批链路仍是固定的线性流;HR提出“按编制、预算、岗位层级、用工类型同时分支”时,就会被告知需要定制流程引擎或单独开发插件。
- 把“字段可加”误读为“数据可用”:有些系统允许加字段,但这些字段只存在于表单层,无法进入可被报表、权限、接口、规则引擎统一调用的数据模型。结果是“看起来加了,实际上算不出来、同步不出去”。
从评审角度,表层配置更像“UI可调节”。如果供应商把它包装成“高度可配置”,需要进一步追问:这些配置是否进入统一元数据?是否能被权限、报表、接口复用?否则它只会让业务人员以为“已经配置完成”,等到联调或报表阶段才暴雷。
2. 逻辑配置(中价值区):流程规则、校验逻辑、条件分支
逻辑配置通常由流程引擎、规则引擎或低代码编排工具承载,覆盖:审批节点条件、表单联动、动态字段校验、触发器(提交后写入/通知/分配任务)等。它是“配置能不能替代一部分开发”的分水岭,但也最容易被演示“做得很顺”所迷惑。
常见坑点有三个:
- 只支持线性流,不支持复合分支
演示里常用“部门→HR→财务”这种直链路。真实业务会要求:
- 条件分支同时包含 AND/OR 混合
- 会签、并行、加签、退回后重走局部链路
- 多级组织与岗位层级动态决策
如果引擎不支持(或支持但要写脚本),所谓“流程可配”很快演变为“流程可配,但关键处要写代码”。
- 规则表达能力不足,靠“脚本口子”续命
一些系统把“脚本”当作兜底:允许写 JavaScript/Groovy 之类来实现复杂校验。短期看解决问题,长期会出现两类成本:
- 脚本作者离职/供应商顾问更换后,维护断档
- 系统升级后脚本运行环境变化,回归测试成本陡增
这本质上是“配置外包成代码”,并没有减少二开的治理成本,只是把成本延后。
- 逻辑配置与数据、权限、报表割裂
流程能配,但配出来的数据无法被报表工具稳定使用;或者权限体系只认标准字段,不认自定义字段,导致“流程走通但看不到/导不出”。这类割裂会迫使团队新增“数据中间表”“离线报表库”等补丁式开发。
3. 数据与模型配置(高价值区):自定义对象、关联关系、可扩展的数据治理
真正决定“灵活配置”上限的,是数据模型层:是否支持自定义对象(自定义实体)、对象间关系(主从/多对多)、可继承字段、统一权限控制、统一审计,以及与接口/报表/规则的可复用。
这里有一个很实用的判断:如果系统不能在不写代码的情况下扩展核心数据模型,那么二次开发几乎是必然。例如:
- 组织维度增加“事业群/区域/核算中心”等并要求历史追溯
- 岗位体系从“岗位”扩展到“岗位族-岗位-职级-序列”的组合
- 用工类型扩展到“自有、外包、实习、项目制、派遣”等并要求统一报表口径
这些变化本质是“数据结构变化”,不是“页面字段变化”。如果供应商只支持表单加字段,而不支持对象与关系扩展,后续不是靠二开,就是靠外部系统旁路。
表格1:OD系统“真灵活” vs “伪灵活”对比表
| 维度 | 伪灵活常见表现 | 真灵活(更接近PaaS/元数据驱动)表现 | 选型追问方式 |
|---|---|---|---|
| 字段扩展 | 表单可加字段,但仅页面可见 | 字段进入统一数据字典/元数据,可用于权限、接口、报表、规则 | “新增字段能否被API输出?能否用于权限条件?” |
| 流程引擎 | 线性审批+少量条件 | 支持并行、会签、退回重走、复杂条件表达(AND/OR嵌套) | “给一个包含并行+会签+退回的真实流程现场配置” |
| 数据模型 | 核心对象不可扩展或需开发表结构 | 支持自定义对象、关系、版本与历史追溯、统一审计 | “能否新增‘项目用工’对象并与人、组织、成本中心关联?” |
| 报表工具 | 只能导出固定报表/SQL报表需服务 | 自定义字段与自定义对象可被报表引擎直接消费 | “不用写SQL能否做跨对象汇总?” |
| 移动端适配 | 仅H5页面/少数功能可用 | 配置项可同步到移动端、权限一致、离线与推送可控 | “移动端表单与流程是否与PC同源配置?” |
(提醒:对比表不用于“评判厂商好坏”,而是用于把“灵活”拆成可验收条款,避免讨论停留在感受层。)
二、边界界定——二次开发的边界与成本如何界定?
边界不是靠“供应商一句话”决定的,而是靠一套可复用的判定标准:把需求分解到主数据、流程逻辑、算法复杂度、跨系统集成四类因素,再决定配置优先还是开发优先。
1. 标准功能满足度原则:核心主数据优先稳态,外围业务优先配置
在Core HR(人、岗、组织、合同、任职、异动等)上,很多企业会同时追求“强管控”和“快变化”。但从系统治理角度,这两者需要平衡:核心主数据越要稳定,越不适合用大量“个性化开发”去改变底层结构;否则未来每次升级、每次组织调整都会把历史口径打碎。
可操作的做法是把需求分为三档:
- A档(必须标准化):人/岗/组织的主对象结构、编码规则、关键口径(在职/编制/成本归属)
- 适合通过“产品标准能力+有限配置”实现
- 如确需扩展,优先选择“数据模型可配置”的系统,而不是改库表的二开
- B档(允许差异化):入转调离流程、假勤、福利规则、常用审批
- 优先用流程/规则配置覆盖
- 允许少量低代码脚本,但要纳入版本与测试治理
- C档(可旁路/集成):员工体验层(门户、消息、部分表单)、调查问卷等
- 可以采用外部工具或轻量集成,避免把“体验需求”变成“核心系统深改”
这条原则的关键不是“什么能做”,而是“什么做了之后未来能维护”。当厂商说“都能定制”,采购与IT要反问的是:定制后升级如何兼容?谁承担回归与重构?
2. 数据流向判断法:系统内部流转可配置,异构系统深度读写多半触发开发
把需求画成数据流,往往能快速判断边界:
- 只发生在OD系统内部的数据流转(例如审批通过后写入本系统字段、触发本系统消息、更新本系统报表),理论上应优先配置解决;如果做不到,说明系统可配置能力不足,后续二开会非常频繁。
- 涉及外部系统读写与一致性(ERP、财务、MES、项目管理、身份认证、电子签等),即使厂商有标准接口,也要确认是否满足:
- 实时/准实时同步机制
- 幂等、重试、补偿与对账能力
- 数据权限与脱敏策略
一旦外部系统的接口不稳定、字段口径不一致,项目就会出现“接口联调—改字段—再联调”的循环,这通常不是配置器能兜住的,需要开发与中间件治理。
这里常见的误区是:厂商展示“有API列表”,企业就认为“集成成本低”。更稳健的评审方式是:拿出3条关键链路做端到端演示(例如入职→账号开通→成本中心同步→权限生效),并要求明确失败补偿策略。
3. 算法与复杂度红线:超出规则引擎表达能力的,直接进入二开评估
“算法复杂度”是另一个临界点。规则引擎擅长处理“条件—动作”类逻辑,但当需求出现以下特征时,往往会越过配置边界:
- 需要动态迭代计算:例如绩效九宫格的动态分布校准、薪酬预算的滚动分摊、多轮次的调薪模拟与约束求解
- 需要高可解释的计算链:例如薪酬明细每个项的追溯、合规审计的可复算
- 需要跨周期历史对比:例如按组织调整自动重算历史口径并保留版本
这类需求即使可以通过脚本塞进配置器,也会形成高维护风险:脚本隐藏在流程节点或表单事件里,回归测试难以覆盖,最终成本转移到运维期。
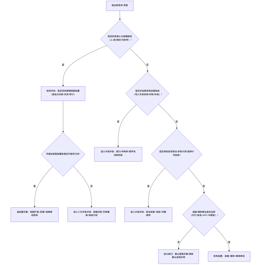
图表1:需求判定决策树(配置 vs 开发)

(提醒:决策树的价值在于“把争论从口头感受变成可落地的评审路径”,便于在采购、IT、HR之间对齐。)
三、成本解构——二次开发的“冰山模型”与风险
二次开发的成本不止是开发费,更是未来3-5年的升级、运维、测试与组织协作成本;如果只谈人天单价,很容易把预算风险留到交付后。
1. 显性成本:人天、实施、测试、上线与验收
显性成本一般出现在合同报价或SOW里,包括:需求调研、方案设计、开发、联调、测试、上线支持等。问题在于,很多项目并不是“贵在单价”,而是“贵在范围不断漂移”。
我们建议在评审时把显性成本拆成三类可控项:
- 一次性交付成本:开发与配置的工作量、联调次数、测试周期
- 变更触发机制:什么情况算变更、谁签字、如何计费(按人天/按功能点/按里程碑)
- 验收可量化:不仅验“能用”,还要验“性能指标、日志审计、回归覆盖、数据口径一致性”
如果验收口径模糊,供应商为了按期验收,会倾向于交付“能跑通”的最小实现;后续业务方提出“细节差一点”,就会被归入二次需求,形成二次收费。
2. 隐性成本:升级冲突、支持降级、回归测试与组织协同
隐性成本常常不是技术本身,而是技术引发的组织协同成本。典型表现包括:
- 版本升级的二次重构:标准版本迭代后,定制接口或脚本失效,需要重新适配。若系统缺少插件化机制,改动点越分散,重构越昂贵。
- 厂商支持边界变化:一些供应商对“改过的模块”不再提供同等级支持,或要求购买更高级别的服务包。
- 回归测试的持续投入:二开越多,越需要企业自建测试用例库与数据集;否则每次升级都只能“试运行碰运气”,风险最终由业务承担。
- 关键人依赖:配置与脚本往往掌握在少数实施顾问或内部HRIS手里,一旦人员变动,知识断档会直接转化为维护成本。
这里可以用“冰山模型”来表达:合同上看到的是水面上的费用,真正长期占用资源的是水面下的适配与治理。
图表2:二次开发成本冰山模型

3. 技术债务:过度二开带来的架构脆弱性与稳定性风险
当二开以“补洞”的方式持续叠加,会形成技术债务:不是代码写得多,而是改动点侵入核心路径、耦合不可控。在OD系统场景里,技术债务常以三种方式显性化:
- 数据一致性变差:同一口径在多个补丁逻辑里被重复计算,出现“报表与页面不一致”“系统与财务不一致”。
- 性能与并发问题:复杂脚本在高峰期触发,导致审批延迟、批处理超时。
- 故障定位困难:问题发生时无法快速定位是标准功能、配置规则、脚本还是接口引起,平均修复时间(MTTR)被拉长。
为了让“技术债务如何吞噬预算”更直观,我们把一次常见升级困境画成时序链:标准版本迭代→定制冲突→补丁重做→业务窗口延后。
图表3:过度二开导致的系统升级困境时序

(提醒:这里的关键不是“不要二开”,而是把二开限制在可隔离、可回归、可升级的扩展框架内。)
四、避坑指南——签约前的谈判策略与合同风控
要把“灵活配置”从宣传语变成可交付能力,方法不是多看Demo,而是把关键场景做POC验证,并将“配置与二开”的认定标准写进SOW与验收条款。
1. POC(概念验证)测试:用真实复杂场景验证“灵活配置”而非演示脚本
很多选型失败并不是产品能力不足,而是验证方式错了:用厂商准备好的“顺滑Demo”评估,却没有用企业的“最难三条链路”压测配置能力。我们建议POC至少覆盖三类真实场景:
- 组织与任职复杂场景:跨法人/跨成本中心任职、组织调整历史追溯、口径重算
- 流程复杂场景:并行+会签+退回重走+条件嵌套(AND/OR)
- 报表与接口场景:自定义字段能否被接口输出并进入报表汇总,对账口径如何校验
POC的验收不要停留在“能配出来”,而要加入两条硬指标:
- 可复用:配置能否复制到其他流程/对象,还是一次性手工配置;
- 可运维:是否有审计日志、版本管理、回滚机制,避免“配完就不可控”。
2. 明确“配置”与“二开”的认定标准:OD系统宣传的“灵活配置”有哪些坑,合同里要先堵住
在合同谈判中,最容易产生争议的不是价格,而是“这算配置还是二开”。如果不预先定义,供应商天然倾向于把更多事项归为二开计费;甲方则倾向于认为“既然说灵活就应该免费配置”。解决办法是把认定标准写成可执行条款,常用的界定维度包括:
- 是否触及数据模型/表结构/主对象关系
- 若需要新增主对象、改变对象关系、影响历史数据追溯,通常应认定为开发评估项(或模型配置专项)
- 是否需要脚本/代码实现
- 只要引入脚本,就应纳入“可维护性与升级兼容”条款,并明确脚本资产归档、注释规范、回归用例要求
- 是否涉及跨系统写入与对账
- 若需要实现幂等、补偿、对账报表与异常处理,一般不应被模糊为“简单接口配置”
更进一步,建议把“免费配置服务包”的边界写清楚:每月/每季度包含多少小时配置支持,超出如何计费;把“变更管理”写清楚:谁发起、谁评审、谁签字、如何影响里程碑与验收。
3. 锁定源码与升级权:对必须二开的部分,把可持续性买下来
并非所有二开都应避免。有些企业确实有差异化流程或合规要求必须实现。关键在于:必须二开的地方,要把长期可持续性买下来。合同里至少要谈清三件事:
- 交付物清单:源代码/配置清单/接口文档/数据字典/部署脚本/回归用例/运维手册是否齐全
- 知识产权与使用权:定制代码归属、可否由第三方维护、离场交接机制
- 升级兼容方案:未来版本升级的适配责任、费用机制、响应时效;最好明确“升级前兼容性评估—升级后回归验收”的流程与工期
如果供应商坚持“定制不提供源码”或“升级不保证兼容”,甲方就要意识到:这不是单纯的价格问题,而是未来被锁定的风险问题。
表格2:OD系统选型“灵活配置”验收清单(Checklist)
| 测试点 | 操作要求 | 通过标准 | 常见失败信号 |
|---|---|---|---|
| 自定义对象 | 新增“项目用工/补贴政策”等对象并建关联 | 关联、权限、审计、报表可用 | 只能加表单字段,不能成对象 |
| 关系建模 | 人-组织-成本中心多维关联 | 支持历史追溯与版本 | 只能当前值,历史丢失 |
| 复杂流程 | 并行+会签+退回重走+AND/OR嵌套 | 全程无代码完成并可复制复用 | 关键节点要写脚本/改数据库 |
| 报表复用 | 自定义字段进入汇总报表 | 不写SQL可配置汇总 | 报表需另购/另开发 |
| API可用 | 自定义字段可通过API输出/写入 | 有鉴权、日志、限流策略 | 仅“有接口列表”,无端到端链路 |
| 版本治理 | 配置版本、回滚、审计 | 可对比差异、可回退 | 配置不可追溯,靠人工记录 |
| 权限一致 | 自定义字段/对象纳入权限体系 | 同源权限在PC/移动端一致 | 需额外开发权限逻辑 |
| 异常处理 | 接口失败补偿/对账机制 | 有重试与对账报表 | 失败只能人工查日志 |
结语
回到开篇问题:OD系统宣传的“灵活配置”有哪些坑?最大的坑不是“配置不好用”,而是把表层可调当成系统可扩展,把短期能跑当成长期可维护;而二次开发的边界与成本如何界定,关键在于把需求拆到数据模型、流程表达、算法复杂度、跨系统集成四条线,并把认定标准写进SOW与验收。
可直接落地的建议如下(更适合在签约前一周内完成):
- 用“三条最难链路”做POC:组织主数据扩展、复杂流程、端到端集成各选一条,要求现场配置并出具配置清单与日志审计证明。
- 把“配置 vs 二开”写成条款:以“是否触及数据模型、是否引入脚本、是否跨系统写入与对账”为认定维度,绑定变更流程与计费方式。
- 对二开做资产化交付:源码/文档/用例/部署脚本/运维手册齐套交付,并约定人员更换后的知识交接与支持响应。
- 算3-5年TCO而非首年价格:把升级适配、回归测试、支持服务、关键人依赖纳入预算评审,避免“上线即胜利”的错觉。
- 控制二开位置:优先选择可插件化/可隔离扩展点的实现方式,让定制逻辑不侵入核心路径,为后续升级留出空间。





























































