-
行业资讯
INDUSTRY INFORMATION
【导读】 项目制组织把“组队—交付—解散”变成常态,但多数企业的组织规则、权限体系与人才配置仍停留在职能制逻辑,导致组建慢、错配多、解散乱。本文从组织发展(OD)视角讨论:OD系统如何从“组织架构台账”升级为“组织操作系统”,在创建、配置、解散三个环节提供可编排的规则、可穿透的流程与可沉淀的组织记忆。适合OD/HRBP、PMO、数字化负责人,以及正推进敏捷转型与项目制运作的业务一号位,用于搭建可复制的项目组织能力底座。
业务变化的周期越来越短,很多团队以周为单位调整重点;但组织调整仍以季度甚至年度为节拍:编制、汇报线、权限、预算、绩效口径往往需要跨部门人工协调。结果是项目机会窗口被流程消耗,临时拉来的跨部门团队也很难在合规与效率之间取得平衡。问题并不在“要不要项目制”,而在“有没有一套能支撑项目高频聚散的OD系统”,让组织能够像产品一样被快速配置、验证与复用。
一、敏捷转型下的组织痛点与OD系统新定位
传统组织管理工具难以承接项目制的高频动态需求,OD系统必须从“记录组织”转向“驱动组织”,把规则、资源与人连接成可运转的机制。
1. 现状挑战:组建慢、配置难、解散乱的三重摩擦
从实践看,项目制组织的“快”常被三类摩擦抵消。
第一类是组建慢。立项后要找人、借人、批权限、开通系统账号、拉群、定例会、对齐目标,这些动作分散在OA、IM、HR系统、IT工单与财务流程里。每个环节都有人为解释空间:谁能批、批到什么粒度、多久算超时。业务侧往往用“先干起来”绕开流程,短期看省时间,长期看埋下合规与责任不清的隐患。
第二类是配置难。项目需要的不是“某部门的人”,而是“某一组可交付的能力组合”。但传统岗位体系偏静态:岗位说明书写的是职责边界,不写“在某类项目里如何贡献产出”;能力数据沉在简历、培训记录或主管印象里,缺少可检索、可比较的标签化结构。于是就出现两种极端:要么由少数能人被反复抽调造成关键人依赖,要么“凑齐人数”但缺关键技能,交付效率反而下降。
第三类是解散乱。项目结束后,资产归档、经验复盘、费用结转、权限回收、成员回流与绩效口径常常各管一段。最典型的后果是:文档散落在个人网盘,关键决策没记录,系统权限未回收带来风险;成员回到原部门后“做过什么、贡献多大”很难被一致评价,下一次再遇到类似项目还得从头踩坑。
这些问题表面上是流程效率,根因在于组织运作仍以职能制为默认,项目只是一层“临时覆盖层”,没有被当作可管理的组织单元进入系统性治理。下一步讨论OD系统定位,关键在于把项目组织的生命周期纳入可编排、可审计、可复用的机制之中。
2. 系统定位:从组织台账到“组织操作系统”
我们更倾向把OD系统定义为:以组织单元为对象、以规则为核心、以流程与数据为载体的组织运行平台。它不止画组织结构图,而是回答四个可检查的问题:
- 谁在为哪些成果负责:把“项目目标—里程碑—交付物—责任角色”结构化,避免只写口号不落责任。
- 在什么规则下协作:角色的权责边界、决策节奏、升级路径、冲突解决机制要可配置。
- 拥有哪些权限与资源:系统访问、数据权限、预算额度、采购授权、对外签署边界等需要被自动初始化并可追踪。
- 如何衡量成功并沉淀经验:产出、质量、效率与风险事件要有统一口径,能回溯到当时的组织配置。
当OD系统具备上述能力,项目就不再是“群聊+会议+Excel”的临时拼装,而成为一个可被创建、复制、调整、关闭的标准对象。这里可以做一个直观对比,帮助企业识别自己缺的不是“再上一个协作工具”,而是“把组织规则系统化”的底座。
表格1 传统职能制 vs 敏捷项目制的管理要素对比
| 维度 | 传统职能制(默认) | 敏捷项目制(目标态) | OD系统需要补上的能力 |
|---|---|---|---|
| 组织结构形态 | 固定部门、稳定汇报线 | 临时/阶段性项目单元、高频聚散 | 项目组织单元建模与版本管理 |
| 人员配置逻辑 | 定岗定编、按部门分配 | 按能力组合、按阶段动态调度 | 能力标签与匹配规则引擎 |
| 决策链条 | 层级审批、跨部门协调 | 授权到项目角色、快速升级路径 | 权限基线+例外审批可追踪 |
| 考核导向 | 以部门绩效为主 | 以项目交付与客户价值为主 | 贡献度口径与跨项目评价 |
| 生命周期管理 | 部门长期存在 | 项目有明确启动/变更/关闭 | 启停、复盘、资产沉淀一体化 |
3. 运行逻辑:稳态“能力母港”与敏态“作战单元”的双模连接
项目制并不必然意味着部门消失。更可行的路径是双模:部门作为能力母港负责能力建设、人才培养、专业标准与资源供给;项目作为作战单元负责聚合能力、完成交付、快速迭代。
OD系统的关键作用,是把这两类单元之间的连接从“人情协调”变成“规则连接”:
- 对能力母港:定义可租借的能力包(例如“跨境数据合规支持包”“投放增长策略包”“架构评审包”),明确服务边界、SLA与成本口径。
- 对作战单元:定义项目角色模板、交付节奏、协作协议与升级通道,确保快速启动同时不失控。
- 对组织整体:把“人从哪里来、如何加入、以什么权限协作、退出后留下些什么”做成闭环。
当这套连接存在,组织就能在高频变化中保持一致性——类似高速公路的路网可以不断扩建,但收费规则、限速标准与事故处理流程是统一的。接下来进入创建环节,讨论如何把“建组”从手工协调变成标准化与自动化。
二、敏捷创建:OD系统如何支持项目制组织的快速创建?
项目创建速度的提升不靠“更快催人”,而靠模板化的组织设计与自动化的合规初始化,让项目从第一天就进入可治理状态。
1. 智能建组:由业务事件触发的模板化创建
项目制组织的创建通常有清晰触发点:中标、客户签约、产品立项、故障应急、政策窗口等。OD系统要做的是把这些触发点变成“建组入口”,用模板减少每次从零设计组织的成本。
模板至少包含四层信息:
- 目标层:项目北极星指标(例如交付验收、上线时间、成本上限、合规红线)。
- 角色层:PM/PO、交付负责人、架构/质量/安全、合规接口人、业务代表等,明确RACI(负责/批准/咨询/知会)。
- 机制层:例会节奏、需求变更机制、冲刺长度、风险升级路径、跨部门冲突处理规则。
- 资产层:历史复盘包、检查清单、合同/招采模板、常见风险库。
例如同样是“客户交付项目”,ToB企业往往需要把法务与交付纳入一线节奏;而内部创新项目可能更强调试验设计与数据看板。模板化的意义在于:组织设计中的共性部分一次沉淀,多次复用;差异部分通过参数配置完成,不必每次开会争论“谁来拍板”。
下面用流程图把“触发—模板—建组—激活”的主链路描述清楚,便于对照现有系统缺口。

2. 权限与资源初始化:与IAM、财务、ITSM的联动
许多企业的项目“看起来组建了”,其实只是人员到位;真正影响效率的是权限与资源是否同步到位。OD系统要把初始化做成自动化编排,至少包含三类联动:
- 身份与权限(IAM):项目成员加入即触发权限基线,例如代码仓/文档库/工单系统/数据集的访问;退出即触发回收与审计。这里要避免“一次授权永久有效”的惯性,项目制的权限应与项目生命周期绑定。
- 预算与费用(ERP/财务):项目创建应能生成成本中心或项目号,明确预算上限与审批链路;关键支出(外包、差旅、采购)绑定项目号,避免解散后账目悬挂。
- 交付与服务管理(ITSM/PMO工具):环境申请、资源配额、上线窗口、变更单与风险单要与项目对象关联,确保后续审计和复盘可追溯。
这类联动不一定要求“大一统系统”,但需要一套主数据与接口规范:项目ID、成员ID、角色ID、权限包ID、预算ID要能互相映射。否则OD系统只会停留在“组织层的漂亮界面”,流程仍在系统外跑,最终形成数据断裂。
3. 动态治理机制:规则引擎与熔断阈值防止无序扩张
项目制最大的副作用之一是“项目泛化”:任何需求都可以立项,任何协作都可以拉群,结果组织被项目切得过碎,管理成本上升,关键人被重复占用。OD系统需要把治理前置到创建环节,用规则引擎实现两类控制:
- 规模与边界控制:例如项目人数超过N人必须拆分子项目;跨三个以上一级部门必须指定合规接口人;外部协作涉及敏感数据必须走数据分级审批。
- 过程熔断阈值:例如预算消耗率、里程碑达成率、连续冲刺无有效交付、缺陷密度异常等触发预警;预警不等于叫停,但要强制进入复盘与升级决策。
在一些强合规行业(金融、医疗、政务),创建环节还必须内置“不可跳过”的合规初始化:合同模板、外包准入、数据出境评估、审计留痕策略等。效率与合规并非二选一,关键在于把合规动作产品化,让它像“开机自检”一样成为默认步骤,而不是靠个人经验临时补救。下一部分进入人员配置,讨论如何让“事找人”真正落地,而不是停留在口号。
三、灵活配置:能力标签化与人才算法匹配
成员灵活配置的上限由“能力流动性”决定:组织能否以可计算的方式识别能力、匹配需求、控制切换成本,并让员工在流动中获得发展而非消耗。
1. 人才数字画像:把岗位语言翻译成能力标签
项目需要的通常是“能力拼图”,而岗位体系提供的是“职位名称”。因此第一步是建立可运转的人才数字画像,核心不是把简历电子化,而是把能力结构化、可检索、可更新。
一个可用的标签体系至少包含四类:
- 基础属性:职级序列、司龄、所在能力母港、可用工时配额(例如未来4周可投入比例)。
- 硬技能标签:技术栈/工具链/行业知识/证书认证,最好区分“使用过”和“可独立交付”两个等级。
- 软技能与角色偏好:跨部门沟通、客户面对面能力、带教能力、冲突处理等;以及更适合做PO还是交付经理的倾向。
- 行为与结果数据:历史项目交付表现、质量指标、协作评分、风险事件记录、复盘贡献度等。
这里的边界条件很重要:画像不能变成“监控员工”的系统。行为数据的采集应遵循最小必要原则,指标口径公开透明,避免把沟通频次当作“努力程度”。同时要允许员工自我声明与校验机制并存:自我声明提供速度,项目验证提供真实性,避免纯自评失真。
表格2 项目制成员的“数字画像”标签体系
| 标签层 | 示例字段 | 数据来源 | 使用方式 | 风险与控制 |
|---|---|---|---|---|
| 基础属性 | 序列/职级/地域/可用工时 | HR主数据、排班 | 过滤硬约束与可用性 | 避免以职级替代能力判断 |
| 硬技能 | 技术栈、行业域、认证等级 | 培训/认证/项目验证 | 匹配项目需求标签 | 防止证书崇拜,加入项目验证权重 |
| 软技能 | 客户沟通、带教、推动力 | 360、项目反馈 | 匹配角色类型(PM/PO等) | 控制主观偏差,设置校准机制 |
| 行为与结果 | 里程碑达成、缺陷率、复盘贡献 | PMO/质量/复盘系统 | 形成匹配度评分与风险提示 | 指标口径公开,避免过度量化 |
2. 算法驱动的配置:从“推荐名单”到“可解释的匹配度”
当画像与项目需求都标签化后,OD系统才能把人员配置从“拍脑袋”推进到“可解释的选择”。这里不必一开始就追求复杂AI,关键是把匹配逻辑做成可迭代的规则与评分:
- 硬约束过滤:可用工时、地域限制、合规要求(例如涉密资格)、冲突检查(同一人同时担任关键角色)。
- 能力匹配评分:硬技能覆盖度、角色经验、类似项目成功率、软技能权重(例如客户交付项目对沟通权重更高)。
- 组织健康度约束:避免关键人过载;对于关键岗位设置备份候选;对高风险组合给出提示(例如团队全是新人、缺质量角色)。
为了避免“算法黑箱”引发抵触,OD系统需要可解释性:告诉项目负责人为什么推荐A而不是B,差异在哪些标签;告诉员工自己为何未被匹配、缺口是什么,形成学习路径。这一点直接决定系统能否被业务采纳:业务要的是“更快更准”,不是“被迫接受一个看不懂的名单”。
下面用流程图刻画“需求—画像—评分—确认”的闭环。

需要提醒的反例是:如果组织允许成员在多个项目间高频切换,而缺乏“切换成本管理”(交接、上下文、优先级冲突),绩效可能短期看更忙、长期看更差。因此OD系统除匹配外还要管理切换:设定最小驻留周期、交接清单、并行项目上限与冲突仲裁机制。
3. 内部人才市场:用机制激活流动,而不是靠行政调配
只靠“系统推荐”仍不足以形成真正的能力流动性。许多企业的结构性问题在于:部门不愿放人,员工担心出去“吃亏”,项目负责人怕用不到合适的人。内部人才市场机制可以同时解决三方顾虑,但前提是OD系统把规则固化、把过程透明化。
内部人才市场常见两种形态:
- 项目抢单/报名:项目发布需求包(目标、周期、角色、工作方式、回报规则),员工基于画像与兴趣报名。适用于创新探索与成长型机会,但需要明确退出机制,避免“报名后被绑死”。
- 任务集市/微项目:把项目拆成短周期任务包(例如两周的用户调研、一次架构评审),让能力母港提供服务,降低人员全量切换的成本。适用于专家稀缺、跨部门协作频繁的组织。
关键在评价与回报的统一口径:项目贡献如何进入绩效与晋升材料,部门“借出能力”如何得到资源回补,项目结束后优秀成员如何被更快匹配到下一个机会。若这些规则不清,人才市场就会退化为“热闹一阵”,最终还是回到行政协调。
四、无损解散:知识收割与组织记忆闭环
项目解散的质量决定组织学习的速度。OD系统要把“关闭项目”从行政动作升级为价值收割:资产沉淀、风险收口、权限回收、人才回流与可复用模式生成缺一不可。
1. 触发与审批:自治解散 + 风控扫描的平衡
解散不能只靠“项目经理说结束了”,也不能一律走多层审批把效率拖垮。更现实的做法是把解散分成两段:
- 触发条件标准化:例如验收完成、关键里程碑达成、预算消耗与收益确认、或连续多个冲刺无有效交付触发“是否终止”的决策流程。
- 风控扫描自动化:系统在关闭前自动检查:合同与结算是否完结、外包工时是否对账、关键权限是否回收、数据资产是否归档、是否存在未关闭的风险单/缺陷单。
对于创新试错型项目,可走“项目PO/PM自治关闭 + 系统风控拦截”的模式;对强合规领域,OD系统可以把“必须审批”的场景做成规则(例如涉及个人敏感信息、跨境数据、重大预算),让审批成为例外而非默认。这样既能提升解散效率,也能把审计口径落到系统日志上,避免事后追责无据。
2. 知识收割:解散前48小时的复盘包强制归档
项目制组织最昂贵的损失往往不是费用,而是经验流失。尤其在高流动环境下,项目一解散、成员一调走,关键决策上下文就断了。OD系统需要把复盘与归档做成关闭门槛,并用结构化方式沉淀“可复用的组织记忆”。
一个可执行的“解散复盘包”建议包含:
- 未兑现承诺清单:对客户/对内部门/对合作方有哪些未完成事项,谁接手,截止时间。
- 关键决策记录:需求取舍、架构选择、供应商选择、成本变更的依据与数据。
- 风险事件与应对:发生过什么、怎么处置、以后如何前置预防。
- 可复用资产:模板、脚本、组件、合同条款库、测试用例、培训材料。
- 组织配置快照:当时的角色设置、授权边界、协作节奏与有效/无效之处,用于下次组织设计。
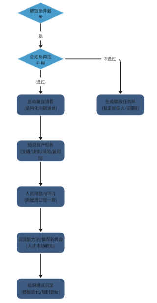
下面用流程图描述“触发—扫描—收割—归档—释放”的闭环,便于企业把解散做成标准作业而非靠自觉。

需要明确的边界是:并非所有项目都值得投入同样的复盘成本。OD系统可以按项目等级设置复盘深度:例如战略项目必须做全量复盘包,短期微项目只需交付物归档与风险关闭。把成本与收益匹配,复盘才能长期坚持。
3. 人员回流与再配置:从“退回原部门”到“回到能力池”
项目结束后的人才处置,决定员工是否愿意持续参与项目制。若成员每次出去都要承担绩效不确定性、回归后还要解释“为什么离开部门”,项目制就会被动员成本拖垮。
OD系统应当支持三件事:
- 自动释放与可见性:项目关闭后,成员工时配额自动释放到能力池,状态对新项目可见,避免“人已闲但系统还显示占用”。
- 贡献度沉淀:把项目贡献按统一口径写入员工档案(交付物、质量、协作、复盘贡献),并可被部门与项目共同认可,减少评价争议。
- 机会推荐与发展路径:结合画像缺口与意愿,为成员推荐下一个项目或任务集市机会,把流动转化为成长。
反例同样存在:若系统把“项目表现”过度绑定短期指标,成员可能为了评分而选择容易的项目,或回避高风险高价值的攻坚。对此可以设置校正机制:对战略攻坚项目给予风险调整后的评价权重,或引入导师评价与复盘贡献的长期指标,避免短期主义。
结语
OD系统要真正支撑项目制组织,不是把组织结构“画得更灵活”,而是把项目生命周期做成可创建、可治理、可沉淀的运行闭环。本文的主线可以概括为三个支柱:用模板与联动实现敏捷创建,用画像与匹配机制实现灵活配置,用风控扫描与知识收割实现无损解散。
面向2026后的趋势,我们观察到两个方向会更关键:其一,OD系统将更强调组织行为与协作数据的反馈(例如组织健康度、关键人过载、跨部门瓶颈),把“事后复盘”推进到“事中预警”;其二,合规与数据治理会从外部约束变成系统内生能力——项目的权限、合同、费用与数据资产天然绑定生命周期,降低管理依赖个人经验的风险。
回到开篇问题——OD系统如何支持项目制组织的快速创建、解散与成员灵活配置? 若要在一年内做出可见成效,我们建议企业优先落地以下动作(按先后顺序):
- 先统一项目对象与主数据:建立项目ID、角色ID、权限包ID、预算ID的映射规则,确保组织单元在系统里“可识别、可追溯”。
- 用3—5个高频场景做模板试点:例如交付项目、研发迭代、应急攻坚、合规整改,把目标—角色—机制—资产固化为模板,并允许参数化差异。
- 上线“最小可用”的能力标签体系:先从硬技能+可用工时+关键项目经验做起,配合项目验证更新权重,避免一开始就追求全量画像。
- 把解散做成关闭门槛而非倡议:至少落地风控扫描清单与解散复盘包,项目不交付资产就不能关闭费用与权限。
- 同步设计人才市场的回报规则:项目贡献进入绩效与晋升材料的口径要明确,能力母港的“出借能力”要有资源回补机制,减少部门阻力。
当这五件事形成闭环,项目制就不再依赖少数强PM的个人推动,而能被OD系统持续复制与迭代;组织的敏捷性也不再是口号,而是一套可运行、可审计、可进化的能力。





























































