-
行业资讯
INDUSTRY INFORMATION
【导读】 西安航空航天薪酬整体处于全国中高位,但“看起来差不多”的行业均值背后,是研发设计、软件与项目管理岗位的溢价,以及制造与质量序列更强调稳定性的结构分化。本文面向西安及周边航空航天央国企、研究所、配套民企的业务负责人和HR,围绕“航空航天行业西安地区薪酬水平现状如何”这一高频问题,用7个关键岗位的分位数据与市场机制解释差异从何而来,并给出一套可执行的薪酬结构与数字化闭环思路,帮助企业把薪酬从“对标调价”升级为“人才投资决策”。
西安是典型的航空航天产业重镇:一端连接国家重大工程与军工科研体系,另一端承接商业航天、无人系统、智能制造的增量需求。现实矛盾也很直接:同一座城市里,央国企的稳定与民企的效率并存;同一条产品链上,研发端“抢人”与生产端“控本”同时发生。于是问题变得具体——当我们讨论西安航空航天薪酬,到底应该看均值、看岗位,还是看“薪酬结构+项目强度”的组合?
说明:本文涉及的岗位薪酬为税前月度现金收入的市场区间估算(将部分绩效折算进月度,不含一次性安家费/股权;样本参考公开招聘区间、行业访谈与西安地区企业岗位画像)。不同企业因保密等级、项目阶段、编制属性与补贴政策差异较大,读者应以自身组织口径复算。
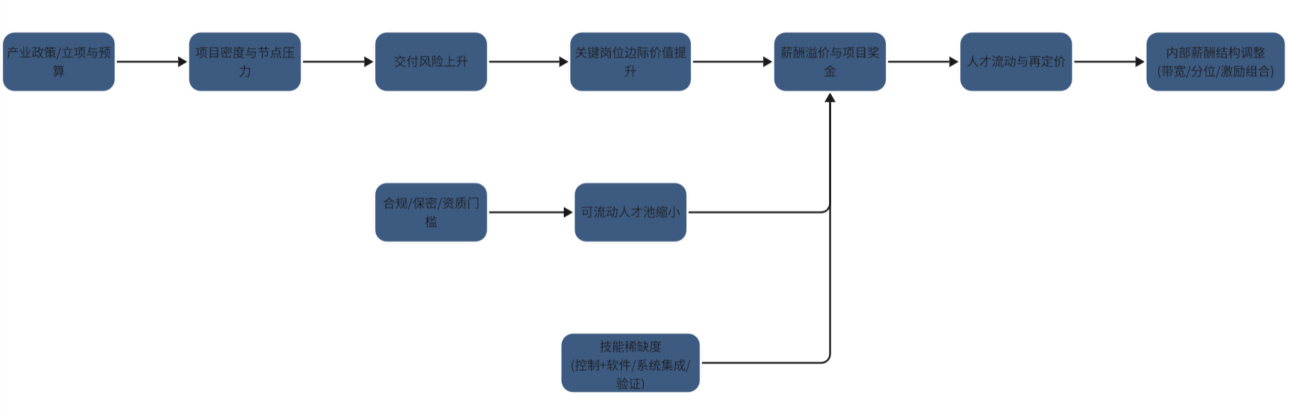
一、产业全景:西安航空航天薪酬驱动因素与宏观洞察
西安航空航天薪酬的“底盘”由政策与项目密度决定,“上限”由稀缺技能与交付风险决定;因此整体稳中有升,但岗位之间、企业之间的分化会在未来几年继续扩大。
1. 政策与投资驱动:薪酬水平的顶层约束与外溢效应
从研究视角看,航空航天并不是完全市场化的行业:重大工程、科研立项、国防需求等会显著影响企业的人力预算弹性。西安的特殊性在于产业集群成熟——研究所、整机/系统单位、试验测试、配套加工与高校科研共存,使“项目—人才—预算”循环更紧密。
政策与投资对薪酬的作用,通常通过三条链路体现:
- 立项密度提升:项目多意味着岗位需求更确定,企业更愿意把预算前置到关键岗位(总体、控制、软件、项目管理)。
- 合规与资质要求:保密、质量体系、适航与军标等要求提高了“合格人才”的门槛,减少可替代性,从而抬高价格。
- 地方人才政策:落户、住房补贴、人才公寓等会改变总回报结构——表面工资未必大幅上调,但“可支配现金流”改善明显。
这些因素决定了一个现实:西安航空航天薪酬并不完全跟随消费水平,而更接近“项目稀缺性+合规门槛”的函数。把它类比为“带着硬约束的市场”,更容易解释为什么同岗位在不同单位差距能拉开一档甚至两档。
2. 市场需求拉动:大项目与新赛道如何推高关键岗位溢价
从公开招聘与企业访谈看,西安航空航天行业的需求侧变化主要体现在两类岗位上:
- 强工程属性岗位更值钱:飞行器总体/结构、控制与系统集成等岗位,往往决定方案可行性与风险边界,项目进入关键节点(方案冻结、联试联调、首飞/首件)时,人才的边际价值被放大,薪酬弹性随之增加。
- “软件化”带来横向对标:嵌入式、实时操作系统、仿真、算法与测试开发等岗位,会与汽车电子、工业软件甚至互联网产生横向竞争。对企业而言,若仍按传统军工工资带宽定价,就会在招聘端持续失血。
需要提醒的是:需求上行不必然带来所有岗位同步上涨。相反,它更可能带来结构性变化——企业把有限的薪酬增量投向“决定交付成败”的岗位,而非平均分配。这也是为什么近两年很多HR感受到“整体预算没怎么涨,但关键岗位报价越来越高”。
3. 人才供给瓶颈:高校优势与技能错配并存,溢价集中于“可上手”
西安有较强的高校与科研基础,但薪酬溢价仍然明显,关键在于供给侧存在三类错配:
- 知识供给充足,但工程化不足:不少应届生理论扎实,但缺少型号研制流程、配置管理、试验验证、质量体系等训练;企业需要为“可上手”付费。
- 跨学科稀缺:控制+软件、材料+工艺、结构+强度+试验、系统+质量+供应链,这类组合型能力在组织内培养周期长,外部挖角更快。
- 合规与保密带来的迁移成本:部分岗位需要特定资质/经历,导致“可流动人群”变小,市场价格更敏感。
表格1:西安航空航天薪酬水平三大驱动因素分析(政策、市场、供给)
| 驱动因素 | 主要变量 | 对薪酬的影响方式 | 更受影响的岗位 | 典型副作用/边界 |
|---|---|---|---|---|
| 政策与投资 | 立项密度、军工/适航合规、地方补贴 | 抬升预算底盘与合规门槛,提升总回报但不必然拉升基本工资 | 质量、项目管理、核心研发 | 补贴不可持续时,现金薪酬需要补位 |
| 市场需求 | 大项目节点、新赛道(商业航天/无人系统)、交付压力 | 关键节点溢价,短期“抢人”推高报价 | 总体/控制/软件/系统 | 需求回落时,固定薪酬过高会反噬成本 |
| 人才供给 | 可上手工程经验、复合技能、资质迁移成本 | 溢价集中在“低替代性技能包” | 控制+算法、嵌入式、材料/工艺骨干 | 过度依赖外部溢价,内部培养断层 |
二、核心岗位:7大关键岗位薪酬数据深度剖析
7个岗位的薪酬梯队差异,本质是岗位对“型号风险、合规风险与交付风险”的影响程度不同;越接近风险核心、越难被替代的能力,越容易获得分位数上的上拉。
数据口径说明:以下为西安地区税前月薪(万元)P25/P50/P75估算,用于市场研判与内部定价对比;央国企/研究所可能体现为“工资+绩效+补贴”的组合,民企更多体现为“工资+项目奖/年终”的浮动结构。读者应结合自身年终奖、安家费、住房补贴折算到年总包(Total Cash/Total Rewards)再做决策。

1. 研发设计类岗位分析(飞行器设计、控制系统、航空材料工程师):高技术壁垒下的薪酬领跑者
(1)飞行器设计工程师:价值定位“方案正确性”与型号节奏绑定
- 市场分位(税前月薪):P25≈1.5,P50≈1.9,P75≈2.5
- 溢价机制:总体/结构设计的输出会影响后续试验、工艺、成本与进度,属于“前端决策岗位”。当企业处于方案迭代或型号攻关阶段,往往更愿意为成熟工程师支付溢价,以换取返工概率下降。
- 薪酬构成常见形态:固定工资占比相对高,项目奖/节点奖作为补充;对央国企而言,补贴(住房、餐补、保密等)可能显著影响体感。
- 边界条件:如果岗位更多是“改型维护、文档归档”而非核心方案设计,市场不会给到P75;反例是一些单位把岗位名称写成“总体”,但实际工作偏支持性事务,薪酬中枢会回落。
(2)控制系统工程师:控制+软件+算法的复合能力决定上限
- 市场分位(税前月薪):P25≈1.4,P50≈1.9,P75≈2.6
- 溢价机制:控制岗位的稀缺不在“懂控制理论”,而在“能在工程约束下落地”——实时性、冗余、可靠性、试验验证、故障模式与安全性评估。能同时覆盖建模仿真、嵌入式实现与联试联调的人,往往跨越多个部门接口,议价能力更强。
- 典型增长路径:从单一模块(某一回路/某一子系统)到系统级集成与验证能力,薪酬跳档明显。
- 风险提醒:若企业用“高工资”解决所有控制岗短缺,可能造成内部序列倒挂;更优做法是把P75用于“系统级骨干”,把P50用于“模块工程师”,并用项目节点奖拉开贡献差。
(3)航空材料工程师:研发周期长,激励更需要“耐心资本”
- 市场分位(税前月薪):P25≈1.3,P50≈1.7,P75≈2.3
- 溢价机制:材料研发的特点是周期长、验证链条长,失败概率也更高。薪酬上往往不是“起薪特别高”,而是对具备工程验证与失效分析能力的中高级人才给出更稳定的中高分位,以保障持续投入。
- 结构建议:比起过度依赖短期绩效,材料岗位更适合采用“阶段里程碑+长期评价”的组合,否则容易把研发行为推向短期可见成果,反而损害项目目标。
- 不适用场景:如果岗位主要做来料检验或例行试验,而非材料开发/工艺窗口优化,则应归入质量/试验序列对标,不应套用材料研发的溢价。
2. 技术与制造类岗位分析(软件开发、工艺工程师):数字化浪潮下的薪酬新贵
(1)软件开发工程师(嵌入式/实时/仿真/AI):横向对标带来价格上移
- 市场分位(税前月薪):P25≈1.2,P50≈1.7,P75≈2.4
- 溢价机制:西安航空航天的软件岗,一方面受军工可靠性与合规要求约束,另一方面又被外部市场(汽车电子、工业互联网)拉着走。尤其当岗位涉及嵌入式、实时通信、模型驱动开发、仿真与自动化测试时,企业实际上在与更广阔的人才市场竞争。
- 常见误区:把“写代码”当成单一技能,导致用低带宽招聘高要求岗位。更可检查的做法是把软件岗拆成三类:
- 平台与工具链(CI/CD、自动化测试、仿真平台)
- 嵌入式与实时系统(硬件适配、驱动、实时调度)
- 算法与应用(控制/导航/识别等)
三类岗位的市场价格不应使用同一条薪酬线。
(2)工艺工程师:当生产走向智能制造,工艺从“支持”变为“效率杠杆”
- 市场分位(税前月薪):P25≈1.0,P50≈1.4,P75≈1.9
- 溢价机制:传统认知里工艺更偏“制造支持”,但在交付周期压缩、质量一致性要求提升的情况下,工艺对良率、返工、节拍与成本的影响被放大。懂工装夹具、懂工艺窗口、还能用数据驱动改善的人,往往能拿到更高分位。
- 薪酬结构建议:工艺岗适合引入“质量/效率指标”的可控激励,但指标要避免把压力转嫁为隐性加班;更稳妥的方式是把激励与改善项目挂钩(例如节拍改善、一次交验合格率提升)。
- 边界条件:如果生产高度外包,内部工艺岗位更多是协调与文件化,薪酬上限会被压低,此时应把更多预算转向供应商质量与项目管理。
3. 管理与保障类岗位分析(项目经理、质量工程师):承上启下的薪酬中坚力量
(1)项目经理:薪酬的关键变量是“项目复杂度”,而不是职位名称
- 市场分位(税前月薪):P25≈1.3,P50≈1.8,P75≈2.6
- 溢价机制:航空航天项目经理常见的价值不是“排计划”,而是跨部门资源协调、风险闭环与节点交付。尤其在供应链波动、试验资源紧张时,项目经理承担的组织风险更高,企业会用更高分位来换取确定性。
- 可检查的定价方法:以项目经理负责的项目规模(预算/人天)、接口数量、外协占比、交付节点数量来定级,再对应薪酬带宽;避免“所有项目经理同薪”的粗放做法。
- 副作用提示:项目经理如果缺乏授权,只能“催进度”,很难实现价值;此时即便上调薪酬,也难以换来交付改善。
(2)质量工程师:在供应链安全与国产替代背景下,价值被重新评估
- 市场分位(税前月薪):P25≈1.1,P50≈1.4,P75≈1.8
- 溢价机制:质量岗的薪酬通常不如研发岗“显眼”,但当企业外协比例上升、供应链更复杂时,质量工程师对一致性、可靠性与审查通过率的影响会变得更直接,尤其是具备体系审核、过程质量与供应商质量管理经验的人。
- 激励设计建议:质量岗位不宜用单一的“缺陷数”做强激励(容易诱发数据行为),更适合采用组合指标:审查通过率、重大质量事件为零、供应商改进闭环率、过程合规性等。
- 反例:若质量团队在组织中仅承担“背锅角色”,缺乏对工艺、采购与研发的纠偏权,人才流失会比薪酬本身更先发生。
三、市场动态:薪酬结构、激励机制与人才流动趋势
西安航空航天企业的薪酬竞争,正在从“给多少”转向“怎么给、给在何处”;固定工资、项目奖金、补贴与长期激励的组合方式,决定了企业能否在不失控成本的前提下留住关键人才。
1. 薪酬结构多元化:从单一工资到“全面薪酬”组合
在实践中,我们观察到三种更常见的结构演化:
- 现金薪酬的分层更清晰:关键岗位固定工资上移,但同时用更明确的分位策略控制“非关键岗位的均值漂移”。
- 项目奖金更像“风险对价”:在节点交付、联试联调、突击攻关时,项目奖成为组织对不确定性的支付方式。
- 补贴成为“区域竞争工具”:住房补贴、安家费、人才公寓等在西安尤其常见,它们能提高吸引力但也带来管理挑战——一旦政策收紧或企业现金流承压,补贴的可持续性就会被检验。
这里有一个容易被忽视的点:同样是“月薪2万”,如果一家公司靠固定工资支撑,另一家公司靠项目奖与年终拉升,候选人的风险偏好不同,选择会明显分化。HR如果只对标月薪,很容易在Offer谈判中误判“对方到底在比什么”。
2. 激励机制差异化:研发、生产、管理序列不能用同一套逻辑
航空航天组织的典型问题是序列多、接口多,用同一套激励会带来三类偏差:
- 研发序列:更适合“里程碑+质量门槛”的项目激励,避免只奖励进度导致技术债。对材料、控制等岗位,长期评价权重更高。
- 生产/工艺序列:适合把激励与改善项目绑定(节拍、良率、返工),但指标要可控、可核查,且要避免把质量风险转嫁给一线。
- 项目/质量序列:更适合“风险闭环与审查通过”的组合指标;尤其项目经理的绩效应体现跨部门协同结果,而不是个人忙碌程度。
表格2:西安航空航天央国企与民企薪酬结构及激励方式对比
| 维度 | 央国企/研究所(更常见形态) | 民企/市场化单位(更常见形态) | 对候选人吸引点 | 管理风险点 |
|---|---|---|---|---|
| 固定工资 | 相对稳定、带宽更“窄” | 弹性更大、带宽更“宽” | 稳定预期、抗波动 | 关键岗位若低于市场,会被持续挖角 |
| 浮动激励 | 节点奖/绩效、但兑现节奏偏“慢” | 项目奖/年终与业务强绑定 | 高绩效高回报 | 绩效口径不清易引发争议 |
| 福利补贴 | 住房、餐补、保密等较体系化 | 更灵活(住房/交通/餐补可定制) | 改善总回报结构 | 补贴不透明会造成内部不公平感 |
| 长期激励 | 相对有限或更审慎 | 股权/期权/跟投更常见 | 吸引高潜与骨干 | 估值波动与退出机制带来不确定性 |
| 职业发展 | 职级体系完整、科研平台强 | 晋升快但波动大 | 平台/项目机会 | 组织能力不足会造成“高薪低发展” |
3. 人才流动新趋势:跨区域竞争与“非薪酬因素”的权重上升
回答“航空航天行业西安地区薪酬水平现状如何”,不能只看西安内部,还要看外部选项:北上深的高薪、成渝的产业扩张、以及行业外(汽车电子、工业软件)的横向吸引。
目前更常见的流动趋势包括:
- 高端人才外部竞争加剧:控制、软件、系统集成等岗位更容易被跨行业吸走,尤其当其技能可迁移、且对保密/资质依赖较低时。
- 行业内流动相对温和,但“关键节点跳槽”明显:很多人会在项目压力期寻求更高对价或更稳定安排。
- 非薪酬因素的影响上升:职业发展路径、科研平台、项目质量、管理透明度,越来越能决定候选人是否接受略低的现金报价。
这里需要一个边界判断:如果企业把所有问题都归因于“钱不够”,往往会走向成本失控;反过来,如果只谈情怀与平台,却不给出市场可接受的总回报,也难以在关键岗位上建立竞争力。

四、未来路径:数字化赋能构建动态薪酬管理体系
在西安航空航天薪酬进入“结构性竞争”的阶段,HR数字化系统的价值不在于把工资算得更快,而在于让组织能持续回答三个问题:关键岗位是谁、合理价格在哪、预算该怎么投。
1. 数据驱动的市场对标:从“年更一次”到“持续校准”
传统薪酬对标常见痛点是:数据滞后、口径不一致、岗位匹配偏差大。更可落地的数字化做法是把市场数据当作“参考系”,持续做三件事:
- 多源数据汇聚:公开招聘区间、第三方调研、内部Offer与离职去向数据统一入库。
- 岗位画像匹配:用职责范围、技能标签、项目阶段、资质要求做匹配,而不是只按岗位名称。
- 分位策略管理:明确哪些岗位要站到P60-P75,哪些岗位守住P40-P50,并把策略沉淀为可执行的薪酬带宽。
边界条件在于:数据越多不等于越准。若岗位定义不清、职级体系混乱,数字化只能加速“错误对标”。因此岗位体系与职级治理应先行或同步推进。
2. 智能化的薪酬预算与管控:让“关键岗位投入”可模拟、可预警
当企业面临项目波动与成本约束时,预算不应只是财务数字,而要能回答“钱花在哪、换来什么”。实践中更有效的能力包括:
- 情景模拟:关键岗位上调一个分位,整体人力成本会上升多少?对招聘周期与流失率可能产生什么影响?
- 结构性预算:把预算分成“保底盘”“抢关键”“项目风险池”三块,分别对应不同机制。
- 预警机制:当某岗位Offer拒绝率上升、离职率异常、或市场价格明显上移时,系统能够触发提示,促使组织提前调整,而不是被动补救。
3. 个性化的激励方案管理:项目奖、补贴、长期激励需要“可算、可审、可追溯”
航空航天行业激励方案复杂,容易在兑现口径、审批链路与公平性感知上出问题。数字化平台的关键价值在于:
- 把项目奖金与里程碑绑定,实现规则透明与自动核算;
- 把补贴政策与资格条件固化,实现合规发放与差异可解释;
- 把长期激励(如股权/跟投)纳入统一台账,实现可追溯与离职结算清晰。
这不是“为了上系统而上系统”,而是为了让激励从个人经验走向组织能力。

结语
回到开篇问题——航空航天行业西安地区薪酬水平现状如何?如果只看行业均值,结论会模糊;但把视角切到岗位分位、项目风险与激励结构,就能看到更清晰的现实:西安航空航天薪酬整体稳健上行,关键岗位溢价更集中,企业间差距更多来自“怎么给”和“给给谁”。
结合本文7个岗位的数据与机制分析,我们给出5条可执行建议,便于企业直接落地:
- 用分位策略替代平均主义:明确关键岗位(控制、软件、总体、项目管理等)站位P60-P75,非关键岗位守住合理分位,避免预算被“全员上调”稀释。
- 把岗位名称拆成岗位画像:用技能标签、项目阶段、资质要求匹配市场价格,减少“同名不同岗”导致的错配定价。
- 把项目奖金当作风险对价来设计:节点清晰、门槛明确、规则可审计,避免用模糊绩效造成内部争议。
- 同步治理授权与流程:项目经理、质量工程师等岗位若缺乏组织授权,仅靠加薪很难换来交付改善,应配套权责与流程再造。
- 建立数字化薪酬闭环:以市场数据、Offer与流失为输入,做持续校准与预算模拟,让薪酬从“年度动作”变为“持续决策”。





























































