-
行业资讯
INDUSTRY INFORMATION
【导读】 E-HR与OA之间的断点,往往不是“缺一个接口”,而是流程触发、主数据口径、状态回写与异常兜底缺乏统一设计。本文从实践视角梳理信息孤岛的真实代价,对比三种主流集成方案,并用可落地的API闭环机制(触发—映射—回写—风控)回答:E-HR系统API如何实现与OA系统的工单自动流转? 适合HRD/HRBP、信息化负责人、流程管理岗与实施团队用作方案评审与上线检查清单。
企业在信息化建设上常见一条“隐形分界线”:E-HR记录“人”的全生命周期,OA承载“事”的流程协同。两套系统各自专业,但一旦涉及入职、异动、离职、证明开具、权限开通等跨域事项,就会出现同一信息在不同表单反复填写、审批结束后还要二次录入E-HR、数据版本不一致引发合规风险等问题。表面看是效率低,深层是流程责任与数据主权模糊,最终把HR与业务部门拖进“对账式协作”。
从近几年项目复盘看,真正能长期稳定运行的集成,不是做出几个接口就结束,而是把“工单自动流转”当成一条可运营的产品链路:什么时候触发、触发后生成什么工单、审批态如何回写、失败如何告警与补偿、审计如何追溯。API只是载体,闭环才是目标。
一、价值重构——为何必须打破E-HR与OA的信息孤岛?
打通E-HR与OA的收益不止“少填两张表”,而是把跨部门协作从人工协调改为系统规则驱动,并让数据口径回到可审计、可追溯的轨道上。
1. 管理效能提升:让流程跨系统不断点
在未集成的组织里,最常见的断点出现在“审批结束之后”:OA里入职审批通过了,但E-HR里员工状态仍停留在“待入职”;部门经理以为人已到岗,IT却因为没有工单不敢开账号,最终变成HR到处催、员工第一天无法办公。问题并不复杂——流程在OA闭环,数据在E-HR断档。
当E-HR通过API在关键节点自动创建OA工单(如入职七件事、岗位异动交接、离职资产回收),并将审批结果回写到E-HR,组织协作的“等待时间”会显著减少:
- 业务部门不再依赖HR转述审批结果,而是通过OA待办获得动作指引;
- HR从“追流程的人”转为“定义规则的人”,把精力放回编制、人才与组织效率;
- 共享服务或HRSSC能用工单统一承接、分派与统计,形成可度量的服务能力。
这里可以做一个类比:不集成时,每个部门都在用自己的“记事本”;集成后,才有一份跨系统的“统一任务清单”。类比点到为止,关键仍在触发规则+状态同步的工程化设计。
2. 数据准确性与合规性:从“多处维护”回到“单次录入、全域共享”
信息孤岛带来的最大风险不是慢,而是错。入职、转正、异动、离职等信息一旦被多处维护,错误会以非常隐蔽的方式扩散:
- OA表单里岗位名称是“招商主管”,E-HR里仍是“招商主管(储备)”,薪酬、权限、成本中心就可能跟着错;
- 部门编码在两个系统使用不同口径,导致报表口径不一致,财务与HR对不上;
- 审批链条缺少穿透式留痕,审计时只能看到OA“同意/不同意”,却找不到E-HR中对应的数据生效记录。
更稳妥的做法是明确主数据归属:员工主数据(员工编号、组织、岗位、职级等)以E-HR为准;流程承载与协作以OA为准。OA负责“过程留痕与协同”,E-HR负责“事实数据与生效”。两者通过API进行双向约束:OA审批结果必须回写E-HR才算生效;E-HR数据变更必须能在OA中形成可审计的工单链路。
需要提醒的是:若企业处于强监管行业或正在做等保整改,接口开放与数据流转要把“最小必要”作为硬约束,避免把员工敏感信息整包同步到OA,反而扩大泄露面。
3. 员工体验(EX)优化:把“到处问人”变成“可追踪的服务”
从员工视角看,信息孤岛的体验通常集中在三个瞬间:入职第一天、异动第一周、离职最后一天。因为这三类场景都跨部门:HR、行政、IT、直属经理、财务可能都要参与。
当E-HR触发OA工单自动流转后,员工体验的改善并不依赖“话术”,而来自可追踪:
- 入职材料提交后,员工能看到工单状态(门禁、邮箱、工位、合同、社保等)分别进展到哪一步;
- 异动后系统自动提醒资产交接与权限变更,减少“权限没收回/权限没开通”的扯皮;
- 离职流程以工单清单形式呈现,避免员工反复找人确认“我还差哪个章”。
边界也要讲清:若OA本身的流程规范化不足(节点、权限、表单模板经常变更),强行对接只会把不稳定放大。先把流程梳理成稳定版本,再谈自动化,会更经济。
二、路径选择——E-HR与OA集成的三种主流技术方案
集成方案没有“通用最优解”,只有在成本、体验、数据一致性与长期可维护性之间的取舍;多数企业最终落在“E-HR主导、OA承载审批”的中间路线,是因为它更接近主数据治理的基本原则。
1. 方案一(OA主导模式):表单与流程在OA,E-HR提供数据或被动更新
方案结构:业务在OA发起申请,表单字段在OA配置;需要员工信息时调用E-HR接口查询;审批结束后再通过接口把结果写回E-HR(或由HR人工补录)。
适用场景:
- OA流程平台能力很强、流程中台成熟,且OA团队能持续维护表单;
- E-HR较“轻”,更多作为档案与基础台账;
- 流程类需求变化快,优先追求OA端快速迭代。
优势:
- OA端对流程掌控度高,流程设计、节点、权限统一;
- 对业务部门而言“入口单一”,使用习惯一致。
隐患与代价:
- 数据逻辑与主数据分离:员工岗位、组织、职级等字段若在OA端被复制一份,口径容易漂移;
- 集成后期维护压力大:一旦OA表单字段调整,就要同步调整映射与回写;
- 容易出现“审批通过但E-HR未生效”的灰区,需要额外校验机制。
如果企业希望把E-HR建设为组织数据底座,方案一往往会在中后期被迫返工:因为数据主权不清导致报表与权限系统的依赖关系越来越复杂。提醒一句:流程越多、系统越多,返工成本越高。
2. 方案二(E-HR主导模式——推荐):表单在E-HR,审批推送到OA并回写结果
方案结构:表单与业务校验规则在E-HR配置,E-HR在关键事件触发后,通过API在OA生成待办/工单(或发起流程实例);管理者在OA完成审批;OA将审批状态、意见、节点结果回调给E-HR,E-HR据此完成数据生效与状态更新。
为什么更常被采用:
- 业务数据从源头控制:组织、岗位、职级、合同类型等字段以E-HR为准,能做强校验(例如组织冻结、岗位编制限制、合同到期规则);
- 集成工作量相对可控:OA只承担流程承载与待办入口,字段复制更少;
- 便于后续扩展到财务、ITSM、门禁等系统:因为E-HR是事件源,更符合“以主数据驱动协同”的设计。
对实施团队的要求:
- E-HR表单能力要足够:至少支持字段校验、附件、动态必填、规则引擎;
- OA要开放标准接口:可创建流程实例、写入表单字段、查询审批进度并支持回调;
- 双方要约定清晰的状态机(例如:草稿/已提交/审批中/驳回/通过待生效/已生效/已撤销)。
不适用的情况也要直说:如果企业强依赖OA的低代码表单生态,且E-HR表单能力弱、改造成本高,硬推方案二会造成“E-HR成了流程壳子”,体验反而下降。这种情况下应先评估E-HR产品能力或引入集成中台。
3. 方案三(双向深度集成):流程与数据两端高度同步,体验最佳但工程复杂
方案结构:E-HR与OA互为事件源与数据落点,双方不仅做“发起—审批—回写”,还要同步更多上下文信息:节点人、加签/转办、附件、子流程、多工单编排等;通常还会引入API网关、消息队列、统一身份与审计。
适用场景:
- 大型集团、多法人、多OA实例或多HR系统并存,需要统一集成规范;
- 强审计、强内控,要求跨系统链路全量可追溯;
- 流程复杂度高(跨区域/跨组织/多级会签),且未来还会接入更多系统。
优势:体验与可追踪性强,跨系统协同更顺滑,能做更精细的工单编排(例如入职触发IT账号、门禁、工位、培训多个子工单并行)。
成本与风险:
- 开发与联调周期长,版本兼容压力大;
- 系统耦合度提升,需要严格的接口治理(版本、限流、灰度、回滚);
- 一旦缺少“链路负责人”,上线后很容易变成没人敢改、没人敢动的“黑箱集成”。
表格1:E-HR与OA集成三种方案对比
| 维度 | 方案一:OA主导 | 方案二:E-HR主导(推荐) | 方案三:双向深度集成 |
|---|---|---|---|
| 表单配置位置 | OA | E-HR | 两端都涉及(含同步) |
| 数据流向 | OA为主,E-HR被动更新/查询 | E-HR发起,OA审批,结果回写E-HR | 双向事件与数据同步 |
| 开发与维护成本 | 中到高(字段易变带来维护) | 中(规则集中在E-HR) | 高(治理要求高) |
| 数据一致性 | 依赖约束与回写校验 | 较强(主数据口径更稳定) | 最强(但复杂度也最高) |
| 适用组织 | OA强势、E-HR较轻 | 多数企业的平衡选择 | 大型集团/强内控/多系统并存 |
三、E-HR系统API如何实现与OA系统的工单自动流转?——闭环机制拆解
要让工单自动流转“长期可用”,关键不在接口数量,而在把链路做成闭环:事件触发有依据、数据映射有口径、状态回写有状态机、异常处理有兜底、安全审计能穿透。
1. 事件驱动与触发机制:何时触发才不会乱
在E-HR与OA对接时,第一件事不是写接口,而是定义事件清单与触发条件。实践中建议把事件分成三类:
- 强一致事件:必须自动触发,且不允许人工跳过(例如入职生效、离职生效、组织架构冻结/解冻);
- 准一致事件:可自动触发,但允许人工补发(例如证明开具、信息变更提醒);
- 通知类事件:只推送待办或消息,不承诺强一致(例如生日关怀、培训提醒)。
触发方式通常有两种:
- Webhook/回调:E-HR在事件发生时主动推送到OA(实时性好,但要求对方接口稳定、网络通道可靠);
- 轮询/定时任务:OA定时拉取E-HR变更(稳定但延迟更高,且要处理重复拉取与幂等)。
更稳妥的工程策略是二者结合:Webhook负责实时触发,轮询负责补偿校验。这样即便某次回调失败,也不会让业务永远断在某个节点。
2. 数据映射与主数据管理:传什么、以谁为准
工单自动流转最大的“隐形坑”往往是字段口径。我们建议先明确一条硬规则:以员工唯一编码(Emp ID/工号)作为跨系统锚点,并在OA侧建立“员工映射表”(或通过统一身份中台映射),避免用姓名+手机号做匹配——同名、换号、外包转正都会让你在半年后付出代价。
常见字段可分层映射:
- 必传主键层:工号/员工ID、组织ID、岗位ID、流程实例ID、业务单据号;
- 展示层:姓名、部门名称、岗位名称(用于OA界面展示,可从ID反查);
- 控制层:生效日期、编制校验结果、合同类型、权限模板ID;
- 敏感层:证件号、银行卡、家庭信息等(默认不传,确需传时用脱敏或最小字段)。
这里要给出一个反例提醒:不少企业把“部门名称”当作映射主键,结果组织改名(或多地同名部门)后,OA工单流转的人找不到、报表对不上。名称是展示字段,编码才是主键,这是主数据治理的底线。
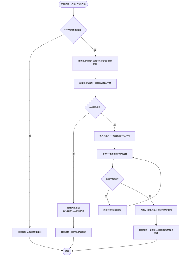
3. 状态回写与流程闭环:审批完成如何变成数据生效
“审批通过”不等于“数据生效”。要实现闭环,至少要做到三件事:
1)OA向E-HR回写审批结果(通过/驳回/撤回/作废)与关键节点信息;
2)E-HR根据结果更新业务单据状态,并触发后续动作(例如入职通过后自动生成员工档案、触发IT与行政工单编排);
3)对外提供可查询的链路:用业务单据号能查到OA流程实例号、审批日志与生效时间戳,便于审计。
建议用“状态机”而不是简单的布尔字段。一个较常见、可落地的状态机示例:
- 草稿 → 已提交 → 审批中 →(驳回/撤回/通过待生效)→ 已生效/已作废
这样做的价值在于:你能清晰区分“流程结束”和“数据落库完成”,并能对“通过待生效”设置SLA与告警(例如接口回写失败导致长时间卡住)。
图表1:E-HR与OA工单自动流转的API交互时序图

4. 异常处理与安全控制:让系统“可用、可控、可追责”
自动流转一旦规模化,失败一定会出现:网络抖动、接口限流、字段缺失、审批人不存在、组织冻结、重复回调等。差别在于你是否提前设计了“可恢复”的机制。
异常处理建议(偏工程落地):
- 幂等:以“业务单据号+事件类型”做幂等键,重复请求不重复创建工单;
- 重试:对可恢复错误(超时、临时不可用)做指数退避重试,并设置最大次数与死信队列;
- 熔断与降级:OA不可用时,E-HR先落库“待推送”,并用消息提醒管理员人工补发;
- 对账:每天拉取“E-HR已通过但OA未创建/已创建但未回写”的清单,做补偿。
安全控制建议(偏合规与权限):
- 鉴权:优先使用OAuth2.0或签名机制;服务账号最小权限,避免“超级管理员token”长期有效;
- 加密:传输层HTTPS;敏感字段尽量不出E-HR域,确需出域时脱敏或字段级加密;
- 审计:保留请求报文摘要、响应码、处理耗时、操作者与时间戳,实现跨系统追溯;
- 权限穿透:OA审批人的身份需与E-HR组织权限一致,避免出现“OA能批但E-HR无权生效”的冲突。
提醒一句:如果企业同时存在多套OA(集团+子公司),集成层最好统一做“路由与治理”,否则很容易陷入点对点接口的版本地狱。
图表2:工单自动流转业务逻辑流程图

四、实践与趋势——从案例看未来集成形态
集成的价值最终要回到“是否减少人工、是否提升一致性、是否可运营”;而趋势判断也应围绕这三点展开:更低的集成成本、更强的治理能力、更智能的工单编排。
1. 典型案例拆解:入职与异动为什么最适合作为首批试点
从实践看,“入职”与“异动”适合作为第一批自动流转场景,原因很现实:
- 事件边界清晰(入职通过即触发;异动生效即触发),容易定义触发条件;
- 牵涉部门多(HR、IT、行政、用人部门),自动化收益可见;
- 数据结构相对标准(组织、岗位、职级、成本中心等),利于做字段映射与主数据校验。
一种常见落地方式是把入职拆成“并行工单包”:
- OA生成IT账号开通、门禁工牌、工位安排、合同签署、社保增员、培训排期等子工单;
- 每个子工单完成后回写E-HR的对应字段(例如账号创建完成时间、合同签署状态);
- E-HR在所有必需项完成后,将员工状态从“待到岗”切换为“在岗”。
需要注意的反例:如果企业入职流程本身不稳定(频繁临时加材料、审批链常改、组织岗位不规范),先做自动化往往会遭遇大量“例外”,使团队认为“系统不靠谱”。这时更适合先做流程固化与岗位/组织编码治理,再进入自动流转。
2. 未来趋势一:iPaaS与低代码让集成从“项目制”走向“能力制”
过去系统对接常被当作一次性项目:上线、验收、结束。问题是业务在变、组织在变、字段在变,接口不可能永远不动。更可持续的方向是把集成能力平台化:
- 用iPaaS/集成中台管理接口目录、字段映射、版本控制、限流与监控;
- 用低代码把一部分映射与规则配置交给业务管理员,但保留发布审批与灰度机制;
- 把“对接一套系统”变成“复用一套模板”,降低边际成本。
对HR数字化负责人而言,这个趋势的意义在于:你不必把每次新增流程都变成IT排期,而是把可配置部分沉淀为组织能力;同时把不可配置部分(如核心主数据校验、敏感字段控制)牢牢放在治理层。
3. 未来趋势二:AI解析与智能分发,把“非结构化需求”变成可执行工单
工单自动流转的下一步不是更多接口,而是处理过去难以标准化的部分:备注、邮件、聊天记录、附件等非结构化信息。随着大模型能力与企业知识库的结合,未来更可能出现两类增强:
- 语义拆单:E-HR里“入职备注:需要英文系统与外籍住宿”可被解析为行政住宿工单、IT多语言权限工单;
- 智能路由:根据组织、地域、岗位类型自动分派到正确的共享服务组,并给出SLA与优先级建议。
但边界同样明显:涉及个人信息与敏感数据时,AI处理必须有严格的脱敏、授权与审计;另外,AI推荐只能作为辅助,关键生效仍应由规则与审批控制,避免“看起来智能、实际上不可控”。
表格2:集成前后关键指标变化(示例口径,用于项目验收看板)
| 指标维度 | 集成前常见现状 | 集成后可达成效(取决于流程规范与覆盖率) | 备注/口径 |
|---|---|---|---|
| 入职办理总耗时 | 多部门串行、依赖人工催办 | 子工单并行推进,整体周期明显缩短 | 以“提交申请→必需项完成”为口径 |
| 重复录入次数 | HR与业务多处填报 | 以E-HR为一次录入源,OA只承载审批与展示 | 需明确主数据归属 |
| 录入错误率/返工 | 字段口径不一、版本不一致 | 规则校验前置,回写自动化减少手工操作 | 需保留对账补偿机制 |
| 审批过程可追溯 | 线下沟通多、跨系统难追踪 | 业务单据号关联流程实例,链路可查询 | 需统一日志与审计字段 |
| 共享服务SLA管理 | 口头承诺、难统计 | 工单化承接,支持按类型/团队统计 | 前提是工单分类标准化 |
图表3:系统集成项目实施路线图

结语
回到开篇问题:E-HR系统API如何实现与OA系统的工单自动流转?答案并不神秘,但需要用“闭环”思维做工程化:以事件触发为起点、以主数据口径为底座、以状态机回写为主线、以异常兜底与审计为保障。只要这四件事被做实,自动流转就能从“演示可行”走向“长期可用”。
可直接落地的行动建议(适合用于立项与验收清单):
- 先定事件再写接口:列出强一致/准一致/通知类事件清单,并为每个事件定义触发条件、责任人、失败兜底方式。
- 把员工ID当成唯一锚点:组织、岗位等字段优先用编码映射;名称只做展示,避免后期改名引发系统漂移。
- 用状态机管理回写:区分“审批结束”和“数据生效”,对“通过待生效”设置超时告警与对账补偿。
- 异常处理前置设计:幂等、重试、熔断、补发、对账必须在首版就纳入范围,否则上线后会被问题牵着走。
- 接口治理做成能力:当流程开始扩展到财务、ITSM、门禁时,尽早引入集成层/网关思路,统一鉴权、限流、日志与版本管理。





























































