-
行业资讯
INDUSTRY INFORMATION
【导读】 HR SaaS与企业微信的系统集成,已经从“把消息推过去”升级为“把员工服务嵌进沟通入口”。本文以2026年的落地口径,给出一套可交付的API打通方法:先澄清企业微信与HR SaaS的角色边界,再用四层架构(身份权限、通讯录同步、消息交互、合规审计)搭建生产级能力栈,最后给出低代码与定制开发的取舍、风险清单与未来AI Agent接口预留。适合CHRO、HRD、CIO、信息化负责人及HR SaaS产品/交付团队直接复用。
企业里最常见的矛盾之一是:HR系统承载主数据与复杂流程,但员工每天停留时间最长的却是企业微信。结果往往是两头都“有”:HR后台有流程,员工端靠群里喊;制度在系统里,通知靠刷屏;审批在OA里,进度问HR。到了2026年,这种割裂会直接反映在员工体验、合规审计与交付成本上——于是问题变得很具体:HR SaaS的API如何打通与企业微信的员工沟通渠道?打通到什么程度算“生产级”,又该如何避免集成越做越重?
一、战略定位——从“工具连接”到“生态共生”
把企业微信当作“消息通道”会低估它在组织里的入口价值;把HR SaaS当作“流程页面集合”会低估它的数据治理责任。真正可持续的系统集成,必须先完成角色分工与数据主权的确定。
1. 功能边界厘清:企业微信做交互入口,HR SaaS做业务与数据底座(HR SaaS的API如何打通与企业微信的员工沟通渠道?先从边界开始)
从实践看,集成失败很少是“接口不会调”,更多是边界没定清:哪些能力放在企业微信原生完成,哪些必须回到HR SaaS做规则计算与留痕。一个可复用的分工原则是——企业微信负责触达与身份入口,HR SaaS负责主数据、规则引擎与流程编排。
- 企业微信更擅长:统一登录入口(工作台/应用)、触达(消息卡片/机器人)、即时沟通与群场景、轻量审批承载与待办提醒。
- HR SaaS必须承载:组织/人员主数据(工号、岗位、任职、合同关系)、复杂规则计算(算薪、绩效校准、假勤口径)、跨模块流程(入转调离联动IT/门禁/资产)、数据权限模型与审计策略。
边界不清的典型反例是把“岗位、职级、汇报线”的维护入口开放到企业微信端随意修改,然后再要求薪酬、绩效口径不出错。只要组织主数据被污染,后续所有模块都会连锁偏差(考勤组、审批权限、绩效参与人、成本中心等)。因此,在进入技术方案前,先在管理层面形成一句可执行的约束:HR系统是唯一主数据源(Single Source of Truth)。
表格1:HR SaaS与企业微信的角色对比(用于集成边界设定)
| 维度 | 企业微信(入口/交互端) | HR SaaS(业务/数据底座) | 集成要点 |
|---|---|---|---|
| 核心定位 | 员工高频触达与协作 | 人力主数据与规则引擎 | 入口在企微、计算在HR |
| 身份体系 | 企微账号/成员身份 | 员工档案/任职关系 | 建议以工号/唯一ID做映射 |
| 流程承载 | 待办、提醒、轻量表单 | 流程编排、跨系统联动 | 企微负责“发起与反馈” |
| 数据治理 | 展示与交互为主 | 口径、权限、审计 | 单向同步优先,避免污染 |
| 运维特性 | 限流、审核、合规规则 | SLA、数据质量、主数据变更 | 以API治理与可观测性兜底 |
2. 体验重构价值:把HR服务迁移到员工停留的地方,而不是教育员工换工具
员工体验(EX)的提升,不是把HR功能“搬上去”这么简单,而是把高频场景做成低打扰、可闭环的交互。我们常见的三类高ROI场景是:
- 入职当天闭环:自动建企微账号 → 加入部门群/项目群 → 推送入职资料清单与电子签署 → 引导完成制度学习与设备申领。员工感知是“第一天就能被系统接住”,HR感知是“少了几十次手工催办”。
- 异常驱动而非广播驱动:考勤异常、合同到期、试用期转正临近等事件触发消息卡片,员工一键补卡/提交材料;比“每周群发一次提醒”更少噪音。
- 状态可见:员工在企微端看到“我发起的证明申请/请假/转正”的实时状态,而不是去问HR。这里的关键是状态回传与一致性,而不是页面多漂亮。
需要控制的副作用也很明确:如果把所有通知都打到企微,容易形成“消息负债”,员工会关闭提醒甚至屏蔽应用。做法上建议为通知建立分级策略:P0(必须读)少而准、P1(需要处理)强待办、P2(可选读)弱提醒,并给业务方约束发布权限。
3. 数据主权归属:单向同步优先,双向同步仅在强约束场景下启用
关于通讯录与组织数据的同步,争议点通常在“要不要双向”。我们更倾向于把问题拆成两层:
- 组织主数据(部门、岗位、任职、汇报线):默认只允许HR SaaS → 企业微信单向同步。理由是组织数据的错误成本极高,且一旦出错排查复杂。
- 协作性数据(群成员临时调整、项目成员变更、临时协作人):可以在企业微信端操作,但不直接回写主数据,而是触发HR侧工单/审批,审批通过后再回写主数据并同步到企微。
只有在以下条件同时满足时,才考虑有限的“双向”:企业具备成熟的数据治理机制(字段级权限、变更审批、冲突检测)、对一线灵活性有硬需求(例如产线班组临时换班)、并且已经把“反向同步”设计为受控变更而非自由编辑。提醒一句:双向同步带来的不是“多调几个接口”,而是冲突解决机制与追责链条的建设成本。
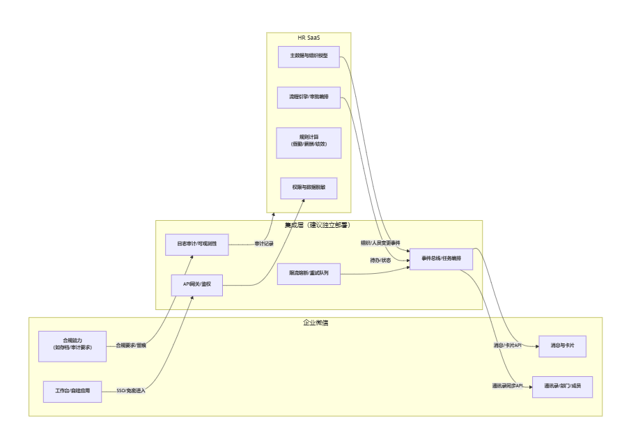
二、技术架构——构建四层API集成能力栈
2026年的主流做法不再把集成当作点对点接口,而是当作一套“可运营、可审计、可扩展”的能力栈。我们建议用四层架构把API调用、权限、数据与合规统一起来,避免后期在各场景里反复补洞。
1. 身份与权限层(L1):OAuth/SSO打底,关键动作做二次授权
员工在企业微信里点开HR服务,最怕两件事:反复登录、越权访问。L1层解决的是“你是谁、你能干什么”。
- 单点登录(SSO):用企业微信的身份体系完成免密进入HR SaaS(H5/小程序/内嵌页)。落地要点是把企微侧的用户标识与HR侧员工唯一ID做稳定映射(建议以工号或HR主键为准),避免手机号变更导致身份漂移。
- 权限模型不放在前端:前端(企微)只做展示与交互,真正的鉴权必须回到HR SaaS服务端完成。尤其是薪资、绩效、员工隐私字段,必须走服务端鉴权与数据脱敏。
- 二次授权/二次确认:对“查看薪资、导出花名册、查看他人考勤”等高敏操作,建议加入二次确认(例如再次校验身份态、强提示、或提升审批门槛)。这类设计会牺牲一点体验,但能显著降低误操作与合规风险。
不适用场景也要说清:如果企业的身份体系不止企微一个入口(例如同时有钉钉/自研门户/VDI),那就需要更上层的统一身份(IAM)或API网关做统一令牌校验,否则后续多入口并存时会反复返工。
2. 通讯录同步层(L2):全量+增量策略并行,围绕“组织变更”做闭环
L2层的目标是让组织与人员信息在企微侧“可用且及时”。同步策略建议按“频率与影响面”拆分:
- 全量同步:用于初次上线、重大组织重构、历史数据校正。全量同步的风险是压测不足导致限流或超时,因此要做分批与断点续传策略。
- 增量同步:用于入转调离、部门变更、岗位/汇报线调整。增量要围绕事件驱动设计(HR侧变更事件 → 触发同步任务 → 回写结果),并记录每次同步的任务ID与结果码,便于审计与回溯。
这里最容易被忽略的是“组织变更的连带影响”:部门变更不仅是通讯录字段变化,还会影响审批人、考勤组、项目群归属、绩效参与范围。建议把“变更事件”在HR侧归一成统一事件模型(例如 EmployeeChanged、OrgChanged),由编排层决定要同步哪些企微能力与哪些内部系统。
图表1:HR SaaS × 企业微信四层集成架构(生产级能力栈)

3. 消息与交互层(L3):用“卡片化待办”替代“群里吼”,并把状态回传做成硬约束
L3层是员工真正感知到“打通”的地方。经验上,消息交互要同时满足三条:少打扰、可操作、可回执。
- 消息形态选择:通知类用应用消息或卡片,流程类优先做成可直接操作的待办卡片(例如一键补卡、确认信息、提交材料)。群消息适合协作提醒,但不适合作为正式流程承载。
- 审批/流程嵌入:企业微信可以承载入口与触达,HR SaaS承载流程引擎与规则。做法上是:企微端发起 → HR生成流程实例 → 企微端展示待办/状态 → 处理结果回到HR并回写企微状态。
- 状态一致性:要求所有入口都回到同一个流程实例,避免“企微显示已批准,但HR里还在待处理”。技术上建议对流程状态回传设定幂等与重放机制(同一请求多次到达不会产生多条记录),并建立失败补偿任务。
反例提示:有些项目为了“快”,只做了“企微发起 → HR处理”,没有把状态回传到企微。短期看上线快,长期看员工依旧要追问HR,反而形成更高的消息量与人工成本。
4. 合规与审计层(L4):把留痕、最小权限与脱敏做成默认配置
2026年的监管环境下,合规不适合做成“上线后再补”。L4层关注两件事:谁看了什么、谁改了什么,以及敏感数据在链路上的暴露面。
- 操作留痕:对涉及隐私与劳动用工风险的操作(薪资、合同、绩效、处分、离职原因等),建议记录访问者、时间、来源入口(企微/PC)、请求参数摘要与结果码,形成审计链。
- 最小权限:把权限拆到字段级与动作级(查看/导出/代办/审批),并把管理员权限与业务权限分离。仅靠“部门可见”通常不够用。
- 数据脱敏与加密传输:链路上敏感字段尽量不下发前端;必须下发时做脱敏展示(例如证件号只显示后四位),并确保服务端与企微侧的通信采用HTTPS与签名校验,避免中间人攻击与重放风险。
边界条件:如果企业涉及跨境数据或海外主体合规(如GDPR),则需要额外评估企业微信海外版能力与数据驻留策略,不能沿用国内口径直接复制。
图表2:通讯录/人员变更的同步时序(示意)

三、实施路径——低代码与定制化的平衡之道
要在预算、周期与质量之间取得平衡,关键不是站队“低代码”或“定制开发”,而是把需求分层:基础能力用标准化交付,差异化场景再做深度开发,并用API治理防止集成规模失控。
1. 标准化连接器应用:先把高频基础场景做成可复用模块
如果企业的目标是尽快看到效果,建议从“可标准化”的场景切入:入离职通知、基础待办提醒、通讯录同步、证明开具/信息确认等。这些场景的共性强,适合用连接器或平台化配置实现:
- 先完成企微端应用注册与权限开通(通讯录、消息、登录等)。
- 用HR侧事件触发(入职创建/离职冻结/部门调整)驱动同步与消息。
- 通过配置化模板把不同业务线的通知口径统一(谁发、发给谁、什么时候发、是否允许撤回)。
实践中,标准化模块最大的价值是“可复制”和“可运维”:上线后不是靠个人经验排障,而是靠统一的任务日志、重试策略与告警规则。
2. 场景化定制开发:复杂场景要追求“体验原生”,避免页面跳转碎片化
当业务进入第二阶段,组织会提出更复杂的诉求,例如AI招聘助手嵌入、绩效面谈记录结构化、干部盘点结果回传、劳动风险提示等。此时如果仍用“外链H5+群通知”拼接,体验会越来越碎,员工与管理者不愿用。
定制开发的判断标准可以用三条:
- 是否涉及复杂规则(薪酬、绩效校准、假勤口径):规则在HR SaaS,企微做前台交互。
- 是否需要强闭环(申请→处理→回执→归档):必须做状态回传与异常补偿。
- 是否有合规敏感度(隐私、劳动争议证据链):必须纳入审计与权限体系。
一个常见做法是把复杂场景拆成“两段式体验”:企微端卡片完成关键操作(确认/提交/同意),详细信息在受控页面展开,并在企微端保留一条清晰的状态主线,避免员工在多个系统间找不到“我现在到哪一步了”。
3. API治理与稳定性:限流、熔断、幂等与可观测性要在上线前到位
系统集成做到一定规模后,最大风险不再是“功能做不出来”,而是“偶发故障把信任打穿”。治理建议从四个抓手落地:
- 调用频控与熔断:对外部API要设定配额与峰值保护;对内部服务要设定超时与降级策略(例如消息发送失败不阻断主流程,但必须进入补偿队列)。
- 幂等设计:重试是常态,幂等是底线。无论是创建成员、更新部门,还是发待办消息,都要能识别重复请求,避免重复数据与重复通知。
- 灰度与回滚:组织架构同步与消息策略变更必须支持灰度(按部门/人群/时间窗),并保留快速回滚开关。
- 可观测性:至少要具备任务级监控(成功率、耗时、错误码分布)、链路追踪(从HR事件到企微回执的全链路ID)、以及告警(失败堆积、限流激增、消息发送异常)。
这里可以把治理理解为“给集成装仪表盘”,它不直接产生新功能,但决定了后续迭代是否还能跑得动。
图表3:标准实施路径甘特图(示例,按周)

四、风险管控——合规红线与数据安全
系统集成的风险不是“有没有bug”这么简单,而是会影响数据主权、劳动用工合规与业务连续性。建议把风险分成准入、数据、运行三类,做到上线前可评估、上线后可追溯。
1. 合规准入机制:供应商资质与交付能力要先审后用
选择HR SaaS或集成服务方时,不应只问“能不能对接”,还要问“是否具备合规交付与持续运维能力”。可执行的检查项包括:
- 是否具备企业微信生态的合规接入资质(例如第三方应用/服务商的规范要求),以及对应的安全扫描、隐私协议与数据处理条款。
- 是否提供可审计的交付物:接口清单、字段映射表、权限矩阵、日志留存策略、限流熔断策略、应急预案与演练记录。
- 是否支持“可退出”:当组织更换系统或调整策略时,数据导出、权限回收、应用下线是否有明确流程,避免被动绑定。
如果企业处于强监管行业(金融、教育、医疗、政务等),建议把“合规评估”提前到方案阶段,而不是等到联调快结束才补材料。
2. 数据脱敏与权限隔离:把敏感字段暴露面压到最小
数据安全不只发生在“被黑”这种极端事件里,更常见的是内部越权与误导出。建议按“分级+最小化”落地:
- 字段分级:把薪资、证件号、家庭住址、处分信息、离职原因等列为高敏字段,默认不下发企微前端;确需展示则脱敏显示。
- 动作隔离:查看与导出分开授权;管理员与业务人员分权;代办与审批分权;对批量导出、批量更新设置更高门槛与强审计。
- 链路加固:接口调用签名校验、时间戳与nonce防重放;服务端对关键请求做二次校验;日志里不落完整敏感明文(只落摘要与掩码)。
反例提示:有些项目为了排障方便,把请求报文全量打到日志,结果日志系统反而成了最大的隐私泄露面。正确做法是日志脱敏与访问控制同步建设。
3. 地域合规差异:跨国/跨地域组织要预留“能力差异”与数据驻留策略
跨国企业常见的坑是:国内团队按国内企微能力设计了流程与审计,海外分支却使用不同版本或不同合规要求,导致能力缺口(例如存档能力、数据驻留、隐私告知方式)。
建议的处理路径是:
- 在需求阶段明确员工分布与数据流向,形成数据流转图(哪些数据出境、由谁处理、保存多久)。
- 对海外场景采用“能力降级方案”:不满足合规或能力缺失的功能,宁可改为HR门户或本地系统承载,也不要硬接导致合规风险。
- 引入本地化合规评审机制(法务/数据合规负责人参与),并把合规条款写进供应商合同与SLA。
五、未来展望——AI Agent与跨平台互联
未来两年,集成的重点会从“把功能搬到企微”转向“让员工用对话完成事务”,并逐步解决多平台并存下的身份割裂问题。提前预留接口与治理能力,会显著降低后续升级成本。
1. 智能体(Agent)嵌入:从指令式入口走向对话式服务
从公开趋势看,企业软件正在把“搜索+表单”迁移到“对话+动作”。对HR而言,适合被Agent化的通常是高频咨询与简单动作:
- 员工问答:假期余额、报销口径、社保基数、证明办理进度。
- 管理者助手:团队到岗率、试用期到期提醒、绩效流程进度、关键岗位编制占用。
- 事务触发:发起请假、补卡、证明申请、更新个人信息(受控字段)。
但Agent落地有两个硬前提:一是知识库与规则口径必须统一,否则回答会“像真的但不准确”;二是动作型能力必须有强鉴权与审计,否则对话入口会成为新的越权通道。换句话说,Agent不是替代四层架构,而是建立在四层架构之上的新交互层。
2. 跨平台ID统一:多入口并存将迫使组织建设“统一身份映射层”
不少企业同时存在企业微信、钉钉、自研门户、外包平台等入口。短期内多入口并存是现实,长期看必须解决“同一员工多套ID”的问题,否则系统集成会陷入字段映射与权限错配的泥潭。
建议提前做三件事:
- 选定HR主数据中的“员工唯一标识”(工号/主键)作为归一锚点,所有外部ID都映射到这个锚点。
- 建设统一身份映射表与生命周期管理(入职创建、在职变更、离职冻结),并把映射变更纳入审计。
- 对外部合作人员、实习生、外包等非标准用工建立独立的身份策略,避免与正式员工混用同一权限模板。
当未来平台间的互认标准逐步落地时,有了内部的统一锚点,迁移与扩展才不会伤筋动骨。
结语
回到开篇问题:HR SaaS的API如何打通与企业微信的员工沟通渠道?答案不是“把接口接上”,而是用清晰边界+四层架构把入口、数据、流程与合规统一起来,再用治理能力保证它长期稳定运行。
可直接落地的建议如下(按优先级):
- 先定边界再写代码:明确企业微信做入口与触达,HR SaaS做主数据与规则;组织主数据默认单向同步,反向变更走工单/审批。
- 按四层能力栈验收:L1身份权限、L2通讯录同步、L3消息交互闭环、L4合规审计留痕;缺一层就不算生产级打通。
- 用“事件驱动+幂等重试”做底座:把入转调离、组织变更等抽象成事件;同步与消息都要支持重试与去重,避免重复通知和数据错乱。
- 把合规前置到方案阶段:数据分级、脱敏、最小权限、日志留存与导出审计,上线前形成可审计交付物并演练应急预案。
- 预留Agent与多ID映射能力:先把口径与权限做稳,再把对话入口接进来;同时建设统一身份锚点,为多入口与未来互认留余地。





























































