-
行业资讯
INDUSTRY INFORMATION
【导读】 很多企业买HR系统时把注意力放在模块与体验,却把合同附件里的SLA当成“厂商模板”。真正发生发薪日故障、校招高峰宕机、数据疑似泄露时,才发现应急保障既不清晰也不可操作。本文从HR系统合同SLA出发,回答HR系统合同中的SLA怎么写才有应急保障?:先把SLA从“技术参数表”还原为“责任边界+业务连续性”的契约,再拆解四类高频踩坑条款,最后给出采购谈判、运营监控、演练闭环的落地做法,适用于HRD、HRBP、HR SSC负责人、采购/法务与信息化团队联合评审。
不少团队都有类似经历:系统上线时功能演示很顺,真正到了月末算薪、年终奖、调薪、社保申报、个税汇缴这些“硬节点”,系统一旦出现异常,影响立刻外溢到员工信任、劳动合规与管理层决策。矛盾点在于——HR系统故障的业务后果往往远高于合同可获得的补偿,而SLA恰恰是把“后果”提前转化为可追责、可验证、可协同的机制设计。2026年谈HR系统,不看SLA的应急条款,本质上是在把关键时点的风险交给概率。
一、认知重构——从“技术参数”到“业务生死线”
SLA在HR系统合同里的作用,不是锦上添花,而是把供应商责任、客户配合义务与业务连续性要求写成可执行的规则。只盯可用率数字,通常会错过真正决定“能不能发薪、能不能入职”的保障机制。
1. SLA幻觉的破除:别被“99.9%可用性”带偏
实践中最常见的误区,是把SLA等同于“系统可用性百分比”。但可用性本身有三层不确定性:计算口径、统计周期、排除项。如果合同没有写清这些要素,同一个“99.9%”在不同供应商手里可能意味着完全不同的停机容忍度。
- 口径:是以“用户真实访问成功率”为准,还是以“机房监控探针”为准?前者更贴近员工体验,后者更容易出现“监控显示正常、员工仍进不去”的争议。
- 周期:按月、按季度还是按年?按年统计会把短期高峰期的故障稀释掉,而HR的风险恰恰集中在月末与关键窗口。
- 排除项:计划维护是否计入不可用?维护提前告知多久、是否允许在发薪窗口维护?很多“宕机不赔”的争议都来自这里。
我们建议把SLA从“一个可用率”拆成两类指标:
1)系统层(可用率、响应时间、错误率);2)业务层(发薪链路可用、打卡链路可用、入职链路可用)。业务层指标是把系统指标映射到HR关键流程上,能显著降低“系统没坏但业务做不了”的扯皮空间。下一部分会进一步展开“业务影响SLA”的写法。
(提醒:仅提升可用率并不等于提升应急保障,关键在于口径与业务映射。)
2. HR业务的脆弱性:同样的故障,不同模块损失差异巨大
HR系统并非“坏了就等等”,不同模块的容错率差异很大,SLA不能一刀切。
- 薪酬/个税/社保:故障外溢速度最快。延迟发薪会直接触发员工投诉,个税参数错误则可能带来合规与追缴成本。对这类模块,SLA应强调P1定义、RTO/RPO、发薪窗口冻结机制、离线兜底流程。
- 考勤/排班:高频、强依赖移动端。系统抖动会造成大量“无效工单”,拖垮HR SSC。SLA除可用率外,应写明峰值并发保障、接口限流策略、打卡失败的补记与追溯机制。
- 招聘/测评/背调:损失更多体现在候选人体验与雇主品牌,短时中断也会影响转化率。此处SLA更需要高峰期保障与扩容机制,以及故障期间的替代触达方案(短信/邮件/小程序备用入口)。
一套可执行的SLA,必须先回答:企业最怕哪三件事?通常不是“系统变慢”,而是“发薪失败、入职卡住、数据出事”。把恐惧具象化,SLA才有抓手。
(提醒:先划清关键业务流与峰值窗口,再谈指标才不空转。)
3. 2026年SLA的新内涵:从“在线”走向“业务影响”
2026年更值得强调的是:SLA开始从“系统在线”转向“业务结果可交付”。我们在多家企业的合同复盘中看到,越来越多团队把SLA写成“业务影响SLA”,典型写法包括:
- 关键节点保障:如发薪日前48小时禁止非紧急变更;发薪窗口内若发生P1,供应商必须提供指定人数的联合应急支持并启动跨区容灾。
- 链路级保障:不仅写“系统可用”,还写“打卡→班次→加班→审批→算薪→发放”链路的最低可用要求,链路断点的责任划分(HR配置问题、接口问题、系统问题)写清。
- 可验证:要求输出带时间戳的故障报告、监控截图、日志摘要,必要时引入第三方审计或客户自有探针数据作为证据源。
如果把SLA比作“保险”,真正有价值的不在保额数字,而在理赔条件是否清晰、出险时谁来处理、多久能恢复业务。这一点决定了应急保障的下限。
(提醒:业务影响SLA需要HR、IT、法务共同定稿,单部门很难写完整。)
二、核心解码——SLA条款中的四大隐形“地雷”
HR系统合同SLA里最危险的不是写得少,而是写得“看似专业但不可执行”。以下四类条款最容易在出险时变成争议源,建议作为合同评审的必查清单。
1. 故障分级与响应时效的“猫腻”:P1怎么定义决定你能不能拿到支持
很多SLA都有P1/P2/P3/P4分级,但争议集中在两点:分级定义与响应/恢复的边界。
- 分级定义风险:供应商可能把“部分用户不可用”“某一模块不可用”归为P2,但对企业而言,若不可用发生在发薪窗口或覆盖关键人群(如门店一线),业务影响已是P1。
- 更稳妥的写法是:P1不只按“影响范围”,还要按“影响业务”定义,例如“影响算薪、发薪、入职、离职结算、合规申报的任何不可用,均视为P1”。
- 响应≠解决:很多合同写“15分钟响应”,实际只是客服接单。建议明确三段式时效:
1)响应(受理+拉群+确认等级)
2)定位(给出初步根因方向与临时措施)
3)恢复(核心功能可用/切换成功)
同时要把“沟通节奏”写进SLA:例如P1每30分钟同步一次处置进展,避免HR在管理层追问时只能转述“还在查”。这不是形式主义,而是应急协同的最小成本。
(提醒:把“发薪/入职/合规”写入P1定义,能显著降低降级处理的空间。)
2. 数据备份与RTO/RPO:数字背后是“你能丢多少、能停多久”
RPO/RTO常被当作IT术语,HR评审时容易跳过,但它们直接对应业务承受力。
- RPO(恢复点目标)回答:最多允许丢失多少时间窗口的数据。RPO=15分钟,意味着最坏情况下可能丢失15分钟内产生的打卡、审批、异动记录。企业要问清楚:
- 丢失的数据如何重建?靠员工回忆、HR补录还是系统自动对账?
- 审批链路如何追溯?是否保留审计轨迹?
- RTO(恢复时间目标)回答:业务最多停摆多久。对薪酬来说,RTO不是“恢复系统”,而是“恢复发薪能力”。因此建议加一条业务表述:RTO计时终点以关键业务链路可完成为准,否则会出现“系统能登录但算薪跑不完”的尴尬。
更进一步,建议把RTO/RPO绑定到灾备架构与演练频次:有没有同城双活/异地容灾?多久演练一次?演练失败算不算SLA缺陷?这些问题不写,RTO/RPO容易停留在纸面。
(提醒:RTO/RPO不是越小越好,要与成本、架构与演练可行性一起谈。)
3. 安全事件响应:合规红线不是“尽力而为”
在个人信息与网络数据合规要求趋严的背景下,安全事件SLA要从“道德承诺”升级为“时间承诺+证据承诺”。至少应写清:
- 触发条件:何为“安全事件”(疑似泄露、越权访问、数据被加密勒索、日志异常等)。
- 通知时限:例如要求在规定小时内书面通知,并明确通知渠道(邮件+电话+工单系统)。
- 报告内容:影响范围、涉及数据类型、处置动作、后续整改计划、对企业的配合要求。
- 取证与审计:日志保全期限、取证协助义务、第三方审计配合(在不泄露其他客户信息前提下提供必要证据)。
很多合同把安全事件写进“通用条款”,但不写时限和交付物,出事后就会变成“我们已处理、但无法披露”。从企业视角,这会直接影响监管应对与员工沟通的确定性。
下面给出一个更便于跨部门对齐的时序表达。
图表1 安全事件SLA响应时序(合规要求示意)

(提醒:安全事件条款要能支撑“对监管、对员工、对管理层”的三条沟通线。)
4. 赔偿上限与免责条款:你以为的兜底,可能只是“服务费返还”
SLA赔偿的现实是:多数合同会设置较低的赔偿上限,并排除间接损失。这并不必然不合理,但企业必须理解其后果——赔偿解决不了业务损失,只能形成履约约束。
评审时重点看两件事:
1)赔偿触发条件是否可操作:
- 是否需要客户举证“不可用时长”?
- 不可用的判定依据是谁的监控?
- 是否设置“多次轻微故障累积触发”的机制?(否则系统频繁抖动但每次都未达阈值,客户拿不到任何补偿)
2)免责条款边界是否过宽:
- “第三方云平台故障”“网络运营商故障”“客户终端问题”是否被一概排除?
- 若排除,需要补充供应商义务:例如提供跨区容灾、备用通道、或在特定关键窗口启用更高保障等级。否则免责条款会把风险整体转嫁给客户。
合同谈判中更现实的做法,是把“钱”与“能力”组合:
- 赔偿上限适度提高的同时,写入联合应急小组、关键窗口变更冻结、季度复盘与改进交付等机制,让应急保障能落到行动。
(提醒:赔偿条款谈不动时,优先争取“自动触发+证据口径+应急协同”三件事。)
三、实操指南——构建高韧性SLA管理体系的“三步走”
应急保障不是签完合同就自动出现的,它来自“谈判写清楚—运营看得见—演练跑得通”的闭环。把SLA当成运营对象,而不是法务附件,才能把风险降到可控区间。
1. 采购谈判阶段:把“模板SLA”改造成“你的业务SLA”(HR系统合同中的SLA怎么写才有应急保障?)
回答这个问题,我们建议先做一张“关键业务—峰值窗口—不可接受后果”的映射表,再反推条款,而不是从供应商模板里删删改改。常用的谈判抓手包括:
- 关键窗口冻结:发薪日前N天冻结系统变更;紧急变更需双方批准并给出回滚方案。
- 首问责任制:故障发生后,供应商必须在约定时间内指定负责人(非机器人客服)并拉通资源;避免多层外包运维导致“转单”耗时。
- 第三方审计权/证据口径:明确可用性与不可用的判定依据(客户探针、供应商日志、第三方监测),以及数据保全与调取流程。
- 重大故障联合应急小组:写清人员角色、响应节奏、沟通频率、RCA(根因分析)报告时限与整改交付物。
- 接口与生态责任:若HR系统需对接考勤机、财务、OA、税务或电子签,SLA要划清接口故障的责任边界与联调支持时长。
很多企业把谈判重点放在“折扣与License”,但从风险收益比看,把一条P1处置机制谈清楚,往往比再降几个点单价更值钱——因为它降低的是“关键节点失守”的尾部风险。
(提醒:谈判阶段要HR+IT+法务同台,避免条款彼此打架。)
2. 运营阶段:建立SLA透明化监控,让履约“可见、可问责”
SLA落地的常见失败点,是合同签完后没人持续追踪:故障被当作“工单问题”,而不是“履约问题”。建议用运营化方式管理:
- SLA看板:至少包含可用率、P1/P2次数、平均响应时间、平均恢复时间、关键窗口变更次数、接口失败率等指标;并标注数据来源与统计口径。
- 例会机制:月度运行例会+季度复盘。月度盯指标异常,季度盯结构性问题(架构瓶颈、变更质量、峰值扩容能力)。
- RCA交付物管理:对P1故障,要求供应商提交根因、影响范围、临时措施、长期整改、验证结果;并把整改纳入下一周期的考核。
- 内部责任对齐:企业侧也要明确“配置变更谁审批、接口变更谁负责、关键窗口谁拍板”,避免把内部管理问题全部推给供应商,导致SLA执行走样。
对HR团队而言,运营化管理还有一个现实价值:当管理层追问“为什么系统又出问题”,你可以用事实回答——发生了什么、供应商是否按SLA做了什么、下一步怎么避免,而不是陷入情绪化沟通。
(提醒:没有证据与口径,就没有可执行的问责与改进。)
3. 基于SLA的“双模”应急演练:既演系统,也演业务
很多企业做过IT灾备演练,但HR侧常缺“业务演练”。我们建议把演练分成两种模式:
- 系统模式(技术演练):验证RTO/RPO、切换能力、监控告警链路、权限与证据保全。
- 业务模式(流程演练):验证系统不可用时,HR如何用离线流程保证关键业务不断:
- 离线算薪模板与校验规则
- 纸质/表单化入职包与审批替代路径
- 考勤补记与追溯规则
- 员工沟通话术与客服分流(避免HR SSC被打爆)
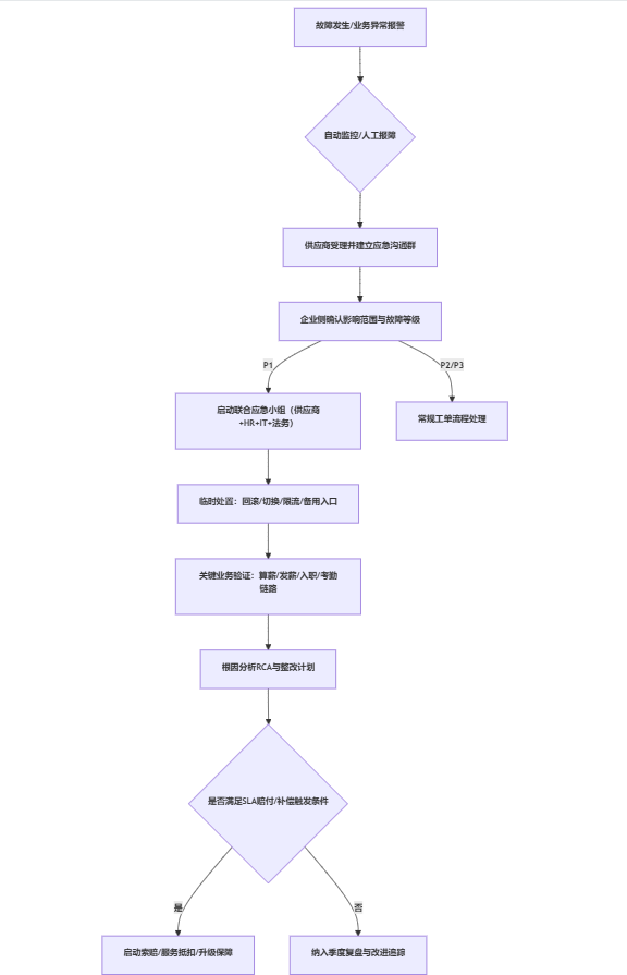
演练最关键的是“协同流程”,而不是走过场。下面给出一个可直接用于内部SOP的协同流程示意。
图表2 SLA违约应急响应协同流程

为了避免“每年想起来演一次”,可以把SLA管理节奏写进年度日历,并与续约谈判联动。
图表3 SLA年度健康度体检与维护计划

(提醒:演练要覆盖“供应商响应链路”,否则只能证明你们自己很努力。)
四、前沿展望——2026年及未来的SLA演进趋势
SLA正在从“稳定性条款”演化为“能力交付条款”。对HR系统而言,下一阶段的差异化不只在功能,而在关键时刻能否稳定交付业务结果、能否把AI能力与合规能力纳入可验证的承诺。
1. AI能力的SLA量化:从“好用”走向“可测、可追责”
随着AI招聘、智能简历解析、智能问答、人才画像等能力进入主流程,企业会面临一个新问题:AI输出错误并不一定表现为“系统故障”,但同样会造成业务损失(例如误筛简历、错配岗位、错误答复员工政策)。
因此,AI相关SLA可能出现三类量化指标:
- 准确率/召回率(如简历解析字段准确率、意向识别准确率)
- 时效(模型或规则更新周期、法规变更后的策略上线时限)
- 可解释与可追溯(日志、版本、训练数据范围的声明,便于纠偏)
边界也要写清:AI能力受企业数据质量影响很大,合同中应明确双方责任——企业提供的数据标准、供应商的清洗与校验义务,以及低质量数据下的效果例外条款,避免“效果争议”变成长期拉扯。
(提醒:AI SLA要写“数据前置条件”,否则承诺很难落地。)
2. 多云架构下的SLA穿透:不能把底层故障全部归为不可抗力
多云与混合云架构普及后,“谁为云故障负责”会更常见。企业侧的合理诉求不是让供应商承担所有外部风险,而是要求其提供可选择的韧性等级:
- 标准保障:单云部署+备份恢复
- 增强保障:跨区容灾+更短RTO/RPO
- 金融级保障:跨云/双活+关键窗口专项护航
当供应商主张“云平台故障免责”时,企业可以用“穿透式条款”把责任重新拉回到可执行层面:即便云平台故障免责,也必须履行告警、切换、沟通、证据、复盘等协同义务,并在合同中明确“可用性计算是否剔除云平台故障时间”。否则,免责将吞噬SLA的核心价值。
(提醒:穿透式条款的重点是“义务不断”,而不是单纯争论责任归属。)
3. 从“赔偿”到“共治”:顶级供应商更愿意交付治理能力
我们观察到一个现实趋势:当企业规模足够大、业务足够复杂,单纯依赖“宕机赔多少钱”并不能解决根本问题。更有效的模式是把SLA升级为“共治框架”,典型做法包括:
- 联合变更管理:关键模块变更需共同评审,变更窗口与回滚方案透明化。
- 业务影响报告:不仅报技术指标,还报对业务链路的影响与恢复效率,帮助企业优化流程与冗余设计。
- 持续改进机制:将整改交付物、压测结果、演练结果纳入续约条件,而不是仅以费用为核心。
对企业而言,这也意味着角色变化:HR不再只是“系统使用方”,而是与IT、法务一起成为“服务治理方”。这种治理能力,决定了你能否把系统风险锁定在可承受范围内。
(提醒:共治不是放弃追责,而是把追责前移为可预防的治理。)
结语
回到开篇问题:别只看功能,HR系统合同中的SLA怎么写才有应急保障?答案并不复杂——把SLA写成“关键业务可交付”的规则,把证据口径、协同机制与演练节奏固化下来,才能在发薪日、校招季、合规节点这些高压场景中真正有底气。
可直接执行的建议(建议HR牵头、IT与法务共同落地):
- 把P1定义改成“业务定义”:凡影响算薪/发薪、入职、离职结算、合规申报的不可用,直接定为P1,并写清响应、定位、恢复三段时效与沟通频率。
- 把RTO/RPO写到“链路可完成”:RTO终点以关键业务链路可完成为准,RPO要配套数据重建与审计追溯方案。
- 把安全事件写成“时间+交付物”:明确触发条件、通知时限、详报内容、日志保全与第三方审计配合义务,确保合规处置可执行。
- 把“可用率口径”写清并可验证:统计周期、排除项、监控来源、证据调取流程必须落字,必要时争取客户探针或第三方监测。
- 把演练与复盘写进年度节奏:至少每年一次P1双模演练、每季度一次复盘,并把履约证据作为续约谈判的硬材料,而不是凭印象评估供应商。





























































