-
行业资讯
INDUSTRY INFORMATION
【导读】 企业HR系统一旦在关键节点不可用,影响的不只是HR流程,而是薪酬发放、用工合规、组织信任与业务连续性。本文以“企业HR系统应急预案体系”为主线,回答如何从0到1构建企业HR系统应急预案体系?并给出风险识别、顶层设计、实施里程碑、演练检查清单与技术落地要点,适用于HRD、CIO、内控/法务与业务负责人共建组织韧性。
发薪日前一晚,HR同事通常盯的是算薪规则、异常名单和审批流;但在数字化依赖更深的今天,真正的风险往往来自另一个维度:系统不可用、数据被加密、云服务异常、接口调用爆发式失败。此时“手工补救”并不等于“应急预案”,因为应急的目标不是临时把事情做完,而是在时间和证据链都受限的情况下,仍能稳定兑现三件事:员工的确定性、合规的确定性、业务连续的确定性。
从实践看,很多企业在工伤、疫情、突发离职等“人事事件”上有处理流程,却在“HR系统本身瘫痪或失真”上缺乏成体系的预案:谁拍板、谁对外沟通、RTO/RPO怎么定、数据恢复以什么为准、薪酬能否线下替代、恢复后如何校验与追责。本文提出的路径,是把应急从“经验动作”升级为“可演练、可审计、可迭代”的体系工程。
一、[风险图谱] 数字化时代的HR系统脆弱性分析
HR系统的风险不是单点故障,而是典型的链式放大:技术中断会迅速演化为合规与信任问题;合规事件又会反向放大业务波动。要从0到1搭建体系,第一步不是写文档,而是把风险边界画清楚。
1. 技术性风险:宕机、攻击与依赖中断如何变成“组织事件”
在HR系统领域,技术性风险往往具备三个特征:发生突然、定位复杂、影响面广。常见触发源包括系统宕机、数据库损坏、配置误操作、版本发布回滚失败、云厂商区域级故障、API接口变更导致链路中断,以及勒索软件、撞库与弱口令入侵等安全事件。
进一步看,HR系统并非孤立应用,它通过接口连接考勤设备、财务系统、OA、主数据平台、电子签、招聘渠道与第三方社保服务。一旦某个上游或中间件不可用,会出现“系统能登录但关键流程跑不通”的灰色故障,最容易被低估。比如算薪流程依赖考勤汇总与绩效结果,任何一端的数据延迟都可能造成发薪口径不一致,进而引发大量咨询、工单与内部投诉。
应对这类风险的关键,不在于承诺“永不中断”,而在于明确两条底线指标并提前对齐:
- RTO(恢复时间目标):从中断到恢复可用的最长时间
- RPO(恢复点目标):最多允许丢失或回退的数据时间窗口
如果企业从未对RTO/RPO做过业务口径对齐,那么“抢修”过程中就会反复争论先恢复什么、恢复到哪一刻、是否允许人工补录,指挥链必然失序。提醒一句:技术部门能把系统拉起来,不等于业务侧能把结果交付出去,预案必须覆盖两者衔接。
2. 数据合规风险:个人信息保护法语境下,HR数据为什么“出一次事就很难收场”
HR系统天然存放高敏感数据:身份信息、联系方式、家庭成员、薪酬、绩效、奖惩、健康与证照材料等。一旦发生数据泄露或被篡改,后果通常不是“修复系统就结束”,而是进入更长周期的合规处置:事件定性、影响评估、通知义务、监管问询、证据留存、对外口径与员工沟通。
在《个人信息保护法》《网络安全法》《数据安全法》的框架下,企业需要面对三个现实约束:
- 最小必要与目的限定:很多企业在HR系统里“能填就填、能收就收”,但一旦出现泄露,过度收集本身就会成为争议点。
- 委托处理与第三方责任链:云HR、外包算薪、第三方背调、社保代理都可能成为风险传导点,预案里必须写清楚供应商联动与取证机制。
- 日志与证据链要求:没有审计日志、权限变更记录与操作留痕,事后很难证明“影响范围”“责任归属”和“已采取合理措施”,应急处置就会演变为长期内耗。
这里的关键判断是:HR系统应急预案不能只写“数据泄露立即上报”,而要把合规动作拆成可执行步骤,例如“先止血再定界”:先冻结高风险账号与接口、隔离受影响系统,再做范围圈定与证据保全,避免在未定界前“边查边改”导致证据污染。
3. 业务连续性风险:关键节点不可用时,员工体验与劳动关系会被怎样放大
HR系统的业务连续性风险,往往集中爆发在三个高峰:
- 发薪与个税申报窗口(强时点、强敏感)
- 招聘交付高峰(候选人体验与用工机会成本高)
- 绩效/调薪周期(口径统一与组织信任敏感)
当系统在关键窗口不可用时,组织面临的不只是“流程延迟”,而是确定性下降带来的连锁反应:员工担心薪酬、业务担心交付、管理层担心舆情与劳动争议。很多企业的反例是:系统故障本身并不致命,真正致命的是信息不透明——员工只能从小道消息推断“是不是发不出工资”“是不是数据泄露”,情绪扩散速度远快于技术修复速度。
因此,业务连续性视角要求预案提前回答三个问题:
- 哪些HR流程属于“关键业务活动”(必须在RTO内恢复或提供替代)
- 替代流程如何运行(线下算薪模板、人工审批、最小可交付清单)
- 沟通节奏如何设计(对员工、对业务、对管理层分别发布什么信息、频次多少、谁发)
这一部分的底层逻辑,是把HR系统从“后台工具”重新定义为“组织承诺的履约系统”。在这个意义上,应急预案的价值更像保险——平时用不到,但一旦出险,决定损失上限。
二、[顶层设计] HR系统应急预案体系的“1+3+N”构建模型
有效的体系一定是“少而强”的结构:一个总纲统一指挥与原则,三级响应让决策有边界,N个场景手册把动作落到人、时点与工具上。我们建议用“1+3+N”把应急从口号变成可执行系统。
1. 一个总纲(综合应急预案):把指挥链、优先级与沟通机制写成“可启动”的规则
综合应急预案解决三类常见失控点:谁说了算、先保什么、信息怎么发。建议总纲至少包含以下内容:
- 应急组织架构(建议明确到角色而非姓名)
- 总指挥:通常由分管人力/数字化的高管担任,负责升级决策与资源调度
- 技术恢复组:IT/安全/供应商,负责止血、修复、恢复与验证
- 业务替代组:HR共享/薪酬绩效/招聘等,负责线下替代、口径统一与交付
- 合规与公关组:法务/内控/品牌,负责事件定性、证据与对外口径
- 响应原则与优先级
一般可按“人身与劳动权益保障 > 数据安全与证据保全 > 业务连续交付”排序,并写清楚例外情形(例如存在数据泄露迹象时,证据保全优先于快速恢复)。 - 分级触发与升级规则
例如:超过RTO阈值、影响人数达到某级别、涉及敏感数据外泄迹象、关键时点(发薪日)中断等。 - 沟通机制
对内要有管理层战情通报节奏;对员工要有统一渠道(企业微信/邮件/公告)与FAQ模板;对外要有授权发言人机制。
很多企业写总纲时容易“写得很全但启动不了”。一个检查方法是:把总纲交给从未参与编写的人,让其在10分钟内说清楚“谁来拉群、谁来拍板、第一条消息发什么”,如果说不清,就说明总纲仍停留在制度语言而非行动语言。过渡到下一个层级时,要把总纲的“原则”翻译成“分级响应的动作阈值”。
2. 三个层级(分级响应机制):用事件级别把资源投入与处置边界标准化
分级响应的目的,是避免“小故障大动员”与“大故障无人管”。建议把事件按影响范围与敏感度分为I/II/III三级,并与RTO/RPO、响应主体、处置措施绑定。
表格1 三级响应标准对照表
| 事件级别 | 典型事件描述 | 影响范围 | 响应主体 | RTO/RPO参考要求(需企业自定) | 处置措施要点 |
|---|---|---|---|---|---|
| I级(特别重大) | 全系统瘫痪、核心数据疑似泄露/被加密、权限体系失控 | 全员/多业务线,可能外溢 | 高管指挥中心+IT安全+法务内控+供应商 | RTO:小时级;RPO:尽量分钟级或以业务可接受为准 | 先止血与证据保全;启动灾难恢复(DR);冻结高危账号与接口;启动员工沟通与舆情预案 |
| II级(重大) | 核心模块不可用(薪酬/考勤/招聘关键链路)或关键窗口无法交付 | 关键人群/关键时点 | HR负责人+IT运维+相关供应商 | RTO:当日可恢复或提供替代;RPO:以不影响结算口径为底线 | 快速恢复或旁路;启动线下替代流程;明确口径与补偿规则;滚动通报进展 |
| III级(较大) | 局部功能异常、性能波动、非关键时点小范围故障 | 小范围/单部门 | HR系统管理员+IT支持 | RTO:工作日内;RPO:可容忍少量回退 | 工单化处置;加强监控;必要时发布使用指引与临时绕行方案 |
边界条件需要提前写清楚:同样是“系统不可用”,若发生在发薪日与发生在月中,其级别与动作应不同;同样是“数据异常”,若涉及薪酬与绩效数据,其合规与信任影响也更高。分级不是为了复杂,而是为了让企业在压力情境下减少争论。
3. N个专项场景(现场处置方案):把“怎么做”落实到SOP、模板与工具包
N个场景手册解决的是真问题:当系统出故障时,HR现场究竟做什么、做到什么程度算交付、如何避免二次风险。建议先从“高频+高损”的场景切入,形成可复用的SOP包:
- 薪酬计算中断/发薪失败:线下算薪模板、对账规则、异常处理口径、延迟发薪沟通模板
- 考勤数据无法同步:考勤截点机制、人工补录与审批链、与劳动争议风险相关的留痕要求
- 招聘系统崩溃/Offer无法发出:候选人沟通话术、替代发放渠道、审批留痕、关键岗位优先级
- 权限误配导致数据可见性异常:权限回滚步骤、受影响人员范围圈定、操作日志导出与保存
- 社保公积金申报失败:供应商联动机制、延期申报与补缴路径、员工问答模板
为了让结构更直观,建议用“1+3+N”做成组织可视化,便于跨部门对齐。

三、[实施路径] 从0到1的建设全流程与关键里程碑
预案体系不是一次性写作任务,而是“评估—建设—演练—优化”的闭环工程;真正的交付物不是文档数量,而是企业在压力情境下的可控性。我们建议把从0到1拆成三阶段,并为每阶段设定可验收的里程碑。
1. 第一阶段:资产盘点与风险评估(BIAR),把关键业务与底线指标定下来
BIAR可理解为“业务影响分析+风险评估”的组合动作,核心产出不是一张风险清单,而是三类共识:
- 系统资产与依赖清单:HR系统模块、数据库、日志、接口、第三方服务、关键账号与权限模型。很多企业在事故后才发现:真正的单点不是主系统,而是“算薪脚本所在服务器”“证书到期的接口网关”“唯一掌握配置的人”。
- 关键业务活动清单:把流程按“必须不断”“可短暂停”“可延后”分级。建议至少覆盖:发薪、个税、社保公积金、入离职、劳动合同与电子签、考勤汇总、招聘offer与入职材料。
- RTO/RPO与最低可交付:RTO/RPO不是IT单方面承诺,而是业务可接受阈值。比如发薪:系统恢复可晚于某时点,但“工资到账”不可晚于某时点;再比如招聘:系统恢复可延后,但“候选人沟通”不可中断。
一个常见副作用是:业务部门会倾向把所有流程都定义为“最高优先级”。解决办法不是争论,而是要求每个流程写出“中断成本”和“替代成本”,并在管理层层面拍板排序,形成可执行的资源投入逻辑。提醒一句:没有排序的应急,最终会变成谁声音大先修谁。
2. 第二阶段:预案编制与资源准备,把“写出来”变成“做得到”
这一阶段要同时完成两类建设:文档体系与资源就绪。只做其一,会形成“纸面应急”。
- 预案编制的落地写法
- 把总纲写成“一页可启动”:触发条件、拉群机制、第一小时动作、信息发布模板
- 把专项场景写成“操作手册”:每一步需要谁、在哪里点、输出什么凭证、下一步依赖什么
- 为关键动作准备模板:线下算薪表、异常审批单、员工FAQ、对账清单、事件纪要格式
- 资源准备的关键项
- 技术侧:备份策略、恢复演练、关键配置与脚本的版本管理、权限最小化、应急账号与双人复核
- 业务侧:线下替代流程的材料包、关键岗位联系人清单、发薪与个税的“最小闭环方案”
- 供应商侧:SLA与应急响应条款、7x24联系人、取证协助与日志提供机制、重大事件联合演练安排
这里最容易被忽视的是“替代流程的合规性”。例如线下算薪涉及员工个人信息处理,必须明确:数据从哪里导出、谁可见、保存多久、如何销毁、如何留痕;否则系统恢复了,合规风险却留下了长期尾巴。
3. 第三阶段:实战演练与持续优化,让预案在压力下也能跑通
演练的目标不是证明团队很努力,而是暴露真实断点:权限拿不到、数据导不出、供应商联系不上、口径说不清、员工沟通失焦。建议把演练分为两类:
- 桌面推演:适合验证指挥链、信息流与决策阈值
- 实战切换演练:适合验证备份恢复、旁路方案与替代流程可用性(例如在测试环境模拟“发薪日前系统不可用”)
表格2 HR系统应急演练检查清单(Checklist)
| 阶段 | 检查项 | 通过标准(示例) |
|---|---|---|
| 演练前准备 | 场景脚本与范围定义 | 明确触发点、影响模块、演练不影响真实生产 |
| 角色与职责到人 | 指挥、技术、业务、法务内控、供应商均有明确联系人 | |
| 沟通渠道与模板 | 公告渠道可用;FAQ与进展通报模板就绪 | |
| 演练中监控 | 关键时间点记录 | 记录发现时间、升级时间、恢复时间、对外通报时间 |
| RTO/RPO达标情况 | 恢复在目标内完成,或明确偏差原因与修订建议 | |
| 业务交付验证 | 工资/考勤/招聘等关键输出可校验、可追溯 | |
| 演练后复盘 | 问题清单与责任归属 | 问题分级(P0/P1/P2),明确整改负责人与截止时间 |
| 文档与工具更新 | SOP、模板、联系人、权限策略按复盘结论更新 | |
| 二次演练计划 | 对P0问题安排复测演练并关闭缺陷 |
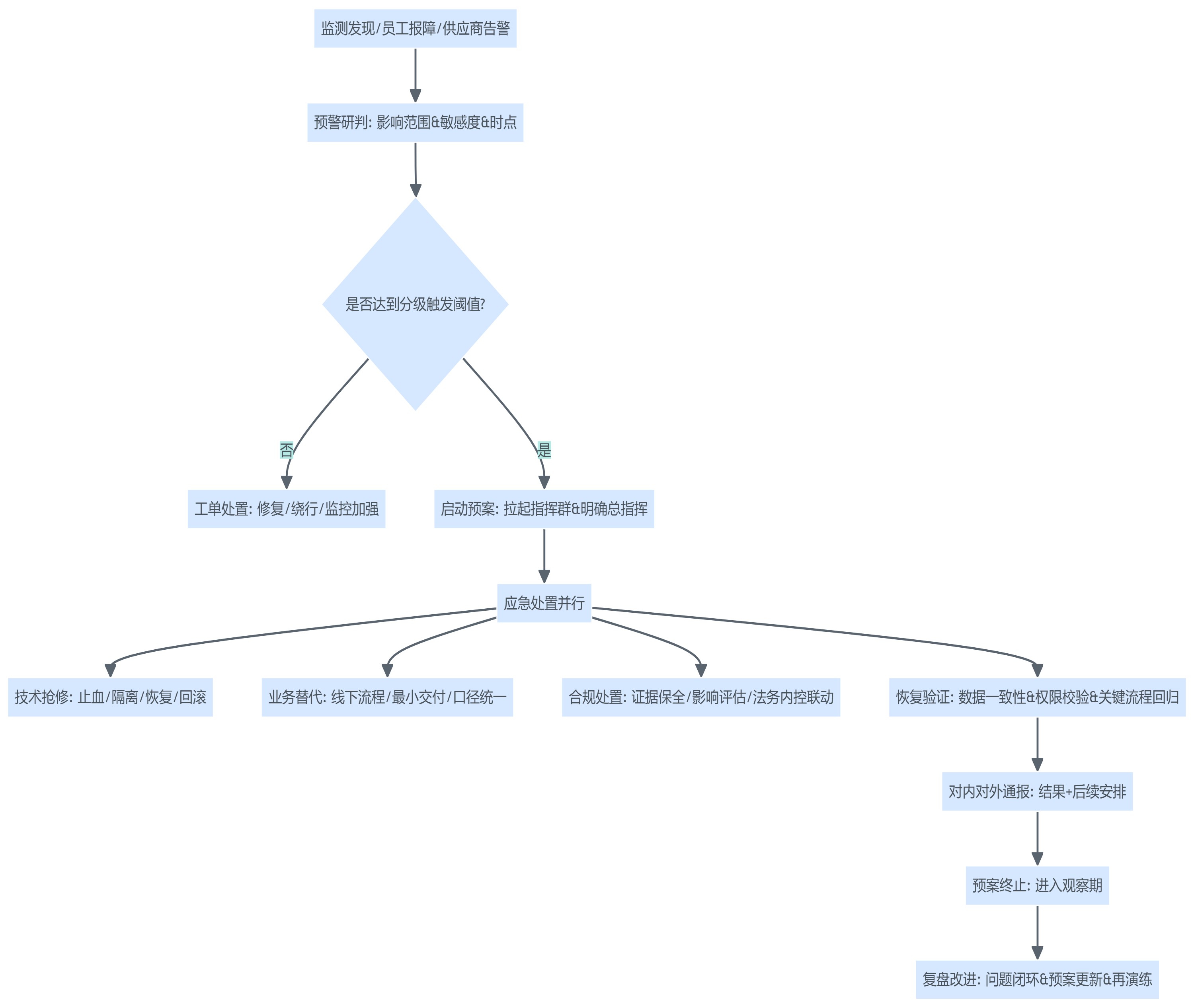
为便于全员理解,我们建议把应急响应SOP用流程图固化,避免“靠口头指挥”反复偏航。

同时,用里程碑管理能显著降低“写了但没落地”的概率。下面给出一个6个月的典型路线图(企业可按规模压缩或延长)。

四、[技术赋能] 数字化工具在应急响应中的关键作用
技术既可能是风险源,也是把应急从“被动救火”变为“可控运营”的关键手段。对HR系统而言,技术赋能不是堆工具,而是围绕“更早发现、更快恢复、更准定界、更可审计”四个目标做组合。
1. 智能监控与预警:把“人报障”前移到“系统自觉察”
很多企业的故障发现仍依赖员工报障:登录不了、审批卡住、报表出不来。问题在于,员工报障时往往已经进入业务高峰,留给修复与沟通的时间窗口极短。建议至少建立三层监控:
- 可用性监控:核心页面/接口的探活监控,确保不是“服务器在线但业务不可用”
- 性能与容量监控:在算薪、绩效季等高峰前做容量基线,避免临时扩容失败
- 安全异常监控:异常登录、权限突变、批量导出、API调用异常峰值等行为告警
AI并不是必须项,但对中大型企业而言,用规则+模型识别异常模式(例如某账号在非工作时间批量导出敏感报表)可以显著缩短发现时间。边界条件也要明确:模型告警存在误报,必须与分级机制联动,避免让团队陷入“告警疲劳”。
2. 自动化灾备与切换:把恢复从“手工操作”变成“预案内置”
灾备的核心不是买设备,而是把恢复路径工程化。企业可按业务重要性选择冷备、温备、热备或双活,但无论选择哪种形态,都应回答四个可检查问题:
- 备份是否可用(能否恢复成功,而非是否有备份文件)
- 恢复是否可验证(恢复后如何证明数据一致、权限正确、关键流程可跑)
- 切换是否可控(切换触发条件、审批链、回切策略是否明确)
- 成本是否可持续(不把灾备做成“预算黑洞”,否则难以长期维护)
从实践看,最常见的反例是:技术侧可以恢复数据库,但业务侧无法确认“本次恢复的口径”——比如薪酬数据回退到前一天,期间变更如何补录、由谁确认、如何留痕。建议把“业务验证清单”作为灾备演练的强制环节,而不是技术恢复后的附加项。
3. 数据治理与合规自检:让应急处置具备可审计性与可追溯性
当事件涉及个人信息或敏感数据时,企业需要的不只是“恢复可用”,还要能证明“我们做了什么、影响到哪里、如何降低风险”。因此建议把数据治理能力纳入应急体系:
- 敏感数据识别与分级:明确哪些字段属于敏感个人信息,哪些报表属于高风险导出
- 权限治理与最小化:定期审计高权限账号、共享账号清理、关键操作双人复核
- 日志留存与集中审计:应急期间对关键日志做只读保全,避免“边查边改”导致证据链断裂
- 备份数据的合规管理:备份同样是个人信息处理活动,必须明确访问控制、留存周期与销毁机制
需要提醒的副作用是:治理越严,业务越可能抱怨效率下降。解决路径不是放松治理,而是把高频业务操作做成标准化授权(例如临时权限的自动到期),用流程设计抵消合规成本。
结语
回到开篇问题:如何从0到1构建企业HR系统应急预案体系?答案不是“写一份预案”,而是用风险图谱明确边界,用“1+3+N”搭起结构,用里程碑把资源与演练跑起来,再用技术把发现、恢复与审计前移。企业要的不是永不出事,而是在出事时把损失与不确定性锁进可控范围,形成真正的组织韧性。
可直接落地的建议如下(建议由HRD牵头、CIO与法务内控共担):
- 先做BIAR再谈预案:用关键业务活动+RTO/RPO+最低可交付,统一“先恢复什么、恢复到哪”的口径。
- 用“1+3+N”最小集起步:先交付一页可启动总纲、三级响应表、3—5个高损场景手册(优先薪酬/考勤/招聘)。
- 把线下替代流程做成工具包:算薪模板、对账清单、员工FAQ、审批留痕规则一次备齐,避免临时拼凑引发二次风险。
- 每年至少两次演练,且一次必须接近实战:桌面推演验证指挥与沟通;实战演练验证恢复与业务交付,复盘必须形成整改闭环。
- 把供应商联动写进合同与演练:明确SLA、取证与日志提供、联合演练频次与责任边界,避免关键时刻“联系不上、要不来”。





























































