-
行业资讯
INDUSTRY INFORMATION
【导读】 混合云并不会天然带来更高可靠性,真正的风险往往出现在“云与云之间”的身份、数据与流程衔接处。本文以混合云HR系统应急预案为主线,聚焦薪酬、入离职、考勤等高敏业务,给出一套从业务分级(RTO/RPO)→身份双活→语义级数据一致性→自动化切换→演练与合规验证的完整方法。适合HRD、HRIS负责人、CIO/IT运维与内控合规团队,用更低的试错成本把“万无一失”从口号变成可验收的能力。
发薪日前一晚,公有云侧员工自助入口访问超时,连带触发跨云API网关拥塞;私有云的薪酬引擎仍在,但身份令牌签发失败、数据增量事件积压,HR看到的是一连串“处理中”。现实矛盾在于:很多企业的预案仍停留在“服务器坏了怎么办”,却没有把业务交付物(工资条生成、报盘成功、合同可验签)作为恢复终点。于是问题变成一个更具体的检验题:混合云架构下的HR系统,应急预案如何设计才能万无一失?
一、混合云HR灾备的隐形陷阱与误区
混合云HR系统的高发故障,并不集中在某一朵云“整体宕机”,而是集中在跨云链路、身份与数据语义不一致带来的连锁反应。把这些误区识别清楚,预案的投入才不会落在错误的靶心上。
1. 身份孤岛风险:IAM成单点后,业务恢复无从谈起
从实践看,HR系统“能不能用”,往往先取决于“能不能登进去”。在混合云里,常见模式是:私有云保留员工主数据与薪酬核算,公有云承载员工自助、招聘门户、移动端服务;两侧通过AD/LDAP、IdP(身份提供方)、SSO与SCIM同步打通。看似清晰的分工,隐藏了一个脆弱点:身份链路任何一段抖动,业务就会被动停摆。
典型故障路径通常是:跨云专线抖动 → SCIM同步延迟增大 → 公有云IdP中的用户状态滞后(新入职、调岗、离职)→ 权限与角色计算错误 → 员工自助被拒绝访问,或管理者审批按钮消失。更棘手的是,很多团队把“身份故障”当成IT问题,而HR感知到的是“入职卡住”“工资单看不到”,业务影响被低估。
应急预案要把身份从“附属组件”抬升为“一级对象”,至少做到三件事:
- 权威源明确:以本地AD/HR主数据为权威源,避免双向写入导致冲突;
- 双活与降级路径明确:云间断链时允许本地认证代理接管关键入口(例如薪酬核算、合同签署后台),把“全停”改成“关键可用”;
- 可观测性指标可验收:不仅监控登录成功率,还要监控令牌签发耗时、目录同步滞后量、角色计算失败率,并把阈值与切换条件写入预案。
提醒一句:身份链路的设计如果只靠“事后人工改配置”,它就无法满足发薪等硬时点业务的RTO约束。
2. 数据语义鸿沟:同步不等于复制,复制不等于可用
混合云HR常见的第二个误区,是把“数据复制”当作“业务可恢复”。数据库做了主从、对象存储做了跨区复制,并不代表薪酬、考勤、组织架构就能在另一侧正确重放。原因在于HR数据天然带“业务语义”:同样是岗位字段,在入职里是审批条件,在薪酬里是计薪因子,在合规里又关联权限与保密等级。
最典型的语义不一致包括:
- 字段扩展冲突:公有云招聘侧新增候选人标签/评分字段,私有云主数据模型未注册,增量同步落库失败;
- 规则引擎版本不一致:两侧个税专项附加扣除、社保基数上下限、补贴计税规则版本不同,导致同一员工在灾备侧计算结果偏差;
- 事件顺序问题:先同步了“岗位变动”,后同步“组织调整”,在目标侧触发权限计算异常,引发审批链断点。
因此,预案中的“数据保障”建议从“表级复制”升级为“事件级一致性”:用CDC捕获变更,用业务规则引擎(BRE)在目标侧做校验与映射,确保每个事件在落地前满足业务约束(例如组织必须存在、岗位必须有效、薪酬项目必须已启用)。这一点在发薪窗口尤其重要,因为它直接决定能否做到RPO趋近于0的业务效果。
过渡提醒:当我们把数据视角从“存储成功”改成“业务事件可重放”,RTO/RPO的设定才有可操作空间。
3. RTO/RPO“一刀切”误区:把技术指标写成业务承诺
第三个常见问题,是把全套HR模块写成同一个RTO/RPO(例如“系统4小时恢复、数据丢失不超过1小时”)。这在审计文档上看似整齐,实操中会造成两类后果:关键业务不够快、非关键业务过度投资。
更合理的做法,是先做业务影响分析(BIA),把“恢复完成”的验收标准写成业务语言:
- 薪酬:以“核算完成、工资条生成、报盘接口成功返回”为恢复终点;
- 入离职:以“账号可开通、合同可签署、流程可闭环”为恢复终点;
- 员工自助:以“查询类功能可访问、提交类功能可降级”为恢复终点。
如果不做分级,预案会出现一种结构性矛盾:运维团队用同一套切换动作去覆盖不同重要性模块,最终要么切换太慢错过发薪硬时点,要么为了“面面俱到”把预案变得不可演练。
表格2:传统灾备预案 vs 混合云智能应急预案对比
| 维度 | 传统灾备预案(常见) | 混合云智能应急预案(建议) |
|---|---|---|
| 触发条件 | “服务器/机房故障” | “业务SLO下降 + 身份/数据/链路异常组合” |
| 切换方式 | 人工决策 + 手工切DNS/启服务 | 自动化编排(监测→判定→切换→校验) |
| 数据保障 | 全量备份 + 定时恢复 | CDC增量 + 事件重放 + 语义校验 |
| 身份管理 | 单IdP或单AD同步 | 身份双活 + 本地fallback + 同步滞后监控 |
| 验证方式 | 桌面推演、年检式演练 | 常态演练 + 灰度故障注入 + 可验收指标 |
| 合规要求 | 只写原则 | 灾备环境同等保、同审计、同最小权限 |
二、构建万无一失的预案架构:混合云架构下的HR系统应急预案如何设计才能万无一失?
所谓“万无一失”,并不是没有故障,而是:故障发生时,系统能在明确的RTO/RPO内交付关键业务结果,并且过程可审计、可复盘、可持续优化。要做到这一点,预案需要同时覆盖业务分级、身份韧性、数据语义一致性与自动化编排四个支柱。
1. 基于业务影响的RTO/RPO分级模型:先定义交付物,再定义指标
我们建议用BIA把HR能力拆成三档:关键、重要、一般,并把指标写成“对业务交付的承诺”。这里的关键不是数字漂亮,而是可验收:发生故障后,谁来验收、验收什么、验收通过的证据是什么(接口回执、对账文件、日志审计记录等)。
表格1:HR业务模块灾备分级策略表(RTO/RPO矩阵)
| 业务模块 | 重要性 | RTO建议 | RPO建议 | 灾备技术策略(混合云) | 业务降级方案(示例) |
|---|---|---|---|---|---|
| 薪酬核算/报盘 | 关键 | ≤2小时(发薪窗口内) | 0或≤5分钟 | 私有云主算 + 公有云只读查询;CDC事件双写;关键作业可在灾备侧拉起 | 启动人工校验清单;报盘失败时走应急银行通道/延后批次 |
| 考勤汇总/加班结算 | 关键 | ≤4小时 | ≤15分钟 | 事件总线缓冲 + 重放;规则引擎版本锁定 | 停止非必要统计口径,先出“发薪必需口径” |
| 入职/离职 | 重要 | ≤4小时 | ≤15分钟 | 身份双活;关键审批流本地可用;公有云表单可降级 | 发放临时访问账号;离职冻结走人工确认+批处理 |
| 组织/岗位/权限 | 重要 | ≤8小时 | ≤30分钟 | 主数据权威源单一;变更事件顺序校验 | 暂停大规模组织调整发布,保留查询与审批 |
| 招聘门户/候选人管理 | 一般 | ≤24小时 | ≤2小时 | 公有云优先;本地保留关键候选人导出 | 关闭部分外部入口,保留内部推荐与简历导出 |
| 学习/培训 | 一般 | ≤24小时 | ≤2小时 | 冷备或暂停;内容缓存 | 只开放已发布课程,暂停新上传与考试 |
边界条件也要写清楚:
- 若企业存在“当月离职当月结算”高比例情形,离职流程可能要上调为关键;
- 若集团跨时区、跨区域发薪,需要按区域分别定义RTO而非全集团一个口径;
- 对外部监管报送(例如社保、公积金申报)存在硬截止日的,应将截止日前的窗口期纳入RTO定义。
提醒一句:RTO/RPO分级一旦确定,就应进入变更管理,任何业务上线都必须声明对分级的影响。
2. 构建“双活身份中枢”与本地Fallback:先保登录,再保流程
在混合云HR系统里,身份不是“通道”,而是“门禁”。门禁失效,所有恢复动作都无法被业务使用。我们建议的目标状态是:即便跨云断链,关键角色仍可在本地完成关键操作。
可落地的设计思路通常包括:
- 权威身份源(Source of Truth)放在私有云/本地:员工入职、离职、岗位变动都以此为准;
- 公有云IdP作为只读副本:用于员工自助与外部访问,提高弹性;
- 本地Fallback认证代理:当检测到SSO令牌签发异常或目录同步滞后超过阈值,关键后台入口自动切至本地认证(例如通过反向代理按路径分流:/payroll、/contract走本地认证,/learning继续走公有云);
- 最小权限与应急权限包:预置“应急管理员/应急HR专员”角色,权限严格限定在发薪、入离职、合同验签等关键动作,并对启用、使用、回收全程审计。
这里有一个容易被忽略的反例:有的企业把“应急账号”做成长期不变的共享账号,平时没人用、出事才想起;这类账号在等保/内控审计里往往属于高风险项,且一旦泄露,灾备环境反而成为数据外流通道。更稳妥的做法,是把应急权限包做成短时授权(例如2小时有效),并要求双人复核启用。
过渡提醒:身份韧性解决的是“能不能操作”,下一步才是“操作的结果是否正确落地”。
3. 语义级数据一致性保障(CDC + BRE):用事件重放替代“搬库”
要把灾备从“数据在”升级到“业务可用”,关键在于把跨云同步对象从“表”改成“事件”。我们在项目中常用的组合是:
- CDC捕获:从核心库捕获变更(新增/更新/删除),形成有序事件流;
- 事件总线缓冲:避免网络抖动导致直接写入失败;
- BRE映射与校验:在目标侧按规则落地,例如先校验组织存在、岗位有效、员工状态合法,再写入目标系统;
- 一致性对账:对关键对象(员工主数据、计薪项目、税务口径)定期做哈希对账或抽样对账,出差异即告警并阻断关键批处理。
这样设计的好处是:
1)跨云断链时,事件可以积压在队列里,恢复后按序重放;
2)规则引擎版本可控,避免“同数据不同算”;
3)对合规更友好——你可以在BRE里实现最小化同步(灾备环境不落地不必要字段),降低个人信息扩散面。
需要提前声明的边界:
- 如果企业采用高度定制的薪酬规则,且规则散落在多套系统(ERP、财务、HR各一份),单靠CDC无法解决一致性,必须先做规则收敛或建立统一规则服务;
- 若公有云为纯SaaS且不支持事件级写入,可能需要通过供应商提供的API与导入机制实现“近实时”,RPO要据此调整为可达成值。
提醒一句:不要把“数据同步成功率”当终点,关键是“事件可重放后业务交付物一致”。
4. 自动化编排与基础设施即代码:把预案做成可执行、可回滚的流程
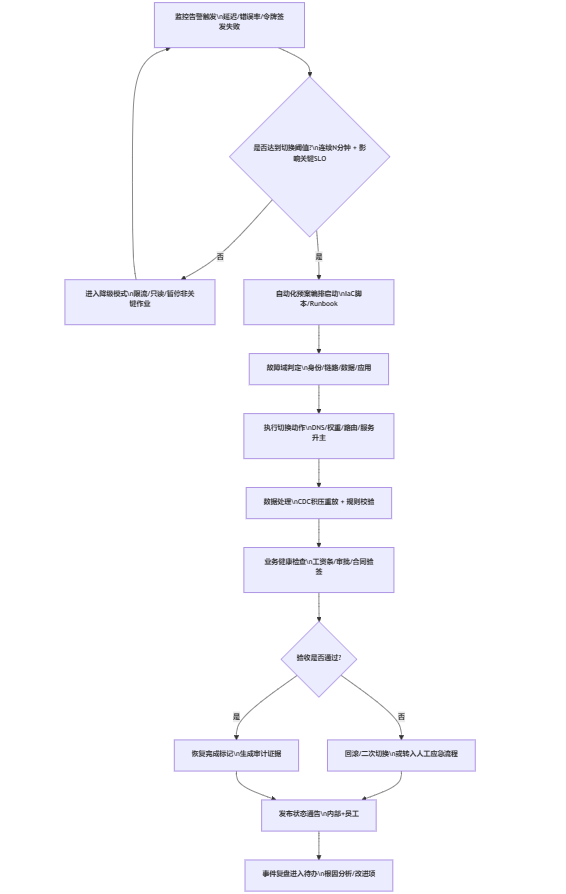
很多企业的应急预案写得很细,但真正出事时依赖“某位同事的经验”。混合云场景下,人工切换慢、容易漏步骤,也难以满足审计对可追溯的要求。更可行的路径是把关键动作代码化:环境拉起、配置变更、流量切换、缓存预热、健康校验、通知发布都纳入同一套编排。
图表1:混合云HR系统自动化故障切换流程

自动化并不意味着“全自动无人值守”。更现实的做法是:关键切换动作自动化、关键决策点保留人工确认(例如发薪窗口内切换需HRIS负责人+IT负责人双确认),同时把所有动作日志沉淀为审计证据,便于事后复盘与对外说明。
过渡提醒:自动化让“能切换”变成常态能力,但预案是否可信,还要靠验证体系来回答。
三、实战验证:混合云架构下的HR系统应急预案如何设计才能万无一失,关键看演练能否逼真
预案的价值不在“写完”,而在“经得起故障注入与审计抽查”。如果验证只停留在桌面推演,混合云最常见的灰度问题(延迟、部分失败、顺序错乱、缓存脏读)就不会被发现,直到发薪或组织大变更时集中爆发。
1. 超越桌面推演:把混沌工程引入关键链路
桌面推演适合验证职责分工与沟通路径,但不适合验证技术假设。混合云HR的“真故障”往往是渐进式的:延迟从200ms升到3s、成功率从99.9%降到98.5%、目录同步滞后从10秒变成8分钟。我们建议把混沌工程的思想引入关键链路,但控制在可承受范围内。
可操作的注入场景包括:
- 身份链路注入:人为将IdP令牌签发延迟拉高到10秒,观察关键后台是否自动切到本地fallback;
- 跨云链路注入:丢弃一定比例的事件消息或模拟专线抖动,验证CDC积压与重放能力;
- 薪酬批处理注入:让一部分计薪项目计算失败,验证系统是否能自动隔离失败员工、生成人工处理清单,并保持其他员工正常出账;
- 缓存一致性注入:切换后强制清理关键查询缓存,避免员工看到旧工资条或旧组织信息。
这里的边界也很明确:生产环境注入必须谨慎,常用做法是在非生产环境全量注入,在生产环境用影子流量或只读链路做注入,把风险控制在“可回滚、可隔离”的范围内。
提醒一句:混沌工程的目标不是制造事故,而是把“未知依赖”提前暴露在可控场景里。
2. 合规性同步验证:等保2.0与个保法不因灾备而暂停
HR系统天然承载大量个人信息与敏感信息,灾备切换过程中最容易出现“为了快而越界”的操作,例如把生产数据明文导出到临时环境、应急账号长期有效、灾备环境审计缺失等。我们建议把合规要求写成“切换前置检查项”与“切换后必交付证据”。
验证要点通常包括:
- 灾备环境安全能力不低于生产:访问控制、审计日志、边界防护、主机加固、数据库审计等配置同构(与GB/T 22239-2019等要求一致);
- 最小必要与字段裁剪:灾备期间不必用到的字段(例如身份证影像、家庭成员敏感字段)在灾备环境不落地或脱敏落地;
- 日志留存与可追溯:关键动作(切换、回滚、应急权限启用、数据重放)必须形成可核验记录,并明确留存周期与归档位置;
- 员工告知与沟通:若切换影响员工自助或合同签署,应有标准化通知模板,避免因信息不对称引发投诉与内耗。
反例提示:有的团队把“灾备演练数据”当作测试数据随意扩散,事后很难证明数据流向与权限边界,这类问题在内控与监管检查中往往比“宕机”更难处理。
过渡提醒:合规不是附录,它决定了预案在关键时刻能不能被允许执行。
3. 演练频次与持续优化:把一次演练变成一轮改进
演练的关键产出,不是“切过去了”,而是“发现断点并修复”。因此我们建议把演练做成固定节奏,并建立“问题—改进—再验证”的闭环:
- 综合演练:至少每年1次(覆盖端到端切换、沟通、回滚与复盘);
- 关键模块专项演练:至少每半年1次(薪酬、身份、数据事件链路);
- 变更触发演练:重大版本上线、组织架构调整、身份体系变更后,应做针对性验证。
图表2:应急预案全生命周期管理与优化闭环

提醒一句:演练结果如果只停留在会议纪要里,而没有进入配置与代码仓库,下一次仍会在同一个地方跌倒。
四、组织协同:打破HR与IT的部门墙
混合云HR系统应急预案能否真正落地,取决于一个现实条件:业务与技术必须用同一套语言对齐“恢复完成”的定义,并且在事件发生时形成可执行的协同机制。技术是底座,但组织协同决定了底座能否被有效调用。
1. 建立联合应急响应指挥中心(IRT):把决策链缩短到可控
应急状态下最常见的失效,不是技术方案没有,而是决策链过长:IT在等业务确认影响范围,HR在等IT确认恢复时间,最终错过窗口。我们建议建立轻量但刚性的IRT机制:
- 双负责人机制:HRIS负责人负责业务优先级与验收口径,IT负责人负责技术动作与风险控制;
- 升级路径清晰:从P1(影响发薪/合同)到P3(影响学习/调研)定义不同的响应时限与决策权限;
- 状态看板一致:用同一块看板呈现业务SLO(工资条生成率、审批成功率)与技术指标(错误率、延迟、同步滞后),减少信息不对称。
在预案里建议明确:当满足切换阈值时,哪些动作可自动执行,哪些动作必须在IRT确认后执行;同时约定“业务验收人是谁”,避免技术恢复后业务迟迟不敢宣布可用。
提醒一句:IRT的价值不在组织形式,而在于把“谁说了算、按什么标准说了算”写清楚。
2. 员工体验与沟通策略:把不确定性控制在可预期范围
HR系统故障的直接受影响者是员工。即便技术恢复很快,只要沟通滞后,员工会用自己的方式补齐信息缺口:群消息、工单爆炸、甚至外部社交平台扩散。更有效的做法,是把沟通当作预案的一部分,提前准备模板与触发条件。
沟通策略建议至少覆盖:
- 面向员工:影响范围(哪些功能不可用/降级)、预计恢复时间、替代渠道(例如线下签收、人工提交)、数据安全承诺(不新增采集、不扩大使用);
- 面向管理者:审批链降级说明、紧急授权流程、关键人名单与联系方式;
- 面向外部合作方:如银行报盘、电子签、社保申报接口异常时的应急对接话术与证据材料清单。
这里的一个关键点是:沟通内容必须与实际降级策略匹配。比如系统处于只读模式时,不能让员工反复尝试提交表单;否则技术上是“系统活着”,业务上却是“不断制造失败体验”。
过渡提醒:当沟通成为预案的固定动作,技术团队才能在不被噪音淹没的情况下完成恢复。
3. 技能复合型人才培养:让规则、云与合规在同一个团队内闭环
混合云HR的应急预案落地,需要三类能力同时存在:HR业务规则(薪酬、合同、入离职)、云与网络(跨云链路、编排、可观测性)、合规与审计(最小必要、等保控制点、日志证据)。现实中这些能力往往分散在不同团队,导致问题定位与修复周期被拉长。
可行的人才与机制建设路径包括:
- 设立“数字HR运维岗/HR平台岗”:在HRIS团队内引入具备基础云能力的人,负责把业务验收口径转化为技术指标;
- 规则与配置中心化:把薪酬规则、组织权限规则纳入可版本化管理,避免“人肉改配置”;
- 联合值班与复盘制度:P1事件必须HRIS与IT联合复盘,输出既包含根因也包含业务影响与改进优先级。
提醒一句:如果企业把混合云HR当作“买了SaaS就结束”,预案通常会停在文档层面,很难形成持续演进的韧性能力。
结语
回到开篇问题:混合云架构下的HR系统,应急预案如何设计才能万无一失? 我们的研究视角是把“万无一失”改写为可验收的三件事:关键业务交付物在RTO内达成、数据语义一致性可证明、切换过程合规可审计。落地上,建议从以下动作立即启动:
- 先做BIA与分级:用业务交付物定义RTO/RPO,至少把薪酬、考勤、入离职三条链路的验收口径写清楚。
- 把身份韧性作为第一优先级:落地身份双活与本地fallback,配套同步滞后与令牌签发的监控阈值。
- 用CDC + 规则校验做语义一致性:将“表复制”升级为“事件重放”,并建立关键对象对账机制。
- 把预案做成自动化编排:关键切换动作代码化、可回滚、可审计,避免依赖个人经验。
- 把演练变成闭环工程:至少半年一次关键链路演练,加入灰度故障注入;演练发现的问题必须进入配置/代码与审计归档,而不是停在纪要里。
当这些动作形成体系后,应急预案就不再是“为了检查而写的文件”,而是企业HR数字化稳定运行的一套可验证能力。





























































