-
行业资讯
INDUSTRY INFORMATION
【导读】 2026年等保2.0对HR系统的检查重点,正在从“有没有制度文本”转向“能不能按预案跑通闭环”。本文以HR系统应急预案为主线,聚焦等保2.0下最常被忽视、但在测评与监管中最容易扣分的4项硬核内容,并把它们还原到发薪、入转调离、社保接口、招聘SaaS等真实业务场景中,给出可执行的编制与演练方法。适合HRD/HRSSC负责人、信息安全负责人、IT运维与法务合规团队,用于自查整改与年度演练规划,也回应一个高频检索问题:2026年HR系统应急预案如何满足等保2.0要求?
近两年的人社系统、集团型企业HR平台在测评中被反复指出同一类问题:预案“格式齐全”,但一到真实事件就出现三种断裂——决策链断在授权不清、业务链断在无法持续发薪/办理入职、证据链断在日志缺失或不可追溯。等保2.0的语境下,应急预案不再只是IT侧的故障手册,而是同时承担网络安全、个人信息保护与劳动用工风险控制的综合治理工具。换句话说,写得像样不够,关键是能被组织执行、能被审计复盘、能经得起追责与告知要求。
一、合规升级——从“IT文档”转向“业务风控工具”
2026年的合规要求更关注应急处置的业务效果与法律后果,HR系统应急预案必须从“设备与系统恢复”扩展为“业务连续性+个保义务+可追溯处置”的组合能力。预案是否有效,常常不取决于写作水平,而取决于HR、IT、安全、法务是否对同一套触发条件与处置边界达成一致。
1. 监管视角的变化:从关注系统恢复转向关注业务连续性与数据主体权益
从测评实践看,监管与测评机构问得越来越具体:发薪期间发生勒索攻击,你们是否有“冻结批量导出—启用离线核验—人工双人复核—差异追缴”的闭环?员工个人信息疑似泄露,是否有72小时内的报告与告知动作、是否有可核验的补救记录?这些问题背后是三个逻辑转向。
第一,等保2.0强调技管并重,制度项的评分不再看“是否存在文件”,而看“制度是否能驱动动作”。第二,HR系统天然涉及个人信息与劳动关系,一旦处置失当,风险不止停留在系统层面,而会外溢为行政处罚、集体投诉、劳动争议与声誉风险。第三,云化与SaaS化提高了接口依赖与供应链复杂度,单点故障很容易演变为跨系统联动事件,预案若不覆盖协同机制,就会在关键时间窗口内失控。
因此,2026年的合规重点不是“预案写全”,而是预案能否对三类结果负责:业务是否按最低可用标准恢复、个保义务是否被履行、证据链是否可追溯。
2. HR系统的特殊性分析:高敏感个人信息集中、劳动纠纷风险高发、第三方接口依赖度高
HR系统之所以在应急层面更“难”,是因为它同时具备三重脆弱性。
其一,数据高度敏感且集中。身份证号、银行卡、联系方式、家庭成员、薪资明细、考勤记录、绩效与背调结论等,决定了事件定级往往更高,处置动作更谨慎;同样的“数据泄露”,落在HR系统上更可能触发个保告知、监管报送与内部问责。
其二,业务强时点性。发薪日、社保增减员窗口、入职高峰期、年终奖与调薪周期,决定了HR系统的RTO/RPO不能仅以IT指标表达,而要以业务最小可用标准表达——例如,是否能让员工在当天完成工资核对、是否能按时完成社保申报、是否能保证离职结算与证明开具不断档。
其三,外部依赖多且变化快。招聘SaaS、背调服务、电子签、银行代发、社保/公积金接口、OA与财务系统联动,都会让应急处置跨越组织边界。预案若只写“联系供应商”,而不写“谁联系、多久未响应算升级、如何临时替代流程、事后如何固化责任”,在实战中几乎等同于没有。
这里可以把HR系统比作一张“合规模型”的聚合点:一端连着个保与网安,一端连着发薪与用工秩序,任何一端失守都会反向放大另一端的后果。
3. 常见合规误区:仅由IT部门编写、缺乏HR业务场景、演练流于形式
我们在企业走访中看到的高频误区,通常出现在三处。
第一,预案由IT独立编写,HR只是“被通知”。结果是预案写得技术上完备,却缺少关键业务动作:例如,误发工资如何冻结与追回、如何启动人工复核、由谁对员工沟通、是否需要法务审核措辞。技术动作可以恢复系统,但无法恢复信任与秩序。
第二,事件类型泛化。预案常见模板化分类如“病毒、木马、入侵、故障”,但HR系统真正容易出事的是:权限滥用批量导出、自动化脚本密钥泄露、离职账号未停用、接口对账异常导致薪资计算偏差、考勤篡改引发群体争议。缺少这些场景,测评时会被追问“是否针对业务特点”,实战时则会出现不知如何定级与上报。
第三,演练做成了“签到式”。桌面推演只讲流程、不拿数据样本、不跑审批;红蓝对抗只测外部入侵、不覆盖内部权限滥用;演练结束没有形成整改清单与版本更新,导致同类问题在下一次事件中重复发生。
为了让差异更直观,下面用一张对比表呈现传统做法与2026年合规导向的不同。
表格1:传统IT应急预案 vs 2026年等保2.0导向的HR系统应急预案
| 对比维度 | 传统IT应急预案(常见现状) | 2026年等保2.0导向(HR系统应急预案应达到) |
|---|---|---|
| 编制主体 | IT/运维主导,业务部门弱参与 | HR+IT安全+法务共同编制与签署,职责可追溯 |
| 核心目标 | 系统恢复、服务可用 | 业务连续性(发薪/入职/社保)+个保义务履行+证据链固化 |
| 事件类型 | 病毒、入侵、故障等泛化分类 | 覆盖HR特有事件:薪酬篡改/误发、批量导出、离职账号滥用、接口对账异常等 |
| 演练方式 | 桌面推演为主,偏流程展示 | 桌面推演+实战演练;关键链路跑通审批、日志、告知与补救动作 |
| 验收标准 | RTO/RPO、服务器恢复 | 业务最小可用:可核验工资、可办理入离职、可补录社保;且留痕可审计 |
下一部分进入本文的主问题:2026年HR系统应急预案如何满足等保2.0要求?关键就在“四项硬核内容”是否被写清、跑通并能留痕。
二、核心构建——应急预案必须包含的4项硬核内容
满足等保2.0的HR系统应急预案,必须把“事件分级—业务恢复—个保告知—协同与留证”四件事写成可执行的操作剧本,而不是写成原则口号。更重要的是,每一项都要能映射到HR业务动作:谁来判定、谁来批准、谁来执行、执行到什么程度算达标。
1. 分级分类的事件识别与响应流程:HR系统应该如何定级、谁在30分钟内拍板
预案的第一性问题是:发生异常时,组织如何快速一致地判断“这算不算安全事件、算多大、是否需要启动预案”。如果没有清晰判据,现场往往陷入两种极端:要么过度升级导致业务停摆,要么延误处置错过窗口。
在HR系统中,分级分类建议至少覆盖三层要素:
- 事件类型维度(按业务对象):员工主数据泄露/篡改、薪酬数据异常、考勤与绩效争议、招聘候选人数据泄露、账号与权限滥用、接口与对账异常(银行代发、社保、公积金)。
- 影响范围维度(按数量与敏感度):影响人数、字段敏感度(证件号/银行卡/家庭住址等)、是否涉及特定人群(高管、涉密岗位、未成年人实习生等)。
- 业务影响维度(按时点与持续时间):是否临近发薪日、是否处于社保窗口期、是否导致入职停摆、预计中断时长。
为了让定级可操作,需要把判据写成矩阵,做到“同一事件不同人判断也能得到近似结论”。如下表可作为起步模板,企业可按定级(常见二级/三级)进行阈值调整。
表格2:HR系统安全事件分级判定与响应矩阵(示例)
| 事件等级 | 判定指标(示例) | 响应时限(示例) | 指挥层级(示例) | 典型场景(HR系统特有) |
|---|---|---|---|---|
| 一般 | 影响≤50人;非高敏字段;无发薪/社保关键窗口影响 | 2小时内登记、4小时内处置 | IT值班+HR系统管理员 | 单账号异常登录被拦截;少量非敏感字段误配置 |
| 较大 | 影响50–500人;含部分敏感字段;可能影响入职或对账 | 1小时内启动应急小组 | HRSSC负责人+安全负责人 | 招聘库批量下载异常;社保接口失败导致增员待处理 |
| 重大 | 影响>500人或含银行卡/证件号;临近发薪/社保窗口;疑似入侵扩散 | 30分钟内启动预案并升级通报 | 分管领导/HRD+CISO+法务 | 薪酬库疑似被篡改;批量导出成功且去向不明 |
| 特别重大 | 造成广泛泄露/勒索;业务核心中断>4小时;外部曝光或监管关注 | 15分钟内进入战时机制 | 总经理/应急委员会 | 勒索导致发薪失败;媒体披露员工数据泄露 |
响应流程要写清楚“谁拍板”。实践中,30分钟窗口最容易卡在授权上:HR担心影响发薪不敢停系统,IT担心扩大影响想先隔离,法务担心措辞风险不让对外沟通。预案要通过授权前置解决冲突,例如明确:达到“重大”阈值时,安全负责人有权先行隔离账号与批量导出通道,HRD有权启动发薪降级流程,法务对外口径采用预置模板并在1小时内复核。提醒一句:若授权不前置,流程写得再细也会在现场失效。
2. 最小必要范围的数据恢复与业务连续性保障机制:不只谈RTO/RPO,更要能把工资发出去
等保语境里常见的RTO/RPO指标很重要,但对HR系统来说,还不够。因为HR系统的“可用”不是服务器起来,而是业务能完成:工资能核验、入离职能办理、社保能申报或至少能补录。
我们建议把“业务连续性”写成三层结构:
- 数据层恢复:备份策略、备份介质与隔离(防勒索污染)、恢复验证频率;关键库(薪酬、员工主数据)明确恢复优先级。
- 应用层恢复:核心模块启动顺序(身份认证/权限、员工主数据、薪酬、考勤、审批流、接口服务);配置与密钥的安全恢复方式(避免“恢复即泄露”)。
- 业务层最小可用(Minimum Business Continuity):在系统不可用或可信性受损时,业务如何降级运行,并且如何在恢复后完成补录与对账。
举一个更贴近现场的例子:发薪日前夜发现薪酬计算结果异常,怀疑被篡改。技术上,你可以回滚数据库;但业务上,HR需要回答三件事:本月发薪是否暂停、是否可以先按上月发薪作为临时垫付、差额如何补发、对员工沟通怎么说。预案里应明确一条“离线核验通道”——导出脱敏/加密的薪资明细(仅限薪酬团队两人双人复核)、与银行代发清单对账、对异常项进行人工复核与审批留痕。这样做的好处是:即使系统恢复时间较长,也能把业务影响控制在可管理范围。
同时,灾备不能只写“异地机房”。HR系统的灾备还包括人员与权限:灾备环境中谁有权发起代发、谁能审批补发、谁能调用社保补录脚本。若灾备环境没有相应权限与流程,灾备只会在演练文档里存在。
过渡提醒:业务连续性写得越具体,越需要与薪酬、HRSSC、财务接口人一起逐条确认,否则容易出现“技术可行、业务不可用”的断层。
3. 面向个人信息主体的应急告知与权益补救流程:72小时不是口号,而是有动作、有证据
HR系统的安全事件往往牵引个人信息保护义务。预案必须把“报告—告知—补救”写成可执行的流程与证据包,否则在监管与争议处理中会非常被动。
建议把这一部分拆成四个“必须交付物”:
- 判定是否触发告知与报送的规则
不是所有异常都要对外告知,但预案要写清楚触发条件:是否发生未授权访问并确认数据被获取、是否包含敏感个人信息(如身份证号、银行卡)、是否可能导致人身财产安全风险等。避免“宁可不报、等确认再说”的拖延心态。 - 72小时内的报告动作清单(企业内部+监管)
预案应明确:发现时间以何为准(首次发现告警、或确认泄露时点)、由谁负责汇总证据、由谁提交报告、报告包含哪些字段(事件概况、影响范围、已采取措施、后续计划)。很多企业的问题在于:报告写得像公关稿,缺少时间线与证据附件,导致二次问询消耗时间窗口。 - 员工(信息主体)告知模板与审批流
告知内容要避免泛化措辞,重点是员工能理解、能采取行动。预案建议预置多套模板:仅邮箱泄露、含证件号泄露、含银行卡泄露、含家庭住址泄露等,并明确审批:法务审校、HRD签发、由HRSSC统一渠道发送(站内信/短信/邮件,避免使用不安全渠道发送敏感细节)。同时明确:告知动作如何留痕(发送记录、回执、客服工单)。 - 权益补救的可执行方案
补救不是一句“提供帮助”。预案可写成“套餐式”动作:免费征信监测服务开通流程、身份盗用协助联系人、对疑似冒用入职/贷款的处理协同机制、内部申诉与法律援助指引。并明确预算归口与审批方式,否则补救容易卡在“谁出钱、谁负责”。
边界提示:如果事件仅发生在测试环境、且证明未导入真实个人信息,告知与报送的范围与措辞应区别于生产环境泄露;预案要把“证明链”写清楚,否则很难向监管解释“为何未告知”。
4. 跨组织协同响应机制与证据链固化要求:把供应商、法务与审计拉进同一张作战图
HR系统很少是孤岛,应急处置必须覆盖跨部门、跨系统、跨供应商的协同,否则会出现“系统恢复了,但接口没恢复;数据追回了,但证据缺失;对外解释了,但内部记录对不上”的连锁问题。
协同机制建议至少写清三件事:
- 联合指挥与分工:谁是总指挥、谁负责技术研判、谁负责业务降级、谁负责对外沟通、谁负责证据固化与审计对接。特别要明确:对外口径由谁统一,避免业务线与技术线各说各话。
- 第三方SaaS与外部接口的SLA与升级路径:例如招聘SaaS接口不可用多久算“较大事件”、供应商无响应多久升级到法务与采购、是否触发备用导入方案(PDF简历批量导入本地库、待接口恢复后补传)。
- 证据链固化:应急过程中的日志、告警、工单、会议纪要、审批记录、脚本执行记录必须可追溯、防篡改、可出示。等保测评与后续争议处理,往往看的是“你们做了什么、什么时候做的、基于什么判断做的”,而不是“你们声称做过”。
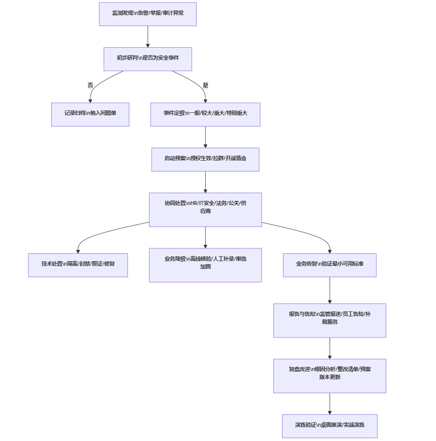
为了把闭环呈现得更清晰,建议在预案中嵌入全流程图,作为现场指挥与演练的共同语言。
图表1:HR系统安全事件应急响应闭环流程(含告知与改进)

过渡提醒:如果没有证据链固化,后续再完善文档也无法补回关键时间点的事实记录,这也是许多企业“明明处置了却仍被追责”的根因之一。
三、技术赋能——数字化时代的应急响应能力建设
要让预案从纸面走向能力,技术的作用不是堆工具,而是把关键动作自动化、标准化、可审计化,从而缩短发现—响应—控制影响的时间。对HR系统来说,技术赋能尤其应围绕高频风险:异常批量导出、离职账号滥用、接口对账异常、自动化脚本密钥泄露等。
1. 从人工呼叫到自动化剧本(SOAR):异常批量导出薪酬数据时如何自动止损
很多HR系统事件的时间窗口非常短:异常批量导出可能在几分钟内完成,靠人工发现、人工拉群、人工封禁很容易错过止损点。SOAR(安全编排自动化与响应)在HR场景的价值,是把“发现—研判—动作—留痕”串成一条自动化链路。
一个可落地的剧本通常包含:
- 触发:UEBA/审计系统识别到某账号在非工作时段对薪酬表进行高频查询或批量导出;
- 自动动作:临时冻结账号与访问令牌、阻断批量导出接口、强制下线会话;
- 同步留痕:固化当时的SQL审计日志、接口调用日志、终端指纹、IP与地理位置;
- 通知:同时通知安全值班、HR系统管理员、薪酬负责人;若达到“重大”阈值自动升级到指挥层;
- 人工确认:由授权人二次确认是否误报,并决定是否启动员工告知准备。
下面用时序图展示一个典型交互,便于在预案中直接引用为“自动化处置步骤”。
图表2:SOAR自动化响应示例——检测到异常批量导出薪酬数据后的时序交互

边界提示:SOAR并不等于“一切自动化”。在发薪窗口期,自动封禁可能造成业务中断;因此预案应设计“白名单与灰度策略”(例如薪酬团队的批量操作在特定时间窗内走强化审批与双人复核,而非直接封禁),并把例外处理写入剧本。
2. 实战化演练体系的构建:桌面推演与红蓝对抗如何分工、如何验收
演练的目标是把预案里最容易断裂的地方提前暴露出来。对HR系统而言,演练至少要区分两类:桌面推演解决“决策链与流程链”,红蓝对抗解决“技术链与对抗链”。
- 桌面推演建议覆盖:事件定级、授权启动、业务降级决策、对外告知审批流、证据链固化清单。关键不是开会讲流程,而是拿一套脱敏样本(例如模拟薪酬库异常导出日志、模拟员工投诉工单),让各角色按预案完成真实审批与留痕动作,最后验收“材料是否齐全、时间线是否可复原”。
- 红蓝对抗建议覆盖:权限滥用、弱口令与接口滥用、脚本密钥泄露、供应链账号失陷。HR系统的高频风险并不总是“黑客从外网打进来”,更多是内部账号、外包账号、离职账号的滥用,以及自动化工具的密钥管理问题。演练验收应贴近业务:是否在规定时间内控制住批量导出、是否能在不可信状态下完成离线核验发薪、是否能在规定时间内准备好监管报告与员工告知草稿。
反例提醒:只做外网渗透、不做权限滥用演练,往往会在真实事件中出现“系统没被打穿,但数据被合法权限导走”的尴尬;这种事件在取证与追责上更复杂,预案必须通过演练提前磨合。
3. 数据驱动的预案持续优化:让预案版本与系统版本绑定,确保每次变更都触发更新
预案失效的常见原因,不是当初写得不对,而是系统与流程变了,预案没跟上。HR系统的变更频率很高:新增背调供应商、上新电子签、薪酬口径调整、权限模型重构、接口迁移到API网关、引入RPA机器人等,都会改变风险面与处置动作。
建议建立三条“自动触发”的更新机制:
- 系统版本触发:HR系统核心模块升级(薪酬、主数据、权限、审计)必须同步更新对应预案章节,并完成一次桌面推演验证关键链路。
- 事件与演练触发:每次真实事件或演练结束,必须形成整改清单、落实责任人、设置验收时间,并把已修订内容纳入预案版本说明。
- 数据指标触发:把审计数据变成预警指标,例如异常导出告警数量、权限变更频率、离职账号未停用数量、接口失败率。指标异常时,触发专项检查与预案修订,而不是等到出事才更新。
过渡提醒:数据驱动的优化需要审计与工单系统配合,若企业当前数据基础薄弱,可先从“关键事件手工复盘+版本记录”开始,但不要跳过版本管理。
四、管理落地——组织、制度与文化的协同
应急预案最终能否跑通,决定因素往往不在技术,而在组织:谁有权做决策、谁承担责任、谁能协调资源、谁来面对员工与监管。HR系统应急处置尤其需要跨部门协作,因为很多动作牵涉业务停摆、薪酬发放、对外告知与法律风险。
1. 建立跨部门应急指挥中心(IMC):把熔断权、审批权与外包义务写清楚
一个可执行的组织架构,至少要解决三件事:指挥链、执行链、支持链。建议在预案中明确应急指挥中心(IMC)的角色与汇报关系,并固化“熔断权”(例如暂停批量发薪、冻结高风险接口、暂停新入职数据写入)的触发条件与审批边界。
图表3:HR系统应急指挥中心(IMC)协同架构示意

组织设计的关键不是画得复杂,而是把权责写具体:
- HR负责人在“业务降级/暂停发薪/人工核验”上拥有明确权限;
- 安全负责人在“封禁账号/隔离网络/取证固化”上拥有先行处置权;
- 法务对告知与对外沟通拥有审核权,但预案应设定审核时限与替代机制,避免无限期等待;
- 外包与供应商不应是“临时叫来的人”,其应急响应义务、SLA、证据提供要求要写进合同与预案联动附件。
边界提示:如果企业采用集团共享中心模式,还需要明确“总部与子公司”的升级路径,否则会出现子公司先处置、总部再推翻的重复成本。
2. 全员安全意识与能力培训:把上报动作做成习惯,而不是做成考试
HR系统的安全事件中,内部人员的错误操作与权限滥用占比常年不低。培训的有效性不在于发了多少PDF,而在于员工是否能在关键时刻做对动作:识别钓鱼邮件、发现异常导出、按流程上报、保留证据、不擅自扩散信息。
建议把培训设计成三层:
- HR专员层:识别异常与上报(钓鱼邮件、异常导出、异常审批),要求每年至少一次实操考核,并把结果纳入团队绩效或合规KPI。
- HR管理者层:定级与决策能力(何时启动预案、何时降级业务、如何组织人工复核、如何与员工沟通),以桌面推演为主。
- 跨部门关键角色层:联合演练(HR+IT+法务+公关),以“在限定时间内完成闭环并形成证据包”为验收标准。
反例提醒:如果培训只覆盖IT人员,HR团队在事件发生时很容易出现“不会判断、不敢上报、怕担责”的沉默,导致错过处置窗口;这一点在权限滥用类事件中尤其致命。
3. 供应商与供应链应急管理:接口失效与服务商退出,都要有兜底路径
HR系统供应链风险在2026年会更突出:云资源、SaaS、外包驻场、第三方接口、外部数据服务(背调、电子签、短信)都可能成为事件触发点或处置瓶颈。预案需要把供应链当作系统边界的一部分,而不是“出了事再找采购”。
建议预案中至少包含:
- 外部依赖清单与优先级:哪些接口影响发薪、哪些影响入职、哪些影响社保;每个依赖对应业务负责人、技术负责人、供应商联系人、升级路径。
- 兜底方案:例如招聘SaaS不可用时,候选人信息如何临时收集与存储、如何在恢复后补传;社保接口失败时,如何手工登记与补录;电子签不可用时,是否允许纸质签署并如何归档。
- 退出与迁移条款:服务商终止服务时的数据导出格式、时间窗口、历史凭证归档要求、审计日志交付要求。很多企业忽视这点,真正发生供应商退出时会在“数据拿不回、证据拿不到”上被动。
过渡提醒:供应链条款的落地需要采购与法务配合,建议把预案中的关键要求同步沉淀为合同模板条款,避免预案与合同“两张皮”。
结语
回到开篇的问题:2026年HR系统应急预案如何满足等保2.0要求?从实践看,决定性差异不在于预案篇幅,而在于是否具备四项硬核能力:事件分级能否快速一致、业务连续性能否在发薪等关键时点兜底、个保告知与补救能否按时完成并留痕、跨组织协同与证据链能否支撑审计与追责。把这四件事写清、跑通、留证,预案才会从“合规材料”变成“组织能力”。
给到可直接执行的建议(适合立刻启动):
- 用一张矩阵先把“定级与授权”落地:以表格2为底稿,结合本企业发薪周期、数据敏感度与组织架构,明确重大事件30分钟内的拍板人和先行处置权。
- 把业务最小可用标准写进预案并演练:至少覆盖发薪离线核验、入离职临时办理、社保接口失败补录三条业务降级通道,并设定验收口径与留痕要求。
- 预置个保告知与补救的模板包:包含报告字段、员工告知模板、审批流与补救服务清单;演练时强制跑通“告知草稿—法务审核—发送留痕”。
- 把证据链固化当作硬要求:明确日志范围、留存期限、不可篡改措施与工单/会议纪要格式;应急结束后形成可复原时间线的证据包。
- 用一次联合演练检验协同机制:HR、IT安全、法务、公关、供应商同场,以“限定时间完成闭环”为目标,输出整改清单并触发预案版本更新。
以上建议不追求一次性完美,但能确保下一次事件发生时,组织不会在最关键的30分钟里“各自为战”。





























































