-
行业资讯
INDUSTRY INFORMATION
【导读】 HR系统数据泄露后,道歉最多解决情绪,不会自动止损。真正拉开差距的,是企业能否在黄金72小时内完成“遏制—取证—定级—通报—修复”的闭环,并把后续整改做成可审计、可复用的机制。本文面向CHRO、CIO/CTO、法务合规与HRBP,回答HR系统数据泄露后除了道歉还应该做什么,给出2026年可落地的应急响应清单与组织协同要点。
不少企业在泄露发生后的第一反应,是连夜写声明、安排道歉、压热搜。但在监管与诉讼实践里,“说了什么”只是表象,“做了什么、能否证明做过”才是关键变量。《个人信息保护法》明确要求个人信息泄露等事件应及时处置并按要求告知、报告;而HR系统承载的数据往往覆盖身份证号、薪资、家庭信息、体检报告、劳动合同等高敏字段,一旦扩散,后果会从一次IT事故快速演变为员工关系危机、雇主品牌危机与合规风险叠加。问题随之变得具体:在事实尚未完全查清时,企业应该先做哪些动作,才能同时“止血”和“守法”?
一、误区与风险——为什么HR系统数据泄露后除了道歉还应该做什么?
道歉可以作为沟通动作的一部分,但不能作为处置主线;在2026年的合规环境里,企业首先要做的是“控制信息流与证据链”,否则会把事件推向更难收拾的方向。
1. 法律定性的滞后性风险:越急着承认,越难以自证“已尽责”
从实践看,HR系统泄露最常见的失误不是“不重视”,而是先定性、后取证:对外声明里直接写“因我方系统漏洞/管理疏忽导致”,内部却还没完成日志封存、根因分析、影响面核算。这样做会带来三类连锁风险。
第一类是合规动作被“道歉”牵着走。《个人信息保护法》要求发生泄露等事件应立即采取补救措施,并按规定告知个人、向监管部门报告。很多企业把“告知”理解成公关稿发布,但监管更看重:你是否在最短时间内完成遏制、证据保全、影响评估与分级处置。换句话说,时间窗口不是给你润色措辞的,而是给你完成关键动作的。
第二类是诉讼证据层面的自我束缚。员工后续主张权利时,法院与仲裁机构会综合判断企业是否尽到合理安全保障义务。若企业在尚未查清“是否为供应商配置错误、是否为离职账号滥用、是否为钓鱼导致凭证泄露”的情况下先行“全责式道歉”,后续要再解释“责任边界”“第三方原因”,往往会陷入被动。
第三类是跨部门口径失控。HR系统泄露事件天然涉及HR、IT、安全、法务、公关乃至业务负责人。若没有先形成事实底稿(已知/未知边界),不同部门在不同群里各说各话,很容易出现“对内说A、对外说B、向监管说C”,最终被认定为处置不规范。
表格1:HR数据泄露应对的红黑榜(从“说什么”转向“先做什么”)
| 维度 | 错误做法(黑榜) | 正确做法(红榜) |
|---|---|---|
| 第一反应 | 立即发布公开道歉并归因 | 立即启动应急小组、先遏制再表态;对外仅陈述已确认事实 |
| 事实基础 | 未封存日志、未核算影响面就下结论 | 先完成日志保全、初步溯源、数据字段清点,再决定披露深度 |
| 内部协同 | HR、公关先发声,IT与法务后补 | IT安全牵头取证,法务合规把关动作与文本,HR负责员工沟通 |
| 后续整改 | “修个漏洞就过去” | 权限、账号、数据生命周期、供应商与演练一起做闭环 |
(过渡提醒:法律风险的第一步是“别急着下结论”,但技术止损必须更快。)
2. 技术溯源的紧迫性:不先切断泄露路径,道歉只会放大损失
在HR系统场景中,泄露路径通常不复杂,但非常“快”:一旦攻击者或内部人员拿到可用凭证,导出速度往往以分钟计。常见三条路径尤其需要在最短时间内验证:
- 账号与权限类:弱口令、管理员账号复用、离职员工账号未回收、外包账号无有效期,导致批量导出。
- 接口与配置类:对外API未做鉴权/限流、对象存储桶权限配置错误、低代码/表单工具默认公开,形成“可枚举链接”。
- 数据副本类:测试库未脱敏、历史备份明文存储、HR共享网盘或邮件附件外泄,绕开了生产系统的防护。
这里有一个容易被忽视的机制:技术团队越晚介入,越难判断“泄露是否仍在进行”。很多企业把IT叫来时,已经过去半天甚至一天,攻击者可能仍在持续拉取;此时即便你写了再诚恳的道歉信,也无法解释“为什么泄露量还在增加”。
更可执行的做法是把“技术遏制”写成明确指令:断开外联、冻结可疑账号、临时关闭导出功能、对高敏字段加临时访问策略、强制重置访问凭证、对外网关加限流与验证码/设备指纹。注意边界条件:如果HR系统承载薪资发放或考勤结算等关键业务,直接断网可能引发业务中断,此时要采用“分段隔离”——优先隔离导出接口、管理后台与可疑IP段,保留必要的业务写入通道,并同步启用人工审批替代导出。
(过渡提醒:技术动作解决“还在不在漏”,而员工侧的信任危机会在下一小时开始发酵。)
3. 信任危机的传导效应:员工不只关心“有没有道歉”,更关心“我怎么办”
HR数据泄露和客户数据泄露的差异在于:受影响对象是“在职员工+候选人”,他们与企业的关系不是一次性交易,而是持续的劳动关系与雇佣信任。员工真正关心的通常是三件事:
- 泄露了哪些字段:手机号、身份证号、住址、银行卡、紧急联系人、子女信息、体检结论、薪资明细,风险级别完全不同。
- 风险会怎么落到我身上:电诈、冒名入职、网贷注册、骚扰、家庭信息扩散,甚至“薪资被同事看到”的组织性冲突。
- 公司提供什么可操作的补救:更换手机号/银行卡是否需要费用?征信被影响怎么办?是否有法律咨询、身份盗用支持、报案协助?
如果企业只停留在“对不起”,很容易出现反效果:员工会把道歉理解为“你确认了是你的错”,但又看不到“我能得到什么帮助”。而一旦有员工在社交平台晒出“公司只发了道歉信,没有给任何处置建议”,舆情会迅速从“技术事故”转向“雇主不负责任”。
更稳妥的沟通路径是:先用事实框架对齐预期,再给到具体指引。比如把告知拆成四段——已确认事实、可能风险、公司已采取措施、员工自我防护建议与支持入口;并明确“下一次更新在何时、由谁发布”。在信息不完全时,承诺更新频率比承诺结论更重要。
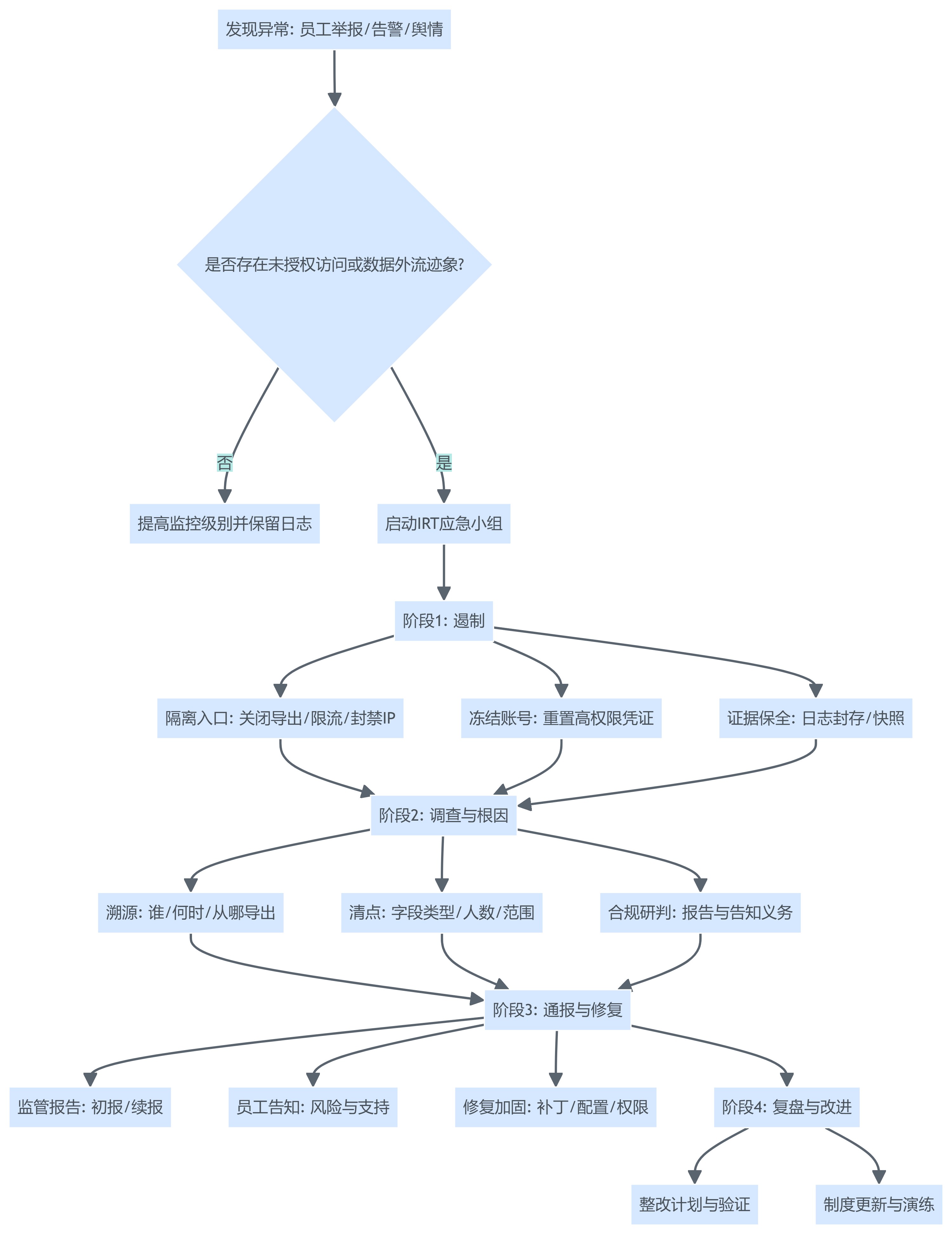
二、应急响应清单——黄金72小时分阶段行动指南
把“应急”做成可执行的SOP,关键不是写得多完整,而是让每个时间段都有可交付物、可追责的人、可复核的证据链;黄金72小时的目标是同时完成止损与合规底盘搭建。
1. 0–1小时——启动与隔离(战时状态)
0–1小时做错一步,后面往往要用一周补救。我们建议企业把这一小时定义为“战时状态”,动作要短、硬、可验证。
(1) 组建IRT(事件响应小组)并立刻明确三类角色
- 决策人:CIO/CTO(技术处置拍板)+ CHRO(员工沟通与业务影响拍板)。
- 执行人:信息安全/运维、系统负责人、数据治理/权限管理员、HRIS产品经理。
- 把关人/发言人:法务合规(文本与动作边界)、对外发言人(公关或品牌负责人)。
边界提示:若系统为外部SaaS,供应商必须在0–1小时内加入战情会,并承担日志、配置与接口层的配合义务(合同与DPA里应预置这一条)。
(2) 技术遏制:先“止血”,再“修复” 优先级建议:
- 立即冻结疑似异常账号(尤其是管理员、批量导出权限账号、外包账号)。
- 强制重置高权限账号密码/密钥,检查是否存在共享账号。
- 临时关闭或收紧导出、批量下载、API批量查询能力(能关就关,不能关就加审批+限速)。
- 对外网入口加临时防护策略:WAF规则、IP封禁、限流、验证码、设备指纹。
不适用场景:当系统为核心生产系统且停机会引发工资、考勤等重大业务风险时,应采用“最小可用隔离”,确保关键写入通道可用,但所有导出与管理后台先被控制。
(3) 证据保全:日志的完整性决定后续能否自证 同步做三件事:
- 立刻备份并封存关键日志(应用日志、访问日志、数据库审计日志、API网关日志、堡垒机日志、云审计日志)。
- 记录“首次确认时间点”与“谁做了什么动作”(会议纪要、工单、聊天记录留档)。
- 对可疑主机/容器/账号做快照或镜像(便于后续取证)。
经验提醒:很多企业在遏制时顺手“清理服务器”“重启服务”,直接把证据链打断,后续根因分析只能靠猜。
图表1:HR数据泄露标准应急响应流程(SOP)

(过渡提醒:0–1小时解决“能不能继续漏”,1–24小时要解决“漏了什么、漏到哪、是否触发强制报告”。)
2. 1–24小时——评估与定级(诊断阶段)
这一阶段的核心是把事件从“感觉严重”变成“可量化的影响评估”,否则无法决定通报口径、通知范围与补偿策略。
(1) 数据溯源:用“三个问题”把路径锁住
- 谁访问/导出了数据:账号ID、来源IP、设备指纹、堡垒机记录。
- 何时发生:首次异常点、峰值导出时间、是否持续。
- 通过什么导出:管理后台、API、数据库直连、对象存储下载链接、备份文件。
这里建议把“异常导出”定义成可判定规则:例如单位时间导出量、非工作时段导出、跨地区登录、权限异常提升、对高敏字段的批量查询。规则越清晰,越能解释“我们如何发现、如何判断、如何遏制”。
(2) 影响评估与分级:先按字段分,再按人数分 对HR系统来说,分级建议采用“双轴”:
- 字段敏感度轴:是否包含敏感个人信息(身份证件、银行卡、健康、行踪、特定身份、薪酬明细等)。
- 规模轴:受影响人数、是否覆盖全员、是否包含候选人库历史数据。
实务上,很多企业只报“约X人受影响”,却说不清“受影响字段”。但员工真正关心的是字段;监管也会问“是否涉及敏感个人信息”,这是决定处置强度的重要问题。
(3) 法律与合规研判:不要把“是否报告”当作讨论题 在中国语境下,建议把法务合规的工作拆成四项交付物:
- 事件事实底稿(可对外/不可对外两版):已确认事实、待确认事项、下一步计划。
- 报告义务研判:是否触发向网信部门报告、是否需要同步公安机关(如涉嫌黑产攻击)、是否涉及跨境传输。
- 告知范围建议:哪些员工必须逐一告知、能否分批告知、通知方式与留痕策略。
- 对外措辞红线:不提前归责、不夸大、不作无法兑现的承诺(如“保证永不发生”)。
边界条件:若企业存在境外主体或外籍员工数据在境外处理,还需要同步评估GDPR等域外合规义务;但即便只在境内,员工中一旦有人提出“向监管投诉/仲裁”,企业也必须确保全链路证据可审计。
(4) 对内沟通:把“谣言”当作风险源管理 1–24小时最容易出现的组织问题是:员工开始在群里互相转发“截图/猜测”,甚至出现“薪资被泄露”的情绪爆点。建议HR在法务把关后,尽早发布内部通告的“最小版本”:
- 我们确认发生了异常访问,已采取遏制措施;
- 正在核查影响范围;
- 下一次更新在X点;
- 若收到疑似诈骗信息,走统一上报渠道(邮箱/热线/工单)。
这类通告不求完整,但求可执行与一致。
表格2:2026年HR数据泄露应急响应关键检查点(Key Checklist)
| 时间节点 | 关键动作 | 责任人 | 交付物(可审计) |
|---|---|---|---|
| T+0小时 | 启动IRT、冻结可疑账号、导出能力收紧 | CIO/CHRO | 启动指令、变更记录 |
| T+6小时 | 日志封存、快照、初步溯源 | 安全部门/运维 | 初步技术分析纪要 |
| T+24小时 | 字段清点、影响人数估算、合规研判 | 法务合规+安全 | 事件事实底稿、研判意见 |
| T+48小时 | 监管初报、通知函与Q&A拟定 | 合规/公关/HR | 报告材料、通知函草稿 |
| T+72小时 | 漏洞修复验证、整改计划落地 | 安全/系统负责人 | 修复验证报告、整改计划 |
(过渡提醒:24小时后要进入“通报与修复”并行阶段,拖延往往不是因为技术难,而是因为组织不敢决策。)
3. 24–72小时——通报与修复(行动阶段)
这一阶段要同时处理三条线:监管、员工、系统。最难的不是写材料,而是把三条线的“事实版本”保持一致,并确保每个承诺都能落地。
(1) 监管报告:先“初报”再“续报”,不要等到“完全确认” 实务上,监管更接受“按阶段更新”的报告方式:
- 初报:事件概况、初步影响、已采取的遏制措施、下一步调查计划;
- 续报:根因分析、最终影响范围、整改与验证、对个人的补救措施。
注意两点:
- 报告材料要能映射到证据:日志封存编号、变更工单、会议纪要时间戳。
- 若存在第三方SaaS供应商,要在报告中明确“委托处理关系、合同约束、供应商配合动作”,避免被认定为“甩锅”,但也不能把供应商责任写成空话。
(2) 员工告知:把“告知”写成可操作指引,而不是情绪宣言 一份能真正降低二次伤害的通知,建议包含:
- 可能涉及的数据类型(用字段清单,不用泛泛“部分信息”);
- 潜在风险清单(电诈、冒名、垃圾营销、征信风险等);
- 公司已采取的措施(冻结账号、关闭导出、修复漏洞、引入第三方核查);
- 员工行动建议(更换密码、警惕验证码、征信查询入口、报案路径);
- 支持机制(专线、法律咨询、身份盗用支持、必要时的费用承担规则);
- 更新节奏(下一次通报时间)。
边界提示:若泄露字段包含银行卡或身份证号等高风险信息,仅提供“请提高警惕”会被员工认为不负责;但承诺“全额赔付一切损失”也不可控。更可行的做法是明确“公司承担的支持范围与流程”,例如征信监控服务、报案材料协助、公证/律师咨询补贴等,并把申请入口写清楚。
(3) 漏洞修补与恢复:修复必须带“验证”,否则只是心理安慰 修复动作建议按“可复现、可验证”的顺序推进:
- 配置纠正:对象存储权限、数据库白名单、API鉴权、导出策略。
- 补丁与加固:系统补丁、组件漏洞修复、依赖升级。
- 权限回收:高权限账号清理、RBAC角色梳理、外包/离职账号强制过期。
- 验证:复测导出路径、回归测试、必要时引入第三方安全测试(渗透/配置审计)。
常见反例:企业把“修复”理解成把入口关掉、把系统重启;过几天恢复导出功能,漏洞仍在,事件二次发生。对外解释会更难,监管与员工也会认为企业缺乏基本治理能力。
图表2:跨部门应急协同时序(CHRO、CIO、法务、公关)

三、修复与重建——从危机到韧性的长效治理(HR系统数据泄露后还应该做什么)
一次泄露事件如果只以“补洞+道歉”结束,组织会把同类风险留在系统里;真正有价值的复盘,是把事件转化为可持续的安全治理能力,让下次事件“更早发现、更小影响、更快恢复”。
1. 技术架构的“零信任”升级:把权限当作动态变量管理
HR系统的安全短板通常不在“有没有防火墙”,而在“谁能看、谁能导、谁能批量查”。因此技术整改应围绕三条主线:
- 最小权限(Least Privilege)落地到角色与流程:将“能导出全员数据”的权限从岗位默认权限中剥离出来,改为“临时授权+审批+到期自动回收”。
- 强身份认证与高危操作二次验证:管理员、批量导出、敏感字段访问,启用MFA与操作级别的二次确认;并将高危操作纳入数据库审计与告警。
- 数据全生命周期防护:生产库加密与脱敏只是起点;测试库脱敏、备份加密、下载水印、导出文件有效期与访问控制必须一起做,否则攻击者会绕开生产库。
边界提示:零信任不是“全部上最强策略”。如果组织规模较小、系统能力有限,先把“高敏字段+批量导出”两类高危点管住,性价比远高于一次性大改架构。
2. 管理制度的闭环优化:供应商、流程、演练缺一不可
技术补丁解决的是“这次怎么漏”,制度闭环解决的是“下次还会不会漏”。建议从三类制度入手:
- 供应商管理(尤其SaaS/外包):把“安全能力证明”写进合同与DPA:日志留存要求、应急响应SLA(例如4小时到场/远程接入)、渗透测试与配置审计频率、数据隔离与备份策略、分包商管理。不要只收一份承诺函,要收可核验的报告与整改记录。
- 数据分类分级与最小必要:明确哪些字段属于敏感个人信息,哪些属于一般个人信息;对应不同的访问、导出、留存与销毁策略。没有分类分级,权限与审计就落不到具体规则。
- 演练常态化:至少每半年一次“桌面推演”(流程与口径),每年一次“技术演练”(模拟异常导出、接口被打、权限滥用),并形成演练报告与改进清单。演练的价值在于暴露组织协同断点,而不是证明“我们很安全”。
3. 员工关系的修复与补偿:用可兑现的支持替代抽象承诺
员工信任的修复,最终要落到“可获得的帮助”。建议企业在72小时后到30天内完成三类动作:
- 支持包(Support Package):根据泄露字段分层提供支持,例如:征信监控服务、身份盗用咨询、法律咨询热线、必要的材料公证/报案协助;并明确申请流程与时限。
- 透明复盘(可控披露):在不暴露更多安全细节的前提下,向员工说明根因类型(配置错误/权限滥用/第三方问题等)、已采取的结构性整改与验证方式。透明的边界是“披露整改,不披露可被二次利用的攻击细节”。
- 组织问责与流程修正:如果根因涉及权限审批失效、离职账号未回收、外包管理失控,就要把问责落实到流程Owner,并同步修订制度与系统校验规则,否则员工会认为企业只是“写报告”。
图表3:HR数据安全长效治理架构图

结语
回到开篇问题:HR系统数据泄露后除了道歉还应该做什么?答案不是再写一封更诚恳的信,而是把72小时拆成可执行的动作,把每个动作变成可审计的证据,把整改变成能长期运行的机制。结合2026年的监管与用工环境,我们给出5条可直接落地的建议:
- 把“0–1小时”写成强制指令:谁有权冻结账号、谁能关闭导出、日志如何封存、如何避免破坏证据链,必须事先明确并演练。
- 先完成“字段清点+影响评估”再决定披露深度:员工与监管最关心的是泄露字段类型,而不是公关辞藻。
- 对外文本坚持“事实—动作—更新节奏”:不提前归责、不作不可兑现承诺,把更新频率与支持入口说清楚。
- 把供应商应急SLA写进合同并定期验收:SaaS不是免责理由,委托不等于免责;每次演练都要拉供应商一起跑。
- 把高危能力(批量导出/敏感字段访问)做成“临时授权+到期回收”:这是HR系统最具性价比的结构性改造,能显著降低同类事件复发概率。




























































