-
行业资讯
INDUSTRY INFORMATION
【导读】 HR系统应急预案的失败,往往不是“缺技术”,而是把备份当恢复、把预案当IT文档、把应急当合规例外。本文以研究视角拆解“制定HR系统应急预案有哪些致命错误”,用可检验的指标(RTO/RPO)、可执行的SOP与可追溯的留痕机制,帮助HR把预案从纸面推到可运行的业务韧性。
很多企业在HR数字化投入上毫不手软:上了云HR、打通了OA和财务、上线了电子签与员工自助。然而真实的风险常常在“系统没出事的时候被忽略”,一旦遇到发薪日前宕机、社保截点前接口异常、或权限配置误改导致全员数据暴露,HR才发现所谓“有预案”更多是文件存在、机制缺席。
更现实的矛盾在于:HR系统承载的是劳动关系与个人信息,容错空间远小于营销系统。发薪延迟引发的不只是情绪波动,还可能触发工资支付争议;应急导出明文身份证号、银行卡号,不会因为“当时很紧急”而获得监管谅解。问题因此变得具体:HR系统应急预案到底怎么做,才能在关键时刻真的能用、敢用、用得合规?
一、致命错误一 —— 陷入“备份幻觉”,忽视RTO/RPO业务指标
把备份当成应急能力,是最常见、也最隐蔽的风险来源;真正决定损失的,不是“有没有备份”,而是“多快恢复、恢复到哪里、恢复后是否一致”。这里的关键词不是存储空间,而是可量化、可演练的容灾指标体系。
1. 技术指标与业务脱节:RTO/RPO必须用业务语言定标
我们先澄清两个在实践中经常被混用的概念:
- 备份:把数据复制到另一个位置,解决“数据还在不在”。
- 恢复:把系统与业务能力拉回到可用状态,解决“业务能不能继续跑”。
因此,制定HR系统应急预案的第一步不是写流程,而是把恢复目标“定标”成业务能理解的指标:
- RTO(恢复时间目标):从故障发生到业务恢复的最长可接受时间。
- RPO(恢复点目标):最多允许丢失的数据时间窗口(例如允许丢失15分钟数据,RPO=15分钟)。
问题在于:很多预案把RTO/RPO写成技术参数,却没有把它翻译成业务后果。例如:
- 发薪场景:RTO不是“24小时”,而是发薪指令提交窗口前必须恢复;RPO不是“1小时”,而是当期薪资计算口径与累计个税口径不得回退。
- 考勤场景:RPO接近0更常见,因为丢一笔打卡记录,可能就变成劳动争议中的举证短板。
- 入离职高峰:RTO不仅影响流程效率,还影响劳动合同签署时效、社保增员截止、以及用工合规。
如果企业无法明确这些“业务截点”,即使IT承诺“今天一定修好”,HR也无法判断:到底是可等、要切换、还是必须启用人工接管。
表格1:“备份” vs “恢复”的认知差异对比表
| 维度 | 常见误区(只做备份) | 正确认知(以恢复为目标) | 关键判据 | 典型业务后果 |
|---|---|---|---|---|
| 管理对象 | 数据文件 | 业务能力(发薪、社保、考勤、合同) | 是否能在截点前完成业务闭环 | 发薪延迟、社保漏增、审批卡死 |
| 指标 | 备份频率 | RTO/RPO + 数据一致性校验规则 | 是否能量化、能演练 | 停摆时间不可控 |
| 验证方式 | 看备份日志“成功” | 定期恢复演练+抽样核对 | 恢复后账实一致 | 错发、漏发、重复发 |
| 责任主体 | IT为主 | HR牵头、IT执行、财务法务参与 | RACI清晰 | 事故时互相等指令 |
2. 数据一致性的致命伤:恢复后的系统可能比宕机更危险
很多团队把“系统能登录”当作“恢复完成”。但在HR系统里,恢复后数据不一致往往比宕机本身更具破坏性,因为它直接击穿员工信任与合规底线。
常见的“恢复后不一致”包括:
- 薪酬重复发放/漏发:恢复点回退导致当月计算结果与已下发指令冲突,或扣税口径与累计税额不同步。
- 社保、公积金漏增员:接口恢复后批量任务未重跑、或重跑重复,带来补缴情形与滞纳金。
- 合同与电子签状态错位:合同文件在第三方平台已签署,但HR系统状态回退为“未签”,后续续签、离职结算产生争议。
机制层面的原因通常不是“技术不行”,而是预案缺少两类内容:
- 恢复后的核对清单:哪些字段必须与财务/税务/银行回单对账,哪些状态必须与第三方平台二次确认。
- 异常处置规则:一旦发现不一致,先冻结哪个流程、由谁审批是否回滚、是否触发员工沟通。
在研究与项目复盘中我们看到,许多企业在事故中“抢恢复”,结果把宕机从“服务不可用”升级成“账目不可用”。提醒一句:越是临近发薪、社保截点,越要把核对前置成硬闸门,宁可短暂停止切回,也不要带病上线。
3. 缺乏实战演练:备份文件在关键时刻可能无法挂载
第三个坑是“文档完备但从未演练”。在桌面推演里一切顺利,真到故障现场却经常出现:
- 备份文件损坏、版本不兼容、密钥找不到
- 恢复脚本依赖某位工程师个人电脑
- 关键账号权限过期,临时提权又没有审批留痕
- 恢复完成但业务侧不知道如何接管、如何切回
因此,HR系统应急预案的演练不该只由IT做“恢复操作”,而要覆盖三段链条:
- 故障发现—告警—升级:HR怎么第一时间知道不是“我网不好”,而是系统级事故。
- 业务接管:发薪、考勤、审批、合同在离线状态下怎么走,证据链怎么留。
- 切回与核对:数据一致性核验通过才切回,且留存可追溯的对账记录。
演练频率上,至少要保证:系统大版本升级后必做一次恢复演练;发薪、社保等关键月份(年终奖季、年度调薪季)前做一次专项演练更稳妥。下一部分会解释:为什么很多企业演练做不起来,本质是组织设计问题而不是技术问题。
二、致命错误二 —— 为什么制定HR系统应急预案总是成了IT的事?(孤岛陷阱)
HR系统应急预案如果由IT单方面主导,最终往往只能恢复“系统”,却恢复不了“业务”;而业务恢复不起来,HR面对的就是员工、主管、财务、法务的多线压力。预案要可用,必须用业务连续性的框架把部门墙拆掉。
1. 部门墙导致的逻辑断裂:系统恢复≠业务恢复
从实践看,孤岛陷阱通常以两种方式出现:
- IT视角的“可用”:服务器恢复、应用能访问、数据库正常。
- HR视角的“可用”:发薪、审批、合同、社保、员工自助的关键链路可以闭环,并且数据可被审计。
这两种“可用”并不等价。举例:系统恢复后,若审批流引擎依赖的SSO鉴权仍异常,入职审批依然卡住;或者考勤数据从门禁系统回填失败,导致当月工资计算无法启动。此时IT会认为“系统好了”,HR却依然无法交付结果。
要跨过这个断层,预案必须增加一个在很多企业缺失的环节:业务影响分析(BIA)。它回答三件事:
- 哪些HR流程属于不可中断(TOP5/10),各自的业务截点是什么
- 每个流程的最小可运行形态是什么(离线怎么跑)
- 需要哪些跨部门输入(财务代发、法务审查、公关沟通、行政支持)
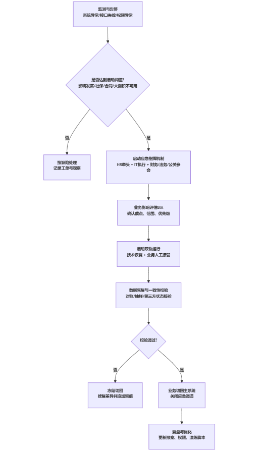
图表1:HR系统故障应急响应标准流程(SOP)

2. 缺乏场景化策略:三个高频关键场景必须写成“可执行SOP”
很多预案写得很完整,但落到现场时没人能按步骤执行,原因是缺少“场景卡片”。我们建议至少把以下三个场景拆成可执行的SOP(每个场景都要写清楚:触发条件、责任人、替代路径、留痕方式、切回条件):
场景A:发薪日前系统宕机
- 触发条件:薪资计算/审批/银企直连不可用,且预计恢复时间不确定
- 替代路径:启用上期薪资底表+当期变动清单(调薪、补扣、请假)人工核对;财务侧走“人工指令+二人复核”
- 留痕要求:变动清单来源、审批链、核对人、发放回单统一归档
- 边界条件:若当期变量过多(大规模调薪/奖金),不建议用“上期底表法”,应优先推动技术恢复并延后发薪沟通(需法务评估与公关协同)
场景B:社保/公积金截点前接口异常
- 触发条件:政务平台接口失败、批量申报失败、或人员异动无法同步
- 替代路径:生成离线申报包(名单+基数+增减原因)并按当地规则走柜台/网厅人工提交
- 留痕要求:提交回执、截图、经办人记录,确保可追溯
- 反例提示:若涉及跨省多地规则差异,统一模板可能导致字段不匹配,需要地区HR/外包共同确认
场景C:入离职高峰期审批流瘫痪
- 触发条件:审批引擎故障、SSO异常或权限错配导致无法提交
- 替代路径:启用离线入职清单、电子签独立通道(若可用)、必要时纸质签署+后补录
- 留痕要求:签署时间戳、身份证明核验记录、后补录对照表
- 边界条件:对高度敏感岗位(财务、数据权限岗位),离线入职必须增加背景与授权二次审核
把场景写清楚的价值在于:事故现场的HR不需要“理解原理”,只需要“按步骤执行”,同时还能保证法务与审计可追溯。
3. 沟通与授权机制缺失:应急状态下“谁拍板”比“怎么修”更关键
我们在复盘里见过大量“技术已可恢复、但业务迟迟不敢切回”的情况,根因不是技术,而是:
- 不清楚谁有权决定启用人工发薪、延后发薪、或对外公告
- 不清楚谁有权临时提权导出必要数据、以及如何补审批
- 不清楚谁负责统一口径回复员工与管理层,导致信息在群里被放大
因此,预案里必须写明两张清单:
- 决策链:达到何种影响等级时,由HRD/CHRO/财务负责人/CIO分别拍板什么事项(例如:发薪策略、对外沟通、是否报备监管)。
- 授权矩阵:谁可以做哪些操作(导出、提权、冻结、切换),需要几人复核,如何留痕。
没有这两张清单,预案在事故现场会变成“等领导一句话”。而应急里最昂贵的成本,往往就是等待。下一部分会进一步说明:即使你解决了速度问题,如果合规机制缺失,事故会从“系统故障”升级成“监管事件”。
三、致命错误三 —— 误入“合规盲区”,忽视应急状态下的数据主权
紧急情况不会自动带来合规豁免;相反,越是混乱的时候,越容易发生越权导出、明文传播、口头授权等行为,给企业留下长期风险。HR系统应急预案必须把“合规应急包”内置进去,否则救火的动作本身就可能构成二次事故。
1. 应急操作的隐私泄露风险:最常见的是“临时导出明文敏感字段”
在很多企业,系统故障时最直接的冲动是:先把员工信息导出来,用Excel把发薪、社保、通讯录先跑起来。但这里的风险点非常清晰:
- 导出的字段往往包含身份证号、手机号、住址、银行卡号、薪资等敏感信息
- 文件可能通过微信群、邮箱、个人网盘流转
- 临时处理人员可能不在授权范围内
- 处理后没有销毁机制,形成“影子数据池”
更糟的是,这种做法常常伴随一句口头指令:“先弄出来再说。”但在事后审计或监管抽查里,口头指令既不是授权,也不是留痕。
预案中建议写死三条底线:
- 最小必要字段:明确每个应急场景允许导出的字段白名单(例如发薪只需姓名、工号、卡号尾号/加密卡号、应发应扣汇总,不必带身份证全号)。
- 加密与传输规范:文件必须加密、限定接收人、限定有效期;禁止通过非企业受控渠道扩散。
- 补审批机制:如果确需紧急提权,必须在事后固定时限内补齐审批并自动触发审计检查。
2. SaaS环境下的“免责幻觉”:供应商中断时谁负责、数据怎么接管
上云之后,很多团队默认“厂商负责稳定性”,但应急预案仍然必须回答两个问题:
- 供应商宕机或区域故障时,企业侧的业务如何连续?
- 数据主权与合规责任如何划分?
现实里,SaaS合同常见的缺口包括:只有可用性承诺,没有明确的数据导出频率、离线缓存策略、以及中断时的替代访问路径。更关键的是:一旦需要“临时数据接管”,企业往往发现自己没有可用的加密导出、没有可对接的备用系统,也没有明确的审批链路。
因此,在预案与合同/附件层面至少要固化:
- 关键员工主数据的导出机制(频率、格式、加密、存放位置)
- 中断时的服务降级策略(例如只保留查询与导出,不支持写入)
- 供应商事件通报与联络机制(升级路径、时间承诺、证明材料)
- 涉及跨境或多地节点时的数据处理边界(不满足条件时不得启用某些恢复路径)
这里的边界条件也要写清:如果企业规模较小、没有备用系统能力,可以把“离线接管”压缩为“关键名单+关键字段+短期可运行”,但仍要确保权限与留痕到位。
3. 缺乏审计留痕:劳动争议与监管检查需要“证据链”而不是解释
应急状态下最容易被忽略的是审计留痕:谁在什么时间做了什么操作、依据什么审批、影响了哪些数据。HR系统又恰好处在劳动争议的高频证据场里——工资、考勤、合同、绩效都可能进入举证。
我们建议把“留痕”写成预案硬要求,而不是“尽量做到”:
- 关键操作必须自动记录:提权、导出、批量修改、切换、回滚都要有日志
- 日志不可篡改:至少要做到集中存储、权限隔离、定期备份
- 证据归档一体化:应急期间的邮件、公告、审批记录、回单、截图都要有统一归档位置与命名规范
图表2:应急状态下的敏感数据访问授权时序(以“紧急导出发薪汇总表”为例)

做到这一步,预案才算在“速度”和“底线”之间建立了可操作的平衡。接下来,我们把前三个错误的纠偏动作,整合成一个可持续升级的成熟度路线。
四、构建韧性 —— HR系统应急预案的成熟度进阶
真正可用的HR系统应急预案,不是一次性写完,而是随着系统演进、组织变化、外部监管与业务节奏持续更新;其目标也不只是“能救回来”,而是把故障对业务与合规的影响压缩到可控区间。可把成熟度理解为组织能力的一种“韧性”(这里用作类比一次即可):平时不显眼,关键时刻能扛住冲击。
1. 建立“双轨制”业务连续性架构:技术轨 + 业务轨
很多企业在技术上投入容灾,却忽略业务侧的低技术备份;也有企业靠人工硬扛,却把风险暴露在合规与一致性上。更合理的做法是“双轨制”:
- 技术轨(系统层):备份、热备/冷备、异地容灾、权限与密钥管理、恢复脚本自动化、监控告警
- 业务轨(流程层):关键流程的离线跑法、最小字段集、纸电混合签署策略、对账与补录规则、沟通模板与FAQ
“双轨制”的关键不是两套方案并行,而是明确切换条件:达到什么影响等级启动业务接管、什么时候允许切回主系统、切回前必须完成哪些核对。这样做的副作用是:前期设计成本上升、跨部门会议更多;但在事故发生时,它会显著降低“拍脑袋决策”和“事后扯皮”。
2. 引入AIOps智能运维(2026趋势):把应急从“靠经验”变成“靠机制”
到2026年,很多企业的HR系统已形成“多系统拼装链路”:HR主系统+考勤门禁+电子签+财务代发+各地社保接口+数据中台。链路越长,故障越难靠人工经验定位。
AIOps在HR系统场景的价值不在“炫技”,而在三个可落地点:
- 异常检测前移:不是等HR发现“员工打不开App”,而是从接口失败率、任务积压、鉴权异常、权限变更等指标提前触发告警。
- 自动化止损动作:例如检测到异常导出或异常登录,自动冻结高危权限并通知合规负责人。
- 演练脚本自动化:把关键恢复步骤脚本化,减少对个人经验的依赖,并在变更后自动触发验证。
边界条件也要说明:AIOps并不能替代BIA与授权机制;如果组织没有明确的“什么算重大影响”“谁有权启动应急”,再智能的告警也只能制造更多噪音。
3. 常态化演练与复盘机制:把KPI从“上线率”转向“可恢复性”
要让预案摆脱“写完即结束”,最有效的抓手是把职责与节奏固化下来。
表格2:HR系统应急响应跨部门RACI矩阵(示例)
| 关键任务 | HR部门 | IT部门 | 财务部门 | 法务/合规 | 公关/行政 |
|---|---|---|---|---|---|
| 业务影响分析(BIA)与优先级 | A | C | C | C | C |
| 故障定位与系统恢复执行 | C | A | I | I | I |
| 发薪/社保离线接管方案启动 | A | C | A(发薪) | C | I |
| 敏感数据导出/提权审批 | R | R | I | A | I |
| 员工沟通与对外口径 | A | I | C | C | R(渠道) |
| 数据一致性核对与对账 | A | C | A | C | I |
| 复盘报告与预案更新 | A | R | C | C | I |
说明:A=最终负责(Accountable),R=执行负责(Responsible),C=咨询(Consulted),I=告知(Informed)。
演练节奏建议以年度为周期,并按难度递进,避免“一年一次大演练”流于形式。
图表3:年度HR系统应急演练计划甘特图(示例)

演练之后的复盘要“可检查”:不仅写时间线,还要把RTO/RPO是否达标、哪些核对项失败、哪些授权不清晰、哪些沟通造成误解,逐条落到改进清单,并在下次演练中验证关闭。提醒一句:复盘的价值不在写得漂亮,而在改动是否进入系统配置、权限策略与合同附件。
结语
回到开篇的问题:HR系统应急预案怎么做?我们的判断是,先把三个致命错误纠正过来——把备份当恢复、把预案当IT文档、把应急当合规例外——预案才可能从“存在”变成“可运行”。
面向HR团队与管理层,给出5条可以直接落地的动作建议:
- 把RTO/RPO写成业务截点:以发薪、社保截点、合同签署时效为标尺,而不是以“24小时恢复”这种技术口径自我安慰。
- 为每个关键场景做一张SOP卡:触发条件、替代路径、留痕方式、切回条件四项必须齐全,并做一次桌面推演验证可执行。
- 建立数据一致性“硬闸门”:恢复后先对账再切回,明确核对清单与异常处置规则,避免带病上线造成二次事故。
- 把敏感数据应急导出纳入合规应急包:字段白名单、加密传输、补审批时限、销毁机制写进预案,并由审计定期抽查。
- 用RACI与年度演练把机制固化:明确谁拍板、谁执行、谁留痕、谁对外;把演练纳入年度节奏,在系统变更后做恢复验证。
做到这些,HR系统应急预案不一定能让事故“消失”,但能让组织在事故中保持可控、可交付、可解释——这才是业务连续性真正想要的结果。





























































