-
行业资讯
INDUSTRY INFORMATION
【导读】 对中小企业而言,HR系统一旦在发薪、社保申报或入离职高峰期中断,影响的不只是“系统可用性”,而是现金流、合规风险与员工信任的连续性。本文以HR系统应急预案为主线,围绕2026年的监管趋势与数字化用工现实,拆解一套可落地的制定方法:先重定义“万无一失”的标准,再用五步法把资产盘点、备份策略、场景化SOP、组织沟通与供应商SLA串成闭环,最后用演练与迭代让预案变成可执行的动作卡。适合老板、HRD、HRBP与兼任IT管理的运营负责人,用较低成本建立组织韧性。
很多企业的应急文件停留在“联系人清单+一句话承诺”。真正出问题时,员工最先问的是:工资会不会延迟?考勤怎么算?离职证明何时开?而管理层关心的是:合规是否触线?数据是否泄露?能否向投资人解释清楚?
从实践看,2026年的难点不在“有没有系统”,而在“系统出问题时有没有可切换的业务路径”。也正因此,本文把问题收敛为一个更可操作的问法:如何制定一份万无一失的HR系统应急预案?——万无一失不是零故障,而是在高压节点仍能按时、按规、可解释地把人事业务跑下去。
一、重新定义2026年的“应急”——从“救灾”转向“韧性”
2026年讨论HR系统应急,不能再把它当作IT部门的“修服务器”;更接近一套跨部门的业务连续性机制:既要能恢复功能,也要能兜住合规与员工体验。
1. 合规维度的升级:HR数据不是一般数据,预案是证据链的一部分
在传统认知里,HR系统宕机最多算效率问题;但在《网络安全法》《数据安全法》《个人信息保护法》的框架下,HR系统承载的身份证号、银行卡、薪酬、考勤、健康与家庭信息等,天然属于敏感度更高、触法成本更高的一类数据资产。
机制上,监管对企业的要求往往体现为三件事:
- 事前:是否做过风险评估与权限边界设计(谁能看、谁能导出、谁能改薪资规则)。
- 事中:是否有明确的事件响应流程(发现异常后先止损、再定位、再修复、再告知)。
- 事后:是否留痕并能复盘(日志、审批链、告知记录、修复验证报告)。
很多中小企业的现实约束是“HR+行政+半个IT”在支撑系统,合规动作容易被简化成一句话:交给SaaS厂商即可。但边界条件必须明确:即便采购云服务,企业仍然是劳动关系与个人信息处理的责任主体;供应商能提供工具与协助,却无法替企业完成内部授权、员工告知与制度公示。
反例提示:有的企业把预案写得很技术化,却缺少员工告知与补救机制。一旦出现发薪延迟或个税申报差错,员工的仲裁主张与劳动监察关注点并不在“你们技术很努力”,而在“是否尽到合理注意义务、是否及时纠正并补偿”。这一类风险,恰恰需要预案在流程层面提前写清楚。下一步,我们把“万无一失”转成可度量指标。
2. 技术指标的具体化:把万无一失写成RTO/RPO与业务节点
“万无一失”最怕四个字:差不多吧。要让预案能落地,必须把目标写成可以验收的指标。实践中更常用两类指标:
- RTO(恢复时间目标):从故障发生到恢复可用的时间上限。
- RPO(恢复点目标):可接受的数据回退量(例如最多丢失几分钟/几小时数据)。
对中小企业来说,单纯追求“系统99.9%可用”意义有限,因为HR业务有明显的高压节点:发薪日、社保公积金申报截止日前、月末考勤结算、校招集中入职日。更合理的写法是:对关键业务定义RTO/RPO,对非关键业务定义替代路径。
这里给出一个便于执行的判据(可按行业调整):
- 发薪与个税计算:RTO宜控制在小时级;RPO趋近于0(至少要做到关键变更可追溯、可回放)。
- 考勤与排班:允许短时间手工记录,但必须保证事后可对账。
- 培训、内部调研、员工活动:可延后,不应挤占应急资源。
边界条件:RTO/RPO不是越低越好。对人少、组织简单、现金流紧的企业,硬上双活架构可能导致成本失控;更务实的路径是把“关键节点不掉链子”作为第一阶段目标,把钱花在备份可用性、权限治理与离线兜底上。下一步,我们需要把风险源从“服务器坏了”扩展到更贴近2026年的场景。
3. 风险图谱的扩容:从硬件故障到SaaS、接口、算法与权限
2026年的HR系统风险,往往不是机房断电这么单一,而是多个环节的耦合:供应商升级、接口变更、权限误配、自动化规则被错误修改。我们建议把风险至少分为四类,便于后续写SOP:
- SaaS服务中断或升级回滚:厂商发布新版本、数据库迁移、区域网络波动导致不可用。
- 政务/第三方API异常:社保、公积金、电子签、背调、招聘渠道接口变更,导致关键流程卡住。
- 算法或规则错误:自动算薪、加班规则、个税专项扣除配置被误改,系统“正常运行”但结果错误。
- 内部账号与权限风险:离职账号未及时回收、共享账号、管理员权限过大、导出权限滥用。
机制上,这些风险共同指向一个事实:HR系统应急预案不只是“修复动作”,更是把不可控依赖(供应商、接口、人员变动)转化为可执行流程成本的一种管理工具——可以把它理解成企业的数字保险(本模块唯一类比)。进入第二部分,我们把它拆成可照做的五步法。
表格1展示传统IT应急与2026年HR业务连续性预案的差异,便于团队统一理解口径。
表格1 传统IT应急预案 vs 2026年HR业务连续性预案对比
| 维度 | 传统IT应急预案(常见写法) | 2026年HR业务连续性预案(推荐写法) |
|---|---|---|
| 核心目标 | 恢复系统运行 | 恢复关键人事业务 + 控制合规风险 + 稳定员工预期 |
| 关注重点 | 服务器/网络/数据库 | 发薪、考勤、社保、入离职等关键路径与替代路径 |
| 责任主体 | IT为主 | HR牵头,IT/财务/法务/业务负责人联动 |
| 触发条件 | 宕机、报错 | 宕机 + 数据异常 + 权限失控 + 接口异常 + 舆情苗头 |
| 恢复指标 | “尽快恢复” | RTO/RPO + 节点承诺(发薪不延迟/延迟补偿规则) |
| 对外沟通 | 可选 | 员工告知、监管报备、供应商协同与留痕要求 |
二、五步构建法——打造可落地的应急响应闭环
中小企业不必追求一步到位的“豪华架构”,但必须把五件事写清楚并能演练:盘点与分级、备份、场景SOP、组织沟通、供应商SLA。做到这五步,预案才不依赖某个“能扛事的人”。
1. 资产盘点与影响分级(BIA):先找关键路径,再谈恢复优先级
写预案之前先做一张“业务影响分析(BIA)”清单:哪些HR流程一旦中断,会立刻引发法律或经营后果。我们建议以三条业务线为骨架去盘点:
1)现金流与合规强相关:发薪、个税、社保公积金、补贴申报数据。
2)劳动关系强相关:入职签署、合同/续签、离职办理、证明开具、工伤与病假流程。
3)组织运转强相关:考勤排班、工时统计、绩效周期节点、门店/项目人员调度。
盘点时不要只写“系统模块”,要写到数据对象与输出物:例如“发薪”不仅是薪资模块,还包括薪资规则版本、审批链、银行代发文件、个税申报明细、员工工资条触达记录。这样做的好处是:即便系统挂了,你也知道要恢复的究竟是什么成果,而不只是恢复一个页面可打开。
影响分级建议(便于设置恢复顺序):
- P0:当天必须完成,否则产生大面积劳动争议或监管风险(如发薪日、个税申报截止日)。
- P1:3天内必须恢复,否则影响劳动关系连续性(如入离职材料、合同归档)。
- P2:1-2周内恢复即可(如培训、内部调研)。
边界条件:BIA必须结合企业用工形态。连锁门店与制造业更依赖排班与考勤;互联网或研发团队更依赖绩效与激励的准确性。反过来,如果企业月度发薪高度标准化、人员规模小,发薪可能反而更容易离线兜底。完成BIA后,备份策略才知道该覆盖哪些数据与规则。
2. 数据备份的3-2-1策略落地:低成本做出可恢复、可验证的备份
中小企业最常见的误区是“有导出就算备份”。真正的备份要满足三个判据:可读取、可校验、可在压力时刻被授权调取。因此我们建议用更容易执行的3-2-1思想落地:
- 3份副本:生产数据 + 备份副本A + 备份副本B
- 2种介质/形态:例如云端对象存储 + 本地加密硬盘/NAS;或数据库快照 + CSV/Excel结构化导出
- 1份异地/离线:至少保证在“供应商不可用+网络异常”时仍能拿到关键数据
具体到HR系统,建议把备份拆成三层:
1)数据层:人员花名册、合同信息、薪资明细、考勤原始记录、社保台账。
2)规则层:算薪规则版本、加班/请假规则、审批流配置、权限角色配置。
3)证据层:审批日志、导出记录、告知记录、变更记录(谁在何时改了什么)。
可执行动作(中小企业常用组合):
- 每日:关键业务数据增量备份(至少覆盖发薪、考勤、花名册变更)。
- 每周:规则层与权限配置导出归档(防止“系统正常但算错”)。
- 每月:离线介质封存(加密U盘或加密硬盘),由HR与财务双人保管并登记领用。
下面用Mermaid把3-2-1备份架构的逻辑关系画出来,便于你在内部评审时直接对照打勾。

边界条件:3-2-1不是规定必须买什么设备,而是规定必须满足什么能力。对纯SaaS客户,如果拿不到数据库级备份,也至少要拿到可用于重建业务的结构化导出与规则版本,并在合同里明确导出频率与可用性。下一步,我们把风险场景写成“按步骤执行”的SOP。
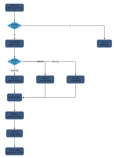
3. 如何制定一份万无一失的HR系统应急预案?先把三类高频场景写成SOP
预案最容易“写得全、用不上”的原因,是写成了原则而非动作。我们建议针对三类高频场景,分别写出:触发条件→止损动作→替代流程→恢复验证→回切条件→留痕清单。
(1) 完全断网/断服:启动离线算薪与纸质考勤的业务切换
现象:系统无法登录或关键模块不可用,且预计短时间无法恢复(例如供应商大范围故障、办公网络中断)。
原因链条可能来自:外部网络、供应商发布事故、企业侧账号体系异常。无论原因是什么,业务侧第一目标是保证工资与工时可结算。
建议SOP关键动作:
- 触发阈值:连续30分钟不可用且影响P0流程,启动离线模式。
- 离线算薪:
- 使用预先准备的Excel算薪模板(含版本号、公式锁定、审批链)。
- 调取最近一次“薪资规则版本+人员异动清单+考勤原始记录”。
- 财务复核代发文件,HR复核个税明细一致性。
- 离线考勤:
- 门店/项目采用纸质签到或拍照留存;办公室可用企业IM打卡截图作为临时凭证。
- 规定补录窗口与纠错流程,避免事后扯皮。
副作用提示:离线算薪最大的风险不是慢,而是版本漂移(不同人手里模板不同、公式被误改)。所以模板必须有版本管理与只读母版,且在预案里写明“谁有权修改模板、如何审批”。下一节我们处理“系统可用但数据不对”的场景。
(2) 数据错误/丢失:启动回滚与校验,优先保证结果正确而非界面正常
现象:系统可登录,但薪资、考勤、社保台账出现异常(金额突变、缺人、重复记录),或历史数据缺失。
原因链条常见于:规则被误改、接口同步失败、批量导入错误、权限过大导致误操作。
建议SOP关键动作:
- 先止损:立即冻结高风险权限(如薪资规则编辑、批量导入、导出全量数据)。
- 定位版本:比对“上一次正确版本”的规则、人员异动与同步日志,确认异常从哪个时间点开始。
- 回滚策略:
- 若是规则错误:回滚规则版本,并对受影响周期重新计算;
- 若是数据缺失:从备份副本恢复缺失段,恢复后必须做行数、字段、哈希/校验和对比(至少做到可证明一致)。
- 恢复验证:用抽样对账法验证(例如抽取10%员工的工资条要素、加班小时与审批单一致)。
边界条件:并非所有异常都适合立刻回滚。若异常发生期间有大量正常业务写入,粗暴回滚会覆盖新数据,反而制造更大风险。因此预案里要写清楚:什么时候做“局部恢复”,什么时候做“全量回滚”,谁有最终拍板权(通常是HRD+财务负责人联合签字)。下一节进入高敏感的攻击与泄露场景。
(3) 勒索攻击/疑似泄露:先隔离、再取证、再告知,避免二次伤害
现象:系统出现异常加密、无法访问、出现勒索提示;或发现大量异常导出、外部泄露线索。
机制决定了处置顺序:先控制扩散(隔离账号与网络)、再保留证据(日志与镜像)、再进行合规处置(告知与报备),最后才是恢复业务。
建议SOP关键动作:
- 立刻隔离:停用高权限账号,切断可疑终端与网络连接;必要时暂停接口同步。
- 证据保全:保留访问日志、导出记录、变更记录、终端时间线;避免直接“清库重装”导致证据缺失。
- 合规动作:由法务牵头判断是否触发告知义务与报备路径;HR负责员工沟通口径与补救方案(如风险提示、密码重置、银行卡更换建议)。
- 业务兜底:回到离线发薪、离线证明开具等替代流程,确保劳动关系与现金流节点不断。
反例提示:有企业遇到疑似泄露后第一时间“群里说系统维护”,试图压住舆情,但员工发现工资条与身份证信息在外流传时,企业在事实层面与信任层面都会更被动。预案里应明确:不确定时也要告知“我们已启动安全响应、正在核查范围、预计何时给出下一次进展”,而不是沉默。下面进入组织与沟通机制的设计。
为便于在内部培训时直观呈现,上述三类场景可以嵌入总流程图,确保所有人知道“先做什么、后做什么”。

4. 组织与沟通机制:黄金30分钟靠预设,不靠临场发挥
很多预案失败,不是技术失败,而是授权不清+信息不同步:HR在等IT判断,IT在等老板批准,财务在等HR给最终名单,员工在等一句明确说法。
建议建立一个轻量但明确的应急指挥小组(不必人多,但要权责清晰):
- 事件负责人:通常由HRD/人事负责人担任(因为最终落到劳动关系与员工沟通)。
- 技术负责人:IT主管或外包运维联系人(负责定位、隔离、恢复)。
- 财务负责人:负责发薪代发、对账与现金流安排。
- 法务/合规支持:没有专职法务的中小企业,可指定外部律师为应急联络点(写入预案通讯录)。
- 业务代表:门店/项目负责人,负责现场考勤与人员调度执行。
黄金30分钟沟通机制建议写成三段式:
1)对内(管理层):明确影响范围、初步判断、预计下一次更新时间点(例如2小时后)。
2)对员工:说明事实边界(哪些受影响、哪些不受影响)、临时替代流程、权益保障(如发薪延迟的补救规则)。
3)对供应商:以工单形式固化问题与SLA计时起点,避免口头沟通难以追责。
边界条件:信息披露要避免“过度承诺”。例如系统未恢复前不要承诺“肯定不影响发薪”,可以承诺“已启动离线发薪预案,若发生延迟将按制度补偿并在X点前更新进展”。下一节处理供应商SLA,确保外部依赖被写进合同与预案。
5. 供应商SLA管理:把可用性、导出权、协同义务写进可执行条款
中小企业大量使用SaaS,这是现实选择,但SaaS应急的关键不在“有没有客服”,而在合同里是否写清三类条款:
- 可用性与响应时效:故障响应时间、修复时限、升级窗口、重大事故通报机制。
- 数据权利与可迁移性:你是否随时可导出关键数据与规则配置?导出格式是否可用于重建?退订后数据保留多久?
- 协同义务与赔付机制:发生故障时,供应商需要提供哪些日志、哪些支持;若造成发薪延迟或申报逾期,如何计算补偿或减免服务费。
常见陷阱:合同写了“99.9%可用”,但没写RPO、没写导出频率、没写升级回滚支持。结果就是系统虽然“总体可用”,但关键节点仍会掉链子。建议在预案附件中加入一页“供应商应急协同卡”:工单入口、升级日历、紧急联系人(含备用方式)、可导出数据清单、计时口径。
为了让团队真正能执行,建议配套一个“应急工具包清单”。下面的表格2可直接作为你们内部验收表。
表格2 中小企业HR应急工具包清单(可直接打印核对)
| 工具/资料 | 用途 | 存放位置建议 | 责任人 | 检查频率 |
|---|---|---|---|---|
| 离线算薪Excel模板(只读母版+可填版) | 断服时发薪兜底 | 加密云盘+本地冷备 | HR+财务 | 每月 |
| 纸质考勤记录表/门店签到模板 | 断网时记录工时 | 门店/项目现场 | 业务负责人 | 每季度 |
| 应急通讯录(含备用电话/个人邮箱) | 30分钟内拉齐关键人 | 纸质+加密电子版 | HR负责人 | 每月更新 |
| 关键数据导出包(花名册/薪资/考勤原始) | 快速重建与对账 | 云端备份库 | HRIS管理员 | 每周 |
| 规则版本与权限配置导出 | 防止算薪“正常但算错” | 本地冷备 | HRIS管理员 | 每周 |
| 加密U盘/硬盘(离线封存) | 异地/离线备份 | 保险柜双人保管 | HR+财务 | 每月封存 |
| 员工告知模板(系统故障/数据事件) | 统一口径,避免误导 | 文档库 | HRBP | 每半年演练 |
| 对外报备与律师联络卡 | 合规事件快速启动 | 纸质夹+电子版 | 法务/外聘律师 | 每半年 |
三、从“纸上谈兵”到“实战演练”——预案的生命力在于迭代
没有演练的预案,等于没有预案。对中小企业最现实的做法是:用低成本、高频次的方式,把关键岗位练出“按步骤做事”的肌肉记忆,而不是临场靠个人能力。
1. 桌面推演与实战切换:分别练决策与练动作
桌面推演适合管理层与跨部门对齐:给出一个情景(例如发薪日前一天系统不可用),要求在30分钟内输出三件东西:恢复优先级、授权链路、对员工口径。它的价值是消除“谁说了算”的模糊地带。
实战切换则必须让关键岗位真的动手:
- HR用离线模板跑一次完整算薪(含审批与对账)。
- 财务生成代发文件并做一致性校验。
- 门店/项目按纸质考勤记录一天并在事后补录对账。
- IT模拟权限冻结、账号回收、接口暂停与恢复。
边界条件:演练不要追求“全公司一起折腾”。对中小企业,覆盖P0流程即可;否则演练成本过高,最后变成形式。下一步是复盘与版本更新,把每次演练的坑变成下一版的改进项。
2. 复盘与版本更新:用版本号管理预案,而不是用记忆管理
演练结束后最关键的产出,不是会议纪要,而是三类可落地的修正:
- 联系人失效:谁的电话打不通、谁不清楚自己要做什么。
- 工具不可用:备份文件打不开、模板公式被改、导出字段缺失。
- 流程卡点:审批链过长、授权不清、回滚条件没有判据。
建议采用“版本号+变更记录”的方式管理预案:每次演练或真实事件后,更新版本号并写明变更点、责任人、验证日期。这样做的好处是:当出现劳动争议或监管问询时,你能拿出一条清晰的证据链——预案不是临时拼出来的,而是持续治理的过程。
反例提示:有企业把预案存在共享盘深处,人员一变动就找不到;或只留电子版,真正断网时无法调取。建议至少保留一份纸质“30分钟动作卡”在HR与财务处,确保最坏情况下仍可执行。下一节讨论如何用数字化工具把被动响应前移成主动预警。
3. 数字化工具赋能:让日志、告警与自动熔断成为常态能力
中小企业常见的想法是“我们规模小,用不着安全体系”。但从应急角度看,你不一定需要复杂平台,至少需要三种能力:
- 可观测:关键操作有日志(导出、规则修改、权限变更、批量导入)。
- 可告警:出现异常峰值时能提醒(例如非工作时间大量导出、管理员权限被新增)。
- 可熔断:当判断风险较高时,能临时冻结高危动作(例如暂停全量导出、锁定规则编辑)。
边界条件:自动化并不等于完全自动决策。熔断策略设置过严,会影响正常运营;设置过松,又起不到止损效果。建议在预案中写明:哪些告警必须人工二次确认、哪些场景可自动冻结,并配套“解除冻结”的审批链路,避免业务长期被卡死。下面用年度演练时间轴把频次固化
,便于老板直接拍板资源投入。

结语
回到开篇的问题:如何制定一份万无一失的HR系统应急预案?关键不在写出一本厚手册,而在把关键业务的RTO/RPO、离线替代流程、跨部门授权与供应商协同写成能演练、能验收、能留痕的闭环。
给中小企业的可执行建议(可直接作为本周行动清单):
- 用半天做BIA:把发薪、考勤、社保、入离职四条关键路径画出来,并标注P0/P1/P2分级与负责人。
- 先做“可恢复的备份”:每周做一次恢复验证(不是导出),把规则版本与权限配置也纳入备份范围。
- 把三类场景写成SOP并打印:断服、数据异常、勒索/泄露三套流程,配一页30分钟动作卡放在HR与财务处。
- 把员工沟通写进预案:固定更新节奏与口径模板,避免沉默与过度承诺带来的二次风险。
- 重谈一次SLA:至少补齐导出权、升级通报、协同义务与赔付口径;做不到的,预案里要有替代方案与触发条件。
当这些动作形成闭环,HR系统应急就不再依赖某个“救火英雄”,而是组织层面的韧性能力。





























































