-
行业资讯
INDUSTRY INFORMATION
【导读】 员工沟通平台选型的关键不在“选最全”,而在用TCO(总拥有成本)把隐性成本算清、把组织适配做对。本文面向中小企业老板、HR负责人、行政与信息化兼岗人员,拆解5个最常见的预算黑洞,并给出一套可落地的评估框架与试点路径,帮助你回答:员工沟通平台怎么选才能省一半预算?——省下的是功能闲置、反复培训、二次集成与后期补救的钱。
不少中小企业在选沟通平台时,第一反应是“能不能免费”“能不能像微信一样好用”。这两个问题并不错误,但如果只盯着订阅费和界面,很容易掉进“买得便宜、用得很贵”的陷阱:上线后一线不愿用、审批流跑不起来、数据拆成几套、最后又加购别的系统补洞。
从实践看,沟通平台的真实成本结构更像一张账:许可费只是明面支出,真正吞预算的往往是培训、迁移、集成、运维、合规整改,以及组织时间被反复消耗带来的机会成本。换句话说,选型是管理决策,不是采购比价。
一、格局与错配——为什么“最好的”不适合你?
选型的本质是匹配业务与组织基因:同样叫“沟通平台”,不同产品对管理方式、协作习惯、外部连接的默认假设完全不同。中小企业如果拿“功能列表”当唯一标尺,错配几乎是必然结果。
1. 主流平台的基因差异
国内中小企业常见的三类选择:钉钉、企业微信、飞书(以及围绕它们的生态组合)。从产品设计逻辑看,它们分别更偏向:组织管理的数字化、客户连接的延伸、知识协作的操作系统。理解这个差异,能直接减少无效试错。
表格1:主流员工沟通平台“基因”对比(钉钉 vs 企业微信 vs 飞书)
| 维度 | 钉钉 | 企业微信 | 飞书 |
|---|---|---|---|
| 核心基因 | 强流程、强触达、管理基建 | 微信生态延伸、内外连接 | 文档协作一体化、知识沉淀 |
| 优势场景 | 考勤、审批、行政管理、门店/制造一线管理 | 销售/客服/运营对外沟通、私域客户资产管理 | 研发/产品/项目制团队的文档协作、任务与会议沉淀 |
| 易踩的短板 | 功能繁多导致使用分层;基层培训压力较大 | 内部深协作能力依赖外部组件;知识沉淀易碎片化 | 对协作习惯要求高;“用文档组织工作”需要认知迁移 |
| 典型岗位适配 | HR、行政、门店店长、生产主管 | 销售、客服、运营、渠道 | 产品、研发、PMO、创意团队 |
| 上手难度(主观) | 中 | 低(微信式体验) | 中-高(协作方式变化更明显) |
这里有一个容易被忽视的判断标准:平台的“默认工作流”是否与你现有管理方式一致。比如你组织里最常见的动作是“请示—批复—留痕”,那流程引擎和触达能力就比“多维表格”更关键;反之,如果你最需要的是“信息沉淀—复用—版本协作”,那么聊天工具再顺手也只是入口。
2. 常见的“错配”场景
错配不是“选了不好的产品”,而是产品假设与组织现实相冲突。我们在中小企业里最常见到三类典型情形:
情形A:制造/门店型组织强上“重协作”平台
一线员工的工作结构通常是:固定工序、短指令、高频异常处理,数字化的主要目标是触达、留痕、合规与效率。如果平台的价值主张是“用文档组织项目”,而现场更依赖口头指令、白板、班前会,结果往往是:少数办公室人员用得很好,一线仍回到微信群/电话,形成“两套系统”。这时你付出的不是订阅费,而是“系统闲置 + 管理穿透失败”的成本。
情形B:研发/项目制团队用“强管理”思路选平台
研发团队的协作摩擦主要在:需求变更、信息同步、文档版本、跨角色协作。若平台更擅长考勤审批而弱于知识协作,研发会自然绕开平台,把知识沉淀在个人网盘、私有Git、外部文档中,组织记忆变得不可检索。短期看“也能用”,中期会表现为新人上手慢、重复造轮子、跨团队协作成本上升。
情形C:B2C/强销售组织放弃“微信互通”
对零售、教培、医美、渠道分销等企业而言,客户沟通入口往往就在微信。若平台不能自然承载客户消息、客户资产继承、群运营等能力,销售会把关键动作留在个人微信里——企业既看不见过程,也留不住客户资产。此时“内部沟通平台”再强,也无法替代“外部连接底座”。
这里可以用一个简短类比帮助决策:选平台像选“路网”,你可以修一条最宽的高速,但如果主要车流不在这条线上,越宽越浪费(本模块仅此一处类比)。
3. 单一平台 vs. 混搭策略
不少中小企业会采用“混搭”:例如用一个平台管内部流程,再用另一个平台连接客户,协作沉淀再靠文档工具补齐。混搭并非不专业,很多时候反而是阶段性理性选择,但它有三个边界条件必须提前设定:
- 边界一:数据口径必须统一
员工、部门、岗位、门店等主数据如果在多平台各自维护,必然出现“同名不同人、同人不同ID”。一旦涉及考勤、绩效、提成、离职交接,错误会放大。 - 边界二:关键流程只能有一个“权威系统”
例如审批到底以谁为准?客户资产到底沉淀在哪?如果两个系统都能创建同类流程,员工会选择更省事的那一个,最终形成流程漂移。 - 边界三:集成能力要纳入预算,而不是“以后再说”
很多企业混搭后,才发现需要打通SSO、组织架构、审批结果回写、消息通知,这些要么要买接口能力,要么要定制开发,成本往往比订阅费更硬。
提醒一句:如果你的团队没有稳定的信息化运维角色,混搭策略要更克制,把“跨系统协同”控制在少数关键点上即可,避免把自己变成“系统集成商”。
二、避坑指南——吞噬预算的5个“隐形黑洞”
真正让中小企业预算失控的,通常不是报价,而是对隐性成本缺乏结构化预判。把下面5个坑避开,很多企业确实能把无效投入砍掉一大截,尤其是在“买完才发现还要加钱、还要再培训、还要再开发”的环节。
图表1:企业软件TCO成本结构(示意)

说明:不同企业比例会波动,但“隐性成本合计高于订阅费”是中小企业数字化的常态。
1. 坑一——“免费”的陷阱(隐性功能门槛)
很多平台提供免费基础版,这对中小企业非常友好。但问题在于:你以为的“关键能力”,在免费版里往往被拆成了多个收费点,典型包括:
- 存储与容量:群文件、云盘、历史消息、会议录制等,一旦业务进入“要留痕、要沉淀”的阶段,容量会快速成为硬约束。
- 高级审批/流程能力:简单请假报销能用,但一旦涉及多组织、多门店、多角色条件分支(例如“金额>5万且属于A类供应商走法务会签”),就需要更强的流程引擎或更多节点权限。
- 开放接口/API与审计:当你想把沟通平台与HR系统、ERP、财务、CRM打通时,接口调用、审计日志、SSO等能力常常属于商业版。
机制是什么? 免费版主要解决“有入口、有基本沟通”;而中小企业真正想买的是“流程可控、数据可用、与现有系统协同”。一旦你进入后者,成本曲线会从“平缓”转为“阶梯式”。
对策路径:
- 在选型阶段就把“未来12个月必用的高级能力”列成清单,向厂商确认是否收费、怎么收费、按什么计费口径(人数/空间/调用量/模块)。
- 对“可能用到但不确定”的能力,给出触发条件:例如“当门店数≥10或月审批单量≥300时再开通”。把开通条件写进内部预算机制,避免临时被动采购。
反例提示:如果你的组织非常小(例如30人以内)且业务流程简单,免费版可能确实足够;但也要确认你是否在做客户运营或需要合规留痕,否则隐性门槛会在业务增长时突然出现。
2. 坑二——“学习曲线”的摩擦成本(时间就是金钱)
沟通平台的落地,不是“上线即用”,而是“习惯迁移”。中小企业常见误判是:认为培训只是开个会讲一遍,实际成本来自三个层面:
- 培训时长本身:一线员工、门店店员、仓库人员的培训,一旦占用营业时间,等同于直接损失产能。
- 管理层的重复解释成本:新平台引入后,员工会不断追问“这个在哪、那个怎么提”,管理者花时间当客服。
- 系统闲置的沉没成本:如果员工抗拒,平台使用率上不去,最终只能“工具多一套、效率没提升”,订阅费+实施费都变成沉没成本。
机制是什么? 学习曲线本质是认知成本。某些平台的优势建立在新的协作方式上(例如用文档承载任务、用知识库替代群文件),这会带来更高的组织收益,但也意味着更高的迁移门槛。
对策路径:
- 不要用“产品演示”代替“业务演练”。培训内容要围绕你的真实流程:请假怎么走、报销怎么拍、客户交接怎么做、店长怎么发排班。
- 设定两个指标:两周内日活比例、关键流程线上完成率(例如报销线上率)。达不到就暂停扩面,先修流程与模板。
- 对一线岗位,优先选择“操作路径短、重复动作少”的方案。中小企业的效率优势来自执行速度,不来自功能深度。
提醒一句:学习成本不是“员工不配合”,多数时候是流程没改好、模板没做好、路径太长——问题在系统设计与落地方法。
3. 坑三——“数据孤岛”的集成成本(系统打架)
很多企业选沟通平台时忽视了一个事实:沟通平台往往会变成“工作入口”,员工希望在里面完成更多动作。若无法与现有系统打通,会出现:
- 人工搬运数据:审批通过后要再去ERP录入;入职信息在HR系统有一份,在沟通平台又维护一份。
- 口径不一致:部门/门店名称、岗位编码、员工状态不同步,造成统计、权限、审计混乱。
- 出错风险与追责困难:一旦发生漏报销、漏入职、漏客户交接,很难定位问题发生在哪个系统、哪个环节。
机制是什么? 中小企业通常系统数量不多,但“关键链路”很集中:人事主数据、财务单据、客户资产、生产/仓储状态。沟通平台如果只做“聊天+公告”,价值有限;但若要做“入口+流程”,集成就是成本核心。
对策路径:
- 在选型前先画出你企业的“关键链路图”:入转调离、请假加班、报销付款、客户跟进、采购入库等,标注每个环节当前使用的系统。
- 把集成分成三层:
- 组织架构同步(最低成本、优先做)
- 流程结果回写(中等成本、提升管理闭环)
- 业务数据双向联动(高成本、需明确ROI)
- 对第三层集成,建议先做小范围POC,用真实单据跑通,再决定是否扩展。
反例提示:如果你只有单一系统(例如只用一个轻量HR SaaS),且不计划做深流程,集成诉求较低;但一旦涉及财务或客户系统,孤岛成本会迅速显性化。
4. 坑四——“合规与安全”的补救成本(数据主权)
合规与安全常被中小企业放在“以后再说”,但一旦踩到红线,成本是跳跃式的:要么被客户审计卡住,要么发生数据泄露或劳动争议时证据链不完整。
中小企业需要特别关注三类场景:
- 个人信息保护合规(PIPL):员工个人信息、考勤轨迹、聊天记录(如涉及劳动管理)都可能成为敏感信息处理。
- 行业客户要求:如果你服务的是金融、国企、政府、医疗或大型甲方,对等保、审计、部署形态(公有云/私有化/混合)可能有硬性门槛。
- 离职与纠纷证据:平台中的通知、制度签收、审批记录,一旦作为劳动争议证据使用,需要保证可追溯与不可篡改性(至少要有日志与权限控制)。
机制是什么? 合规不是“多买一个功能”,而是你的信息系统是否具备“可控、可审计、可最小化授权”的基础能力。一旦后期整改,常常要改权限体系、补审计、重做流程,甚至迁移部署形态。
对策路径:
- 先做“合规分级”:明确哪些数据属于高敏(身份证、薪酬、健康信息等),哪些流程必须留痕。
- 把“部署形态”作为选型变量:如果你未来2年要拿大客户或进入特定行业,提前评估私有化/混合部署的可行性与成本区间。
- 最小化权限:让权限随岗位而不是随人,避免“谁需要就给管理员”这种扩权。
提醒一句:如果你现在不需要私有化,也要确认平台是否提供可迁移路径,否则未来切换会叠加“生态锁定”成本。
5. 坑五——“生态锁定”的迁移成本(进退维谷)
沟通平台用久了,往往不只是聊天工具,还会承载:低代码应用、审批模板、知识库、机器人、数据报表。越深度使用,迁移越困难——这不是厂商“绑架”,而是你把业务逻辑写进了平台。
常见锁定点包括:
- 低代码/表单应用:表单字段、校验规则、流程节点、权限模型,都与平台绑定。
- 知识库与文档体系:目录结构、链接关系、权限继承,一旦规模化迁移,耗时耗人。
- 消息与机器人:通知渠道、触发规则、订阅关系重建成本高。
机制是什么? 迁移成本呈“非线性”增长:当你的流程从10条变成100条,当你的文档从100份变成1万份,迁移工作量不是线性增加,而是会被权限、依赖关系、历史版本放大。
对策路径:
- 选型阶段就问清楚三个问题:
- 数据是否支持标准格式导出?
- 流程与表单是否可批量迁移/复用?
- 历史消息、审计日志、文档版本的导出边界是什么?
- 把“可迁移性”写进合同条款与验收项(尤其是数据导出与接口开放)。
- 低代码先从“低风险、高频”场景做起(如行政报修、用章申请),把高风险核心流程(财务付款、合同审批)留在更稳的体系里,或至少确保有备份与审计策略。
过渡提醒:理解了五个坑之后,接下来要解决的是“怎么把判断标准变成流程”,否则避坑仍然靠经验。
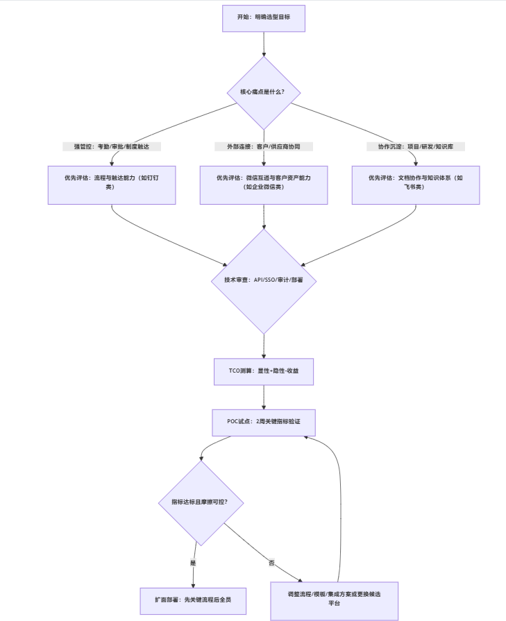
三、决策框架——员工沟通平台怎么选才能省一半预算?
把选型做成可执行的管理流程,核心是三件事:业务优先级清晰、技术适配可验证、TCO可计算。当你能用同一套标准对不同方案做对比,才有机会把预算从“拍脑袋”变成“可控投入”。
1. 第一步:定义业务优先级
中小企业最怕“一口吃成胖子”,导致平台承诺的收益无法兑现。建议先用三个问题锁定优先级:
- 你当前最痛的是什么:强管控(考勤/审批/制度触达)?外部连接(客户/供应商/渠道协同)?还是知识沉淀(项目协作/文档复用/跨部门协同)?
- 谁是最高频用户:一线员工、销售客服、还是办公室白领?高频用户决定了上手成本的上限。
- 哪条链路最能产生可量化收益:例如报销周期缩短、客户继承率提高、入职办理时间减少。
可操作的做法是:让HR与业务负责人一起列出“前10个高频动作”,并按频次与风险打分。频次决定效率收益,风险决定合规价值。
2. 第二步:技术适配性审查
中小企业常见的技术适配误区是:只看“能不能集成”,不看“集成成本与可持续性”。建议把审查聚焦在三项硬指标:
- API开放性与调用成本:是否开放组织架构、审批、消息、通讯录等关键接口?是否对调用量/频次计费?
- 与既有系统的对接路径:你是否已有HR SaaS、ERP、财务、CRM?对接是通过现成连接器、还是需要定制开发?
- 国产化与合规能力(视业务而定):是否支持混合部署/私有化?是否具备审计日志、权限模型、数据导出能力?
这里要强调边界:如果你的企业没有专职IT,尽量优先选择生态成熟、对接资源多的平台;否则“能对接”会变成“我来对接”,隐性成本会转嫁到内部。
3. 第三步:TCO全景测算
选型建议从“采购价”升级为“TCO账本”。一个可用的计算表达是:
TCO = 显性采购费 + 实施集成费 + 培训迁移费 + 运维与风险处置费 − 效率提升收益
关键在于把每一项拆到可估算的颗粒度,至少做到“有依据、有区间、有触发条件”。
表格2:员工沟通平台TCO测算清单(可直接拿去做预算)
| 成本类别 | 具体项目 | 估算方法/占比口径(示例) | 备注(显性/隐性) |
|---|---|---|---|
| 显性采购费 | 订阅/许可、增值模块 | 人数×单价×年限;或模块包价格 | 显性 |
| 实施与集成 | 组织架构同步、审批回写、SSO、接口开发 | 外包人天/内部人天×成本;或厂商实施包 | 隐性为主 |
| 培训与迁移 | 培训工时、制度签收迁移、历史文档迁移 | 参训人数×小时×人均时薪;迁移人天 | 隐性 |
| 运维 | 管理员工时、权限维护、模板迭代 | 每月固定工时×人均成本 | 隐性 |
| 风险处置 | 合规整改、审计、争议证据链补强 | 以“发生概率×影响成本”估算区间 | 隐性 |
| 效率收益 | 报销周期缩短、入职办理时间降低、客户资产留存提升 | 指标改善×业务量×单位价值 | 抵扣项 |
实践建议:中小企业不要追求精确到个位数,而要追求“能对比”。用同一口径对三套方案出区间(保守/中性/乐观)就足够支撑决策。
4. 第四步:小规模试点(POC)验证
POC是把争论变成数据的最好方式。建议POC遵循三个原则:
- 选典型部门:比如一个门店、一个销售小组、一个研发项目组——用最能代表真实复杂度的团队。
- 限定周期与指标:建议2周起步,指标至少包括:日活、关键流程线上率、平均审批时长、文档沉淀量或客户继承完成率(按你优先级选择)。
- 记录摩擦点:不是只看“好不好用”,而是记录“卡在哪里”:路径太长?权限不清?模板不贴合?对接失败?
POC结束后,做一次“流程与模板复盘”,而不是直接全员推广。很多企业省下的一半预算,恰恰来自这一步:把“全员上线后才暴露的问题”提前到小范围解决。
图表2:员工沟通平台选型决策树(示意)

图表3:选型与实施标准周期(甘特图示意)

过渡提醒:当你把选型做成流程,就能把“平台能力”与“未来演进”纳入同一张路线图,避免只看当下。
四、未来展望——AI与信创背景下的选型前瞻
站在2026年的节点,中小企业选沟通平台不再只是“聊天+审批”,而是在选择一个会持续生长的数字化底座。未来两条主线将影响你的长期成本:AI内嵌带来的管理自动化,以及信创与数据主权带来的部署与合规要求。
1. AI能力的深度渗透
AI不应只被当作“写文案、做总结”的锦上添花。对中小企业更现实的价值在于:用AI替代重复性的管理劳动,尤其是行政与流程类工作。
建议你在选型时重点看三类能力是否可落地、可审计、可控:
- 会议与沟通沉淀:自动纪要、行动项提取、任务分发是否能形成闭环,而不是只生成一段文本。
- 流程辅助:自动填单、智能校验、异常提醒(如报销重复、超预算)是否能减少人工审核成本。
- 知识检索:能否在权限范围内检索制度、SOP、项目文档,降低新人问答与重复沟通。
边界条件要说清:如果你的制度与流程本身不标准,AI只能“加速混乱”;先把模板、字段、权限做干净,AI才能产生稳定收益(本模块不再使用类比,避免修辞推进)。
2. 混合部署成为常态
越来越多企业会采用“核心数据私有化 + 边缘协作SaaS化”的混合架构。对中小企业而言,这不是追求高配,而是为了兼顾三件事:成本、合规、业务灵活性。
- 核心数据(员工主数据、薪酬、合同、关键审批记录)更适合放在可控环境,便于审计与合规。
- 边缘协作(日常沟通、轻量协作、外部连接)可以继续使用成熟SaaS,降低运维负担。
但混合部署并不等于“买两套系统”。它要求你在前期就确定:哪些数据必须回到权威系统、哪些只保留引用;否则会出现数据复制与口径冲突。
3. 从“工具”到“生态”的演进
沟通平台正在变成“企业工作入口”:消息、任务、流程、文档、知识、应用集成都会向入口聚拢。对中小企业而言,这带来两条现实建议:
- 把平台当作组织能力的一部分:例如制度签收、培训、知识库与流程,都是组织治理的载体,不应只挂在“IT项目”名下。
- 提前预留接口与退出机制:生态越大,迁移越难;越要在合同与架构层面保留数据导出、接口调用、日志审计与权限模型的可控性。
提醒一句:如果你当前处在高速增长期,选型更要“留余量”,但余量不是多买模块,而是把数据、接口、权限这些底层能力选对。
结语
回到开篇的问题:员工沟通平台怎么选才能省一半预算?答案不是“选最便宜”,而是把TCO算清、把组织适配做实、把试点验证走完。
给中小企业管理者与HR负责人的可执行建议(可直接照做):
- 先列业务动作清单:把“前10个高频动作”写出来(请假、报销、排班、客户交接、入职等),用它替代功能清单做选型。
- 把5个坑做成采购门槛:免费版的收费点、学习成本指标、集成边界、合规要求、数据导出条款——写进评估表与合同要点。
- 用同一口径做TCO对比:至少输出三套方案的TCO区间(保守/中性/乐观),并把触发条件写清(人数、门店数、单量)。
- 坚持2周POC再扩面:用日活、关键流程线上率、审批时长等硬指标做决策,指标不达标先改模板与流程。
- 混搭可以,但要有“权威系统”:每条关键链路只允许一个系统做最终记录与口径,避免数据口径长期失控。





























































