-
行业资讯
INDUSTRY INFORMATION
【导读】 对中小企业而言,ATS系统实施成败往往不取决于买了哪个功能,而取决于流程是否标准化、数据是否可控、以及业务是否愿意在系统里协作。本文围绕中小企业如何实施ATS系统避免踩坑?拆解5个最常见误区,并给出可落地的配置、运营与项目节奏建议,适合老板/HRD/招聘负责人及参与落地的业务主管对照自检。
不少中小企业在2026年推进招聘数字化时,面临一个现实矛盾:一方面,招聘渠道分散、简历量波动大、用人部门反馈慢,逼着HR希望用ATS把流程“拉直”;另一方面,系统上线后却常出现更难协同、数据更混乱、候选人体验变差的情况,最终又回到Excel、微信群和个人邮箱。
我们在复盘这类项目时发现,问题往往不在系统“好不好”,而在实施逻辑是否把ATS当作管理工具来设计:流程先行、数据可携、算法可解释、运营有节奏、集成有优先级。下面进入五个误区的逐一拆解。
一、误区一——盲目追求完美方案,忽视流程重构前提
中小企业想靠购买更复杂的系统一步到位,通常会把招聘中的不确定性“固化进系统”,导致效率不升反降。真正可控的起点,是先把关键节点标准化,再让ATS承接执行与留痕。
1. 为什么买高级功能反而让招聘更乱:误区现象与成因
常见场景是:企业在选型时被全流程、全渠道、全智能的演示吸引,签约后才发现自己的招聘流程并不稳定——同一个岗位,不同用人经理的筛选口径不一致;面试评价没有统一表单;Offer审批链条靠口头沟通;复试是否需要、谁拍板、多久给反馈都没有规则。此时把系统上线,并不会自动“变标准”,反而会把原本靠人情和灵活性勉强运转的流程变成卡点。
机制上看,ATS的强项是把节点串起来并形成数据闭环,但它无法替企业回答三个前置问题:
- 岗位画像到底是什么(必须/加分/红线条件)
- 初筛到面试的SLA怎么定(候选人等待时长、反馈时限)
- 评价表单怎么统一(维度、打分、证据要求)
如果这些问题没有定稿,系统就会变成“流程的放大器”:用人经理觉得系统繁琐,转去微信沟通;HR为了追进度在系统里补录;最终数据口径不一,漏斗分析失真,组织会误判渠道效果与面试官效率。提醒一句:当企业把“协作问题”误当成“软件问题”,就会越买越贵,但协作仍旧松散。
2. 先僵化、后优化、再固化:中小企业可执行的流程重构节奏(含表格1)
从实践看,中小企业更适合采用三段式节奏:先僵化(统一规则)→后优化(跑通体验)→再固化(沉淀数据资产)。这里的“僵化”不是让组织变慢,而是把最关键的少数节点先定住,否则系统无法形成可持续的效率收益。
- 先僵化(2–4周):只做三件事
1)为Top 10高频岗位补齐岗位画像模板(必备技能、可替代经验、面试题库范围)
2)统一简历初筛判据(例如:硬性条件不超过3项,避免无必要的学历/年龄硬拦截)
3)统一面试评价表单(维度不超过6个,每个维度要求给出事实证据) - 后优化(4–8周):用系统跑通最短闭环
从职位发布→简历流入→初筛→约面→反馈→Offer→入职,先在一个部门或一类岗位试运行;把“必须用ATS完成的动作”写进流程(例如:面试反馈必须在系统内提交,系统外反馈无效),同时对表单、审批链进行删减。 - 再固化(持续):用数据把规则变成资产
当流程稳定后,再引入高级能力,如渠道ROI、面试官画像、人才库运营、自动化触达等。此时ATS的价值才会以“可复用”形式出现,而不是靠HR个人经验硬扛。
表格1:传统Excel招聘模式 vs 标准化ATS模式对比
| 维度 | 传统Excel/微信群模式 | 标准化ATS模式(适合中小企业) |
|---|---|---|
| 流程节点 | 依赖个人记忆,节点可跳过 | 节点清晰,关键动作强制留痕 |
| 用人协作 | 私聊沟通多,反馈时限不稳定 | SLA可配置,面试反馈可追踪 |
| 数据留存 | 分散在表格/聊天记录 | 候选人全生命周期数据可沉淀 |
| 漏斗分析 | 口径不一,难以复盘 | 统一口径,支持按岗位/部门对比 |
| 风险控制 | 合规凭经验,证据链不完整 | 表单与审批链可嵌入合规字段 |
| 典型结果 | HR越忙越“救火” | HR把精力转向人才质量与运营 |
二、误区二——过度依赖AI筛选,陷入算法黑箱与合规风险
AI初筛可以提速,但在中小企业场景里,盲目自动化更容易造成高潜人才漏筛与合规争议。更稳妥的做法是把AI定位为辅助决策工具,并用可解释、可复核的机制把风险关在笼子里。
1. AI初筛为何会漏掉高潜人才:从硬标签到非标经历
中小企业最常见的配置方式,是把AI初筛当作“过滤器”:年龄、学历、院校、年限、行业必须匹配,直接一键淘汰。短期看,HR处理量下降了,但随之出现两个副作用:
第一,非标经历被系统性低估。例如从大厂转创业公司、跨行业转岗、自由职业、间隔年、项目制经历等,往往在简历结构上不“标准”,解析准确率和匹配得分都偏低。中小企业本来就更需要可迁移能力强的人,一刀切反而会把本可用的人挡在门外。
第二,用人部门会被“高分简历”误导。AI把匹配度高的人排前面,实质是按关键词相似度、工作经历结构化字段匹配等规则排序,容易把“写得像”的候选人推上来。用人经理若把分数当成质量,就会在面试中发现落差,导致面试资源浪费,甚至把不合适的人招进来。
这里的边界条件也要说清:如果企业招聘的是高度标准化、强证书/强年限的岗位(例如某些强资质要求的岗位),AI硬过滤确实能显著节省时间;但当岗位更看重学习能力、沟通与业务理解时,过度依赖模型得分会带来“误拒+误招”的双重风险。下一步要解决的,是让AI筛选可解释、可复核、可追责。
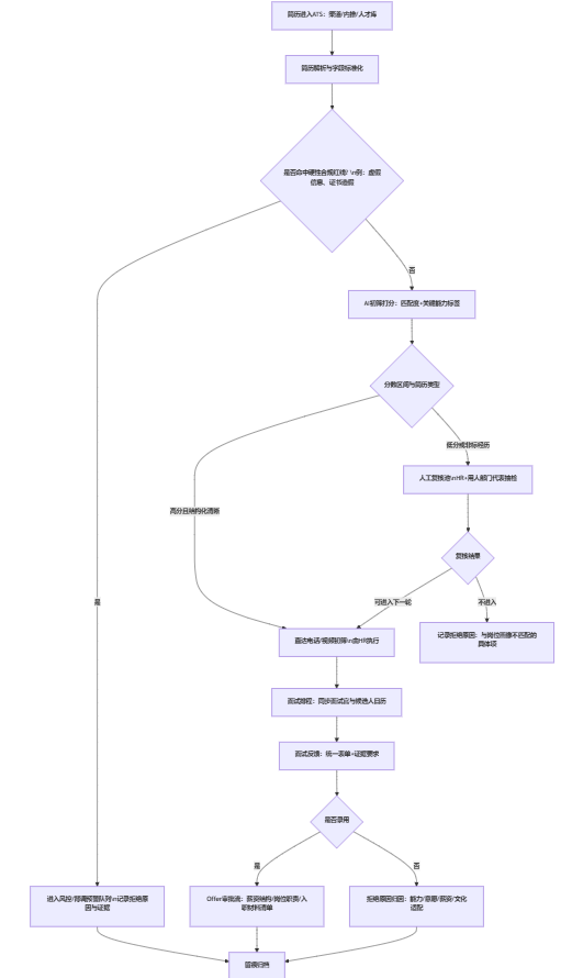
2. 合规底线怎么落到系统配置:AI+人工双重筛选流程(图表1)
合规风险常发生在两种情况下:一是系统被配置了隐性歧视条件(例如默认过滤某年龄段、默认把某学历设为硬门槛),二是企业无法解释“为什么拒绝”,导致争议时缺少证据链。中小企业要做的不是把所有判断交给AI,而是明确哪些环节必须有人复核。
图表1:AI+人工双重筛选的合规流程图(可解释、可复核)

把合规做进系统,建议至少落实三点:
- 拒绝原因必须可追溯:不是“系统不匹配”,而是明确到岗位画像中的具体项(技能、经验、薪资、到岗时间等)
- 对非标简历设置复核池:尤其是低分但可能有迁移能力的简历,抽检比例可以先从10%起
- 对默认筛选条件做“合规体检”:上线前由HRD或法务对规则逐条确认,避免把歧视性条件写进配置
3. 运营动作:漏斗回溯与算法可解释性验收
AI筛选要长期可用,离不开两类运营动作:一类是“事后复盘”,一类是“事前验收”。
- 漏斗回溯(每月一次):从被拒候选人中抽样复盘
具体做法是:从“AI低分拒绝池”抽取一定数量(例如每个关键岗位每月30份)进行人工复核,统计“被AI拒绝但人工认为可进入面试”的比例,并记录原因类型(非标经历、关键词缺失、解析错误等)。当该比例持续偏高,就要调整岗位画像、关键词权重或复核策略,而不是继续加硬过滤规则。 - 可解释性验收(选型/上线前必做):要求供应商提供决策因子说明
不是泛泛的“AI综合评分”,而是能回答:这份简历得分为什么高/低,关键因子是什么(技能、项目、行业、证书、年限等)。中小企业不一定要拿到模型细节,但要拿到可用于内部复核与对外解释的“因子贡献度说明”,否则一旦出现争议,就会变成责任无法界定的问题。提醒一句:当企业把AI当作黑盒使用时,所有争议最终都会回到用人单位自身。
三、误区三——忽视数据主权与迁移,掉入数字围城陷阱
ATS选型只看功能和价格,往往会在第二年或第三年付出更高的“迁移税”。中小企业要把数据当作核心资产来设计合同与权限体系,确保随时拿得走、用得好、对得齐。
1. 数据主权被忽略的三种典型场景:合同、权限、接口
我们在项目中见过三类高频踩坑点,分别对应合同、权限和接口三条线:
- 合同不写清数据归属与导出能力:只写“提供数据导出”,但不写导出频率、导出字段、导出格式与日志信息。到更换系统时,才发现导出的是不完整字段,或无法导出候选人操作记录与面试评价表单。
- 权限不做分级,导致简历库“共享化”或“碎片化”:一些企业为了方便,给用人经理开了过大权限,出现候选人信息被随意下载、转发;另一些企业则反过来,把权限收得过死,用人经理无法在系统内完成筛选与反馈,转而在系统外沟通,最终数据碎片化。
- 接口能力弱,迁移与集成成本失控:系统不开放API或开放但收费高、限制多,企业只能靠手工导入导出;当简历量上来、岗位多起来,手工就会带来延迟与错误,形成新的数据孤岛。
边界条件:如果企业确定未来三年不更换系统、招聘量也较稳定,数据可携性的“紧迫性”会降低;但只要企业处于扩张期或业务不确定性较强,就应该把可携性视为基础能力,而不是锦上添花。
2. 合同与SLA必查清单:把可携性写进条款(表格2)
数据主权的核心不是口头承诺,而是写进合同的可执行条款。中小企业在预算有限的情况下,更需要用条款降低未来不确定性成本。
表格2:ATS选型合同必查清单(数据可携性与安全合规)
| 条款类别 | 必写要点 | 建议写法(落到可检查) |
|---|---|---|
| 数据归属 | 候选人数据、面试评价、操作日志归企业 | 明确企业为数据控制方;供应商仅为处理方 |
| 导出格式 | 可导出CSV/Excel/JSON(至少一种结构化) | 约定字段字典与编码(例如学历枚举、渠道编码) |
| 导出范围 | 简历原文、解析字段、流程节点、评价表单、审批记录、操作日志 | 以清单形式列出,避免“按系统可导出为准” |
| 导出频率 | 随时导出/按月自动备份/合同终止后X天内提供 | 约定最长响应时效(例如2个工作日内) |
| 数据保留 | 合同终止后的数据保留与删除机制 | 约定保留期限、删除证明、备份交付方式 |
| 历史迁移 | 迁移范围、清洗去重责任、验收标准 | 写清字段映射与验收抽检比例(例如抽检5%) |
| 权限与审计 | 角色权限分级、导出审计、敏感字段脱敏 | 约定审计日志保留时长与可导出性 |
| 安全认证 | 等保、ISO等资质与漏洞响应 | 写入SLA:漏洞响应时限、通报机制 |
| 服务与运营 | CSM支持、版本升级、培训频率 | 约定季度回顾会与关键指标对标输出 |
如果企业没有法务资源,至少要做到两件事:把“导出范围+导出格式+导出时效”写清楚;把“合同终止后的数据交付与删除证明”写清楚。过渡提醒:合同写清只是第一步,上线前的数据治理决定后续数据能否真正用起来。
3. 上线前的数据清洗与迁移:字段映射、去重、并行校验
许多企业以为迁移是IT动作,实际上它是一场“标准统一”。建议按三步做:
- 字段映射:把历史Excel、旧系统、招聘网站导出的字段统一到ATS字段字典
例如“期望薪资”到底是月薪还是年包,是否含绩效与补贴;“离职原因”是否需要枚举值;“面试结论”是否拆分为能力/意愿/薪资/稳定性等。字段不统一,后续分析就会出现同名不同义的问题。 - 去重规则:手机号/邮箱/证件号的优先级与例外处理
中小企业常见的是候选人多次投递、多个渠道重复进入。去重规则必须明确:以手机号为主键还是以邮箱为主键;没有手机号如何处理;同一人不同简历版本是否保留。去重做得粗糙,会导致触达重复、体验变差,还会让漏斗统计偏离真实情况。 - 并行校验(建议1个月):新旧系统或Excel并行,做一致性对账
并行期不要追求“两个系统都完整录”,而是选取关键字段对账:候选人数量、各阶段状态数、Offer发放数、入职数、主要渠道来源。只要关键口径一致,就可以逐步关停旧表格。提醒一句:并行期一定要指定“唯一事实来源”,否则用人部门会各说各话。
四、误区四——重上线轻运营,导致影子流程泛滥
ATS上线只是起点,真正的挑战是让业务部门愿意在系统内协作。没有运营机制的系统,会被微信、邮箱和口头沟通“架空”,最终数据不可用、流程不可控。
1. 影子流程为何出现:激励错配与协作成本
影子流程的本质,是系统内协作成本高于系统外协作成本。中小企业里常见三种触发条件:
- 用人经理觉得系统麻烦:登录、查简历、填反馈表单都需要时间,而业务压力大时更倾向用一句微信语音解决。若企业没有明确“系统内提交才算有效”,影子流程就会自然蔓延。
- HR为了速度帮业务“代填”:HR追进度,把业务反馈口头收集后再录入系统,看似解决了短期问题,但长期会让业务更依赖HR代操作,系统永远无法成为协作平台。
- 考核机制只看结果不看过程:例如只考核招聘周期,不考核反馈时效与流程穿越率。业务绕开系统并不会被看见,反而让HR背上“系统不好用”的锅。
这里可以用一个类比(本模块仅此一处):系统像财务报销流程,如果大家都私下转账再让财务补单,报销系统当然会失真。要解决影子流程,必须把规则、角色与指标设计成“在系统里协作更省事”。
2. 建立ATS健康度月检:指标、角色、节奏(图表2)
中小企业不需要一套复杂的数据中台,但需要一张每月可执行的健康度清单,用来判断系统是否被真正使用、数据是否可信、流程是否在闭环。
图表2:ATS健康度监控模型(四维度+关键指标)

落地建议是“一个负责人+固定节奏+一页纸输出”:
- 负责人:招聘负责人或HRBP牵头,IT只负责技术问题闭环
- 节奏:每月一次30分钟复盘会(HR+关键用人经理)
- 输出:一页纸仪表盘,包含3个红灯问题与对应动作(例如:某部门面试反馈提交率低于60%,下月优化表单+明确反馈时限)
边界条件:如果企业招聘需求很低、每月只有少量岗位,这套健康度机制可以降频到季度;但只要存在批量招聘或跨部门协作,月检通常是最小成本、最大收益的安排。
3. 推广机制:Super User与流程穿越率
要让系统从“HR工具”变成“组织工具”,建议在中小企业采用轻量的推广机制:
- 设立Super User(系统推广大使):每个关键业务线选1人(不一定是HR),负责收集痛点、演示快捷用法、推动关键动作在系统内完成。Super User不是增加层级,而是降低协作成本的“翻译器”。
- 把流程穿越率作为组织指标:例如定义:从简历进入到面试反馈,80%以上节点必须在ATS内闭环;如果业务在系统外推进,相关数据视为无效。指标不一定要硬绑个人绩效,但要作为部门复盘的重要维度,否则影子流程无法治理。
- 把表单做短:中小企业最忌讳把大厂的复杂表单照搬。面试评价表单如果超过10分钟才能填完,面试官就会拖延或敷衍,最终影响招聘质量。提醒一句:推广的核心不是“让大家学会系统”,而是“让大家在系统里省时间”。
五、误区五——急于求成,缺乏分步实施与集成规划
中小企业资源有限,一次性全员铺开ATS,往往会带来业务震荡和抵触情绪。更可控的路径是先试点跑通价值,再按集成优先级逐步扩展,避免把新系统做成新的孤岛。
1. 一次性铺开为何风险更大:试点缺失与数据孤岛
一些企业希望在几周内完成全公司上线,结果出现三类问题:
- 试点缺失导致需求虚假:没有在真实岗位上跑过,很多“看起来需要”的功能上线后根本没人用,而真正卡住的点(例如面试排程冲突、用人经理不反馈)依旧存在。
- 培训一次性灌输,学习成本过高:业务人员只参加一次集中培训,随后遗忘;遇到问题就绕开系统。中小企业更适合按场景做微培训,让用人经理只学3个关键动作:看简历、给反馈、确认面试时间。
- 系统不集成导致重复录入:ATS不与日历/OA/背调/入职流程对接,HR需要多次复制粘贴,错误率上升,最终又回到“系统只是记录工具”。
反例也存在:如果企业规模很小、岗位少、协作链路短,一次性上线的阻力可能较小;但只要涉及多个业务部门、多面试官协作,试点就几乎是必需品。
2. 试点-推广-优化的三步走:WBS与里程碑(图表3)
中小企业的实施路线建议按“价值最短路径”设计,把每个阶段的产出定义成可验收的业务结果,而不是“功能上线率”。
图表3:ATS分步实施路线图(甘特图)

验收建议用三类指标:
- 效率类:初筛响应时长、面试排程周期、Offer审批周期
- 质量类:终面通过率、试用期留存(若可获取)、候选人放弃率
- 协作类:流程穿越率、面试反馈提交率、SLA达标率
提醒一句:如果试点阶段就无法把“面试反馈按时提交”这类基础协作做起来,全员推广只会放大问题。
3. 集成优先级:日历、OA、背调、入职与HRIS
集成不是为了炫技,而是为了减少重复录入与降低协作摩擦。对中小企业而言,建议按以下优先级推进:
- 日历与会议工具集成:解决排程冲突、减少候选人反复确认时间
- OA/审批流集成:让Offer审批、薪资确认、编制审批在同一链路可追踪
- 背调/测评集成(按岗位需要):让背调触发、报告回传、风险标记可留痕
- 入职流程与HRIS对接:把录用信息同步到入职资料、合同、考勤薪酬主数据,避免“招聘系统完结后再手工建档”
边界条件:如果企业尚未有HRIS或入职流程仍很手工,集成可以先做“半自动”(例如导出标准模板+一键导入),等基础系统稳定后再做API级对接。
结语
回到开篇的问题:中小企业如何实施ATS系统避免踩坑? 答案不在于追求功能堆叠,而在于把ATS当作一项“招聘运营能力建设”。当流程清晰、数据可控、AI可解释、运营有节奏、集成有优先级时,系统才会变成长期资产,而不是短期成本。
给管理者与HR团队的可执行建议(可直接照做):
- 先做流程最小闭环:先把Top岗位画像、初筛判据、面试评价表单统一,再上线系统试点。
- 把AI定位为辅助而非裁决:对非标简历设复核池;上线前做筛选规则合规体检;每月做漏斗回溯抽检。
- 合同先锁数据可携性:导出范围、格式、时效、日志与终止交付写进SLA,避免未来迁移被动。
- 建立健康度月检:用流程穿越率、反馈提交率、字段完整率三类指标,把影子流程压下去。
- 分步推广+按优先级集成:先日历与审批,再背调与入职对接;每一步都以可验收的业务结果为准。





























































