-
行业资讯
INDUSTRY INFORMATION
【导读】 轻量HR系统不是把“大而全”删减成“小而全”,而是把初创团队最容易出事故、最耗时间、最影响融资与扩张的环节做成闭环。本文聚焦三类能力:电子化入职与合同、薪酬个税社保自动化、主数据与组织架构统一管理,并给出可检查的选型判据与上线路径,适合30—200人规模的创始人、HR负责人、财务与行政岗位快速对照落地。文中也回答一个高频检索问题:初创团队如何选择轻量HR系统,避免买贵、买重、买了用不起来。
不少初创团队在20人以前还能靠Excel、微信群和“记得提醒”维持运转;一旦团队跨城扩张、集中入职、社保个税申报叠加融资尽调,问题会集中爆发:合同漏签、社保漏缴、花名册口径不一、成本核算说不清。更现实的是,早期公司往往没有专职HR或HRBP,很多动作由创始人或财务兼任——系统一旦复杂,落地就会失败。
因此,本文不讨论“HR系统有哪些功能”,而讨论一套合格轻量HR系统必须具备什么能力,才能在资源受限的前提下,把关键风险关在流程里,把关键数据沉到一处。
一、合规基石——全周期电子化入职与合同管理
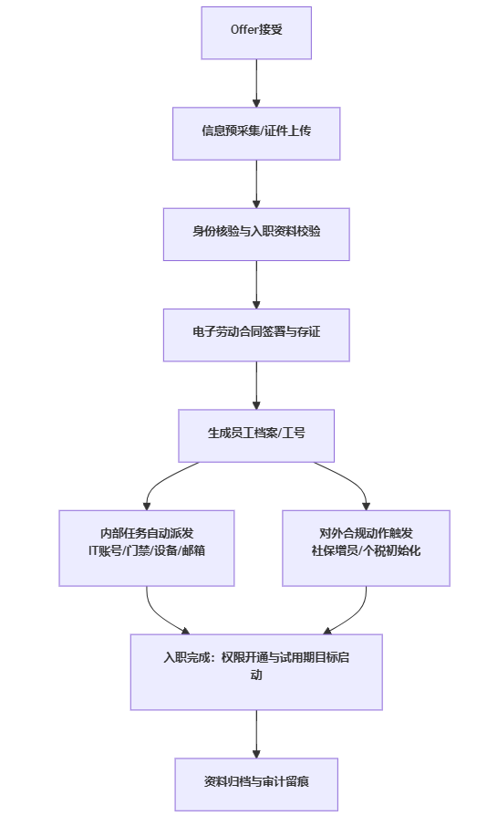
把入职、合同与关键用工动作做成可追溯闭环,是轻量HR系统的第一优先级;没有这层底座,后续的薪酬和数据分析只会建立在不完整的事实之上。
1. 从offer到“员工”的自动化流转:初创团队如何选择轻量HR系统的第一关?
在实践中,“入职”不是填个表、发个工牌那么简单,它至少包含三类并行任务:人员信息采集、内部权限开通、对外合规动作(社保增员、个税信息初始化)。如果靠人工串联,常见的结果是:HR忙于催促,部门负责人忙于“先上手再补手续”,最后留下一堆补签与补缴。
合格的轻量HR系统应当把候选人到员工的变化做成状态机:当候选人接受offer后,系统自动触发入职任务链,并把关键节点“卡住”。可检查的判据包括:
- 信息复用:offer阶段已填写的信息(姓名、证件、联系方式、岗位、薪酬结构)能否一键转入员工档案,减少重复录入与口径漂移。
- 任务自动派发:能否按岗位/部门模板自动生成任务(IT开邮箱与账号、行政发放工位与门禁、直属经理安排导师与试用期目标)。
- 节点强约束:未完成身份核验或合同签署时,是否能限制关键权限(例如财务系统、代码仓库、客户数据的访问),避免“先开权限后补手续”的合规风险。
这里的边界也要说清:如果公司属于强监管行业(如金融、医药临床、涉密研发),权限管控往往需要与IAM/零信任体系深度集成,轻量系统通常只能完成基础触发与记录,真正的访问控制仍需专业安全体系配合。

图表1 数字化入职全流程自动化闭环
2. 符合《电子签名法》的合同签署:不是“发PDF让他签个字”
很多团队以为“把合同转成PDF、让员工手写签名拍照回传”就算电子化,实际风险在于:签署主体识别、签署意愿、签署过程不可篡改等关键要件缺失时,争议发生后举证成本会陡增。
合格的轻量HR系统在合同模块至少要满足三点:
- 身份与主体可核验:支持实名认证(常见为手机号+证件信息+人脸/银行卡要素校验的组合),并形成可追溯的签署日志。
- 签署过程可存证:签署时间戳、IP/设备指纹、签署版本号、合同哈希值等要素可导出;合同修改需要版本管理,避免“同名不同版”。
- 模板与条款可控:支持按岗位/用工类型(全职、实习、劳务)调用公司标准模板,并对试用期、竞业限制、保密、加班与工时等敏感条款提供校验提示,减少“拿网上模板直接用”的误用。
反例也很典型:公司在远程入职时只做了“微信确认同意”,未完成有效签署与存证,后续发生劳动争议时,常被迫回到线下补签,甚至出现员工拒签导致关系认定困难。轻量系统的价值不在于“少做一步”,而在于把关键一步做得可被验证。
3. 入职体验与雇主品牌:效率不等于冷冰冰
初创团队招人难、留人更难,新员工第一周的体验往往决定了试用期的心理预期。我们观察到一个常见矛盾:流程越临时,越依赖个人“热情”补位;一旦团队扩张,热情无法规模化,体验就会断崖式下降。
轻量HR系统要兼顾体验,路径不是“做复杂”,而是把体验嵌入到流程模板中,例如:
- 预填与引导:员工在到岗前完成信息预填、材料清单与注意事项确认,减少第一天排队填表。
- 欢迎与融入:入职当天自动推送团队介绍、沟通群、培训日程、导师信息;部门负责人收到提醒,必须在系统里确认“试用期目标已下发”。
- 异常闭环:系统能提示缺失材料(如学历证明、离职证明)并设定补齐时限;逾期自动升级到HR/直属经理,而不是靠“记得催”。
需要提醒的是:体验提升有前提——公司必须先把入职模板做成标准动作。如果组织对试用期目标、导师机制完全没有共识,系统再友好也只能完成“信息收集”,无法替代管理动作。
表格1 数字化入职模式 vs 传统入职模式对比
| 维度 | 传统入职(Excel/微信/纸质) | 数字化入职(轻量HR系统) |
|---|---|---|
| 签署周期 | 依赖双方时间,易拖延 | 在线签署,节点可控 |
| 信息准确性 | 多次录入,口径漂移 | Offer信息复用,校验提示 |
| 法律存证 | 分散保存,易缺失 | 日志+版本+存证可追溯 |
| 员工体验 | 首日填表、找人、等权限 | 到岗即用,任务自动派发 |
| HR工作量 | 大量催办与补录 | 例外管理为主,减少重复劳动 |
二、效率引擎——智能薪酬核算与个税/社保自动申报
薪酬是初创企业最敏感、最容易引发信任波动的模块;轻量HR系统必须把复杂政策封装在后台,把操作变成可复核的流水线,否则“轻量”只会变成“算错了再改”的高风险。
1. 多城市、多规则的自动化适配:异地扩张时最先崩的通常是社保口径
当团队从一个城市扩到两三个城市,社保、公积金与个税规则立刻变得不再直观:缴费基数上下限、比例、补缴规则、参保地选择、灵活用工边界,都可能导致同一套薪资结构在不同城市算出不同结果。
合格系统的判据不是“能配置”,而是能降低配置门槛并减少错误空间:
- 政策规则库更新机制:系统是否明确规则更新时间、更新来源与影响范围(哪些城市、哪些险种、从何时生效),并在变更后提示需要复核的员工清单。
- 口径统一:同一员工在“人员异动”(调岗、调薪、转正、异地派驻)发生时,薪酬与社保口径能否自动联动,避免出现“人已调走、社保还在原地”的断层。
- 异常提醒:当基数低于下限或高于上限、试用期税前扣除配置缺失、专项附加扣除过期等,系统能否自动标红并生成待办。
边界条件同样重要:若公司存在大量非标准用工(实习生高比例、外包与劳务派遣混用、项目制短期雇佣频繁),则需要更细的用工类型管理与合同/结算逻辑,很多轻量系统在这一段会出现能力断层,选型时应提前压测。
2. 直连政务系统的申报能力:别把“导出报表”当成自动化
不少产品把“生成申报Excel”称为自动申报,但对财务/HR而言,真正耗时的往往是:反复登录平台、校验字段、处理失败回执、补录差异。轻量HR系统若要称得上“合格”,至少要做到两类动作的闭环:
- 个税申报闭环:从员工信息、专项附加扣除、当期应税收入与扣缴税额生成申报数据,支持批量校验与回执归档;失败项能定位原因(身份证号不匹配、专项扣除信息缺失等),而不是一句“申报失败”。
- 社保公积金增减员闭环:人员入离转调触发增减员,系统能形成操作记录与材料清单,回执与缴费明细能回写到员工档案,便于审计与争议处理。
这里有一个常见副作用:过度依赖“一键申报”,团队可能忽略薪酬政策与合同约定的一致性校验。例如加班费、补贴、绩效奖金在合同/制度中定义不清,系统算得再快也会引发争议。因此,系统自动化应当与制度文本治理同步推进。
3. 薪酬数据的穿透式分析:从“发工资”到“看得懂成本”
初创团队常见的财务痛点是:能发工资,但说不清人力成本的结构,更说不清成本变化来自哪里(扩编、调薪、绩效浮动、补贴增加、社保基数调整)。轻量HR系统不需要复杂BI,但要提供“可用的穿透”:
- 部门/项目维度成本拆分:至少能按部门、城市、岗位序列拆分工资、奖金、补贴、五险一金、个税代扣等,形成对账口径。
- 变动原因追踪:当月成本环比上升,系统能关联到人员异动(新增人数、离职补偿)、调薪名单、绩效发放规则变化。
- 人效的基础指标:对接业务数据并非轻量系统的强项,但至少应支持导出可用的口径(如人均成本、部门人均成本、试用期通过率与成本关系),方便与业务侧做二次分析。
在这里,轻量的目标是“把事实算清”,而不是“替管理层下结论”。如果公司业务模型复杂(多业务线、多计费模式),建议把系统输出作为标准底表,再由财务/经营分析做进一步建模。

图表2 智能薪酬计算数据流向图
三、数据中枢——统一主数据与敏捷组织架构
真正的轻量HR系统必须先解决“一人多表、口径不一”的数据问题;当人员数据成为唯一可信来源,组织调整、权限管理、尽调报表与人力成本核算才不会互相打架。
1. 一人一档的主数据管理:把“花名册”变成“主数据”
很多公司直到融资尽调才发现:花名册在HR手里一份、财务一份、各部门经理各自一份;入职日期、岗位、汇报线、薪资结构不一致,解释成本远高于补齐成本。主数据的目标不是“信息更全”,而是信息唯一、版本可追溯、责任人明确。
可落地的判据可以很具体:
- 唯一标识(EMP ID):员工是否有唯一ID贯穿合同、薪酬、审批与离职资料;离职员工是否保留历史记录与状态,而不是被“删除”。
- 字段级权限:能否按角色控制字段可见性(例如薪资字段仅HR/财务可见),并保留访问日志,减少内部信息扩散引发的信任问题。
- 数据变更留痕:关键字段(薪酬、岗位、汇报关系、合同期限)修改是否自动记录修改人、时间与原因,并能导出审计。
需要提示一个反例:有些团队把主数据当成“档案柜”,只存材料不治理字段口径。结果在统计人数、计算成本时依旧需要人工清洗。轻量系统的主数据模块必须同时具备“存档能力”和“结构化字段治理能力”。
2. 拖拽式组织架构调整:组织敏捷的基础是“改得动、联得上”
初创企业的组织变化通常比制度变化快:一个季度内新增项目组、合并部门、调整汇报线是常态。组织架构如果仍靠PPT更新、微信群口头通知,就会出现审批权限错乱、成本归集错位、绩效归属不清等连锁问题。
合格系统在组织架构层面至少要做到:
- 快速调整:支持拖拽式调整汇报关系、部门层级与岗位编制,并在变更后自动同步到审批流与权限体系(如请假审批人、报销审批链)。
- 兼容项目制:除“行政汇报线”外,能否记录项目归属/矩阵关系(即便只是标签化字段),以满足成本与绩效的基本归集。
- 变更影响评估:组织变更时,系统能提示受影响的人数、审批链条与待迁移事项,避免“组织图改了,流程没改”。
边界条件:若企业已经进入300人以上、矩阵复杂且多法人主体,组织与权限往往需要与OA、IAM深度一体化,轻量系统可能需要升级到更强的平台型HRIS或采用“轻量系统+中台集成”的方案。
3. 为融资尽调与人才盘点做准备:初创团队如何选择轻量HR系统才能不被尽调卡住?
融资尽调常问的并不是“你用了什么系统”,而是你能否在短时间内拿出一致、可追溯的数据与材料:在职/离职名单、合同签署情况、社保缴纳记录、竞业限制签署、关键岗位人员变动等。轻量系统要做的是让这些材料“随时可生成”,而不是临时拼凑。
从尽调与盘点的视角,选型时可以做三项压力测试:
- 一键导出能力:能否按投资人常用口径导出花名册(含岗位、入职时间、城市、用工类型、合同状态、试用期状态)。
- 证据链完整性:合同、社保、公积金、个税回执是否能按员工归档,并支持批量下载/授权查看。
- 历史可追溯:关键员工的调薪、调岗、股权激励(如系统支持)是否有记录;即便系统不做股权,也应允许挂载文件并留痕。
这里的提醒是:尽调并不要求你拥有“高级分析”,但极度在意一致性与可追溯。如果系统无法稳定输出标准底表,团队将不可避免地回到手工清洗与解释,时间成本会直接挤压业务节奏。

图表3 HR主数据核心字段与应用场景(结构化呈现)
结语
回到开篇问题:初创团队如何选择轻量HR系统,关键不在“功能多不多”,而在能否围绕三件事建立闭环——合规可存证、薪税社可自动、数据可追溯。只要这三件事站稳,系统才会成为扩张的底座,而不是新增的管理负担。
可直接执行的建议如下(按落地优先级排序):
- 先做入职与合同闭环:以“Offer接受后48小时内完成签署与建档”为标准配置流程;把权限开通与合同签署绑定,先控风险再提效率。
- 薪酬模块先做“算得准、对得上”:上线第一月只追求口径统一与对账闭环(工资条—个税回执—社保缴费明细能互相印证),再逐步扩展成本分析。
- 建立唯一员工ID与字段口径:确定花名册字段的唯一来源与责任人,任何变更必须留痕;这一步会显著降低后续尽调与内控成本。
- 用三条验收标准筛选供应商:3天内能否上线基础流程、3个月内能否稳定产出尽调底表、跨两城用工能否无需定制支持申报与对账。
- 警惕“看上去很全”的重系统:如果必须依赖供应商驻场配置、必须先培训一套复杂概念才能用起来,这类产品往往不适合早期团队的组织节奏与人力结构。





























































