-
行业资讯
INDUSTRY INFORMATION
【导读】 门店端HR系统一旦出现“集体离线”,影响的不只是考勤打卡,而是排班、薪酬、用工合规与员工情绪的同步失控。本文以连锁企业门店运营场景为对象,围绕“门店HR系统集体离线怎么办?”给出一套可执行的应急处理方案:先用离线可用的技术能力托底,再用标准化SOP把人、权限、纸质记录与复盘机制串成闭环。读完后,你可以直接拿去做门店应急演练、物资配置与指挥链条设计。
连锁企业过去十年的人力资源数字化,走过“纸表→Excel→HR SaaS→移动化→门店端一体化”的路径。系统越好用,门店越依赖:排班依赖规则引擎、考勤依赖设备与网络、薪酬依赖数据自动汇总、入离职依赖线上流程。现实矛盾也随之显性化——当系统稳定时效率飞跃;当系统在某个早高峰突然集体离线,门店往往缺的不是一个“技术修复”,而是一整套“降级运行”的组织能力。问题因此落到一线管理者最关心的那句:门店HR系统集体离线怎么办?
一、风险识别与痛点剖析——当数字化“裸奔”发生时
门店HR系统集体离线的风险,不在于“系统不可用”这件事本身,而在于它会把组织里原本被系统遮蔽的流程缺口、授权不清与协同断点一次性放大。要做对预案,第一步不是写SOP,而是把“离线会带来什么连锁反应”讲清楚、算明白。
1. 业务中断的连锁反应:先坏的是秩序,其次才是数据
门店端一旦离线,常见冲击会以“时间先后”呈现:先影响现场秩序,再影响后台核算,最后变成合规与关系成本。
- 考勤不可用:断网或服务不可达时,员工无法打卡或打卡记录无法上传。若门店没有离线打卡或纸质备份,后续补录会出现“谁上了班、上了多久、是否迟到早退”争议,最终落到班组长和店长的口头判断,容易引发员工不信任。
- 排班失效:排班规则引擎不可用时,调班、顶班、临时增补人员无法在系统里完成闭环,现场会出现“人到了但系统里不算工时”“岗位缺口没人确认”的混乱。对餐饮、便利店、快时尚等高峰强依赖行业,这类混乱往往发生在最不能混乱的时点(早晚高峰、促销日)。
- 入离职与审批停滞:新员工入职资料、身份校验、培训计划、授权开通可能全部卡住;离职结算、交接与权限回收延后,带来数据权限与财务风险。
- 薪酬核算延误:考勤和排班是薪酬底座,离线如果跨越计薪周期,会直接影响工资发放及时性与准确性。这里的风险不只是“算错钱”,更是对员工心理预期的冲击。
为了让风险更可视、便于你在内部推动资源,建议把“在线/离线”差异用一张对照表固化给运营与IT共识。
表格1:系统在线模式与离线模式下门店关键HR业务对比
| 业务环节 | 在线模式(系统可用) | 离线模式(系统集体离线) | 主要风险点 | 门店端必须保住的底线动作 |
|---|---|---|---|---|
| 考勤打卡 | 设备/APP实时上传,自动校验 | 无法上传或无法打卡,需本地/纸质记录 | 工时争议、薪酬争议 | 统一口径的临时考勤记录(纸质或本地缓存) |
| 排班/调班 | 规则自动生成/审批留痕 | 只能人工沟通,审批留痕缺失 | 岗位缺口、超时用工难追溯 | 纸质排班表+班组长签字确认 |
| 请假/加班审批 | 线上审批链、自动计入薪酬 | 临时授权线下审批 | 权限越界、事后扯皮 | 明确“离线临时审批权限表” |
| 入职/离职 | 线上资料、授权自动开通/回收 | 流程卡住,需线下收集与登记 | 合规缺口、权限未回收 | 入离职台账+权限回收清单 |
| 薪酬核算 | 数据自动汇总、差异可追踪 | 需人工汇总,事后补录 | 错算漏算、发薪延误 | “先发后补/先补后发”的策略明确化 |
这里有一个边界条件需要提前讲清:如果你的门店业务本身就高度弹性、对计件结算依赖弱(例如以月度固定薪为主、排班变化少的业态),离线的即时冲击会相对小;但对“高峰波动大、兼职多、计时计件并存”的门店,离线往往是高风险事件,应急预案必须按最高等级准备。
2. 管理缺位的放大效应:技术故障会转化为关系事件
很多企业把离线当成IT问题,但门店端最先爆发的常常是关系问题:员工觉得不公平、店长觉得无授权、总部觉得失控。回看某些门店历史事件(例如早期连锁扩张中出现过的员工集体离职),诱因可能是薪酬政策理解偏差、承诺口径不一致、门店管理经验不足;但真正让事件升级的,往往是“缺少可执行的处置路径”,导致现场只有情绪没有程序。
把这条逻辑放进离线场景,会更典型:
- 信息真空:系统离线后,门店员工第一反应是“今天工时怎么算”“工资会不会少”,如果店长拿不出明确口径,谣言会比通知更快。
- 授权真空:离线意味着线上审批不可用,但很多门店经理并没有线下临时审批权(或不知道自己有权),于是请假、加班、调班都悬空。
- 责任真空:总部IT修复中、运营忙现场、HR担心合规,每个角色都在“等别人先定义规则”,最终让门店用口头协调硬扛,事后扯皮成本很高。
这一段里唯一需要提醒的反例是:如果企业平时就“强店长制”,店长习惯于线下拍板且有相对成熟的手工台账,那么离线对现场冲击未必大;但这类组织也常见另一个副作用——事后数据补录难、审计口径难统一,所以仍然要补齐“记录标准”和“复盘机制”。
3. 应急机制的普遍缺失:重建设轻演练,门店不知道怎么“降级”
从实践看,连锁企业在系统建设期往往重三件事:上线速度、功能覆盖、报表漂亮;但对“离线时怎么运行”投入不足。典型表现包括:
- 没有离线分级:单店故障、区域故障、全量离线的响应链条混在一起,导致小故障也层层上报、大故障又无人拍板。
- 没有统一的离线记录模板:门店临时用A4纸记考勤,各店格式不同,事后补录等于二次灾难。
- 没有数据回填规则:系统恢复后,哪些数据允许补录、由谁补录、如何校验、以什么为准,没有制度化安排。
- 没有演练:没有做过“断网演习”的门店,离线时一定先乱一轮,这是经验规律。
把离线当作“低频但高损”的事件来管理,会更接近业务连续性管理(BCM/BCP)的逻辑:平时看起来多余,关键时刻决定损失上限。
二、技术防线——构建“离线可用”的数字韧性
技术层面真正有价值的不是“永不宕机”的承诺,而是在不可避免的故障发生时,让门店具备可控的降级能力,把业务从“停摆”变成“低速运行”。技术防线要回答的核心问题是:离线期间,哪些数据必须不断、哪些流程可以延后。
1. 边缘计算与本地缓存机制:离线不是“无记录”,而是“先记后传”
门店端要实现可用的离线模式,关键在“边缘终端”而非“总部云端”。边缘终端可以是考勤机、门店平板、店长手机APP,或者门店的小型网关设备。可落地的技术要求通常包括:
- 本地缓存:离线时把打卡记录、排班调整、审批结果以本地加密形式存储(例如本地数据库/加密文件),并记录时间戳与操作者。
- 断点续传与冲突处理:网络恢复后自动上传;如同一员工同一时段出现多条记录,要有冲突规则(例如以“最早记录+店长签字确认”为准,或进入人工校验队列)。
- 最小可用功能集:离线模式不要试图提供全部功能,重点守住四件事:考勤记录、排班变更记录、临时审批留痕、入离职台账记录。
- 权限与审计:离线期间同样要留痕(哪怕是本地日志),否则企业在劳动争议或内部审计中难以自证。
下面用一张结构示意图,把“云端+门店边缘”的离线可用架构讲清楚。你可以用它与IT讨论“需要采购什么、需要改什么”。

边界条件同样要明确:如果门店设备老旧、终端无本地存储能力,或者企业出于安全策略禁用本地缓存,那么就必须以“纸质记录+拍照回传+事后补录”为主,技术防线就退化为“通信与模板”防线(这在成本敏感型业态也很常见)。但无论采用哪种方式,统一模板与留痕不能省。
2. 云端调度与资源置换:系统部分受损时,先保关键门店与关键班次
离线应急并不等于“所有系统全挂”。更多时候是:某个区域网络异常、某个服务节点故障、某个模块不可用。技术与运营的协同目标是——在系统承压时,优先保障关键门店的关键班次,避免损失失控。
这里可以借鉴行业中常见的一类成功实践:在极端人力缺口或突发事件下,通过云平台在短时间内完成跨店调度与任务置换。把它翻译到“离线”场景,策略通常是:
- 优先级策略:先定义“保店清单”(旗舰店、战略商圈店、履约中心店等)与“保时段清单”(早高峰、午晚高峰、促销档期)。
- 跨店支援机制:建立跨店支援人员池(多技能员工、储备干部、临时工合作方),并预置资格校验、结算规则与通知渠道。
- 多通道指令下发:当HR系统离线但IM工具可用时,用工作群/短信/电话树同步调度信息;当IM也不可用时,启用门店应急联系人清单逐级通知。
这里的“反例”也必须写清:如果你的连锁业务存在明显的地域用工壁垒(例如住宿、交通、方言、岗位资质要求严格),跨店调度会受到限制;此时更有效的方式是“缩短营业时段、压缩非关键服务、以岗位合并保底”,而不是强行调人导致培训与安全风险上升。
3. 数据一致性与合规性保障:离线期间做的每个动作,都要考虑事后可证明
离线期间最容易被忽视的是合规与证据链。门店在现场为了维持运营,往往会做很多“合理但未留痕”的决定,事后遇到劳动争议、薪酬纠纷或稽核时,企业反而难以自证。
建议把离线期间的数据治理规则写得更“硬”一些:
- 电子签名与确认替代:离线时无法完成电子签收的,采用纸质签字(或签字+拍照回传),并规定照片命名规则(门店-日期-员工编号-事项)。
- 审批替代规则:明确哪些事项必须由店长签字、哪些必须由区域经理复核;越涉及薪酬与用工风险的事项,越要双人确认。
- 回填窗口期:系统恢复后设定数据回填截止时间(例如T+1或T+2),超期进入异常处理;同时规定“以谁的记录为准”(纸质原件、本地日志、监控/门禁等辅助证据的优先级)。
- 差异处理机制:对工时争议设定快速仲裁流程(门店初核—区域复核—HR仲裁),避免把争议拖到发薪日才集中爆发。
技术防线的目标很明确:把离线期间的“业务事实”以可核验方式记录下来,让系统恢复后可以高质量地回到正轨,而不是制造第二次混乱。
三、管理防线——标准化SOP与组织协同的兜底方案
门店HR系统集体离线怎么办?真正可复制的答案,来自管理侧:用标准化SOP把“谁来指挥、谁来记录、谁来审批、谁来回填、谁来复盘”固定下来。技术是工具,管理是把工具变成秩序的方式。
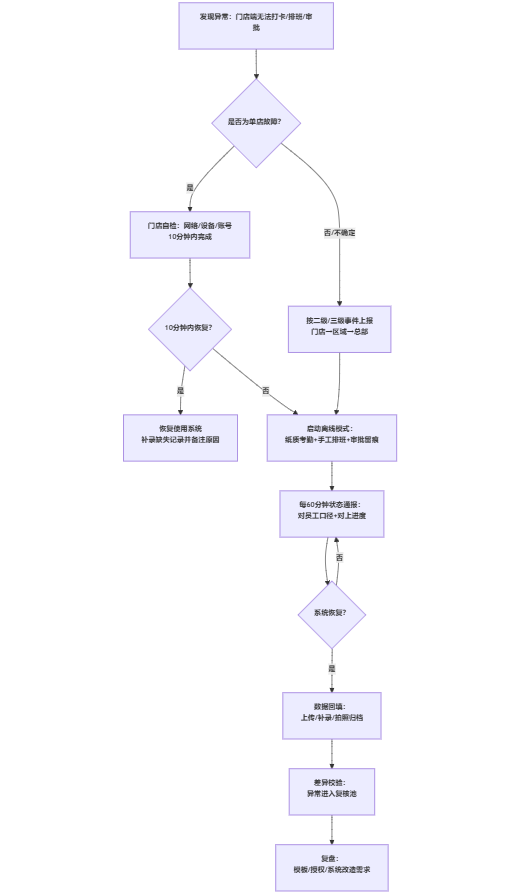
1. 启动业务连续性计划(BCP):先分级,再响应,避免所有问题都变成“总部救火”
离线应急最怕“所有门店同时找同一个人”。因此,BCP的第一条不是动作清单,而是分级与指挥链。建议用“三段式”分级(企业可按规模细化):
- 一级(单店/少量门店)故障:由门店店长+门店HRBP(或区域人事)处理,目标是30分钟内切换到离线记录模板并上报状态。
- 二级(区域/城市)故障:由区域运营负责人牵头,IT与HR共同进入值守;目标是2小时内稳定关键门店班次,统一口径对外(对员工)解释。
- 三级(全系统/多区域)故障:由总部应急指挥组启动(HR、IT、运营、法务、财务),目标是明确降级运营策略、发薪与计薪口径、对外沟通节奏,并安排跨部门资源。
为了避免概念化,建议把指挥链写成“角色—权限—替补—触发条件”,并在门店端张贴或纳入应急包。这里可以把离线当成组织的“保险丝”——它提醒你哪个回路超载,但要避免把隐患变成停电,就必须在设计时分路分级。
2. 标准化“应急包”与物理冗余:离线第一小时,门店只能靠手边的东西
离线发生的第一小时,门店通常等不到系统恢复,也等不到总部的长文通知。能救场的往往是“店里现成的、拿起来就能用”的物理冗余:纸质表格、联系人清单、授权说明、操作指引。
表格2:门店HR应急物资标准配置清单(建议门店月度自查)
| 分类 | 物资/文件 | 用途 | 管理责任人 | 检查频率 |
|---|---|---|---|---|
| 记录类 | 纸质考勤表(含员工签字栏) | 离线期间记录出勤/迟到/早退 | 店长/值班主管 | 每月补充 |
| 记录类 | 手工排班表模板(按岗位/时段) | 临时排班与调班留痕 | 值班主管 | 每月补充 |
| 记录类 | 入离职台账模板 | 入离职资料收集与交接 | 店长 | 每月补充 |
| 通讯类 | 应急联系人清单(总部IT/HR/运营/区域负责人) | 多通道联络与升级上报 | 店长 | 每月更新 |
| 权限类 | 离线临时审批权限表(请假/加班/调班/临时招聘) | 解决授权真空 | 区域HR | 季度复核 |
| 工具类 | 备用U盘/加密移动存储(如企业允许) | 保存照片/台账备份 | 店长 | 季度检查 |
| 工具类 | 备用印泥/签字笔/订书机 | 纸质单据快速归档 | 值班主管 | 月度检查 |
| 指引类 | 离线SOP一页纸(含上报口径与流程) | 让新人也能照做 | 区域运营 | 半年更新 |
边界提示:若企业有严格的信息安全要求,禁止门店使用U盘等外接存储,应急包里就改为“拍照回传+总部统一存储”,并明确拍照回传的工具与路径(企业微信/钉钉/专用小程序等)。关键不在介质,而在统一方法与审计可追溯。
3. 门店经理的应急授权与沟通机制:把员工最关心的两件事讲清楚
离线期间,员工最关心的通常只有两件事:工时怎么算、工资会不会受影响。如果组织不能在短时间内给出可信口径,门店管理者就会被迫用“临时承诺”稳人,而临时承诺最容易造成事后政策冲突。
因此,管理侧需要提前设计两类机制:
- 应急授权:离线时允许门店经理在限定范围内做决定(例如:临时调班、批准加班、安排顶岗),并明确“授权边界”(不得承诺超出公司制度的薪酬补贴、不得口头改变计薪规则)。授权要写成“可做/不可做”清单,而不是一句“酌情处理”。
- 高频透明沟通:建立门店—区域—总部的短周期同步节奏。建议在离线后15分钟内完成第一轮口径:
- 当前发生了什么(系统不可用/正在修复);
- 员工需要怎么做(按纸质表打卡/签字确认/排班变更如何记录);
- 发薪与工时口径(离线期间工时照常核算,差异按回填规则处理);
- 下一次更新时间(例如每60分钟更新一次)。
反例提醒:如果企业在离线期间为了“稳住现场”而承诺“所有人加班按X倍算”“离线当天全部按满勤算”,短期可能降温,但会在恢复后引发更大范围的不公平感与成本失控。应急沟通的底线是:只承诺你能兑现的规则。
4. 全周期的演练与复盘:让门店在无系统条件下也能跑起来
多数离线预案失败,不是因为预案写得差,而是因为门店从没练过。建议把演练做成“可量化”的年度计划:每次演练只验证少数关键动作,避免形式主义。
- 演练目标:
- 15分钟内完成离线切换(发通知、启用纸质表、确认排班);
- 1小时内完成关键岗位人员到岗确认与缺口填补方案;
- T+1完成数据回填样例与差异处理。
- 演练对象:不要只练店长,要练值班主管、收银领班、班组长等“真正会在现场写表的人”。
- 复盘机制:复盘只抓三类问题:模板是否好用、授权是否清晰、回填是否可操作。复盘输出要能回到制度与系统需求里,形成闭环。
下面给出应急响应的标准流程图,你可以直接纳入门店SOP或培训材料。

同时,为了把“演练”从一次性活动变成制度动作,建议做年度甘特计划(可以按季度调整)。

四、未来展望——从“应急处理”走向“韧性组织”
2026年的连锁竞争,越来越像是在比“波动下的稳定性”:同样的客流波动、同样的网络环境、同样的供应链扰动,有的企业能低速运行,有的企业会瞬间失序。对门店HR系统而言,这种能力的差距,最终体现为组织韧性。
1. 混合运行将常态化:线上系统与线下机制会并存,而非互相替代
很多企业过去追求“全流程线上化”,但门店场景天然存在不确定性:网络质量参差、人员流动高、兼职比例高、临时变更多。未来更现实的路径是“混合运行”:
- 在线时最大化自动化:让系统承担规则计算、合规校验、数据汇总。
- 离线时最小化复杂度:保留少数关键动作的可用性(本地缓存或纸质模板),并确保恢复后可回到同一套数据标准。
- 人机协作的岗位设计:把“会用系统”升级为“会在无系统时也能按标准记录与沟通”,这会成为门店管理者的能力项之一。
适用边界:若企业门店数量很少、管理层级简单,混合运行的收益可能不明显;但当门店规模上百、跨区域扩张明显时,混合运行往往是成本最优的韧性策略。
2. 数字化转型需要反思:警惕单点依赖,把“离线能力”纳入选型与验收
从采购与治理角度,建议把“离线能力”从可选项变成验收项,至少包含:
- 离线记录能力:考勤与关键审批是否支持本地记录;
- 恢复同步能力:是否有断点续传与冲突处理;
- 审计与合规:离线日志是否可追溯、是否可导出;
- 演练支持:系统是否支持“演练模式”或沙箱,让门店可以在不影响真实数据的情况下训练。
反例提醒:离线能力并非越强越好。过度复杂的离线功能会带来更高的安全成本与运维成本,尤其对加盟体系、人员管理水平不齐的组织,反而可能引入数据泄露与口径混乱。更稳妥的做法是坚持“最小可用集”,把复杂度放在总部的校验与复核环节。
结语
回到开篇问题——门店HR系统集体离线怎么办?答案不是“等IT修好”,而是把离线当作一种必然会出现的运行状态:技术上能记录、管理上能指挥、恢复后能回填、事后能复盘。
给连锁企业HRD与运营负责人的可执行建议如下(可直接转成任务单):
- 把离线分级与指挥链写成一页纸:明确一级/二级/三级事件触发条件、上报路径、拍板人和替补人。
- 给每家门店配齐并月度盘点应急包:纸质考勤表、手工排班模板、联系人清单、离线授权表、离线SOP。
- 把“离线期间计薪口径”前置固化:允许哪些补录、以什么证据为准、回填窗口期多久、差异怎么裁决。
- 每年至少做两次断网演练:一次单店故障、一次区域故障;演练只验关键动作,不追求形式完整。
- 系统选型与迭代时纳入离线验收项:最小可用功能集、本地留痕、恢复同步与审计导出,缺一项就视为韧性短板。





























































