-
行业资讯
INDUSTRY INFORMATION
【导读】 薪酬系统上线后,用户感知到的“响应慢”,往往不是单一技术卡顿,而是售后服务在分级响应、归因机制、流程闭环、激励设计与数据治理上的系统性短板。本文面向HRD/CHO、信息化负责人、薪酬经理与供应商管理岗位,回答一个高频问题:薪酬系统上线后响应慢怎么办。我们将用“陷阱—机制—对策”的方式,把看似零散的工单抱怨,转化为可执行的SLA、SOP与治理方案,帮助企业在发薪高峰期守住业务连续性与员工体验。
薪酬系统的上线,通常意味着企业希望从手工核算、Excel流转,走向规则化、自动化与可审计。但在不少项目里,上线后的第一个月恰恰是“体验崩塌”的开始:发薪日前后,查询慢、报表出不来、规则调整要排队,工单提交后长时间只有“已受理”,却没有进展与承诺。
从实践看,“响应慢”的杀伤力在于它会迅速外溢:员工把它理解为“工资会不会出错”,财务把它理解为“合规风险”,管理者把它理解为“数字化不靠谱”。因此,把问题只归结为服务器或代码,往往会错过真正的修复点——售后服务体系是否具备可分级、可升级、可闭环、可复盘的能力。

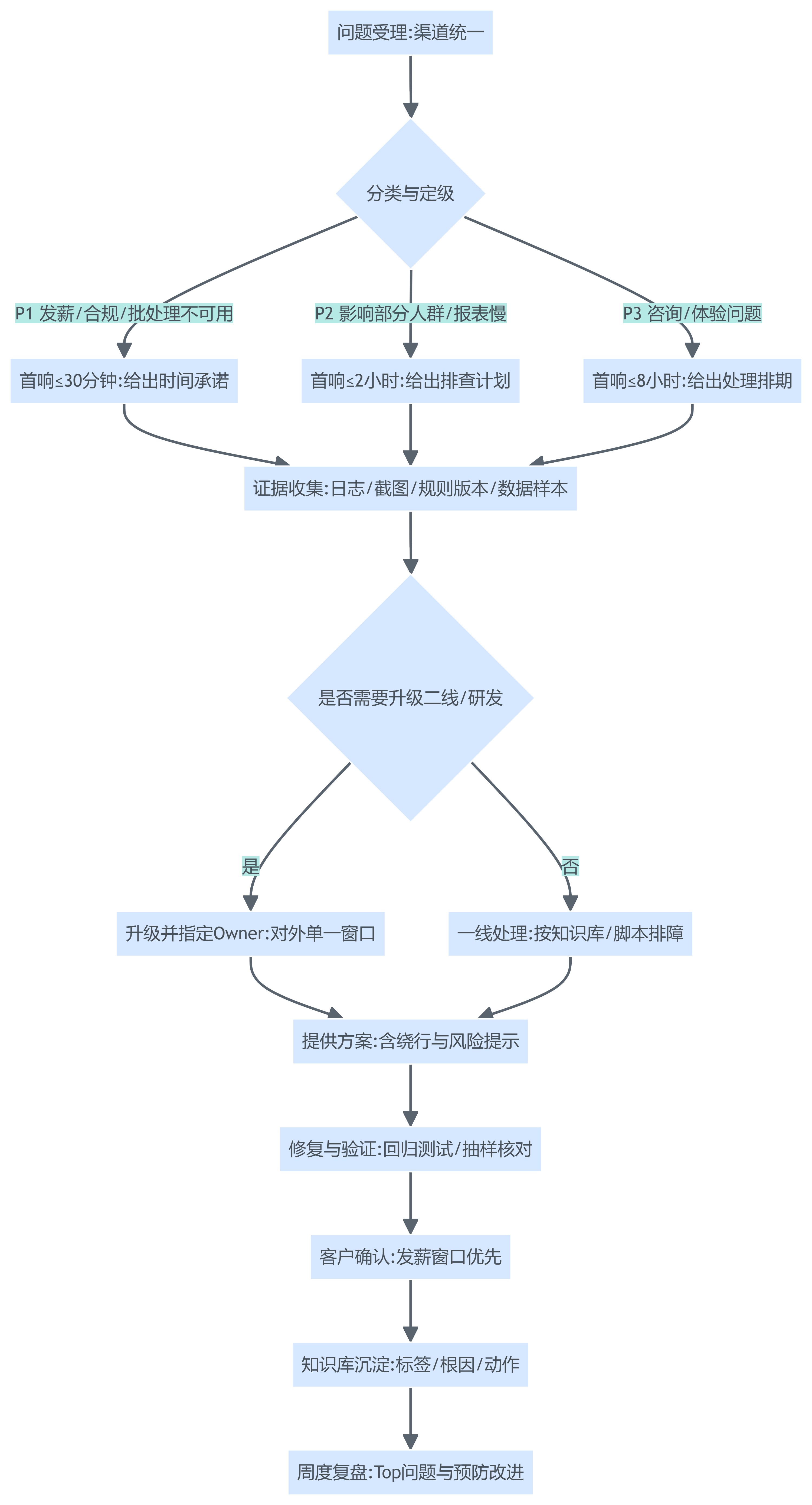
一、陷阱一:响应迟滞——从首响承诺到流程黑洞(薪酬系统上线后响应慢怎么办的第一步)
响应慢最先暴露的不是能力上限,而是响应机制的缺位:没有分级、没有时限、没有升级路径,工单自然会被流程吞没。
1. 重新定义“有效响应”:不是收到就算数
很多项目里,供应商或内部运维把“已受理/已转交”当作响应完成,但对薪酬业务而言,这类告知并不构成有效响应。有效响应至少包含三件事:
- 初步诊断:问题属于性能、规则、数据、权限还是接口;需要哪类日志与样本数据。
- 时间承诺:首响后多久给方案、多久恢复业务、是否提供临时绕行(例如先导出核算明细给财务)。
- 处理路径:是否需要升级到二线/研发/云资源团队,谁负责对外沟通与节点同步。
机制上,这相当于把“客服口径”升级为“服务交付承诺”。如果只给“正在处理”,用户会把沉默理解为失控,进而出现二次催办、跨群@人、领导介入,反而进一步拖慢解决节奏。边界条件也要说清:当问题涉及发薪合规(个税、社保、银行代发)时,时间承诺必须以业务连续性为第一目标,宁可先提供可审计的临时方案,也不要等待完美修复。
2. 延迟的真正来源:内部审批链与升级路径不清
不少企业做过售后自查后发现,响应延迟常常不是“没人干活”,而是“没有人能拍板”:
- 一线支持需要走审批才能拉取数据库日志或开通临时权限;
- 研发排期需要产品经理确认优先级;
- 云资源扩容需要IT与采购确认成本;
- 与客户沟通口径需要项目经理审核。
当这些节点缺少“紧急通道”,工单会自然滑入“流程黑洞”。我们见过一种典型反例:系统明明只需要在发薪窗口临时扩容并调整索引,但因为扩容属于“变更”,要走变更评审会,最终错过发薪日,只能靠手工补发。
这里的改法不是简单加人,而是把“审批”拆成两类:
- 可逆变更(例如临时扩容、开只读副本、开启缓存):允许在P1事件中先执行后补单;
- 不可逆变更(例如规则逻辑改动、主数据结构调整):必须按变更流程,但要有明确时限与责任人。
3. 用SLA把承诺落地:分级、时限、升级与通报
要解决首响慢,最有效的抓手是SLA分级。分级不在于写得漂亮,而在于能否对应薪酬场景的“业务不可中断”。建议至少建立P1/P2/P3三档:
- P1:发薪失败、批量计算不可用、银行代发/个税申报相关接口异常;
- P2:部分人群计算异常、报表生成极慢但可通过替代口径产出;
- P3:单用户权限/展示问题、非关键时段的性能波动。
SLA还要绑定“升级规则”:首响由一线完成,但超过X小时无法给出可执行方案必须自动升级,而不是等客户催。

提醒一句:SLA不是“对客户的约束”,更是对交付链路的约束;如果企业内部无法授权“紧急变更”,SLA会变成新的背锅条款。
二、陷阱二:归因错位——从技术背锅到组织根因
把“系统慢”当作万能解释,会让组织在错误方向上投入:越修越慢、越加人越混乱,最后变成“谁声音大谁优先”的非理性排队。
1. 两种视角的分歧:技术中心论 vs 流程-人本论
同样是“响应慢”,常见两种归因路径:
- 技术中心论倾向于把问题锁定在架构、索引、接口、带宽与云资源;
- 流程-人本论则会追问:为什么问题会反复出现、为什么首响无法给承诺、为什么同类故障没有沉淀知识库。
现实中,多数企业的问题是“技术表象 + 组织机制”叠加。比如:发薪高峰期慢,确实可能需要扩容与限流;但如果每次都要临时拉群、靠熟人找研发,那就是服务体系的问题,而不是单次性能调优的问题。
表格1 薪酬系统响应慢的归因对比表
| 归因视角 | 关注点 | 典型表述 | 更可能带来的后果 | 更合适的治理抓手 |
|---|---|---|---|---|
| 技术中心论 | 架构与性能 | “数据库慢、接口超时、云资源不够” | 修复周期依赖研发排期,短期难稳定 | 压测、扩容、索引、缓存、限流 |
| 流程-人本论 | 责任与协作 | “首响无承诺、升级无路径、复盘缺失” | 同类问题重复发生,客户信任下降 | SLA分级、SOP闭环、RCA复盘、授权机制 |
边界条件:当系统确实存在明显缺陷(例如单表无索引、批处理算法不合理),技术治理必须优先;但即便如此,也不能跳过“服务如何对外承诺”的机制设计,否则修复期间仍会被“响应慢”持续放大。
2. 案例:固定工资+补贴模式如何把售后变成低效系统
在一些实施型团队里,售后人员收入结构是“固定工资 + 驻场按天补贴”。这种设计在早期易落地,但副作用很明确:
- 目标函数被改写为“驻场天数”而非“问题闭环速度”;
- 复杂问题缺少协作动力,因为协作会稀释个人收益;
- 新老员工容易出现薪酬倒挂,导致骨干流失,响应能力进一步下降。
某制造业项目复盘中,客户最不满的并非“修不好”,而是“24小时看不到任何推进”。这类抱怨往往与能力无关,而与激励与责任边界有关:一线支持不愿意升级(升级等于承认处理不了),项目经理不愿意承诺(承诺等于承担风险),研发不愿意插队(插队等于打乱节奏)。当每个角色都在规避风险,客户就只能感受到“石沉大海”。
3. 建立RCA文化:让工单从事件变成可治理对象
RCA(根因分析)不是写报告本身,而是形成三类可检查产出:
- 触发条件:是否与特定时间窗口(发薪日前两天)、特定人群规模、特定接口调用有关;
- 薄弱环节:是规则配置缺陷、数据质量问题、还是发布变更导致;
- 预防动作:用何种手段避免复发(压测门槛、灰度发布、数据校验规则、监控告警)。
这里可以借用一个不太夸张的类比:工单像体检报告,价值不在“看见异常”,而在“形成干预方案”。如果RCA只停留在“系统偶发卡顿”,那下一次仍会卡顿。提醒一句:RCA必须配套“可执行的授权”,否则复盘会变成会议上的正确。
三、陷阱三:流程失范——从救火队员到标准作业
流程不标准,结果就是组织把能力押在少数“懂的人”身上;一旦人员变动或并发增大,响应慢会立刻回潮。
1. 无SOP的常见症状:靠经验、靠群聊、靠人情
在薪酬系统的售后场景里,流程失范通常表现为:
- 工单受理后缺少统一分类口径(性能/规则/数据/权限混在一起);
- 没有“升级条件”,只能靠客户催促触发;
- 问题解决后不做回访验证,导致同一故障被不同客户重复报;
- 资料分散在聊天记录里,新人接手只能“从头问一遍”。
这种状态下,企业往往误判为“供应商不负责”或“系统不好”,但真正的问题是:服务交付没有产品化,交付质量无法复制。边界条件也要明确:对于高度定制化、客户环境差异极大的项目,SOP不可能把每一步写死,但至少要把“分类口径、证据收集、升级规则、沟通频次”标准化。
2. 闭环式服务SOP:从受理到回访的强制动作
建议把售后SOP拆成“必须动作 + 可选动作”。必须动作保证一致性,可选动作保留弹性:
- 必须:受理登记、分类定级、证据收集清单、首响承诺、升级触发、修复验证、客户确认、知识沉淀;
- 可选:临时绕行方案、版本回退、专项性能调优、驻场支持。

3. 知识库建设:把“会修”变成“能复用”
知识库不是把工单贴上去,而是以“可复用”为标准:
- 以问题类型建目录(性能、规则、数据、权限、接口);
- 每条知识至少包含:症状、判据、排查步骤、解决动作、验证方式、复发预防;
- 强制绑定版本与环境(云/私有化、数据库类型、关键配置)。
一个常见副作用是:知识库写了没人用。解决思路很直接——把知识库嵌入工单系统:分类定级后自动推荐相关条目;同时把“首次解决率”与“知识贡献”纳入团队考核(这在第四部分会展开)。提醒一句:对于涉及敏感数据的条目,要用脱敏样本与标准脚本,避免“为了沉淀而沉淀”带来合规风险。
四、陷阱四:激励错配——从按天计酬到价值对齐
售后团队做不出速度,很多时候不是“能力不行”,而是组织用错误指标奖励了错误行为。
1. 为什么按天计酬会天然拉低效率
按天计酬或以驻场时长为核心指标,会带来三类行为偏差:
- 倾向于选择“可证明工作量”的动作(反复沟通、反复复现),而不是“最快闭环”的动作(跨团队协调、推动授权);
- 避免一次性解决(一次性解决减少后续工作量,也减少可计量天数);
- 忽视预防性工作(监控、压测、知识沉淀在按天体系里价值很低)。
这不是道德问题,而是激励函数的问题。边界条件:在极早期、需求高度不确定的阶段,按天结算可能是双方风险共担的过渡方案,但一旦进入稳定运营期,就必须切换到价值导向。
2. 价值导向指标:用首次解决率与二次投诉率刻画能力
更贴近客户成功的指标组合,通常包含:
- 首次联系解决率(FCR):不转交、不反复确认即可解决的比例;
- 二次投诉率:同一问题在一定周期内重复出现的比例;
- SLA达成率:按P1/P2/P3统计;
- 客户满意度(CSAT):但要避免被“态度好”稀释,需与时效、复发率联动解读;
- 预防性改进贡献:如新增监控告警、压测脚本、知识库条目被复用次数。
表格2 售后服务团队绩效激励模式对比表
| 激励模式 | 主指标 | 优点 | 主要风险 | 适用阶段 |
|---|---|---|---|---|
| 按天计酬/驻场补贴 | 服务天数、驻场时长 | 易核算、短期好落地 | 奖励拖延、忽视预防、协作动力弱 | 试点期/需求高度不确定 |
| 价值导向(建议) | FCR、二次投诉率、SLA、预防贡献 | 对齐闭环速度与质量,促进协作 | 需要数据基础与口径统一 | 稳定运营期/规模化交付 |
3. 让售后分享长期价值:与续约与口碑建立连接
当供应商是订阅模式或运维续费模式时,把售后从“成本中心”变成“客户成功引擎”,通常需要两步:
- 在团队层面设定与续约相关的目标(例如关键客户续费率、重大事件清零);
- 在个人层面把“解决一个问题”扩展为“减少一类问题”,对知识沉淀与预防改进给予可见回报。
这里的反例也要提醒:如果只把续约金额简单分摊到售后个人,会导致“挑客户、挑问题”的逆向选择。更稳妥的做法是把续约指标放在团队层面,把个人激励与可控过程指标(FCR、复发率、知识复用)绑定。
五、陷阱五:治理缺位——从数据孤岛到源头治理
薪酬系统的性能问题里,有相当比例并非算力不足,而是数据质量与口径不一致导致“反复校验、反复回滚、反复人工修正”,最终拖慢响应。
1. 数据同步困难的背后:人为干预与口径不一致
很多企业口头上“系统一体化”,实际仍在用Excel做中转:组织架构、异动、绩效结果、补贴台账在不同部门各存一份,发薪前再人工合并。其结果是:
- 同一员工多套编号或多条任职记录,系统需要额外校验;
- 规则配置与数据口径不一致,导致批处理报错后只能人工回填;
- 出错后定位困难,因为无法判断“源头错”还是“系统算错”。
对售后来说,如果只做“重跑计算”“重建索引”,短期可能能过去,但下个月同样会爆。边界条件:并非所有数据都要集中化治理;对小规模组织,轻量治理即可。但凡员工规模上千、异动频繁、并存在多套补贴规则,就需要明确主数据责任体系。
2. 售后的角色升级:从修复者到治理推动者
售后团队最接近“问题真实发生的位置”,因此最适合提出治理需求。可落地的做法是建立“问题—数据源—责任人”的映射:
- 每类高频问题对应一个数据源(人事主数据、考勤、绩效、社保个税、财务科目);
- 每个数据源指定业务Owner(HR、财务、业务部门、IT)与变更窗口;
- 重大问题触发跨部门例会,用事实数据讨论:哪个环节产生脏数据、为什么校验没拦住、如何在源头修正。
这一步看起来像“多管闲事”,但如果不做,售后永远只能做末端修补,响应慢也会变成常态。
3. 技术赋能数据治理:把错误拦在进入系统之前
技术手段的价值在于减少人为错误与提高可追溯性,常见组合包括:
- 规则校验前置:数据入库前做必填校验、范围校验、口径一致性校验;
- 自动对账:薪酬结果与预算/科目/代发清单自动比对,异常自动标记;
- 接口监控与告警:接口延迟、失败率、重试次数可视化,避免“慢”到了业务端才被发现;
- 模板与权限控制:减少随意导入与手工覆盖,确保变更有审批与留痕。
需要强调的是:技术只能降低错误进入系统的概率,不能替代责任划分。若组织不愿意明确“谁对数据负责”,再多工具也会变成新的操作负担。
结语
回到开篇那个高频问题:薪酬系统上线后响应慢怎么办。真正有效的路径,往往不是先换供应商或先扩容,而是先把售后服务从“接单处理”升级为“可承诺、可升级、可闭环、可预防”的体系建设。基于本文的五个陷阱,我们给出一组可直接执行的动作清单:
- 用SLA把紧急程度标准化:按P1/P2/P3定义业务影响,明确首响、方案、恢复、复盘的时限,并配套紧急授权与可逆变更通道。
- 把RCA做成管理动作而非文档:每个P1事件必须产出触发条件、薄弱环节与预防动作,并进入下一周期的改进排期。
- 建立闭环SOP与单一对外窗口:从受理到回访强制闭环,升级规则自动触发,减少“群里找人”的不确定性。
- 重做激励:奖励速度与复发率,而非工作时长:以首次解决率、二次投诉率、SLA达成率与知识复用作为核心指标,避免按天计酬带来的低效行为。
- 启动最小可行的数据治理:先锁定Top 10高频问题对应的数据源与Owner,用校验前置、对账与接口监控把错误拦在入口处。
当这些动作能够形成稳定运行的闭环,技术调优(扩容、索引、缓存、限流)才会转化为持续的体验改善;否则,系统越复杂、组织越大,“响应慢”越容易在下一次发薪窗口再次出现。





























































