-
行业资讯
INDUSTRY INFORMATION
【导读】 薪酬系统上线并不等于交付完成,真正的风险往往出现在上线后的运营期。本文面向互联网公司HR、HRIS、IT与财务协同团队,拆解薪酬系统售后服务中最常见的6类陷阱,并给出可落地的“三位一体”运维治理模型(供应商×内部IT×HR业务),帮助组织稳定发薪、守住合规底线、提升员工体验与数据可用性,也系统回答“薪酬系统上线后售后服务怎么做”。
薪酬数据既是员工最敏感的个人信息之一,也是劳动关系中最容易引发信任波动的“硬指标”。现实中,互联网公司组织结构调整频繁、岗位与激励策略迭代快,导致薪酬规则变更和系统配置变更的密度远高于传统行业;与此同时,《个人信息保护法》对敏感个人信息处理、最小必要、留痕审计等要求趋严,让“系统稳定 + 数据合规 + 体验可解释”成为同一件事的三个侧面。
我们在多家企业的项目复盘中看到一个共性矛盾:上线验收通常以“功能实现”为主,但上线后真正影响口碑的,是异常能否提前发现、问题能否快速归因、改动能否不伤旧逻辑。因此,讨论“陷阱”并不是制造焦虑,而是把上线后的运营问题提前结构化,避免在发薪日被动应对。
一、表象与根源:薪酬系统上线后的六大运营挑战
薪酬系统上线后的多数“事故”并非单点故障,而是接口、权限、流程、知识与责任边界共同作用的结果;越是多系统耦合、组织变化快的互联网公司,越要把售后服务当作运营体系来设计,而不是临时救火。
1. 技术整合风险——数据孤岛与系统兼容性
很多团队在验收时会验证“算得对”,但上线后更常见的问题是“对接后算不对”。薪酬计算依赖考勤、绩效、组织架构、成本中心、个税专项扣除等多源数据,只要其中一个系统字段口径变更(例如组织编码从8位升级到12位)、接口同步延迟(例如夜间批量任务失败)、或数据格式不一致(例如日期/币种/小数位处理差异),就会引发链式偏差。
机制上,这类问题难在“定位责任”:是考勤源数据问题、接口映射问题,还是薪酬规则配置问题?如果缺乏统一的接口监控与数据稽核点,问题会在发薪前最后两天集中暴露,导致HR被迫用Excel补洞,系统的可信度随之下降。
对策上,建议把关键对接拆成三层校验:源系统完整性校验—接口传输校验—入库口径校验,并为每层定义可量化的异常阈值(例如缺失率、延迟时长、重复记录数)。需要提醒的是:对接系统较少、薪酬规则稳定的小团队,不一定要上复杂监控,但至少要有“日常对账清单 + 发薪前稽核清单”,否则问题会以更高的人工成本回归。
2. 权限与安全风险——权责不清与合规隐患
薪酬系统的权限设计,常被当作“上线时一次性配置”。但互联网公司常见的矩阵管理、HRBP跨组织服务、外包/实习生混合用工,会让权限边界持续变化。一旦沿用静态权限模型,就会出现两种极端:要么权限过大,造成薪资明细可被不该看到的人访问;要么权限过小,HR与财务每次变更都要“找人开权限”,形成流程拥堵。
从合规视角看,薪资、银行卡号、纳税信息通常属于敏感个人信息或高度敏感数据范畴,处理应遵循最小必要、目的限定、授权可追溯。若系统无法做到字段级脱敏、导出留痕、异常访问告警,风险不仅是内部投诉,严重时还会触发监管与声誉风险。
对策上应把权限治理拆成三件事:角色模型(谁能做什么)、审批链路(谁批准)、审计机制(谁看过什么)。反例也很典型:部分公司为“方便排障”给供应商长期超管账号,短期效率看似提升,但一旦发生数据争议,责任界面会变得非常模糊。
3. 服务响应风险——版本更新滞后与问题处理迟缓
售后服务最常见的误区,是把“有工单系统”当作“响应有保障”。实际体验取决于:紧急问题是否有分级(P0/P1/P2)、是否有明确的响应与恢复目标、是否能绕过层层转述直接到解决者。尤其在发薪窗口期,任何延迟都可能被放大为组织层面的不信任。
另一个容易被低估的点是版本更新:个税政策、社保基数、地方口径、以及公司内部激励规则变化,都会推动系统持续迭代。如果供应商更新节奏跟不上、测试环境不完备、灰度发布机制缺失,企业就会在“先上线再修”的路径上循环,最终变成每月一次的高压作战。
对策上建议把“发薪窗口”纳入服务设计:发薪前后设定冻结期、变更审批升级、供应商值守机制,同时把关键规则变更前置到月中完成联调与回归测试。这里的边界是:如果企业薪酬结构高度标准化、变更少,值守与冻结可以轻量化,但不应完全取消。
4. 组织能力风险——用户培训不足与知识传递断层
薪酬系统的用户并不只有HRIS:HRBP、SSC、财务、用人经理,甚至员工自助端都可能是“链条的一环”。上线培训常被压缩为一次宣讲,结果是同一个问题在不同群反复出现:HR不知道配置边界,财务不清楚数据来源,员工不知道在哪里申诉,最终所有压力回流到少数“懂系统的人”。
机制上,这是典型的知识单点:项目期靠顾问与核心成员撑住,一旦人员流动或组织拆分,系统就会变成“只有某某会用”。这类风险平时不显山露水,但在规则调整、并购整合、跨区域扩张时会集中爆发。
对策上要把培训从“活动”改成“体系”:按照角色分层(HRIS/HRBP/财务/员工)、按场景拆解(调薪、离职结算、补发、追溯、异常处理),并沉淀可检索的FAQ与操作指引。需要提醒的是:培训不是越多越好,关键在于与真实工单高频问题绑定,否则会变成无效成本。
5. 流程管理风险——反馈机制缺失与问题闭环困难
不少企业有“反馈群”,却没有“闭环机制”。员工提出异议后,缺少统一入口与标准字段(员工ID、月份、项名、截图、预期口径),导致问题无法结构化;处理过程中缺少状态可见性,员工只得到“已在处理”的回复;问题解决后也不复盘,下一次同类问题继续出现。
从运营逻辑看,薪酬系统的售后服务应当像产品运营一样管理:把问题当作需求与缺陷的样本,用数据驱动优化优先级,而不是靠谁声音大先处理谁。
对策上建议建立“单一入口 + 分级处理 + 复盘节奏”:入口可以是工单或表单,但必须可追踪;分级处理要绑定SLA;复盘要产出规则修订、配置优化或培训补齐。这里的反例是:为了追求“快”,把所有问题都走人工特批,短期减少投诉,长期让规则越来越不可解释。
6. 战略认知风险——重实施、轻运营的思维定式
六大挑战背后最根本的问题,是把薪酬系统当作一次性项目,而不是生命周期产品:项目预算能拿到,运营预算拿不到;上线验收是里程碑,运营指标却无人负责。结果就是系统逐渐“能用但不好用”、数据越来越难追溯、变更越来越依赖少数人,组织对系统的信任被慢慢消耗。
机制上,这是一种典型的激励错配:项目成功容易被量化(按期上线),运营成功难被量化(稳定、少事故、可解释)。如果不把运营指标写进职责与考核,售后服务就会天然处于弱势。
对策上,需要将售后服务指标化、责任化:把稳定性、响应时效、数据错误率、用户满意度等纳入明确的治理框架。后文的“三位一体”模型,本质上是把这件事从“靠自觉”变成“有制度”。
表格1:薪酬系统上线后六大典型挑战与影响
| 挑战类别 | 具体表现 | 直接影响 | 潜在风险 |
|---|---|---|---|
| 技术整合 | 同步延迟、字段口径不一致、接口失败 | 计算偏差、补发追溯增加 | 发薪波动、信任下降 |
| 权限安全 | 权限过大/过小、导出无留痕 | 泄露隐患、效率受阻 | 合规风险、内部纠纷 |
| 服务响应 | 响应慢、升级难、更新滞后 | 发薪窗口被压缩 | 集中投诉、业务中断 |
| 组织能力 | 培训弱、知识单点 | 依赖少数人、使用率低 | 成本上升、系统闲置 |
| 流程管理 | 反馈无入口、无闭环 | 问题反复、体验差 | 小问题放大为事件 |
| 战略认知 | 重实施轻运营 | 运维资源不足 | 生命周期缩短、ROI下降 |
二、破局之道:薪酬系统上线后售后服务怎么做——构建“三位一体”运维治理模型
要把售后服务从被动响应变成可持续能力,关键不是“更努力”,而是把责任边界、流程闭环与数据化治理做实;在互联网公司场景下,供应商、内部IT与HR业务的“三位一体”协同,是成本与效果相对均衡的解法。
1. 明确分工——界定三方核心职责与SLA
在多数企业里,售后争议来自一句话:到底谁负责?供应商说“你们数据有问题”,IT说“系统是HR买的”,HR说“技术我不懂”。要打破循环,第一步是把职责写成可执行的RACI(负责/审批/协作/知会),并以SLA固化关键承诺。
SLA不是为了“约束供应商”,更是为了让内部协作有共同语言:什么算P0、多久必须响应、多久必须恢复、需要哪些信息才能开始处理。对于发薪系统,建议把“发薪日前后”作为特殊窗口设置更严格的目标,同时明确升级路径(例如:一线支持—二线技术—产品/研发—管理层)。
表格2:售后服务SLA关键指标(KPI)建议
| 服务维度 | 关键指标(KPI) | 目标值(示例) | 考核主体 |
|---|---|---|---|
| 系统可用性 | 正常运行时间 | ≥ 99.9% | 供应商/内部IT |
| 响应时效 | P1问题响应时间 | ≤ 15分钟 | 供应商/内部IT |
| 恢复时效 | P1问题恢复时间 | ≤ 4小时 | 供应商/内部IT |
| 数据准确性 | 发薪前稽核差异率 | 设定阈值并逐季收敛 | HR业务/财务 |
| 用户体验 | HR/员工满意度 | ≥ 4.5/5(示例) | HR业务 |
提醒一句:如果企业规模较小、系统复杂度低,可以简化KPI数量,但不宜省掉“分级 + 响应 + 恢复”三件套,否则窗口期仍会失控。
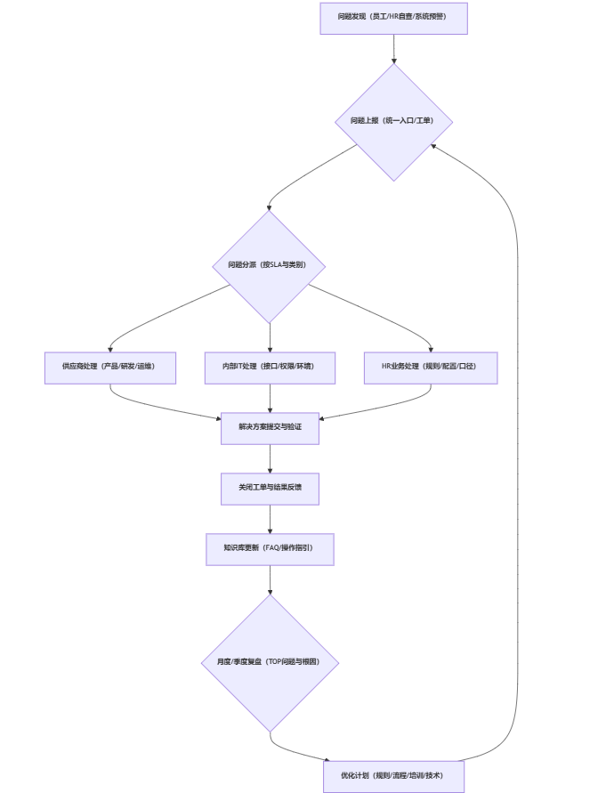
2. 流程固化——建立问题响应与持续优化闭环
只有SLA没有流程,最终会变成“各自解释”。流程固化的核心,是让任何问题都能走同一条路径:发现—上报—分派—处理—验证—关闭—复盘,并且每一步都可追溯。这样做的直接收益,是减少扯皮;更长期的收益,是让问题数据沉淀为改进清单,推动系统与业务共同演进。
在实践中,我们建议至少设定两类闭环:一类是“事件闭环”(确保当期发薪不受影响),另一类是“根因闭环”(防止下月复发)。若只做事件闭环,系统会越来越依赖人工兜底;若只做根因闭环,员工当下体验会被牺牲,组织信任仍会受损。
图表1:薪酬系统问题闭环处理流程图

3. 技术赋能——引入自动化监控与数据分析
售后服务的效率,最终取决于“能否提前发现异常”。仅靠人工抽查,通常覆盖不到接口延迟、批处理失败、权限异常访问等问题。技术赋能的方向并不神秘,重点在三类能力:
- 任务与接口监控:对关键同步任务设置成功率、耗时阈值、失败告警;对接口字段映射版本进行变更管理。
- 数据稽核与对账:围绕关键口径(应发、实发、税前、税后、社保、公积金)建立发薪前对账规则,形成“差异清单”而不是“感觉没问题”。
- 可视化运营看板:把工单量、P1占比、平均恢复时长、重复问题占比等指标持续展示,让治理从经验驱动变成数据驱动。
边界条件是:监控与看板不是越多越好,必须与“能处置”匹配。若没有值班与升级机制,告警只会制造噪音,反而降低团队对告警的敏感度。
4. 知识沉淀——构建内部知识库与培训体系
售后服务真正的降本点,在于减少重复提问与重复处理。知识沉淀应覆盖两块:一块是“怎么用”(操作与流程),另一块是“为什么”(口径解释与政策依据)。尤其在工资组成、补发追溯、离职结算等敏感场景,员工需要的往往不是一句“系统算的”,而是能自洽的解释链条。
我们建议用“三层内容”建设知识库:
- 第一层:面向员工的自助问题(查询、申诉入口、常见口径解释)。
- 第二层:面向HRBP/SSC的流程与场景(调薪、异动、补发、追溯)。
- 第三层:面向HRIS/IT的技术与配置(接口字典、规则配置说明、回归测试清单)。
同时,把培训与工单数据绑定:每月TOP10问题对应补一条FAQ或一段短视频,培训从“讲一遍”变成“持续消除高频误解”。下一部分我们将把视角从“稳定运行”推进到“价值释放”。
三、前瞻与价值:从运营保障到战略赋能
当薪酬系统售后服务进入稳定治理状态,它的价值就不止于“少出错”,还会成为组织效率与数据治理的基础设施——既是风险控制的防火墙,也是业务决策的加速器(在这一点上,两者并不矛盾)。
1. 提升员工体验与敬业度
在员工体验维度,薪酬服务有三个关键词:准时、准确、可解释。准时与准确解决的是底线,可解释解决的是信任。一旦系统频繁出现“算不清、说不明”,员工会把问题归因为组织管理能力,而不是技术偶发故障。
因此,建议把体验指标前置:例如申诉入口可见性、结果反馈时效、解释模板统一性(同一口径由同一责任部门对外),并把这些指标与售后服务考核联动。反过来,如果组织文化强调高度透明,但系统却无法支持员工自助查询与差异解释,就会形成体验落差,投诉概率会明显上升。
2. 释放HR数据价值,支持战略决策
薪酬数据的战略价值,取决于可用性:口径统一、可追溯、可分层。只有在售后机制稳定后,HR才能把更多精力从“核对发薪”转向“分析人力成本结构、评估激励有效性、做预算与人效联动”。换句话说,售后服务在这里承担的是“数据质量底座”的角色。
“三位一体”治理的好处,是让数据责任不再漂移:HR负责业务口径,IT负责技术链路,供应商负责系统能力与迭代支撑,三者在同一个治理节奏里对齐优先级。这样做还能降低一种常见内耗:同一指标在不同报表里数不一致,会议上花大量时间争论“哪个数对”。
图表2:薪酬系统“三位一体”运维治理模型结构图

3. 迎接AI时代的智能薪酬管理
在AI应用层面,薪酬场景并不是“直接用大模型生成工资条”这么简单。更现实、也更安全的路径,是在稳定的运维与数据治理基础上,把AI用于异常检测、知识检索、政策口径辅助解释、工单自动分流等环节。这样既能提升效率,也更符合敏感数据处理的审慎原则。
我们建议把上线后一年视为“运维能力成熟期”:先把监控、闭环、知识库做扎实,再逐步引入智能化能力。否则,底层数据口径不稳,AI只会把不一致放大,甚至制造新的解释争议。
图表3:薪酬系统上线后关键运维节点(上线后1年内)甘特图

结语
回到开篇问题:互联网公司薪酬系统上线后,为什么售后服务容易“掉链子”?因为真正的难点不在功能,而在持续变化的组织与多系统耦合下,谁负责、怎么协同、如何闭环、怎样沉淀。要避免6大陷阱,建议从以下动作开始落地:
- 把发薪窗口当作“关键业务期”管理:设定冻结期、值守机制与P1升级通道,避免发薪日前后临时变更。
- 用SLA把责任写清楚:至少明确分级、响应时限、恢复时限、升级路径,并把指标纳入季度复盘。
- 先做闭环,再谈优化:统一入口、可追踪工单、验证与复盘机制缺一不可;否则问题会以不同形式重复出现。
- 用监控与稽核把异常前置:接口成功率、任务耗时、关键口径对账清单,是减少“最后两天爆雷”的有效手段。
- 把知识库当作售后能力的一部分:用TOP问题驱动内容更新与分角色培训,降低对少数人的依赖,提升口径一致性。
这些动作并不要求一次性做全,但需要以“三位一体”治理为骨架持续推进;只要骨架稳定,后续的系统迭代、合规要求与智能化升级,才有可控的落点。





























































