-
行业资讯
INDUSTRY INFORMATION
【导读】 真正的“性价比”不等于低价,而是用可控成本换来可复用的薪酬决策能力。本文从方法论、数据、技术三层拆解薪酬分析工具的价值来源,并用五维评估框架帮助企业回答:性价比最高的薪酬分析工具有哪些、该如何组合。适合CHRO/HRD、薪酬绩效负责人、人力资源BP及需要做薪酬对标与预算管控的业务负责人阅读;价值在于把“产品清单”变成“可执行的选型路径”,避免买了工具却落不下去。
薪酬分析的难点,常常不在“算不算得清”,而在“算出来能不能用于决策”。我们在研究与项目复盘中反复看到一种矛盾:企业投入了系统、报表与外部数据,但涨薪、定薪、调薪、预算、留才这些关键决策仍然依赖经验与临时拍板。表面原因是工具不够强,深层原因往往是能力结构不完整——方法论不统一、数据不可信、技术不连通,导致任何单点工具都很难形成闭环。
一、薪酬分析的“价值陷阱”与认知升级
很多企业之所以觉得薪酬分析工具“不值”,并非工具天然无效,而是把采购当成建设、把功能当成结果。要提升投入产出比,第一步是识别并绕开常见陷阱,把目标从“买到一个工具”调整为“建成一套可持续运转的分析能力”。
1. “工具万能论”陷阱:把系统当作能力本身
典型现象是:上线薪酬模块、接了考勤绩效数据、搭了几张驾驶舱,就认为薪酬分析已经具备。结果一到关键动作(如新业务线定岗定薪、核心人才保留包设计、同岗同酬审视),团队仍然回到Excel手工拉数,甚至出现“同一口径两套结果”。
原因不复杂:薪酬分析并不是把数据汇总成图表,它需要一套稳定的判据体系——岗位价值怎么定、市场对标用哪个口径、内部公平用哪些指标、绩效与薪酬如何关联。若方法论不一致,系统只会把矛盾放大:数据越多,争论越多。
机制上可以这样理解:工具负责“算”和“呈现”,但不负责“定义正确”。当组织没有对关键口径形成一致约定(岗位族、职级、薪级、绩效等级映射等),工具输出再漂亮,也无法进入决策流程。提醒一句:工具上线前先做口径治理,往往比上线后补救成本低得多。
2. “价格导向论”陷阱:只看采购价,不看TCO与机会成本
我们在选型评审里经常听到一句话:先选便宜的,试错成本低。但实践中,“便宜”可能只是把成本从采购环节挪到了实施、维护与组织协同环节。
更可检查的衡量方式是TCO(总体拥有成本),至少包含五类:
- 采购/订阅成本(显性)
- 实施与集成成本(接口、数据迁移、权限与流程改造)
- 培训与使用成本(上手难度、关键用户占用时间)
- 维护与升级成本(版本迭代、合规变更、报表口径调整)
- 机会成本(因工具无法支持关键场景而错过的用工窗口、留才窗口)
一个反例是:企业采购了低价系统,但外部市场数据无法接入、内部职级映射做不起来,最终仍要额外购买调研数据与BI工具,叠加成本反而更高。过渡到下一部分时只需记住:性价比不是“省预算”,而是“把钱花在最能形成闭环的短板上”。
3. “功能堆砌论”陷阱:大而全并不等于用得起来
另一类常见误区是追求功能齐全:既要薪酬核算,又要预算,又要对标,又要公平分析,又要AI预测。结果是实施周期拉长、跨部门协同复杂、关键数据口径迟迟定不下来,最终只能用到其中的基础功能。
从机制看,薪酬分析工具的使用效果高度依赖组织成熟度:
- 组织结构与岗位体系是否稳定
- 绩效管理是否可用(不是“有没有表”,而是“分布是否有效”)
- HR与财务的预算口径是否一致
- 数据治理是否有人负责、能否持续
如果这些基础不具备,上“重型工具”容易出现副作用:一线抱怨流程复杂、HR被迫当系统维护员、业务认为响应更慢。与其功能堆砌,不如先把1-2个高频决策场景做深做透,例如:招聘定薪对标、年度调薪预算分配、关键人才保留包测算。随后再扩展到更多模块。
二、重新定义“工具”:从单一软件到三层整合体系
高性价比的薪酬分析工具,本质上是一套“可被复用的分析能力”,而能力由三层构成:方法论层决定你怎么判断对错,数据层决定你有没有证据,技术层决定你能否规模化运行。任何一层薄弱,都会让整体效果打折。
1. 方法论层(大脑):模型与口径是分析的起点
方法论层解决三个关键问题:
- 内部公平:岗位价值与职级体系是否自洽?同岗同薪的边界如何定义?
- 外部竞争:市场对标用哪个样本与口径?用P50还是P75?新兴岗位如何匹配?
- 激励导向:绩效结果如何影响薪酬增量?一次性奖金、长期激励与固定薪的权重如何定?
这里的“工具”未必是软件,也可以是成熟模型与表单体系,例如岗位价值评估、宽带薪酬、岗薪绩效回归等。它们的价值在于把讨论从“感觉合理”拉回到“按规则可复核”。边界条件也很明确:当企业岗位体系高度不稳定(频繁拆并、项目制、临时角色多),方法论要更偏向“宽带+规则约束”,而不是追求过细的等级划分,否则维护成本会吞噬性价比。
2. 数据层(血液):内外部数据的可信度决定上限
数据层至少包含两类来源:
- 内部数据:组织与岗位、职级薪级、绩效、任职资格、司龄与关键人才标识、成本中心与预算等。
- 外部数据:第三方薪酬调研、行业协会数据、政府公开统计、招聘市场价格信号(需谨慎去噪)。
常见失败点是:内部数据存在历史遗留口径(同一岗位多名称、同一职级多薪级规则),外部数据无法匹配岗位族或地区层级,导致对标失真。我们建议把数据治理当作“长期资产”而非一次性项目:明确数据责任人、定义数据字典、建立口径变更流程,才能让后续任何工具都更“值”。
3. 技术层(骨骼):让分析从“手工一次性”走向“可运营”
技术层的核心不是“更炫的仪表盘”,而是三件事:
- 数据可接入(HRIS、绩效、财务预算、招聘系统的对接)
- 分析可复用(固定口径、自动刷新、权限分层)
- 输出可行动(把结果嵌入调薪审批、定薪区间、预算分配等流程节点)
当技术层具备后,薪酬分析才可能从“HR个人能力”升级为“组织能力”。但要注意副作用:若组织没有定义好权限与合规边界(例如敏感薪酬字段的访问、导出限制、审计日志),技术越强,风险越大。
图表1展示了三层整合体系的支撑关系。

三、构建高性价比分析能力的评估框架
回答“性价比最高的薪酬分析工具有哪些”,最可靠的办法不是先看推荐榜单,而是先用统一框架定义“什么叫适合”。我们建议用五维评估框架,把工具能力与企业场景逐一对齐,再决定买什么、怎么组合、先做哪一步。
1. 战略匹配度:工具是否服务当前业务主战场
同一款工具在不同企业的性价比差异很大,因为业务重点不同。可用三个自检问题快速判断:
- 公司处于扩张期、收缩期还是稳态优化期?
- 当前最大矛盾是“招不到人”“留不住人”还是“成本压不下去”?
- 薪酬决策的高频场景是什么(定薪、调薪、奖金、长期激励、区域差异化)?
例如扩张期企业更需要高效定薪对标与报价区间管理;稳态企业更需要内部公平与薪酬压缩/倒挂治理;项目制业务更需要按项目核算的奖惩与弹性激励。若工具无法直接服务高频场景,即使单价低,也很难形成持续使用率。
2. 数据完整性:接入与治理能力决定“能不能算对”
评估数据完整性时,不建议只看“能接多少系统”,而要看“能否形成可用口径”。建议核对四项:
- 岗位族/职级/职等是否可映射到外部市场数据
- 绩效结果是否稳定可用(分布是否长期失真)
- 薪酬字段是否齐全(固定/浮动/津贴/股权/一次性)
- 数据是否可追溯(变更记录、口径说明、审计)
反例提示:若绩效长期“全A”,再先进的薪酬-绩效联动分析也会输出“看似合理、实则无效”的结果;这时与其买更强的分析工具,不如先修绩效分布与评价体系。
3. 分析深度:从描述到诊断再到预测,别一步到位
性价比高不等于一步到“AI预测”,而是用最小成本达到“可用深度”。我们把分析深度分三层:
- 描述性:平均数、中位数、分位数、结构占比、趋势
- 诊断性:公平性(同岗同酬/性别差异/地区差异)、倒挂压缩、离职关联
- 预测性:预算模拟、调薪情景推演、关键人才流失风险(需谨慎验证)
企业可以按成熟度递进:先把描述性指标做准做稳,再把诊断性分析嵌入年度调薪与晋升决策,最后再考虑预测性模型。否则容易出现“模型很高级,但输入数据与组织机制支撑不了”的典型低性价比。
4. 易用性与集成性:决定真实使用率与协同成本
易用性要从两类人评估:
- HR专员/薪酬经理:能否快速改口径、出报表、做情景模拟
- 业务负责人:能否看懂、能否在审批节点直接使用
集成性则要看:
- 与现有HRIS/绩效/财务预算系统是否有成熟接口
- 权限能否按组织与角色分层(避免“能看的人太多/真正要看的人看不到”)
- 是否支持自动化刷新与报表订阅,减少人工重复劳动
很多组织忽略了“学习成本”的真实规模:如果每次分析都依赖少数专家,工具会变成瓶颈而不是杠杆。
5. 总体拥有成本(TCO):把隐性成本写进评审表
为了让TCO可落地,我们建议在评审时直接量化三项:
- 实施周期与参与人天(HR、IT、财务、业务)
- 每月维护人力(口径变更、权限调整、报表迭代)
- 关键场景节省时间/减少错配成本的预估(例如定薪周期缩短、离职率下降带来的成本回收)
表格1给出一个可直接用于评审会的五维矩阵模板。
表格1:薪酬分析工具五维评估矩阵(模板)
| 维度 | 评估要点 | 关键自检问题(示例) | 权重建议 |
|---|---|---|---|
| 战略匹配度 | 高覆盖高频决策场景 | 最常用的3个薪酬决策场景,工具能否直接支持? | 25% |
| 数据完整性 | 接入+治理+可追溯 | 岗位/职级能否与外部对标匹配?关键字段缺失率多少? | 25% |
| 分析深度 | 描述/诊断/预测层级 | 能否输出公平性与倒挂压缩诊断?能否做预算情景模拟? | 20% |
| 易用性与集成性 | 上手快、可嵌入流程 | 业务是否能自助查看?与HRIS/财务能否打通? | 15% |
| TCO | 采购+实施+维护+机会成本 | 实施人天多少?每月维护工时多少?一年能否回本? | 15% |
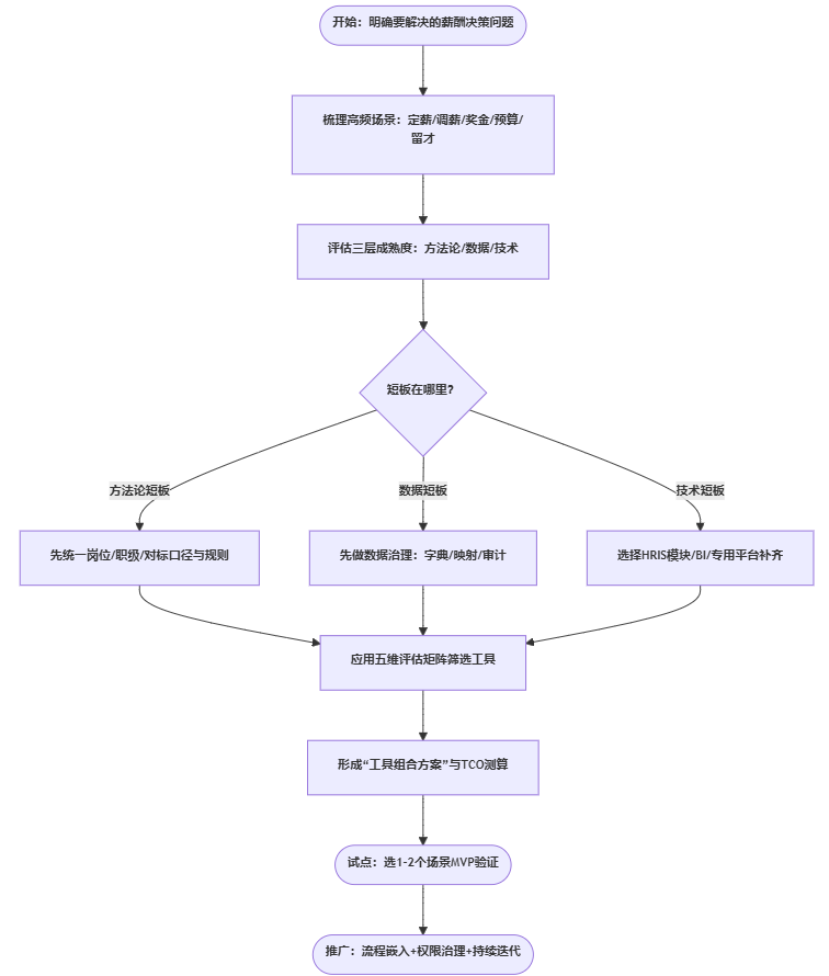
图表2给出一个从“诊断需求”到“组合方案”的决策流程,适合放进内部选型SOP。

四、代表性工具/模型剖析:8大实践与场景匹配
不存在放之四海皆准的“最强工具”,只有在特定场景下更具性价比的组合。下面的8类工具/产品,覆盖方法论、数据、技术三层;我们按“适用场景—优势—局限—性价比成立条件”展开,便于直接对照使用。
1.(方法论层)工具1:IPE岗位价值评估系统
适用场景:岗位序列多、层级复杂、跨区域经营的大中型企业;需要建立内部公平与职级体系底座。
优势:量化评估要素相对成熟,便于把岗位价值从“争论”拉回“证据”;对薪级结构、晋升通道与内部对比有稳定支撑。
局限:实施与维护成本较高;对岗位说明书质量、评委训练、岗位体系稳定性要求高。
性价比成立条件:当企业预计未来2-3年组织结构相对稳定,且内部公平问题(倒挂、压缩、同岗不同薪争议)已经影响管理效率时,IPE能显著降低长期争议成本。提醒:若岗位描述长期缺失或频繁变化,先补岗位体系再做评估更稳妥。
2.(方法论层)工具2:宽带薪酬模型A/B
适用场景:扁平化、敏捷型组织;岗位变化快、强调横向流动与能力成长;不希望维护过细薪等。
优势:降低薪级维护成本,提升调薪与定薪的弹性;更容易把“能力/绩效”纳入定薪区间管理。
局限:边界不清时容易出现“宽带变成随意带”;对管理者薪酬决策能力与审批规则要求更高。
性价比成立条件:企业能够把宽带与清晰的规则配套(如区间、红绿灯、审批层级、例外管理),否则宽带的“弹性”会被滥用,反而损害内部公平。
3.(数据层)工具3:权威第三方薪酬调研报告(美世、韦莱韬悦等)
适用场景:需要建立市场对标基准(尤其是关键岗位、紧缺人才);年度调薪预算分配;招聘定薪校准。
优势:样本相对规范,口径清晰;对市场分位(P25/P50/P75)与地区行业维度支持较好,是外部竞争力判断的主力数据源。
局限:成本较高;对新兴岗位、细分城市的覆盖可能不足;岗位匹配需要专业经验。
性价比成立条件:企业具备岗位映射能力(岗位族/职级与报告口径对齐),并将对标结果真正嵌入定薪与调薪流程(例如“定薪区间+审批例外”)。否则报告只会停留在“看过了”。
4.(数据层)工具4:政府/行业公开统计数据
适用场景:预算较紧的中小企业;需要宏观趋势判断(最低工资、社平、行业工资增长);用于辅助验证第三方数据趋势。
优势:获取成本低,口径相对稳定;在合规与宏观判断上有价值。
局限:颗粒度粗、滞后性强;难以直接用于岗位级定薪与紧缺人才定价。
性价比成立条件:把它当作“趋势与底线”的参考,而不是“岗位定价”的唯一依据。若用公开数据直接定薪,容易低估市场竞争导致招聘失败,这是典型的机会成本。
5.(技术层)工具5:集成式HR SaaS薪酬模块(如Workday及国内头部厂商)
适用场景:希望实现“组织—人事—薪酬—绩效—预算”一体化,减少重复录入与人工对账;中大型企业或多法人、多地区组织。
优势:流程化、权限化、可审计;数据天然沉淀在同一平台,利于持续运营;适合把年度调薪、晋升、奖金分配做成可追踪闭环。
局限:实施周期长,对IT与流程治理要求高;若基础口径混乱,上线后会把矛盾集中暴露。
性价比成立条件:企业有明确的流程目标(比如调薪从4周缩短到2周、预算偏差率下降),并能投入关键用户做流程与数据治理。否则系统可能只承担核算,分析价值发挥有限。
6.(技术层)工具6:轻量级BI分析工具(Tableau / Power BI 等连接HR数据源)
适用场景:已有多个系统但数据分散;需要快速搭建薪酬仪表盘、公平分析、预算监控;HR团队具备一定数据能力。
优势:灵活、迭代快;可把外部对标数据与内部数据联动;适合做管理驾驶舱与专题分析(倒挂、压缩、地区差异)。
局限:需要数据建模与治理能力,否则报表“各算各的”;权限与敏感数据管控要特别谨慎。
性价比成立条件:组织能建立统一指标字典与数据集市(哪怕是简化版),并配置最小权限与审计机制;否则BI会变成“报表工厂”,维护成本快速上升。
7.(技术层)工具7:AI驱动的薪酬分析平台(预测/洞察型)
适用场景:希望做预测性分析(如调薪情景模拟、关键人才流失风险与薪酬敏感度分析);数据基础较好、愿意投入试点验证的企业。
优势:在多变量关联、异常检测、情景推演上效率更高;对“哪里不公平”“哪里可能流失”这类问题能更快给出线索。
局限:对数据质量、特征口径与样本量要求高;模型可解释性与合规风险(歧视、隐私、决策透明度)需要专门治理。
性价比成立条件:企业能把AI输出当作“决策辅助”而非自动决策,并建立验证闭环(A/B、回测、审批留痕)。否则容易出现“模型很准但没人敢用”的尴尬。
8.(技术层/方法论补位)工具8:定制化Excel/VBA模型
适用场景:初创期、单一业务线、预算有限;需要快速完成对标、调薪测算、奖金分配模拟;或某些深度分析需高度定制。
优势:成本极低、灵活度极高;适合MVP验证与规则试跑(例如先跑通调薪矩阵与预算测算)。
局限:版本管理与权限风险大;对操作者能力依赖强;难以规模化、难以审计。
性价比成立条件:明确它是“过渡方案”或“试点工具”,同时建立最基本的治理(模板统一、关键公式锁定、数据脱敏、版本留存)。一旦规模扩大,及时迁移到可审计的平台。
为了便于横向对比,表格2把8类工具放在同一张“场景—成本—局限”表中,可直接作为内部讨论底稿。
表格2:8类高性价比薪酬分析工具/产品对比(按场景匹配)
| 工具/模型 | 所属体系层 | 核心价值 | 最适合的企业场景 | 成本效益评级(相对) | 主要局限 |
|---|---|---|---|---|---|
| IPE岗位价值评估 | 方法论层 | 内部公平与职级底座 | 大中型、岗位复杂 | 中-高(长期) | 实施维护成本高 |
| 宽带薪酬模型A/B | 方法论层 | 弹性定薪与流动 | 扁平化、变化快 | 高(规则清晰时) | 需要强治理与审批 |
| 第三方薪酬调研(美世/韦莱韬悦等) | 数据层 | 市场对标基准 | 关键岗位定价、年度调薪 | 中 | 成本高、岗位映射难 |
| 政府/行业公开数据 | 数据层 | 趋势/底线/合规参考 | 预算紧、中小企业 | 中(辅助型) | 颗粒度粗、滞后 |
| HR SaaS薪酬模块 | 技术层 | 流程化+审计+沉淀 | 中大型、多法人多地 | 中-高 | 上线周期长 |
| BI工具(Tableau/Power BI等) | 技术层 | 灵活分析与可视化 | 有数据能力、系统分散 | 高(治理到位时) | 口径不统一易失控 |
| AI薪酬分析平台 | 技术层 | 预测/异常检测/推演 | 数据基础好、愿试点 | 中(验证后可高) | 可解释性与合规要求高 |
| Excel/VBA模型 | 技术层/补位 | 快速测算与试跑 | 初创期、MVP验证 | 高(短期) | 难审计、难规模化 |
结语
回到开篇问题:性价比最高的薪酬分析工具有哪些?如果只给清单,答案永远会变;如果先搭起“三层整合体系”,再用“五维评估框架”做场景匹配,性价比才会稳定可复制。工具的价值不在于“功能多”,而在于能否持续支撑薪酬决策闭环。
最后给出4条可直接执行的建议(按优先级排序):
- 先选场景再选工具:从定薪对标、年度调薪预算、倒挂压缩治理等1-2个高频场景切入,定义输出物与决策节点。
- 先统一口径再谈自动化:岗位族、职级薪级、绩效映射、地区分组这些基础口径不统一,任何系统都会变成“争议放大器”。
- 用TCO做评审,而不是用单价做评审:把实施人天、维护工时、机会成本写进评审表,避免“便宜但用不起来”。
- 小步试点、可回测迭代:先用Excel/BI把规则跑通,再迁移到HR SaaS或专用平台;涉及AI预测时必须做回测与合规审查。
为帮助团队把能力建设路径看得更直观,图表3给出一个可落地的演进路线(用可渲染的流程图表达“时序”)。





























































