-
行业资讯
INDUSTRY INFORMATION
【导读】 薪酬沟通之所以常被误判为“说清楚了就行”,是因为企业缺的不是话术,而是可衡量、可追踪、可复盘的薪酬沟通有效性指标。本文面向HRD、SSC负责人、业务HR与用人经理,从指标体系、数据闭环与组织机制三条线,拆解“如何优化薪酬沟通有效性指标?”这一问题:先识别现有指标为何失真,再给出透明化、个性化、双向互动三类调整方向,最后提供分阶段实施步骤与年度迭代节奏,帮助企业把沟通从“解释”升级为“管理动作”。
很多组织的现实矛盾在于:薪酬体系并非没有制度,绩效也并非没有流程,但员工仍会在调薪、年终奖、晋升定薪时产生强烈的“不确定感”。这种不确定感未必来自薪酬水平本身,而常常来自信息不对称:规则有没有被理解、过程有没有被感知、差异有没有被解释、申诉有没有出口。更关键的是,企业往往把“员工满意度”当作唯一结果指标,等到年度调查才发现问题,却无法定位是“理解偏差”“经理传递失真”还是“规则本身不可被解释”。要改这一点,必须先把指标从“感受型”改为“过程可观测型”。
一、薪酬沟通有效性指标的现状与挑战
多数企业的薪酬沟通之所以“越沟通越累”,根因不在沟通频次,而在指标口径与数据链路不完整:只看满意度、缺少过程指标,会让问题无法定位、动作无法复盘,最终变成无效加班式沟通。
1. 指标定义与常见问题:为什么“满意度”不够用
在实践中,我们把薪酬沟通有效性指标定义为:衡量企业在薪酬相关信息(规则、结果、过程与申诉)传递中,员工是否听懂、信服、可行动的一组指标集合。它至少包含三层:
- 认知层:员工是否理解薪酬构成、定薪逻辑、绩效与奖金关联、调薪规则(理解度、知晓率、关键规则正确率)。
- 过程层:信息是否被按时、按渠道、按标准传递(触达率、覆盖率、经理宣导完成率、材料一致性)。
- 结果层:沟通是否降低了不确定性并促进管理目标(争议率/申诉率、薪酬相关离职占比、关键人才留存、奖金激励感知)。
常见问题通常集中在四类,且彼此强化:
- 碎片化:薪酬数据在C&B、绩效、HRBP、财务之间分散;指标也跟着碎片化,无法串成因果链。
- 滞后性:年度满意度或离职复盘属于结果端“后视镜”,难以指导当期动作。
- 口径不清:同一指标在不同部门口径不同,例如“沟通完成率”到底以邮件送达、会议参会、还是员工确认签收为准。
- 不可行动:指标报表看起来很全,但无法指向具体改进动作(例如“满意度下降”无法告诉你该改培训、改话术、改规则,还是改审批时点)。
从机制上看,薪酬沟通像一条“信息供应链”(这是本部分唯一类比):上游是规则与政策,中游是经理与渠道,下游是员工理解与反馈。只看下游的满意度,相当于只测终端销量,不看物流与供货质量,问题自然定位不出来。
2. 风险与成本影响:沟通失效如何变成组织成本
薪酬沟通失效的成本,往往被低估,因为它并不一定以“薪酬预算超支”的形式出现,而更像三类隐性成本:
- 信任成本:同样的调薪幅度,如果解释不清,员工会将差异归因于“不公平”而非“绩效/能力差异”,进而削弱绩效制度的可持续性。
- 管理成本:HR与经理被迫反复解释,且解释口径不一致,进一步放大争议;一些组织会出现“调薪季=关系维护季”,把管理资源消耗在灭火上。
- 人才成本:关键人才离开未必因为薪酬绝对值,而是对未来回报预期失去确定性;尤其在业务波动期,沟通不透明会放大焦虑。
从实践看,中大型制造与连锁企业最典型的情形是:薪酬结构复杂(岗位津贴、计件、绩效系数、地区差异),一旦解释机制弱,基层员工更易出现“只看结果、不信过程”。相反,在研发型组织,争议往往集中在职级与定薪锚点(外部对标、内部公平、稀缺技能溢价)上,若缺少统一口径,经理容易被迫“自由发挥”。
边界条件也需要说明:如果企业处于现金流压力期、必须冻结调薪或缩减奖金,即使沟通做得很好,满意度仍可能下降。此时指标更应关注理解度、争议率、关键人才留存等可控结果,而不是期待满意度逆势上升。
3. 2026年趋势驱动:透明化、数字化与员工期望的叠加
推动企业重新审视指标体系的力量,主要来自三方面:
- 透明化诉求上升:员工对于“规则可解释”的要求明显提高,尤其在年轻员工与高技能岗位群体中,信息不对称更容易被视为管理缺陷。
- 数字化工具普及:HRIS、绩效系统、知识库、工单与员工服务台的成熟,使“过程指标”具备可采集性;过去很多指标不是不想做,而是做不到。
- 员工体验与合规并重:薪酬属于高敏感信息,既要提升可理解性,又要控制泄露风险;指标设计必须与权限体系、数据治理同步推进。
需要警惕的反例是:有的组织一上来就做“全透明”,但薪酬规则本身缺少一致性(例如历史定薪遗留差异巨大、绩效分布失真),透明反而会把矛盾前置,引发更大争议。指标优化不等于立刻公开所有数字,而是先把可解释性做扎实。
二、核心调整方向:从传统到数字化驱动的策略框架
优化的关键不在“再做一次宣导”,而在把指标从结果端拉回到过程端:围绕透明化、个性化与双向互动三类方向,设计可观测指标与闭环动作,让沟通成为绩效与激励体系的一部分,而不是独立的公关活动。
1. 透明化指标设计:把“可解释性”变成可量化目标
透明化并不等同于“公开每个人的工资”,更可行的路径是先做到三件事:规则可见、口径一致、过程可追踪。对应的指标可这样落地:
- 规则可见(内容透明)
- 指标示例:薪酬政策页面访问覆盖率、关键条款阅读完成率、关键规则问答正确率(抽测/测验)、薪酬构成知晓率。
- 机制:把“薪酬构成、调薪原则、奖金计算逻辑、绩效关联方式、申诉渠道”固化为可检索知识库,并设定更新频率与版本号。
- 口径一致(表达透明)
- 指标示例:经理宣导材料一致性评分(抽检)、宣导培训通过率、宣导后员工理解度差异(按团队分布)。
- 机制:对经理提供“统一口径+可替换模板”(不同岗位族群不同示例),减少自由发挥导致的误读。
- 过程可追踪(链路透明)
- 指标示例:调薪/奖金沟通按时完成率、员工确认签收率、关键节点触达时效(T+1/T+3)、工单平均响应时间。
- 机制:把薪酬沟通嵌入工单或流程系统,而非完全靠线下会议与口头说明。
透明化的边界:当组织的历史定薪差异大、或绩效分布与业务产出脱节时,透明化应该先从“解释框架透明”开始(讲清楚为什么存在差异、用什么路径逐步修复),避免一刀切公开引发对立。
2. 个性化沟通路径:用分层指标替代“一把尺子量到底”
薪酬沟通的难点在于:同一条政策对不同群体的关注点完全不同。高管关心激励与战略挂钩,骨干关心成长与稀缺性溢价,基层更关心发放规则与可预期性。个性化并不是“每个人一套话术”,而是把员工按岗位族群×关键场景×风险等级分层,并对每层设定不同指标与动作。
一个可执行的分层方法:
- 按岗位族群:研发/销售/生产/职能
- 按关键场景:入职定薪、试用转正、年度调薪、年终奖金、晋升定薪、组织调整
- 按风险等级:关键人才、绩效高分群体、市场紧缺岗位、新并购团队
对应指标从“平均值”改为“分布与差异”,例如:
- 关键人才的调薪沟通满意度不必与全员同口径,但必须监控其离职意向、沟通完成时效、对绩效关联的认可度。
- 基层员工更适合监控规则正确理解率、发放异常申诉率、工资条自助查询使用率。
- 销售群体需要关注提成规则理解正确率、结算争议率、回款/业绩口径一致性。
技术上,AI或员工服务台可以承担“问答与引导”,但要明确适用条件:AI适合处理标准问题(政策解释、流程指引、常见FAQ),不适合处理个体敏感对话(例如个人绩效争议、差异性定薪解释)。后者必须回到经理与HRBP的人工沟通,并把沟通记录结构化沉淀为数据。
3. 双向互动机制:把反馈闭环设计进绩效与激励管理
很多组织的薪酬沟通之所以低效,是因为它被当作“通知”,而不是“对齐”。双向互动的核心是让员工有机会表达疑问、让管理者获得可用反馈,并在制度层面形成闭环。指标体系应同时覆盖“输入—处理—输出”:
- 输入端(员工反馈进入系统)
- 指标示例:问题提交率(不是越低越好)、高频问题集中度、匿名反馈参与率、关键人群反馈覆盖率。
- 判断标准:当政策发布后问题量为零,反而可能意味着员工不敢问或渠道不可用。
- 处理端(组织响应能力)
- 指标示例:工单首次响应时长、一次性解决率、升级处理占比、经理二次解释次数。
- 配套机制:建立“薪酬沟通问题分级”(政策类/流程类/个案类/违规风险类),不同等级规定SLA与责任人。
- 输出端(反馈反哺制度与能力)
- 指标示例:政策迭代频次、培训补齐率、口径纠偏次数、争议率下降幅度(按场景)。
- 管理动作:把高频误解点反向写入政策说明与经理话术;把典型争议案例纳入经理训练营。
在绩效工具上,建议把“薪酬沟通质量”纳入经理的管理指标之一,但要避免激励扭曲:不能只用“申诉率低”评价经理,因为这会诱导压制问题。更稳妥的做法是组合指标,例如:按时沟通完成率 + 团队理解度 + 反馈闭环完成率,并辅以抽样质检。
图表1 薪酬沟通优化策略框架(从诊断到指标输出)

表格1 传统与数字化薪酬沟通指标对比(口径与可行动性)
| 维度 | 传统做法常见指标 | 局限 | 数字化驱动可用指标(示例) | 更可行动的原因 |
|---|---|---|---|---|
| 认知层 | 薪酬满意度 | 结果滞后、不可定位 | 关键规则正确率、政策阅读完成率、FAQ命中率 | 可定位具体误解点 |
| 过程层 | 宣导是否开展(是/否) | 口径不清、难追踪 | 触达率、确认签收率、节点时效(T+1) | 能追责任与时效 |
| 结果层 | 离职率、投诉数 | 受外部因素影响大 | 场景化争议率、工单解决率、关键人才留存 | 与具体场景挂钩 |
| 管理者能力 | 经理自评 | 偏差大 | 抽样质检评分、培训通过率、纠偏次数 | 可审计、可改进 |
| 风险合规 | 事后追责 | 成本高 | 权限访问审计、异常查询报警 | 预防式治理 |
三、实施步骤:数据驱动的操作指南与迭代路径
要把指标从纸面变成组织能力,需要按阶段推进:先诊断与定标,再做工具与流程落地,最后建立监控与迭代节奏。一步到位往往会被“口径争议、系统割裂、经理抵触”拖垮,分阶段更容易形成可持续闭环。
1. 诊断与规划:从“找问题”到“定口径、定目标、定责任”
第一步:现状评估(数据审计 + 场景走查)
建议用“两条线”同时做:
- 数据线:梳理现有数据源(HRIS、绩效系统、邮件/IM触达、工单系统、员工调研),确认哪些指标可直接采集、哪些需要补采。
- 场景线:以入职定薪、年度调薪、年终奖、晋升定薪四个高频场景为主,走查沟通链路:谁发起、谁审批、谁解释、员工如何确认、争议如何处理。
第二步:目标设定(用SMART约束指标)
指标优化必须可检查,否则会变成“希望员工更理解”。SMART可以这样用:
- Specific:明确到场景与人群(如“年度调薪场景的关键规则正确率”)。
- Measurable:有采集方式(抽测、系统埋点、确认签收)。
- Achievable:考虑经理负担与系统能力,先做可达成的基线提升。
- Result-oriented:与管理目标绑定(争议率下降、关键人才留存改善)。
- Time-based:设定节奏(例如一个调薪周期内完成触达与确认)。
第三步:资源与治理(预算、权限与流程负责人)
很多项目失败在“没人负责口径”。建议明确三类Owner:
- 指标Owner:通常由C&B牵头,负责口径、数据与仪表板。
- 场景Owner:例如调薪由HRBP/业务负责人共担,奖金由绩效与业务线共担。
- 渠道Owner:员工服务台/HRSSC负责工单与知识库维护。
边界提醒:如果企业尚未建立统一职级体系或绩效校准机制,建议先把“沟通目标”聚焦在解释框架与流程透明,避免在制度基础不稳时强推“全面对标与全面公开”。
表格2 薪酬沟通优化实施阶段表(阶段-活动-责任-时间)
| 阶段 | 关键活动 | 主要责任人 | 交付物 | 建议周期 |
|---|---|---|---|---|
| 阶段1:诊断 | 数据审计、场景走查、痛点访谈、指标基线 | C&B + HRBP + SSC | 指标清单、口径说明书、基线报告 | 2-4周 |
| 阶段2:设计 | 指标分层、SLA分级、话术与材料标准化 | C&B + 业务线 + 法务/内控 | 指标字典、SOP、模板包 | 3-6周 |
| 阶段3:落地 | 系统配置/埋点、知识库上线、经理培训、试点运行 | SSC/HRIT + HRBP | 仪表板、工单流程、培训记录 | 4-8周 |
| 阶段4:推广 | 试点评估、复制推广、口径纠偏与补训 | HRD/项目组 | 推广方案、复盘报告 | 4-8周 |
| 阶段5:迭代 | 季度复盘、政策优化、指标升级 | C&B | 季度报告、版本更新 | 持续 |
2. 执行与工具部署:把“沟通动作”嵌入系统与经理工作台
执行阶段的关键是两件事:把沟通动作结构化,以及把数据采集自动化。否则指标会变成HR的手工统计,最终不了了之。
(1)部署可追踪的沟通链路:从通知到确认
建议最少做到“三个可追踪节点”:
- 发布:政策/结果发布有版本号与适用范围(谁、何时、适用哪一类)。
- 触达:员工通过邮件/IM/员工门户收到,并能被统计触达覆盖。
- 确认:员工完成确认(阅读确认或结果确认),并允许提交问题入口。
这能直接支撑过程指标:触达率、确认率、时效。
(2)建立知识库 + 工单:把高频问题从“口头解释”变成“标准答案”
建议把问题按四类沉淀:
- 政策解释类(可标准化,适合自助)
- 流程指引类(适合自助)
- 个案处理类(需HRBP/经理介入)
- 风险合规类(需升级到内控/法务)
这样做的好处是:指标不再只看“满意度”,而是能看到“问题结构”,进而指导制度与培训。
(3)经理赋能:用质检与训练代替“靠自觉”
经理是薪酬沟通的关键节点,但也是最容易失真的节点。建议用三件套:
- 统一材料包:不同场景一页纸讲清楚“规则—例子—常见误解—申诉路径”。
- 训练营与通关:把关键场景纳入必修,并用情景题检验“口径正确”。
- 抽样质检:从录音纪要/沟通记录中抽样评分,发现口径偏差及时纠偏。
反例提示:仅靠“经理签字确认已宣导”通常会形成形式主义,尤其在业务忙季。必须配套抽样质检与数据证据(确认率、理解度抽测),否则指标会被“报喜不报忧”。
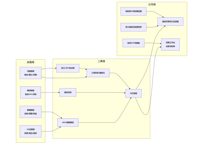
图表2 数据驱动实施结构(数据层-工具层-应用层)

3. 监控与迭代:用季度节奏把指标变成“可进化的管理系统”
指标优化不是一次性项目,更像“版本迭代”。建议建立季度复盘节奏,把数据与动作绑定在一起:
(1)建立“指标—根因—动作”的复盘模板
每季度至少回答三个问题:
- 哪些场景指标异常(例如调薪确认率下降、奖金争议率上升)?
- 根因更可能在哪一段(规则不清、经理传递、渠道触达、个案处理)?
- 下季度动作是什么(改材料、补培训、改流程、改政策)?
避免陷阱:只看总指标不看分布。很多组织的平均理解度不差,但个别部门极差;真正的风险往往藏在分布尾部。
(2)把“员工反馈”纳入政策更新机制
高频问题不是噪音,往往是制度表达的缺陷。建议形成“FAQ月度更新 + 政策季度微调 + 年度大版本”的节奏,并保留版本记录,避免不同部门引用不同版本造成二次误读。
(3)年度层面的升级:从描述性指标走向预测性指标
当数据积累到一定程度,可以尝试更高阶的用法:
- 将“争议率、问题类型、确认时效、经理质检分”与“离职、敬业度、绩效波动”做相关分析,识别高风险场景与人群。
- 对关键岗位做“沟通风险预警”(例如某团队连续两次在奖金场景出现高争议率,则提前介入培训与校准)。
边界条件:预测分析需要数据质量与合规前提,且必须做去标识化与权限隔离;在数据治理不到位时,宁愿先把描述性指标做准,也不要追求“高大上预测”导致合规风险。
图表3 年度监控迭代时间线(季度复盘节奏)

结语
回到开篇问题:如何优化薪酬沟通有效性指标?关键不在把沟通“说得更动听”,而在把沟通变成可管理的链路——有口径、有数据、有闭环,并能在不同人群与场景中落地。若要在一个调薪或奖金周期内看到改进,建议优先执行以下动作:
- 先定口径再做报表:建立指标字典(认知/过程/结果三层),把触达、确认、时效、争议率等过程指标纳入主看板。
- 把沟通动作系统化:用员工门户/知识库/工单把“发布—触达—确认—提问—处理”串起来,减少线下口头解释的失真。
- 对经理做“材料+训练+质检”组合:统一模板包,场景化通关训练,配合抽样质检与纠偏,避免“签字式宣导”。
- 指标按人群分层:关键人才、销售、基层等采用不同指标组合,重点看分布尾部与高风险团队,而不是只看全员平均。
- 建立季度复盘节奏:用“指标异常—根因定位—动作落地—下次验证”的循环,把FAQ与政策表达持续迭代,形成长期能力。





























































