-
行业资讯
INDUSTRY INFORMATION
【导读】 餐饮企业的薪酬问题往往不是“算不算得出”,而是“算得准、算得快、算得可解释,并能支撑门店经营”。本文从餐饮行业的一线用工与多门店运营出发,拆解为什么通用薪资工具容易失灵,并给出一套可执行的选型方法:五维评估模型(业务适配、技术集成、合规安全、易用赋能、成本扩展)+ 四步实施路径(需求诊断、供应商筛选、POC实测、分阶段上线)。适用于餐饮集团HRD、CFO、运营负责人,以及正在从Excel转向系统化薪酬运营工具的连锁品牌。
餐饮行业的人力成本占比长期处于高位区间(不同业态、城市与经营模型差异显著),一线员工流动频繁,且普遍存在多岗位、多班次、多门店联动的现实。与此同时,个税、社保、公积金、最低工资、工时与加班等规则在跨地区经营下更复杂——这使得薪酬从“后台核算”变成了“经营基础设施”:算得慢会拖累关账,算得不透明会引发申诉,算得不合规会放大用工风险。问题随之落在一个更具体的决策上:餐饮企业如何选择适合的薪酬运营工具?
一、餐饮业薪酬管理的“三高”痛点:为什么通用工具水土不服?
餐饮行业的薪酬复杂度并非来自“薪资项多”这么简单,而是来自人员变化快、口径链条长、合规约束强三股力量叠加;只要其中任何一环仍依赖人工拼表或弱规则配置,系统就会在高峰期失真。
1. 高流失率与高弹性用工带来的数据管理挑战
餐饮的用工结构通常呈现“全职 + 小时工/兼职 + 临时增援”的混合形态,旺季、节假日、活动日还会出现临时排班扩容。一旦入离职频繁,HR面对的不是一次性建档,而是持续的数据维护:证件、合同、岗位、门店归属、成本中心、社保缴纳地、个税申报地等信息都可能随员工流动而变化。任何字段遗漏都可能在发薪或申报环节暴露为错误。
从机制上看,通用工具的短板往往集中在两处:
- “人”的维度缺乏生命周期规则:入职当月是否计薪、离职当月如何结清、补发补扣如何追溯、跨店调动的成本归集如何切分。
- “工时”的维度缺乏排班与考勤联动:餐饮排班通常是滚动的,考勤异常(漏打卡、调班、换班、替班)又高频出现,如果考勤数据仍靠人工整理导入,薪酬核算的正确率就会随门店数线性下降。
因此,餐饮企业在选薪酬运营工具时,应把“人员变化处理能力”视为硬指标:是否支持批量入职、快速离职结算、跨门店调动自动改归属,是否能把考勤异常处理嵌入流程(员工补卡—店长审核—系统回写)并形成可追溯链路。这里的关键不是功能清单,而是数据闭环能否在门店层面跑起来。
(提醒:若企业门店规模小、人员稳定、排班简单,过度复杂的系统反而会带来学习与维护成本,需在复杂度与管理收益之间做权衡。)
2. 高复杂度薪酬结构带来的算薪难题
餐饮薪酬结构常见构成包括:底薪、岗位津贴、全勤、工龄、绩效、加班费、夜班补贴、业绩提成、超额奖、门店分红、推荐奖;部分业态还涉及小费分配、团购/外卖平台激励、活动奖金等。这些项目的共同特点是:与排班、营业数据、岗位角色强绑定,且需要在工资条上解释得清楚。
我们在多个连锁品牌的实践中观察到,真正让算薪变难的不是“项目多”,而是“规则会变”:
- 新店开业期与成熟店的激励口径不同;
- 同一岗位在不同城市的最低工资、社保基数、加班计算口径可能不同;
- 运营政策调整(例如提成阶梯、爆品奖励)往往要求下月即生效。
若薪酬运营工具缺乏灵活的规则配置能力,企业就会回到Excel“临时补丁”模式:HR每月在多个版本间复制公式、核对口径;一旦出现争议,难以追溯“当时按什么规则算的”。更现实的成本是:核算周期被拉长,关账推迟,门店管理者无法及时看到人力成本与人效数据,经营动作也会滞后。
因此,餐饮场景更需要一种“可配置的算薪引擎”:
- 支持公式/阶梯/封顶/保底/比例分摊等常见机制;
- 支持规则的版本化(生效日期、适用门店、适用岗位);
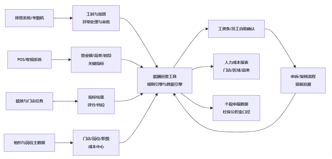
- 支持从POS/外卖/营收系统拉取关键业务量(销售额、客单、订单数)以驱动提成或绩效。
为了让“算薪链条”可被业务与财务共同理解,我们建议把数据流讲清楚:数据从哪里来,经谁确认,按哪些规则计算,输出到哪些报表与申报口径。

(提醒:当企业存在大量现金补贴、小费线下分配、门店自行发放等情况时,系统算薪再强也无法替代资金流治理;必须同步明确“小费/补贴是否上账、如何留痕、谁审批”的制度边界。)
3. 高合规性风险与多门店管理带来的管控压力
餐饮企业的合规压力经常被低估:跨区域经营意味着最低工资标准、社保缴纳规则、工时制度执行口径、地方补贴政策都可能不同;再叠加小时工、综合工时、临时用工等安排,任何一个环节的口径不一致,都可能形成劳动争议或行政风险。
从总部管控视角看,多门店场景还有三类典型“跑冒滴漏”:
- 成本归集不准:员工跨店支援、临时借调,工资成本到底计入哪个门店,若靠手工分摊,月底对账会非常痛苦。
- 预算难落地:总部有人力成本预算,但门店排班与加班审批分散,预算无法转化为可执行的闸口。
- 权限与流程失控:谁能改薪资项、谁能批量导入、谁能审批补发补扣,若缺乏审计日志与权限分级,风险会在内部扩散。
餐饮企业选薪酬运营工具时,应把“总部—区域—门店”的管控机制落实到系统能力上:
- 多法人/多成本中心/多账套支持;
- 跨店调动与支援的成本自动切分规则;
- 预算与预警(例如加班费超预算提醒);
- 权限分级与操作留痕(可审计、可追责)。
这里可以用一个类比帮助决策层理解:对连锁餐饮来说,薪酬系统更像“门店经营的计量器”——不需要花哨,但必须稳定、统一口径、可追溯;否则总部看到的报表再漂亮,也可能是“口径混合”的结果。(本段为本模块唯一类比)
表格1展示通用工具与餐饮适配工具的差异点,便于在选型初期快速对齐预期。
表格1:通用型薪酬工具 vs 餐饮适配薪酬运营工具能力对比
| 关键能力点 | 通用型工具常见表现 | 餐饮适配工具应达到的表现 | 对业务的直接影响 |
|---|---|---|---|
| 小时工/兼职管理 | 仅按月薪口径处理,工时导入依赖人工 | 支持工时制、日结/周结/月结并存;入离职结算自动化 | 降低结算争议,缩短关账周期 |
| 排班考勤联动 | 排班不入系统或与考勤割裂 | 排班—考勤—加班—补卡流程闭环,异常可追溯 | 减少错漏,提升门店执行力 |
| 提成/阶梯奖金 | 需要开发或大量手工公式 | 规则引擎可配置阶梯、封顶、分摊,支持规则版本化 | 运营政策快速落地,减少“口径解释成本” |
| 小费/分账 | 无原生支持,依赖线下表格 | 支持分账规则、参与人范围、留痕确认(是否入账按制度) | 降少纠纷,提升透明度 |
| 跨门店成本归集 | 依赖手工分摊 | 支援/借调自动切分,成本中心自动归集 | 人效核算更真实,利于门店对标 |
| 多地合规 | 仅基础个税或社保功能 | 多地政策库/参数化配置,更新机制明确 | 降低合规与审计风险 |
| 权限与审计 | 权限粗放,变更难追踪 | 细粒度权限+操作日志+审批留痕 | 控制内部舞弊与误操作 |
| 门店端易用性 | 偏HR后台,门店参与度低 | 店长移动端审批/查看成本;员工自助工资条与申诉 | 提升一线效率与体验 |
二、构建选型框架:餐饮业薪酬工具五维评估模型
选型失误在餐饮企业里通常不是“买错了软件”,而是买到的系统无法承载门店真实流程:要么规则配置成本过高,要么数据源打不通,要么门店不愿用。五维评估模型的价值,是把“看演示”变成“可验证的能力清单”。

1. 维度一:业务适配性——能否深度融入餐饮场景?
业务适配性不是“系统里有提成模块”就算通过,而是看它能否覆盖餐饮最常见的几类复杂场景,并且不以大量定制开发为代价。我们建议把验证问题具体化到可演示、可配置、可回放:
- 提成/奖金机制:是否支持按门店、按岗位、按班次、按个人/团队拆分;是否支持阶梯、封顶、保底、超额奖;是否支持按营业额、毛利、品类、外卖订单等指标驱动。
- 小费与分账:是否支持按角色权重、出勤时长、班次贡献分配;是否支持员工确认与留痕(是否入工资条取决于企业制度与合规口径)。
- 多角色薪酬方案:前厅、后厨、店长、区域督导的薪酬结构往往不同,系统能否让“同一人跨岗/轮岗”被正确计算。
- 工资条解释能力:餐饮的申诉往往发生在“我为什么少了/多了”,工资条若不能清晰解释(工时、提成口径、补贴规则),HR会被动卷入大量重复沟通。
可检查的判据是:供应商能否用“同一套规则配置”跑通多个门店类型(商场店、街边店、外卖店)的差异,而不是每新增一种门店模型就新增一个定制项目。
(提醒:如果企业薪酬策略本身不稳定、规则频繁临时变更且缺少审批机制,工具再适配也会陷入“每月追着政策跑”的维护困境;先把规则治理起来,系统才会稳定。)
2. 维度二:技术先进性与集成性——能否打通数据孤岛?
餐饮薪酬数据的上游不在HR,而在门店:考勤、排班、POS、外卖平台、门店任务系统、财务成本中心等。所谓“先进性”不是追新技术,而是看能否在有限IT资源下建立稳定的数据链路。
建议重点审查四类能力:
- 部署与迭代方式:SaaS能降低升级与运维成本,但需关注数据隔离、权限、合规承诺;私有化部署适合对数据安全要求极高的集团,但上线与迭代成本更高。
- API与数据集成:是否有成熟接口文档;是否有POS/主流考勤设备/常见财务系统的对接经验;是否支持增量同步、断点续传与失败告警。
- 算薪性能与稳定性:连锁门店多、人员多时,算薪批处理耗时、并发能力、异常重跑机制都很关键。
- 主数据治理能力:组织、岗位、门店、成本中心、职级等主数据是否能统一,避免“门店名称不一致导致成本归集错位”的低级错误。
一个常被忽略的反例是:系统演示时数据量很小,看不出性能问题;真正上线到几千人、上万条考勤记录时,才发现导入慢、校验规则弱、错误定位难。因此,技术先进性必须与后续的POC实测绑定,而不是只看产品说明书。
3. 维度三:合规性与安全性——能否筑牢风险防线?
在餐饮企业,合规与安全不是法务的“加分项”,而是业务连续性的底线:一旦出现社保缴纳错误、个税申报异常、工资发放争议,影响的不仅是成本,更是员工稳定与品牌声誉。
建议把合规安全拆成三层来评估:
- 政策参数层:多地最低工资、社保基数上下限、个税专项附加扣除、工时与加班规则等是否支持参数化;政策更新由谁负责、多久更新一次、是否有更新公告与回滚机制。
- 流程控制层:补发补扣、调薪、特殊奖金等是否必须走审批;审批链是否可按门店/区域配置;是否支持“发薪前校验清单”(例如低于最低工资、异常加班时长)。
- 安全审计层:数据加密、权限细分、导出控制、操作日志、关键字段变更留痕;是否支持审计取证(在劳动争议或内部审计时能快速定位口径与操作人)。
这里有一个边界条件需要提前说明:如果企业用工形态复杂到涉及外包、劳务派遣、灵活用工平台等多主体结算,薪酬运营工具往往需要与第三方平台协同,合规责任边界必须在合同与流程中写清楚,否则出现争议时“系统里算对了”并不等于“法律责任清晰”。
4. 维度四:易用性与赋能性——能否提升一线效率与体验?
餐饮薪酬的“用户”不只有HR。店长是关键节点:他既是排班与加班的审批人,也往往要对团队激励结果负责;员工则直接通过工资条感知公平与透明。
易用性评估建议聚焦三个角色:
- 店长/区域经理:是否能在移动端完成排班相关审批、加班审批、异常处理;是否能看到与自己相关的人力成本、人效指标(如人力成本率、工时利用率),并能追溯到员工明细。
- 员工:是否支持自助查看工资条、历史对比、异常申诉;申诉是否能形成闭环(提交—受理—反馈—结果留痕),减少“找不到人问”的摩擦。
- HR/财务:是否有清晰的校验与异常定位能力(例如哪个门店哪个员工哪条考勤导致算薪失败),避免每月“人肉排查”。
需要警惕的副作用是:如果系统把大量数据校验与异常处理责任推给门店,但门店没有时间、没有培训,也没有明确奖惩机制,工具会被视为“又增加了一套报表”,最终难以推广。因此,易用性必须与门店流程设计同步。
(本模块类比控制:如果一定要类比,易用性更像“减少不必要的操作步骤”,但我们不靠类比推进论证。)
5. 维度五:成本效益与扩展性——能否支撑企业未来发展?
餐饮企业选系统常见误区是只看软件报价,而忽略了TCO(总拥有成本):实施费用、接口费用、培训成本、内部项目人力、后续规则维护、升级与扩店复制成本。对扩张期品牌而言,系统是否能“复制到新店”比单店功能更重要。
建议用三年的时间窗口评估:
- 成本结构:按人头计费还是按模块计费;新增门店与新增员工的边际成本;接口与报表是否额外收费。
- 实施周期与资源占用:需要多少内部人员、需要IT投入多少;是否能分阶段上线(先算薪、再预算、再分析)。
- 组织变化适配:门店合并拆分、区域调整、法人变更时,主数据迁移与历史口径是否能保留;是否支持集团多品牌、多业态并存。
一个可验证的指标是:供应商是否能提供“同规模餐饮客户”的上线周期、上线后每月HR投入时长、系统变更频率等数据,并愿意把这些写进项目里程碑与验收标准中。
为便于把五维模型落到可操作的评分与比选,我们给出一个计分卡模板(企业可按自身侧重点调整权重,例如高速扩张期可提高“扩展性”权重,劳动风险高的地区可提高“合规安全”权重)。
表格2:餐饮业薪酬运营工具五维评估计分卡(示例模板)
| 维度 | 细分评估项(示例) | 评估标准(示例) | 权重(示例) | 供应商A得分 | 供应商B得分 | 备注 |
|---|---|---|---|---|---|---|
| 业务适配性 | 提成阶梯/封顶/分摊 | 无需定制可配置,支持版本化与追溯 | 25% | |||
| 业务适配性 | 小时工与离职结算 | 支持多结算周期,离职当月自动结清 | ||||
| 技术集成性 | POS/考勤/财务对接 | 有成熟API与同业对接案例,可增量同步 | 20% | |||
| 技术集成性 | 性能与异常重跑 | 千人以上批处理耗时可接受,失败可定位 | ||||
| 合规安全性 | 多地社保个税参数 | 参数化配置+更新机制清晰+可回滚 | 25% | |||
| 合规安全性 | 权限与审计 | 细粒度权限、导出控制、操作日志可查 | ||||
| 易用赋能性 | 店长移动端流程 | 审批、异常处理、成本查看一体化 | 15% | |||
| 易用赋能性 | 员工工资条与申诉 | 自助查询、申诉闭环、留痕追溯 | ||||
| 成本扩展性 | 3年TCO与扩店复制 | 成本透明、扩店边际成本可控、可复制 | 15% | |||
| 成本扩展性 | 组织变化适配 | 支持多品牌多业态与历史口径保留 |
三、从评估到落地:薪酬工具选型与实施四步法
在餐饮企业,选型成功的标志不是签约,而是门店愿意用、数据能闭环、算薪按期稳定。四步法的核心思想是把风险前置:先把目标量化,再用真实数据做POC,把“演示通过”变成“实测通过”。

1. 第一步:内部需求诊断与目标对齐
内部对齐决定了后续选型是否“跑偏”。餐饮企业的常见情况是:HR希望提升算薪效率,财务希望口径统一与成本归集准确,运营希望提成政策快速落地并能看到门店人效;如果目标不一致,系统容易被迫做成“谁都不满意的折中版”。
建议从三件事入手:
- 组建跨部门项目组:至少包含HR、财务、运营(门店代表/区域经理)、IT(或外部实施伙伴)。这里的关键不是人多,而是把“数据源负责人”和“流程审批负责人”拉进来。
- 梳理现有流程与痛点清单:把每月关账时间线画出来:考勤截止—异常处理—算薪—复核—发薪—申报。明确卡点在哪里(例如考勤异常处理耗时占比最高、提成数据口径不统一、补发补扣无留痕)。
- 量化目标与验收口径:用可检查指标替代口号,例如:算薪周期从7天降到3天;工资差错率下降到某个阈值;门店加班审批覆盖率达到某个比例;人力成本报表在发薪后T+1可出。
边界条件也要写清楚:如果企业当前连岗位/门店/成本中心主数据都不统一,直接上薪酬系统会把“历史问题系统化”。这类企业更适合先做主数据治理与流程标准化,再进入工具选型与实施。
2. 第二步:供应商筛选与深度沟通
筛选阶段最怕两件事:一是“只看功能表”,二是“只看餐饮案例数量”。案例多不等于适配,关键在于案例是否与企业的用工结构、门店规模、系统生态相似。
建议采用“RFI + 场景化问答”组合:
- 基于五维模型制作RFI,把问题写成可验证的场景:例如“支持跨店支援成本自动切分吗?如何配置?是否可追溯到原始排班记录?”
- 要求供应商提供同类型餐饮客户的项目说明:上线周期、接口清单、上线后月度运维工作量、常见问题。
- 在演示环节不建议让供应商按其标准脚本走,而是让其围绕企业真实场景演示:小时工结算、小费分配、提成阶梯、跨店调动、补发补扣、工资条申诉。
需要提醒的是:供应商的“产品能力”与“交付能力”要分开看。餐饮企业门店分散、培训难、数据质量参差,交付团队是否有门店端落地经验,往往比多几个高级功能更重要。
3. 第三步:POC(概念验证)与数据实测
POC是把风险前置的关键动作。餐饮企业应坚持一个原则:不用真实数据跑一遍,就不要谈最终承诺。这里的“真实”指真实结构与真实复杂度(可脱敏),否则性能、口径、异常处理能力无法暴露。
POC建议包含三类测试用例:
- 复杂算薪场景:阶梯提成、封顶、跨店支援、离职结算、补发补扣追溯,至少覆盖一个“最复杂门店”的全流程。
- 数据链路场景:从考勤、POS、绩效到薪酬的全链路,验证字段映射、增量同步、失败告警、异常定位。
- 权限与审计场景:模拟门店管理员、区域经理、HR、财务等角色,验证哪些人能看哪些数据、能改哪些字段、操作是否留痕。
POC输出物不应只有“通过/不通过”,而应形成可执行的问题清单:哪些是配置可解决,哪些需要产品路线支持,哪些必须靠制度调整。对餐饮企业而言,POC阶段把问题说透,反而能减少上线后的反复扯皮。
(提醒:若企业期望通过系统“一步到位”解决薪酬策略公平性问题,往往会失望。工具能提升透明度与执行一致性,但薪酬策略本身是否合理,仍需结合岗位价值、市场水平与经营模型做设计。)
4. 第四步:分阶段上线与持续优化
餐饮企业的上线更适合“先稳定、再增强”:先把算薪与发薪跑稳,把数据链路打通,再逐步上线预算、模拟、分析看板与更复杂的激励模型。原因很直接:门店端的配合度与数据质量需要时间爬坡,强行一次性上线所有模块,容易造成抵触与失败。
可执行的推进方式:
- 试点门店选择:选1–2家门店做试点,建议覆盖一种复杂门店(人员多、提成复杂)+一种标准门店(流程规范)。试点门店要有愿意投入的店长,否则系统问题与管理问题会混在一起。
- 培训与SOP固化:把“考勤异常处理”“加班审批”“提成口径确认”“工资条申诉”写成门店SOP,并在系统中固化入口与责任人。
- 运营机制建立:上线后前3个月建立周例会机制:问题分类、配置优化、数据质量复盘;同时设置关键指标看板(关账周期、异常率、申诉率、门店按期处理率)。
- 规则变更治理:把提成/奖金/补贴规则的变更纳入审批与版本管理,明确生效日期与适用范围,避免“口头通知导致算薪争议”。
这里可以用一句最朴素的判断作为验收:发薪日当天,HR团队是否还能把主要精力放在复核与沟通上,而不是忙于找错、补数据、重算。若仍需要大量“人工救火”,说明数据闭环或规则治理仍未完成。
结语
回到开篇问题:餐饮企业如何选择适合的薪酬运营工具?答案并不在某个品牌名单里,而在于能否用行业真实场景把能力“验出来”,并用可落地流程把系统“跑起来”。本文给出的路径是:先识别“三高”痛点,再用五维评估模型做结构化比选,最后通过四步法把风险前置、分阶段落地。
可直接执行的建议如下(供HRD/财务/运营联合推进):
- 把选型问题改写成可验证场景:用“小时工结算、提成阶梯、小费分账、跨店支援成本切分、离职结清”五类场景作为必测项,而不是只对照功能表。
- 坚持POC用真实复杂度数据:脱敏后用最复杂门店跑全链路,测试性能、异常定位、追溯能力;POC问题清单要进入合同与里程碑。
- 优先打通数据闭环再谈分析看板:先把排班/考勤/POS/组织主数据口径统一与接口稳定,避免“看板很美、数据很虚”。
- 把合规与权限当作底座能力:多地政策更新机制、权限细分、操作留痕、发薪前校验清单,必须在选型阶段明确并验收。
- 用分阶段上线换取可持续运营:先稳定算薪发薪与工资条申诉闭环,再逐步上线预算管控与人效分析,降低门店抵触与实施风险。
当薪酬运营工具真正嵌入门店流程,薪酬就不再只是“发钱”,而会成为餐饮企业精细化运营的一部分:让激励规则可执行、让成本口径可对齐、让组织扩张更可控。





























































