-
行业资讯
INDUSTRY INFORMATION
【导读】 对多数企业而言,薪酬模拟预测系统的价值不在于“预测得更玄”,而在于把调薪、预算、激励与合规变成可检验、可复盘的决策过程。面对厂商方案与AI能力快速迭代,2026年薪酬模拟预测系统哪个好往往没有统一答案,只有“是否匹配你的战略与数据现实”。本文面向CHRO、HRD、CFO与HR数字化负责人,给出一套可落地的四维评估框架,帮助你在系统演示与方案书之外,抓住真正决定成败的变量:战略目标、数据治理、算法可解释性与生态集成。
薪酬预测工具市场近年增速明显,厂商把“智能”“大模型”“全景人力成本”作为标配卖点,但从实践看,选型失败更常见的原因不是功能缺失,而是目标不清、数据不可用、结果难解释、以及上线后与财务/绩效系统割裂。尤其在成本压力与用工合规并存的周期里,企业需要的并非更复杂的模型,而是一个能支撑预算编制、情景推演与组织沟通的决策基础设施——这也是本文试图回答“到底哪个好”的现实矛盾。
一、战略对齐:超越工具,回归业务本质——2026年薪酬模拟预测系统哪个好先看什么?
选型的第一道门槛不是算法,而是系统能否把企业的薪酬策略转化为可计算、可追踪的业务指标;否则同样的“模拟”功能会在不同组织里产生完全不同的结果。
1. 明确薪酬管理的战略目标:你要解决的是哪类决策?
很多企业评估系统时从功能清单出发:能不能自动算税、能不能做调薪矩阵、能不能对标市场分位值。问题在于,这些能力都属于“手段”,而选型需要先回答“决策类型”。我们通常把薪酬模拟预测系统承载的决策分成三类,它们对应不同的建模方式与数据要求:
- 成本控制型:典型场景是年度预算、滚动预测、经营波动下的人力成本边界测算。系统必须支持组织维度拆解(BU/区域/成本中心)、成本口径统一(固定薪酬、奖金、社保公积金、长期激励摊销等),以及多版本预算管理。
- 人才激励型:目标是关键岗位竞争力与保留,强调岗位族/职级带宽设计、差异化调薪规则、以及“预算—绩效—调薪结果”的联动。
- 内部公平与合规型:聚焦同岗同酬、性别/年龄/地区差异、以及政策与审计要求。系统需要可追溯的规则引擎与留痕机制,便于解释与审计抽查。
机制上,目标不同会直接影响系统的配置重点:成本控制型更依赖与财务体系一致的口径与科目映射;人才激励型更依赖绩效、任职资格、人才盘点等数据;公平合规型更依赖可解释的差异分析与审批链路。反过来,如果企业把三类目标混在一起,却希望“一套模型”同时最优,往往会在上线后陷入争论:财务认为不够严谨,业务认为不够灵活,HR认为规则难落地。提醒一句:选型阶段先确定主目标与次目标,能显著降低后期治理成本。
2. 2026年薪酬模拟预测系统哪个好:把成功指标量化到业务结果
“好系统”的判据必须落在可验收的指标上,否则演示阶段看起来都不错,上线后却很难界定价值。实践中,我们建议把指标分成三层,从“系统产出”走向“业务结果”:
- 产出层(系统直接交付):预算版本生成周期、组织口径对齐率、调薪模拟场景数、审批留痕完整率、报表自动化覆盖率。
- 过程层(决策质量改善):预算偏差率(预算与实际差异)、调薪规则一致性(例外审批占比)、薪酬沟通争议率(申诉/复议占比)、关键岗位方案迭代周期。
- 结果层(业务效果):人力成本占收入比例的可控区间、关键人才流失率、Offer竞争力(关键岗位报价接受率)、员工薪酬公平感相关指标(可用内部调研或eNPS分项)。
为什么要分层?因为薪酬模拟预测系统本质上是“决策支持工具”,它能直接改善的是决策效率与过程透明度,而对流失率、满意度等结果指标的影响存在滞后且受多变量干扰。边界条件在于:如果企业组织能力不足(例如绩效评价长期失真),就不适合把“流失率下降”直接作为系统验收的唯一指标,应把过程层指标作为阶段性目标,避免因为归因困难导致项目失焦。过渡到下一部分:一旦目标与指标清晰,真正决定系统能否跑起来的,是数据。
表格1:战略目标—系统能力匹配评估矩阵(示例)
| 企业战略目标 | 预算模拟/滚动预测 | 市场对标/分位分析 | 调薪矩阵/绩效联动 | 公平性分析/审计留痕 | 多组织口径/成本中心 |
|---|---|---|---|---|---|
| 成本控制 | 高 | 中 | 中 | 中 | 高 |
| 人才吸引与保留 | 中 | 高 | 高 | 中 | 中 |
| 内部公平与合规 | 中 | 中 | 中 | 高 | 中 |
使用方式:先选“主目标”,将对应列设为必选项;其余能力按业务优先级排序,避免“全都要”导致实施复杂度失控。
二、数据治理:预测系统的生命线
在薪酬模拟预测系统里,数据治理的权重通常高于算法选择——因为算法可以替换,数据口径一旦混乱,预测就会在源头失真并持续放大误差。
1. 数据源的广度与深度:内部数据闭环比外部数据更关键
很多企业把系统能力等同于“接入多少外部薪酬报告”,但真正影响可用性的,往往是内部数据能否形成闭环。我们建议按“决策链条”梳理数据,而不是按系统模块堆数据:
- 人员与组织主数据:员工唯一标识、组织层级、岗位/职级、成本中心、用工性质、任职地点。缺失或频繁变更会导致模拟结果无法稳定对比。
- 薪酬结构数据:固定薪酬、津补贴、奖金规则、社保公积金基数、福利口径、长期激励摊销规则。若口径不统一,预算与实际永远对不齐。
- 绩效与人才数据:绩效等级、校准结果、关键人才标签、任职资格。若绩效分布失真,调薪模拟会把偏差“算得很准确”。
- 业务与财务数据:收入、利润、产能、人效指标、经营假设;以及财务科目映射与核算周期。没有业务假设,预测只能是线性外推。
- 外部市场数据:行业/地区/岗位族分位值、热门技能溢价、供需变化。外部数据用于校准与对标,但必须与内部岗位体系可映射。
机制上,预测系统并不是把数据越多越好,而是要确保关键数据能用于“同口径比较”。例如外部报告通常按标准岗位族输出,企业内部岗位若没有映射表,市场数据就只能做参考而无法参与模型。反例提示:一些企业为追求快上线,直接用外部岗位名称去匹配内部岗位,短期看能出图表,长期会在岗位调整、组织变动时快速失效。下一步要解决的,是数据从哪里来、怎么洗、如何被持续维护。
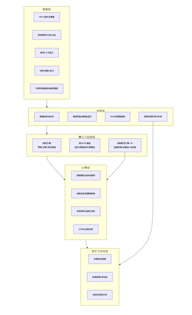
图表1:薪酬预测数据流治理全景图(Mermaid流程图)

2. 数据治理的成熟度要求:系统不是万能清洗器,组织要承担维护责任
选型时常见误区是把数据治理“外包给系统”。系统可以提供工具(校验规则、异常提示、版本管理),但治理责任仍在企业自身。我们用三层成熟度来判断企业是否具备让系统跑稳的条件:
- 基础层:口径与责任人
至少要明确:薪酬总额的口径、奖金计提口径、社保基数口径、组织与岗位变更的生效规则;并为每类主数据设定责任人(HR共享、薪酬专家、HRBP、财务)。 - 进阶层:质量监控与变更管理
包括:缺失率/重复率/异常值监控,岗位映射表与职级体系的版本管理,组织调整时的历史追溯规则。否则同一员工在不同月份“属于不同组织”,预测对比会失去意义。 - 提升层:数据闭环与复盘机制
把实际发放与预算/模拟结果做偏差分析,区分可解释偏差(业务假设变化、政策调整)与不可解释偏差(口径错误、数据缺失),并把修正动作沉淀为规则与流程。
边界条件是:如果企业短期内组织频繁重组、岗位体系未稳定,建议先做“主数据与口径工程”,再上复杂预测,否则项目很容易陷入持续补数据、持续重算的消耗战(这类情况下,把系统当作“临时表格工具”反而更危险)。接下来必须面对的是合规:薪酬数据的敏感性决定了系统好不好,很大程度取决于它是否能在合规框架下运行。
3. 合规性与隐私保护:把《个人信息保护法》要求落到系统机制
薪酬属于高度敏感数据,选型时建议把合规要求写成可验收清单,而不是写在合同附件里。可操作的评估点包括:
- 权限与最小授权:能否按角色(薪酬经理/HRBP/部门负责人/财务)拆分可见字段与可见范围;是否支持行级权限(只看本组织)与字段级权限(隐藏身份证号、银行账号等)。
- 脱敏与导出控制:是否支持脱敏展示、导出审批、导出水印与追踪;能否限制“二次传播风险”(如批量导出后无法追溯)。
- 日志与留痕:对关键操作(规则变更、预算版本发布、调薪结果确认、导出)形成可审计日志。
- 数据存储与跨境:云部署需明确数据中心所在地、备份策略、以及跨境传输路径与授权;集团企业尤其要关注分子公司数据汇总的合规边界。
- 第三方数据引入合规:外部薪酬数据来源是否具备授权链路,是否存在“简历库数据合规性”争议风险。
反例提示:一些企业为了让业务主管自助看报表,直接开放薪酬明细权限,短期提升效率,长期会带来组织信任风险与合规风险,最终迫使系统回退到“只有薪酬小组能用”,投资价值被削弱。过渡到下一部分:当数据能稳定、合规地供给模型,才轮到讨论算法与可解释性——这也是高管最关心、但最容易被营销话术遮蔽的环节。
三、技术内核:算法的黑箱与白盒之辩
同样叫“预测”,有的系统输出的是可复盘的因果拆解,有的只是难以解释的数字;在薪酬场景里,可解释性往往比极限精度更重要,因为它决定了预算能否通过、调薪能否被理解。
1. 算法类型的适用性:先选稳定可控,再谈更复杂的模型
薪酬预测常见的模型路径大致分三类,选型时不必追求“最先进”,而要匹配你的数据规模、组织复杂度与决策节奏:
- 规则引擎 + 统计模型(回归/分位):适用于薪酬结构清晰、规则明确的企业(例如按职级带宽、绩效系数、地区系数进行预算拆解)。优点是稳定、可解释、便于审计;缺点是对异常变化的捕捉能力有限。
- 时间序列/滚动预测:适合滚动预算、人力成本季节性明显的行业(零售、制造旺季)。它依赖历史稳定性,若组织频繁调整或口径变化,效果会明显变差。
- 机器学习模型(树模型、集成模型等):在数据维度丰富、样本量足够时能提升预测精度,尤其在“影响因子复杂”的场景(例如把招聘难度、离职风险、技能标签纳入溢价预测)。但缺点是需要更强的数据治理与解释层,否则易形成黑箱。
这里有一个常见误区:把“预测误差更低”作为唯一目标。薪酬管理的决策周期往往以月/季/年为单位,过度追求短期误差最小,可能导致模型过拟合,反而不利于长期预算稳定。边界条件是:当企业数据量较小(例如员工数不足几百、岗位变化大),与其上复杂机器学习,不如把规则、口径与情景管理做好,提升可控性。
表格2:常见算法在薪酬预测中的对比(示例)
| 模型类型 | 准确性潜力 | 可解释性 | 数据要求 | 计算成本/运维 | 适用场景 |
|---|---|---|---|---|---|
| 多元回归/分位回归 | 中 | 高 | 中 | 低 | 市场对标、带宽校准、预算拆解 |
| 时间序列(ARIMA等) | 中 | 中 | 中-高(需稳定历史) | 中 | 滚动预算、季节性人力成本 |
| 决策树/随机森林/GBDT | 高(数据充分时) | 中 | 高 | 中-高 | 多因子溢价、复杂人力成本驱动 |
| 神经网络(深度学习) | 高(特定场景) | 低 | 很高 | 高 | 大规模、多源数据、需专门团队运维 |
2. 可解释性(XAI)是关键:让高管相信结果,也让业务愿意执行
在薪酬领域,“能解释”不是锦上添花,而是系统能否进入决策流程的门票。我们建议从三个层级检验可解释性:
- 因素拆解:系统是否能把预算变化拆成可理解的贡献项,例如人员结构变化、市场基准上移、绩效分布变化、社保基数调整、政策因素等,并支持版本对比。
- 规则可追溯:调薪模拟是否能追溯到具体规则(职级带宽、绩效系数、特别调薪、红圈/绿圈处理),并能解释例外审批的原因。
- 群体影响评估:对于公平与合规场景,系统能否说明差异来源(岗位族结构不同、地区差异、绩效分布差异),避免把结构性差异误判为不公平。
可解释性的机制价值在于降低组织阻力:CFO需要知道成本增量来自哪里,业务负责人需要知道为什么自己的团队预算被压缩,员工沟通需要有一致口径。反例提示:如果系统只能输出一个“建议调薪百分比”,却无法解释影响因子,组织往往会回到Excel二次计算,系统沦为数据展示层。下一步要看的是用户是否能把解释转化为行动,这取决于交互与流程设计。
3. 用户体验与交互设计:让HR业务人员做得出情景、控得住版本
薪酬模拟预测系统的使用者通常不是数据科学家,而是薪酬经理、HRBP与财务BP。判断体验好不好,不看界面是否炫,而看三件事:
- 情景管理:是否支持多情景并行(保守/基准/激进),并能锁定假设(HC、离职率、调薪范围、奖金系数)与版本号,避免会议上“各说各的数”。
- 组织钻取与回溯:能否从集团→事业部→部门→岗位族逐层钻取,并对历史版本做回溯比较。
- 协同与审批:预算与调薪结果是否能在系统内流转,形成可追踪的审批链路与沟通记录,而不是导出后线下流转失控。
边界条件是:如果企业管理习惯高度依赖线下拍板与口头规则,再好的交互也很难替代组织习惯,建议先把关键规则固化为最小闭环流程,再逐步扩展自助分析权限。过渡到最后一部分:即便战略、数据、算法都过关,系统是否能持续产生价值,还取决于它能否融入你的HR与财务技术生态,并在未来3-5年可扩展。
图表2:薪酬预测系统技术架构示意图(Mermaid结构图)

四、生态整合与未来演进:构建可持续的HR数字能力
好系统不只是一套软件功能,而是一种能与HR、财务、业务系统形成闭环的能力;一旦系统无法融入既有生态,预测就会停留在报表层,难以进入预算与发放的主流程。
1. 集成与开放能力:能否与ERP/HRIS/绩效系统形成数据闭环
生态整合的核心是两件事:数据进得来与结果出得去。选型时建议把接口需求写成业务链路,而不是IT术语清单:
- 数据进来:从HRIS同步组织与人员主数据;从薪资模块获取历史发放与结构;从绩效系统获取等级与校准结果;从财务系统获取科目、成本中心、预算控制规则。
- 结果出去:预算版本能否回写财务预算体系;调薪结果能否回写薪资发放系统(含生效日期与追溯规则);关键报表能否推送到经营分析平台;审批结果能否沉淀在流程平台。
这里的机制差异很现实:一体化平台往往在“同厂商生态”集成更顺,但在多系统并存的集团里,开放API、数据字典、以及接口稳定性更关键。反例提示:如果系统只能通过手工导入导出维持数据交换,短期可用,长期会因口径漂移与操作差错导致预测可信度下降。接下来要看系统能否承受企业规模与组织复杂度的增长。
2. 可扩展性与性能:未来3-5年组织变大、规则变多,系统扛不扛得住
薪酬模拟预测系统的性能不仅是“算得快”,更是“变化时不崩”。我们建议从三类扩展性检验:
- 规模扩展:员工数增长、组织层级增加、跨区域用工扩展时,计算性能与报表响应是否稳定;是否支持分布式计算或批处理队列。
- 规则扩展:奖金计提口径调整、社保政策变化、岗位体系重构时,规则引擎能否低成本配置,而不是每次都要定制开发。
- 场景扩展:从年度预算扩展到滚动预测,从调薪扩展到长期激励摊销与总回报分析(Total Rewards)时,是否能复用同一套数据与权限体系。
边界条件是:如果企业处于频繁并购整合期,建议优先选择能支持多法人、多薪资方案并行的架构,并把“并表口径与历史追溯”作为硬指标,否则预测结果会在集团层面失真。最后一个关键变量是供应商:系统是长期资产,供应商的产品路线与交付能力决定你能否持续演进。
3. 供应商的服务与愿景:交付能力比PPT路线图更重要
“哪个好”最终会落到谁能把系统真正落地并持续迭代。我们建议把评估拆成四类可验证信息:
- 产品路线与迭代频率:过去12个月的版本更新记录、关键能力的交付证据,而不仅是未来规划。
- 交付方法论:是否提供从口径梳理、数据治理到权限模型的标准实施路径;是否有行业模板与最佳实践沉淀。
- 客户成功与运营支持:上线后是否有持续的模型校准、报表迭代、合规变更支持;响应SLA是否写入合同。
- 行业经验与可参考案例:优先看与你组织复杂度相近的案例(多地区、多法人、矩阵组织),并通过访谈了解真实使用强度,而不只看“是否上线”。
一个容易忽视的副作用是“过度定制”:短期满足需求,长期升级困难、成本失控。因此选型时要区分:哪些是必须定制(如特定行业补贴规则),哪些应通过配置实现(如调薪矩阵、审批流)。过渡到结语:当你用四维框架把不确定性拆解,所谓“哪个好”会变成可讨论、可验收的决策题,而不是凭印象拍板。
图表3:HR技术生态系统集成图(Mermaid结构图)

结语
回到开篇问题:2026年薪酬模拟预测系统哪个好,本质不是在同一张功能清单上比高低,而是看它能否在你的组织里形成可运行的决策闭环——战略可对齐、数据可治理、结果可解释、生态可集成。基于本文四维框架,我们给出一组可直接执行的建议,便于你把选型从“看演示”转为“可验证的决策过程”:
- 先定主目标再选系统:在成本控制、人才激励、公平合规中明确主目标,并把验收指标分成产出层/过程层/结果层,避免上线后价值争议。
- 把数据口径工程前置:至少完成薪酬总额口径、组织/岗位/职级映射、成本中心与财务科目映射,并明确主数据责任人再启动系统配置。
- 把可解释性写进评估与合同:要求演示时输出因素拆解、规则追溯与版本对比;在合同中约定关键报表、审计日志与权限能力的交付标准。
- 用“闭环链路”验收集成能力:以预算回写、调薪回写、审批留痕三条链路做POC验证,优先淘汰只能靠导入导出的方案。
- 控制定制比例,确保可持续升级:对必须定制的规则设上限与边界,对可配置能力提出明确要求,避免把系统做成难以迭代的“一次性交付”。





























































