-
行业资讯
INDUSTRY INFORMATION
【导读】 薪酬激励失效并不等同于“钱给少了”,更常见的原因是激励与业务目标、岗位贡献、员工真实需求之间发生结构性错位。本文面向企业管理者、HR负责人和业务一线管理者,按“诊断—对比—落地”三步,把行业常规做法与专家建议放在同一张地图上检验:哪些动作只是在短期止痛,哪些属于体系重构;哪些适合现金流充裕的大厂,哪些更适合预算受限的中型企业。阅读价值在于:你可以直接据此做一次薪酬激励失效体检,并形成2026年薪酬激励失效怎么有效应对?的行动清单。
不少企业在2025年末复盘时会发现一个矛盾:年度奖金并不低、调薪也没有明显落后,但关键岗位依然“稳不住”,新业务也“推不动”。与此同时,国企与部分强监管行业对薪酬分配的规范要求更细,民企又面临外部人才价格波动与利润压力,结果是——激励既要合规,又要有效,还要可持续。问题随之变得具体:在2026年,薪酬激励失效到底应该怎么修,先修哪里,怎么避免越修越乱?
一、薪酬激励失效的四大病灶诊断
薪酬激励失效的本质是管理系统与人、岗、业绩之间的“链接”松动:员工看不到清晰的贡献—回报对应关系,管理者也无法用可解释的规则推动行为改变。诊断时,建议先把问题从“情绪描述”拉回到“机制变量”。
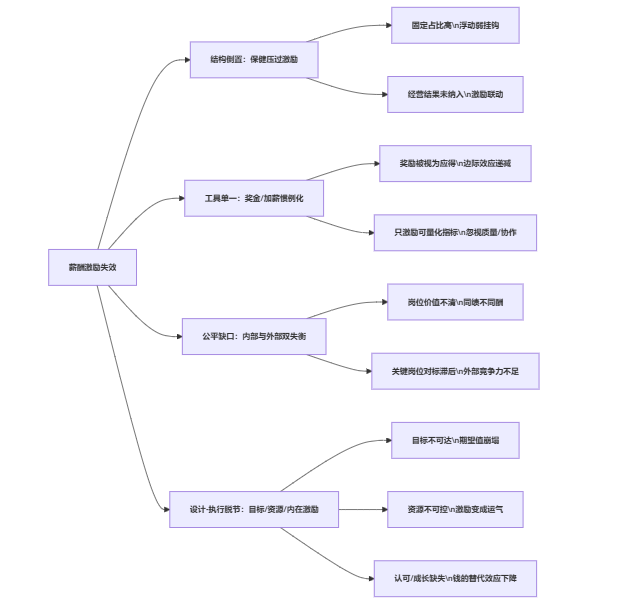
1. 保健与激励功能倒置:固定占比过高、浮动失真
不少组织把薪酬当成“稳定器”而非“驱动器”。表现为固定薪资占比长期偏高,浮动薪酬占比偏低;即使设置了浮动,也常出现与绩效弱挂钩、与经营结果弱挂钩、与岗位价值弱挂钩的“三弱”现象。结果是:员工获得的是确定性收入,却失去对“多做多得、做好多得”的确定性预期。
从实践看,固定占比高并非原罪——在劳动密集型、生产安全类岗位,固定偏高有利于稳定队伍;问题在于一旦组织想要通过激励推动增长、创新或结构调整,原有结构就会出现“边际激励不足”。更典型的失真是:绩效工资名义上存在,但被平均分配、被事后补偿、被领导拍板替代规则,员工感知到的是“绩效是一种说法”,激励自然失灵。
应对上,专家建议通常强调两条“硬链接”:
- 浮动薪酬至少要同时挂两根线:个人绩效(或团队绩效)+企业经营结果(或项目结果),避免只看KPI导致局部最优。
- 用岗位价值决定“可激励空间”:高价值、高稀缺岗位允许更高浮动区间;低波动岗位保持稳定结构,减少无效波动带来的心理成本。
边界条件也需要讲清:当企业处于现金流紧张、业务高度不确定阶段,盲目提高浮动比例可能带来收入波动过大、反而加速离职;此时更适合先把浮动做“可解释”、把规则做“可预测”,再逐步调整比例。
2. 激励手段单一化困境:奖金变成惯例、加薪变成惯性
行业常规做法里,最常见的组合是“年度调薪 + 年终奖 + 项目奖(或销售提成)”。它们并非无效,而是容易在两类情境下失效:
第一类是奖励被惯例化。连续多年按相似规则发放后,员工把奖金视为“应得收入的一部分”,激励属性下降,保健属性上升。第二类是奖励与关键行为脱钩。比如企业希望推动跨部门协同、交付质量、客户满意度,但奖金分配仍主要依据单一产出指标,导致员工在“拿到奖金”与“做对事情”之间做理性选择。
一个制造业案例(匿名)具有代表性:企业把可变薪酬的85%集中在产量与出勤相关指标上,短期产出上升,但质量返工与安全隐患增加;一年后核心工艺人员离职率反而上行。这里的问题不是“奖金不够”,而是激励只覆盖了容易量化的部分,忽视了质量、改善、传帮带等关键贡献,最后形成逆向选择。
专家建议更强调“激励工具箱”而不是“奖金加码”:
- 短期激励用于强化即时行为反馈(季度/项目里程碑/质量改善奖)。
- 中长期激励用于绑定关键人才与关键业务(项目跟投、利润分享、分红权、虚拟股权/限制性激励等合规形态)。
- 非现金激励用于解决“钱解决不了但又真实存在”的需求(学习基金、认证支持、弹性工作权、内部流动机会、荣誉体系)。
反例提示:中长期激励并非万能。若业务模式不清晰、估值或利润不稳定,承诺型激励可能演变为“解释成本”;此时更适合采用项目制收益分享或阶段性留任奖,先把可兑现性做扎实。
3. 公平性双维度缺失:内部不服、外部不值
薪酬激励失效最常见的“导火索”是公平感崩塌。公平包含两个维度:
- 内部公平:同岗同绩、同绩同酬;差异能被规则解释,而不是靠关系解释。
- 外部竞争力:关键岗位的总报酬与市场对标不脱节,至少不在明显劣势区间。
不少企业只做了外部对标,却没有把内部岗位价值、绩效区分度与薪酬区分度对齐,于是出现两种典型抱怨:一是“干多干少一个样”,二是“外面给得更多”。当这两种抱怨同时出现时,组织会进入一种高成本状态:要么不断补偿性加薪,要么不断用招聘替代培养,结果是成本上升、能力体系变薄。
行业常规动作通常是年度薪酬调研 + 职级体系优化,但它偏“静态”。专家建议则更强调“动态校准”:
- 关键岗位做滚动对标:尤其是稀缺技术、销售大客户、供应链关键角色,至少半年一看市场变化。
- 把贡献度可视化:用技能、成果、影响范围、风险承担、价值观行为等形成可解释的贡献画像,让差异“有证据”。
需要注意的边界:薪酬透明度越高,对岗位评估、绩效管理、数据准确性的要求越高。若绩效评价尚未稳定,过早推动高透明可能引发新的争议。
4. 方案设计与执行脱节:目标不可达、资源不匹配、内在激励被忽视
很多激励方案写得漂亮、落地却走样,通常卡在三处:
- 目标不可达:指标设得过高或逻辑不闭环,员工再努力也难完成,激励直接失去“期望值”。
- 资源不匹配:完成目标所需资源不在员工可控范围内(比如产能、预算、跨部门配合),奖金变成“运气奖”。
- 内在激励被忽视:对知识型、项目型岗位而言,成就感、被认可、成长路径的影响可能不低于现金,但很多企业只用钱解决一切,反而把协作关系货币化、把组织信任消耗掉。
专家体系里常用一个可操作的校验框架:激励方案要回答清楚七件事——目的、对象、工具、量化口径、周期节奏、规则变更机制、资金来源与极端情形预算。你会发现,很多失效方案恰恰是“口径不清、节奏不稳、变更随意”。
图表1给出一个便于复盘的归因结构,把四大病灶拆成可讨论的机制点。

二、破局路径对比:行业常规做法 vs 专家建议
要让激励重新有效,关键不在于“换一套更复杂的方案”,而在于用同一套判断标准去对比:它是否让贡献可衡量、回报可预测、差异可解释、预算可承受。下面按四个维度展开对照,并先给出一张对比总表,便于企业做快速定位。
1. 功能定位:2026年薪酬激励失效怎么有效应对?先把保健与激励重新配平
行业常规做法往往是提高绩效奖金占比、增加福利种类,逻辑是“给得更多就会更有动力”。但当组织的主要矛盾是“贡献与回报链接失真”,多给钱可能只会把不合理机制的成本放大。
专家建议更强调功能分层:
- 保健部分追求稳定与公平(岗位基薪、合规津补贴、基础福利),减少员工对基本生活的不确定性焦虑。
- 激励部分追求差异与导向(绩效、经营联动、项目收益分享、关键人才留任机制),明确告诉员工“组织想奖励什么”。
在一些成熟企业里,会把激励部分进一步分成两类:一类是“结果激励”(对业绩、利润、交付负责),另一类是“过程激励”(对质量、安全、协同、改善负责),避免单一结果导向带来透支。
表格1 行业常规做法 vs 专家建议(四维度对比)
| 维度 | 行业常规做法 | 专家建议 | 有效性差异(常见表现) |
|---|---|---|---|
| 功能定位 | 提高绩效奖金占比;福利加法 | 建立保健-激励动态平过;浮动与个人绩效+经营结果双挂钩 | 常规更偏短期止痛;专家更强调可持续与可解释 |
| 手段创新 | 股权激励、项目奖金(多覆盖高层/少数人) | 全面薪酬(Total Rewards);个性化激励包(学习/弹性/成长权) | 常规覆盖面有限;专家更容易在全员层面形成体验改进 |
| 公平性建设 | 年度市场调研;职级体系优化 | 动态对标;贡献度量化图谱(技能+成果+行为) | 常规静态、滞后;专家强调滚动校准与证据链 |
| 方案设计 | 年度调薪+KPI考核;规则较粗 | 七要素(目的/人/工具/量/时/变/来源)闭环;兼顾内在激励 | 常规执行偏差更大;专家更重视可落地性与预算极端情形 |
(提醒:对比并不意味着常规做法无效,而是要看企业所处阶段、管理基础与合规边界。)
2. 手段创新:从单一现金到全面薪酬(Total Rewards)与个性化组合
行业常规做法中的“创新”,常被简化为上股权、上项目奖。但在不少企业里,股权激励最终成了少数高层的福利,项目奖则因口径争议导致内部摩擦。其根本原因是:组织只是在原有薪酬框架上叠加工具,却没有重做价值主张(员工为什么愿意投入、愿意留下)。
专家建议更倾向用全面薪酬把激励分解成若干可组合要素,并允许不同人群拿到不同“组合包”。例如:
- 对一线与基层主管:稳定收入 + 清晰的技能等级工资 + 可兑现的改善奖(小额高频)。
- 对专业骨干:项目收益分享 + 学习基金/认证支持 + 技术晋升通道(不必走管理岗)。
- 对核心人才:中长期绑定工具 + 更高自主权(团队选择权、课题选择权)+ 明确的继任/角色扩张路径。
图表2用结构化方式呈现全面薪酬模型,便于你把“只会发钱”的激励方案拆开重组。

边界条件需要强调:个性化组合会提高管理复杂度。若企业HR数据底座薄弱、管理者能力参差,建议先在关键群体做试点(如研发骨干、销售大客户团队),跑通规则再扩面。
3. 公平性建设:从静态对标到动态校准与贡献证据链
行业常规做法侧重“做一次岗位评估、做一次市场调研”,但2026年的人才价格波动更快,且岗位形态变化(AI相关岗位、新业务BD、跨境合规等)让传统样本难以覆盖。静态对标的结果往往是:该调的不敢调,不该调的调了,最后靠“专项补偿”修修补补。
专家建议强调两条主线:
- 外部竞争力动态化:关键岗位采用滚动对标,结合招聘报价、离职去向、候选人拒绝原因等“交易数据”修正市场价,而不只依赖年度报告均值。
- 内部公平证据化:用岗位价值(责任/复杂度/影响范围)+绩效贡献(结果/质量/协作)+稀缺度(技能替代成本)形成一套可解释的差异依据,减少拍脑袋带来的不信任。
这里的副作用也要提前预警:证据链越完整,对数据治理要求越高;若绩效评价偏主观,贡献证据链可能被认为是“更复杂的主观”。因此建议先做两件基础工作:统一岗位族与职级框架、提升绩效评估一致性(校准会、行为例证库、评估者训练)。
4. 方案设计:从年度动作到闭环机制,把执行难题关进流程里
行业常规做法的痛点不是“不努力”,而是方案以年度为单位,执行以人治为主:年初定目标、年末算奖金,中间缺少资源协调与过程反馈,导致激励像一次事后结算。到了业务波动较大的年份,规则变更频繁,员工对激励的信任被反复消耗。
专家建议更强调“闭环”——把激励当成一个可迭代的管理产品,而不是一次性政策。核心做法包括:
- 在目标设定阶段同步做资源承诺与依赖关系管理(跨部门SLA、预算锁定、产能/工具保障)。
- 在执行过程中设立里程碑与反馈机制(季度复盘、项目阶段验收),让员工知道自己离回报还有多远、差距来自哪里。
- 在结果分配后做效果评估(留存、绩效分布、质量指标、协作指标),下一周期据此调规则,而不是靠“舆情压力”临时加码。
这也是很多组织回答“2026年薪酬激励失效怎么有效应对?”时容易忽略的一点:激励不是只在“发钱那天”发生,而是在全年持续塑造行为预期。
三、2026融合实践:技术赋能与管理升级的双螺旋
要在2026年把激励从“纸面正确”变成“行为有效”,通常需要两条线同步推进:一条线用数字化手段提升规则执行力与可解释性,另一条线用管理升级修复目标、资源与组织信任。两者缺一,都会出现“系统很强但没人信”或“理念很好但落不下去”。
1. 政策合规性落地:薪酬系统如何适配规范、激励、倾斜
在国企与强监管行业,薪酬管理既要激励,又要经得起审计与追溯。行业常规做法多依赖线下审批、表格流转、事后抽查,效率低且口径不一致。专家建议则更倾向把规则固化为系统能力:薪酬预算、审批权限、发放口径、例外流程都留痕,让“按制度办”变成低摩擦动作。
表格2 规范-激励-倾斜在系统中的实现映射(示例)
| 管理要求 | 管理重点 | 系统落地要点(可选能力) | 常见风险点 |
|---|---|---|---|
| 规范 | 口径统一、可追溯、可审计 | 规则引擎、审批流、权限分层、审计日志、数据口径字典 | 例外发放无记录;口径多版本并存 |
| 激励 | 贡献强绑定、差异可解释 | 绩效结果集成、项目核算、奖金模拟测算、分布校准 | KPI口径争议;分配黑箱 |
| 倾斜 | 资源向关键岗位/一线倾斜 | 关键岗标签、倾斜系数配置、预算池管理 | 倾斜无依据引发新的不公平 |
边界条件:系统能提高一致性,但无法替代制度设计。若岗位价值与绩效口径本身不清晰,系统只会把问题“更稳定地放大”。
2. 数据驱动个性化:用员工画像匹配激励组合,而不是给所有人同一套
在人才结构快速代际更替的背景下,一刀切激励越来越难。行业常规做法是按职级分层,但职级并不能完全代表需求差异:同为P6研发,有人更看重现金,有人更看重课题自由与成长机会。
专家建议采用“可解释的画像”来做组合匹配:以岗位族、能力等级、绩效稳定性、稀缺度、留任风险、发展阶段为主变量,形成几类可运营的人群包。再把激励拆成模块(现金、学习、弹性、认可、长期绑定),做“套餐化”配置。某零售企业的做法是把福利与排班弹性作为核心激励变量,对高峰时段承担更多的一线员工给出更可控的弹性权益与技能津贴,留存改善明显。这里的关键点不在“AI多先进”,而在于变量选择是否能被员工理解、是否能被管理者执行。
反例提示:画像过细会引发“为什么他有我没有”的比较效应。解决办法是把差异建立在可验证标准上(岗位稀缺度、绩效等级、技能认证),并提供清晰的“获得路径”。
3. 动态公平感知:把内部贡献与外部竞争力做成可沟通的仪表盘
公平感不是一个抽象口号,它来自持续的可沟通信息。行业常规做法在于“出了结果再解释”,而员工真正需要的是“过程可预期”。专家建议把两类信息做成可视化、可解释的管理报表(不一定对全员公开,但至少对管理层与HR公开且口径一致):
- 内部:同职级薪酬分布、绩效分布、调薪/奖金差异依据、关键岗位倾斜效果。
- 外部:关键岗位市场区间、招聘报价趋势、离职去向与薪酬差异(脱敏后使用)。
这里的一个隐喻可以帮助理解:公平感更像“对规则的信任账户”,一次不透明的例外操作就可能透支多次规范沟通积累的余额。控制例外、留痕例外、解释例外,是提升公平感的现实抓手。
4. 闭环管理迭代:从方案设计到效果评估的数字化闭环
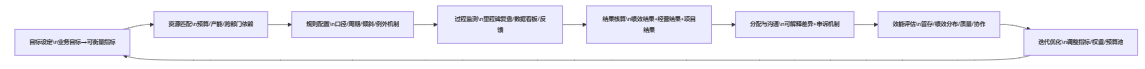
把激励做成闭环,核心是让四件事连起来:目标—资源—过程—结果。否则就会出现“目标很燃、资源很虚、过程靠吼、结果靠补偿”。图表3给出一个可直接用于内控与项目管理的闭环流程。

落地提醒:闭环并不意味着流程越多越好。中小企业更适合采用“轻量闭环”——保留目标、口径、复盘、评估四个关键节点,减少审批层级,把迭代速度做出来。
结语
回到开篇问题:2026年薪酬激励失效怎么有效应对? 本文的对比结论是——常规做法多在“加钱、加工具、加动作”,而专家建议更强调“重建链接、重做规则、重塑体验”。如果你希望在一个季度内看到方向性变化,建议按以下顺序推进(3—5条可执行):
- 先做诊断再动结构:用“结构倒置、工具单一、公平缺口、执行脱节”四维清单开一次跨部门复盘会,明确主因排序,避免头痛医头。
- 把激励从结果结算改成全年管理:建立季度里程碑复盘与口径校准机制,让员工对回报形成可预测预期。
- 关键岗位先试点动态对标与倾斜规则:对稀缺岗位做半年滚动对标,同时把倾斜依据写进制度与系统口径,减少拍板争议。
- 用全面薪酬重组工具箱:把学习基金、认证支持、弹性权益、荣誉认可纳入激励组合,降低单纯现金的边际递减。
- 把例外管理纳入合规与公平工程:所有例外发放必须留痕、可解释、有上限;否则激励会被内部不信任快速稀释。
做到这些,薪酬激励不一定立刻“神奇有效”,但它会重新变成一套可解释、可预测、可迭代的管理系统——这恰恰是2026年组织面对不确定性时最需要的确定性。





























































