-
行业资讯
INDUSTRY INFORMATION
【导读】 薪酬国际化挑战的难点,往往不在“薪酬算得对不对”,而在“能否在全球竞争力、属地合规、内部公平与成本效率之间形成可持续的平衡”。本文以2026年企业出海与跨境用工的典型场景为背景,按“策略框架—数字化赋能—人才与文化—合规与风控”四条主线,对比专家建议与行业常规做法的差异与代价,给到可落地的管理路径。适合负责海外业务的人力资源负责人、薪酬绩效负责人、财务与法务合规团队,以及正在推进全球化薪酬体系的企业管理层阅读。
跨境业务越做越深后,薪酬管理会暴露出一种结构性矛盾:业务希望“快、灵活、能抢人”,治理要求“稳、合规、可审计”。再叠加各国劳动法规差异、税务与社保口径不同、数据跨境要求趋严,以及国内对薪酬公平与规范的关注上升,企业很容易陷入两难:要么以“统一标准”压住复杂度,结果在当地招不到人;要么以“属地灵活”快速应对,最后在成本、内外部公平和审计上付出更大代价。2026年薪酬国际化挑战怎么有效应对?关键在于把薪酬从“单点方案”升级为“可持续的系统能力”。
一、策略框架设计:从割裂到系统
应对薪酬国际化挑战,最先要补的不是某个津贴或某张薪表,而是一个能随出海阶段变化而动态调整的策略框架;专家强调“策略组合+阶段适配”,行业常规做法则更像“遇到问题打补丁”,短期能跑、长期必乱。
1. 薪酬策略组合应用(专家建议 vs 常规做法)
很多企业在海外薪酬上吃亏,根源不是“不懂市场价”,而是把薪酬当成单变量:要么只盯成本,要么只盯外部对标。研究视角里,更可操作的方式是把薪酬拆成六组可调整的“旋钮”,并让它们形成联动:
- 薪酬成本策略:预算口径、总包控制、投产逻辑(人力成本与业务产出如何挂钩)。
- 薪酬水平策略:领先/跟随/滞后,不同国家、不同岗位可以不同定位。
- 薪酬架构策略:等级带宽、宽带/窄带、固定与浮动比例、奖金池设计。
- 薪酬差别策略:对关键岗位、稀缺技能、艰苦地区、外派与本地的差异化规则。
- 薪酬增长策略:调薪机制、晋升与能力增长的联动、一次性激励与长期激励的边界。
- 薪酬支付策略:支付频率、币种、跨境支付路径、税后/税前安排与员工感知。
专家建议的关键不是把六个策略写进制度,而是“按业务目标给权重”。例如同样是东南亚市场:
- 处于抢占期的互联网业务,可能更需要“水平领先+增长快+关键岗位差别大”,容忍短期成本波动来换速度;
- 处于交付稳定期的工程承包业务,更看重“成本可控+支付合规稳定+外派激励结构化”。
行业常规做法更常见的是两种路径:
- 只做市场对标:每年买一份薪酬报告,把本地岗位粗略映射后“按分位数上调”,但未同步调整奖金机制、绩效口径与支付规则,导致“薪酬涨了、激励没变、成本失控或人才仍流失”。
- 只做预算压降:把海外薪酬当成费用中心,对外派与本地统一压缩,短期财务好看,长期会以岗位空缺、合规纠纷、项目延期的形式反噬业务。
边界条件也要讲清:若企业海外业务体量很小(例如只有少量代表处),全套六策略不必一次性上齐,但至少要把“水平定位、支付合规、差别规则”三件事先做成明确口径,否则每次招人都会变成“临时谈判”。
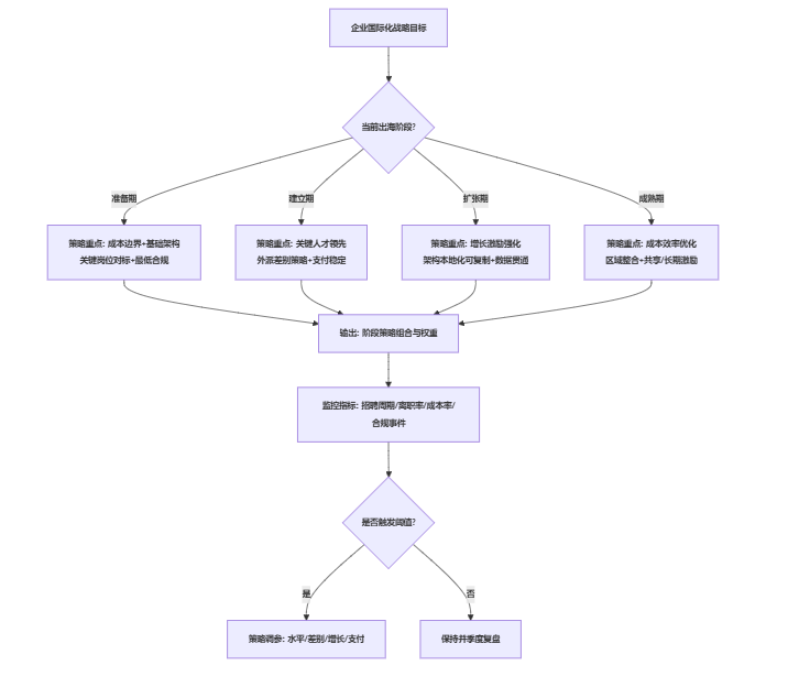
2. 阶段适配性管理(专家建议 vs 常规做法)
海外薪酬不是“全球一张表”,而是“随出海阶段变化的一套打法”。实践中我们观察到,很多组织失败不是方向错,而是节奏错:建立期就追求高度标准化,或成熟期仍靠个案谈判来解决。
可操作的划分方式是按四个阶段看薪酬重点:
- 准备期:岗位体系与任职资格先行,明确外派政策“可用、可算、可审”。重点是预算边界、关键岗位的市场基准、最低合规要求。
- 建立期:核心在“人能不能到位”。外派激励、艰苦地区津贴、住宿与子女教育等支持政策需要结构化,不然外派全靠个人意愿。
- 扩张期:核心在“体系能不能复制”。本地化招聘扩大后,薪酬架构与绩效奖金必须能规模化运转,避免每个国家形成一个“人治版本”。
- 成熟期:核心在“成本效率与治理”。开始做区域化平台、共享服务、薪酬结构的标准化整合,并把激励从“补贴驱动”转为“绩效与共享驱动”。
常规做法往往是“一刀切复制总部”:把总部的职级、薪级、奖金规则直接映射到海外,短期省事,但在当地会遇到两类典型阻力:
- 当地市场对固定薪的占比、奖金兑现节奏有固定习惯,硬套会影响招聘与留任;
- 绩效口径与业务模式不同(例如渠道型与项目型),奖金机制失真,员工感知“努力不值钱”。
这里的反例也存在:在强监管行业或高度标准化的全球制造体系中(例如部分车企、消费电子),统一框架能带来更强的内部一致性与跨国流动便利,但前提是企业有成熟的岗位体系与全球HR运营能力,否则“统一”只是把问题推迟。
3. 差异化与公平性平衡(专家建议 vs 常规做法)
2026年的薪酬治理语境里,“差异化”与“公平性”会同时被放大:人才端的稀缺性要求差异化,治理端与员工端的感知要求公平性。专家建议的核心是做结构化、透明化的差异,而不是“靠老板拍板的差异”。
专家建议通常会落到三条可审计的判据:
- 按岗位价值差异化:关键岗位、稀缺技能岗位与一般岗位的薪酬带宽、激励比例不同,并能说清楚依据(岗位评估、外部对标、业务影响)。
- 按地域与生活成本差异化:但不简单用“国别补贴”概念,而是用生活成本指数、艰苦系数、安保等级等可量化因子。
- 按绩效与能力差异化:把“增长策略”做成制度化的调薪矩阵,减少临时谈判。
与此同时,公平性不是“大家一样”,而是“规则一致、解释得通”。因此专家往往会增加两类机制:
- 内部公平审查:同岗同薪的风险、性别/年龄/国籍的结构性差异监测;
- 高管与关键人才激励的组合设计:把短期、中期、长期激励分层,并引入非货币激励(任职机会、长期保障、荣誉与治理约束),在“效率与公平”之间形成可解释的平衡。
行业常规做法常见两种极端:
- 过度粗放差异:按国籍、按派遣身份简单拉开,容易引发本地员工对“天花板”的不满;
- 过度平均:为了避免争议把差异压平,结果关键岗位只能靠“个案加价”,体系名存实亡。
提醒一句:如果企业尚未建立基本的岗位体系与绩效口径,谈公平性会被迅速拉回“情绪争议”;这种情况下先补“岗位与绩效的可比性”,比先做薪酬透明更稳。
图表1:基于出海阶段与业务战略的薪酬策略组合动态决策流程图

二、数字化赋能:从低效到智能
跨国薪酬的复杂度,靠人堆与Excel堆不出稳定性;专家路径是用一体化平台把“核算、合规、对标、分析”做成流程能力,而常规做法多停留在“能发工资就行”,把风险留在系统外。
1. 核心功能需求与价值(专家洞察)
从操作层看,国际化薪酬至少有四类“硬问题”绕不开:
- 多国核算:不同国家的计薪周期、加班规则、社保基数与税前扣除口径不同;
- 多币种支付:汇率波动、支付通道合规(含反洗钱审查)、到帐时效与失败率;
- 合规证据链:工资单、个税申报、社保缴费、雇佣合同条款与政策留痕要可审计;
- 数据一致性:员工主数据、岗位数据、绩效结果与薪酬结果要能对得上,否则分析与治理都是“假账”。
专家强调数字化的价值,不是“上系统显得先进”,而是把以下指标变成可控:
- 计算错误率下降(减少人工返工与争议);
- 合规事件下降(降低罚款、仲裁与声誉风险);
- 招聘与保留效率提升(对标更及时,方案更可解释);
- 人力成本的可预测性提升(预算滚动与情景模拟)。
在一些组织里,数字化就像给海外薪酬装上“仪表盘”(这是本模块唯一类比):不是让车跑得更快,而是让管理者知道什么时候该加油、什么时候该刹车。
2. 解决方案对比:专业平台/深度集成 vs 手工/零散系统
专家推荐的技术路线通常有两类:
- 专业全球薪酬管理云平台:覆盖多国薪酬、税务与支付,适合海外分布广、用工形态多(本地雇佣+外包+远程)的企业;
- 与核心HRIS/财务系统深度集成的薪酬模块:适合组织流程成熟、需要强内控与统一主数据治理的集团型企业。
不论哪条路线,专家都会强调两个“必须”:
行业常规做法往往是“多系统拼盘”:总部一个系统、海外各国一个系统,再加Excel做汇总。短期看似灵活,长期有三类成本会不断放大:
- 隐性人力成本:重复录入、对账、手工修正;
- 合规不可控:法规变更依赖个人跟踪,错过窗口期;
- 管理不可解释:当业务问“为什么这个国家成本突然涨了”,只能给出事后解释,无法做事前模拟。
表格1:薪酬国际化数字化解决方案核心能力对比表
| 能力维度 | 专家推荐方案(专业云平台/深度集成模块) | 行业常规做法(手工/零散系统) | 主要差距与后果 |
|---|---|---|---|
| 多国薪酬核算 | 自动化规则引擎,支持复杂税制社保与口径配置 | Excel+人工校验,强依赖关键人 | 错误率、返工率高,影响体验与合规 |
| 合规性管理 | 内置法规库与更新机制,可配置校验点与预警 | 人工跟踪法规,滞后且易漏 | 罚款、仲裁、审计整改风险上升 |
| 市场数据对标 | 可接入外部对标数据与内部历史数据,形成可比口径 | 零散报告手工录入,口径不一致 | 方案滞后,关键岗位定价不准 |
| 成本模拟优化 | 支持情景模拟(汇率、调薪、编制变化)与预测分析 | 简单测算,难覆盖复杂变量 | 预算滚动困难,成本波动不可控 |
| 数据贯通与员工自助 | 与HRIS/财务/考勤集成,多语言自助查询 | 依赖邮件与人工解释 | 透明度低、争议多、HR负担重 |
边界条件:如果企业海外只在单一国家且人数极少,轻量方案也可接受;但一旦出现“多国、多币种、多雇佣形态”,继续手工处理通常会在扩张期“突然失效”。
3. 数据治理与AI应用(专家前沿 vs 常规局限)
当企业开始跨国对比岗位价值、推动区域化薪酬治理时,最难的常常不是算法,而是数据:岗位名称不统一、职级体系不一致、津贴口径各自为政,导致“看起来有数据,实际不可比”。
专家前沿做法更强调三件事:
- 主数据治理:统一员工、组织、岗位、职级、币种与津贴字典,明确数据责任人;
- 公平性与合规的自动检查:例如同岗同薪异常提醒、最低工资与加班规则校验;
- AI辅助决策(谨慎应用):用模型做趋势预测、离职风险提示、成本情景测算,但把最终决策保留给业务与治理机制,避免“黑箱定薪”。
常规局限在于:数据标准缺失导致分析结论不稳定;AI即便引入也多停留在“报表自动化”,没有进入决策闭环。需要提醒的是,在数据质量未达标前强推AI,往往会把错误放大得更快,这是典型副作用。
三、人才与文化:从冲突到融合
薪酬国际化最终要在员工体验上兑现:外派愿不愿意去、本地愿不愿意留、关键人才愿不愿意跟业务一起熬;专家强调把薪酬嵌入人才全周期并做跨文化沟通,而常规做法往往只解决“派出去”和“发工资”。
1. 人才管理闭环:把薪酬放进“选-育-用-留-退”(专家体系 vs 常规短板)
许多企业海外扩张时,会把资源集中在“选、用”,忽略“留、退”。结果就是:外派靠一次性补贴拉动,任期结束后回流岗位与发展路径不清晰,形成“出去一批、回来一批、流失一批”的循环。
专家体系会把薪酬与人才闭环绑定在两处关键节点:
- 留(留任):外派津贴不只是一笔钱,还包括家庭支持(居住、探亲、安保、子女教育补贴或资源协调)、医疗保障、紧急事件支持等;这些内容如果不结构化,外派就会高度依赖个人谈判。
- 退(回流/退出):回流岗位、职级对接、薪酬落差处理、回国后的绩效周期衔接,要在外派前就讲清楚。否则外派被理解为“职业中断”,优秀人才反而更不愿意去。
行业常规短板常表现为:外派期的补贴设计很细,但回流只给原则;或者回流时简单“降回国内同级薪”,忽略外派期间能力与岗位复杂度的变化,直接造成流失。
2. 关键文化冲突点与融合机制(专家实践 vs 常规缺失)
跨文化不是“多办几场团建”就能解决,薪酬尤其敏感:有人重视固定薪稳定,有人更看重奖金兑现;有人希望薪酬信息透明,有人更习惯低透明度;有人接受个人绩效强区分,有人更认可团队结果。
专家实践通常会把融合机制做成项目化动作:
- 在薪酬方案落地前做文化与利益相关方调研:问清楚当地员工对福利、保险、假期、奖金兑现节奏的偏好;
- 用差异化福利包去适配:例如在福利导向国家强化补充保险与退休计划,在现金导向市场强化绩效奖金与一次性激励;
- 做持续沟通:解释规则、解释差异依据、解释与绩效/岗位价值的关联,而不是只发布制度。
常规缺失往往是“制度下发即落地”,出现争议后才补沟通,最终演变为对抗:本地认为“总部不尊重当地”,总部认为“海外不服从管理”。
为便于讨论,我们把文化冲突按“影响程度×治理难度”拆成四类(不使用象限图以保证可渲染性,用流程图表达同一信息):
图表2:国际化薪酬落地中的关键文化冲突点及融合策略矩阵(可渲染替代版)
graph TB subgraph Q1[影响低 × 难度低:标准化处理] q1a[沟通方式直接性差异<br/>做法:提供多语言FAQ+管理者话术] end subgraph Q2[影响高 × 难度低:优先解决(规则清晰)] q2a[薪酬水平对标口径不一致<br/>做法:统一岗位映射与分位数策略] q2b[奖金兑现节奏差异<br/>做法:明确支付周期与例外条件] end subgraph Q3[影响低 × 难度高:避免过度投入] q3a[薪酬信息透明偏好差异(局部)<br/>做法:分层透明+逐步推进] end subgraph Q4[影响高 × 难度高:重点攻坚(专项机制)] q4a[短期vs长期激励偏好冲突<br/>做法:分层激励包+任职周期设计] q4b[个体vs集体绩效认可冲突<br/>做法:团队奖金池+个人系数双轨] q4c[福利偏好差异(保险/退休/假期)<br/>做法:本地化福利框架+最低全球标准] end
3. 高管与关键人才激励:竞争力、治理与公平的平衡术(专家平衡 vs 常规失衡)
2026年的人才市场呈现更明显的分化:少数关键岗位的国际化人才定价持续走高,同时组织内部对公平与规范的要求更高。专家的解法通常是“组合激励+分层治理”:
- 对关键岗位:提高可变激励比例或引入中长期激励(利润分享、项目里程碑、限制性激励等),并把兑现条件与业务风险绑定;
- 对管理层:强调治理与约束,防止“只奖励结果、不管理风险”;
- 对广泛员工:保证基本公平与可预期的增长路径(调薪矩阵、晋升规则、学习发展资源),避免组织出现“断层感”。
常规失衡多体现为两种:
- 只加现金:短期能招到人,但内部公平与外部审计压力上升;
- 过度压平:关键岗位靠频繁跳槽获得溢价,组织被动跟随市场。
需要强调一个不适用场景:当企业海外业务尚不盈利或现金流紧张时,过度依赖现金激励会显著抬高经营风险;此时更适合用“延期支付+业绩条件+非货币激励”组合,前提是治理机制可信、沟通到位。
四、合规与风控:从被动到前瞻
在跨境用工环境里,合规不是“加一道审批”,而是薪酬体系能否长期运转的底线;专家做法是把法规变化与风险监控前置到流程中,常规做法则多为“出事后补救”。
1. 2026年薪酬国际化核心合规领域(专家聚焦)
合规关注点通常来自三条线并行叠加:
- 国内规范与薪酬治理导向:对薪酬差距、福利津贴规范、审计可追溯性等要求更明确(部分国企体系还会受到更细颗粒度的薪酬规范文件影响)。
- 东道国劳动法与税法:最低工资、工时休假、解雇保护、平等就业;个税代扣代缴情形、社保缴纳与常设机构风险。
- 数据隐私与跨境传输:员工个人信息处理、跨境传输合法性、供应商合规(数据处理协议、访问控制与留痕)。
表格2:2026年薪酬国际化核心合规风险领域及监控要点清单
| 风险领域 | 主要监控要点 | 潜在后果示例 |
|---|---|---|
| 国内薪酬治理与审计要求 | 津贴口径规范、薪酬差距管理、审批与留痕、预算纪律 | 审计整改、声誉风险、管理问责 |
| 东道国劳动法 | 最低工资、工时/加班、休假、解雇程序、集体谈判协议 | 劳动仲裁/诉讼、罚款、停工风险 |
| 东道国税法与社保 | 个税申报与代扣、社保基数、税收协定适用、外派税务身份 | 补税+滞纳金+罚款、刑责风险 |
| 数据隐私与跨境 | 合法性基础、最小必要、跨境传输机制、访问权限与日志 | 高额罚款、业务中断、客户与员工信任受损 |
| 制裁与支付限制(特定行业/地区) | 受限实体筛查、支付路径合规、银行审查机制 | 支付被冻结、合同违约、法律责任 |
2. 管理机制对比:主动预警体系 vs 事后应对
专家体系通常会把合规做成“制度+流程+工具+协作”的组合:
- 中央法规与政策库:对主要国家的薪酬、税务、社保与数据要求建立可检索知识库,并与供应商/律所形成更新机制;
- 流程嵌入检查点:在入职、变更、离职、奖金发放等节点自动校验关键合规项;
- 定期风险评估与审计:按国家/业务线做风险热力图,确定优先级;
- 跨部门协同机制:HR、财务、法务、IT安全明确RACI(负责/批准/协作/知情),避免“出了事才发现没人负责”。
行业常规做法更像“顾问提醒+人工检查”:法规变化依赖外部邮件通知,内部落地靠个别熟悉当地情况的同事推动。一旦关键人离职或业务扩张到新国家,风险会快速累积。
3. 成本管控与风险平衡(专家智慧 vs 常规误区)
在合规上,常见误区是把投入看成纯成本,结果为了省小钱付出大代价。专家更强调“合规底线内做成本优化”,典型做法包括:
- 集中化处理提升规模效应:例如区域共享服务处理薪酬核算与申报,减少重复岗位;
- 用数字化降低合规边际成本:自动计算、自动留痕、自动报表,让合规从“靠人”转为“靠流程”;
- 在合法框架内优化税务与福利结构:利用税收协定、合法福利安排、合理的延期支付机制等,但前提是法务与税务专业审查到位。
反例提示:如果企业试图用“灰色安排”解决税务与支付问题,短期可能降低成本,但在反洗钱、数据监管与跨境审查趋严的大环境下,风险敞口会越来越大,且一旦暴露往往不可逆。
收尾
回到开篇问题:2026年薪酬国际化挑战怎么有效应对?答案并不在某个“万能薪酬方案”,而在把薪酬建设为一套能穿越周期的系统能力。对比专家建议与行业常规做法,我们看到差异集中在四个关键词:系统化、阶段化、数据化、前瞻合规。
为了便于直接行动,我们给出5条可执行建议(可按90天、180天拆解计划):
- 先做诊断再做设计:以国家/岗位族为单位盘点现有薪酬口径、支付路径、合规证据链与关键人才流失点,明确“必须统一的”和“必须本地化的”。
- 用出海阶段重排优先级:建立期优先补外派与关键岗位激励、支付稳定与最低合规;扩张期优先补岗位映射、薪酬架构可复制与数据贯通;成熟期再做区域整合与长期激励优化。
- 把差异化做成“可解释规则”:用岗位价值、稀缺性、地域因素、绩效能力做差异依据,并建立内部公平与合规审查机制,减少个案谈判。
- 搭数字化底座,先贯通主数据:优先解决主数据标准、流程留痕与跨系统集成,再逐步引入智能分析与预测;避免数据不稳就上AI。
- 合规前置到流程与协作:建立法规更新机制与检查点,明确HR/财务/法务/IT的责任边界;把“事后补救”变成“事前预警+例外处理”。
图表3:2026薪酬国际化成功破局的四大核心支柱






























































