-
行业资讯
INDUSTRY INFORMATION
【导读】 薪酬等级管理功能正在从“发薪与归档工具”转向“规则可解释、数据可联动、决策可模拟”的管理底座。本文面向HRD、薪酬绩效负责人、数字化团队与业务管理者,围绕2026年薪酬等级管理功能有哪些必备模块与特色功能?给出一套可检查的模块清单、数据架构与落地路线,帮助企业在公平、效率与成本约束之间做出可复用的设计。
薪酬的争议往往不在“数额”,而在“为什么是这个数”。从实践看,员工对薪酬的不信任,通常来自三类黑箱:岗位价值不清、调薪依据不清、预算约束不清。与此同时,监管与劳动争议处置也越来越强调证据链——同工同酬逻辑、定薪依据、审批记录与数据留痕都需要可追溯。到2026年,企业普遍面临的矛盾是:业务希望更敏捷的激励与更快的调薪节奏,财务希望更稳健的总额与成本预测,而HR需要把“公平”从口号变成规则、流程与数据共同支撑的系统能力。问题随之变得具体:究竟哪些模块是薪酬等级管理的“底座”,哪些能力又能真正拉开组织之间的差距?
一、范式演进——从静态管控到动态赋能
薪酬等级管理的定位正在上移:不再只解决“发对钱”,而是要持续回答“按什么规则分配价值”。推动变化的核心是数据可得性提升与业务联动加深,系统需要从记录型走向决策支持型。
1. 传统模式的局限性:事后记录、流程割裂、决策滞后、员工黑箱
在不少企业里,薪酬等级体系看似存在,实则停留在制度文件与Excel台账:岗位评估是一次性项目,职级表与组织架构变更不同步;调薪依赖主管经验与人情权衡,依据难以复盘;预算编制以“去年基数+增长率”滚动,难以解释结构性变化(例如关键岗位补强、产研梯队扩编)的成本影响。
这类模式会带来可预见的连锁反应:第一,内部公平被“感觉”替代,员工讨论的焦点从绩效转移到比较对象;第二,外部竞争力响应慢,热门岗位市场价快速抬升时,企业往往在离职发生后才被动补偿;第三,风险控制靠人工经验,个别不合规或越权操作很难在过程里被识别。需要强调的是,传统模式并非一无是处——对于人员规模小、岗位变化慢、组织层级清晰的企业,它以较低管理成本维持基本秩序仍然有效;但一旦进入多业务线、频繁组织调整或人才竞争激烈的场景,系统化能力就会成为瓶颈。
表格1:传统薪酬管理模式 vs. 2026年数字化薪酬管理模式
| 维度 | 传统模式 | 2026年数字化模式 |
|---|---|---|
| 决策依据 | 经验、历史口径、主管拍板 | 数据口径统一、规则引擎、市场对标 |
| 管理周期 | 年度/半年度为主 | 按需触发、月度/季度滚动 |
| 员工感知 | 规则不透明、解释成本高 | 可查询、可追溯、可预期 |
| HR角色 | 事务处理、表格维护 | 结构设计、数据分析、风险治理 |
| 核心价值 | 发薪准确、成本粗控 | 激励精准、预算可模拟、合规可解释 |
(过渡提醒:当“岗位—职级—薪酬—预算”无法串成闭环时,任何智能化功能都会变成孤岛。)
2. 2026年新范式的三大特征:数据驱动、实时洞察、前瞻预警
我们观察到,2026年的薪酬等级管理更像一个“规则系统”而不是“薪资台账”。其差异不在于界面更好看,而在于三件事能否被持续做到。
第一是数据驱动:岗位、人员、绩效、任职资格、市场薪酬等数据在同一口径下被治理,系统能回答“同一职级不同部门的薪酬差异来自哪里”。第二是实时洞察:管理者看到的不仅是薪酬表,而是结构分布、带宽占位、关键岗位在市场分位点的位置、人效与薪酬总额的联动。第三是前瞻预警:当某条线的薪酬带宽被快速挤满、当特定群体出现不合理差异、当调薪方案触发预算红线,系统能在审批前提示风险与替代方案。
这里的边界条件同样重要:如果企业的绩效数据质量差、岗位体系频繁“临时改口径”、或组织文化对透明度高度敏感,新范式的价值会被显著折扣,甚至引发新的信任危机(例如员工看到“数据很多但解释更少”)。
3. 技术赋能的关键变量:AI算法、大数据分析、云计算
技术并不自动带来公平或激励,只是把管理逻辑固化并放大。对薪酬等级管理功能而言,真正影响效果的变量主要有三类:
- AI算法:用于多因子定薪建议、异常差异检测、离职风险与激励敏感度预测等,但必须满足可解释与可审计(例如清晰呈现因子权重、约束条件、模型适用范围)。
- 大数据分析:把“分布”变成可运营指标,如带宽占位率、薪酬压缩/倒挂、市场分位偏离度、调薪后内部结构变化。
- 云与集成能力:让薪酬与绩效、预算、招聘、组织变更在流程与数据上可互通;否则再强的分析也只能停留在离线报表。
(过渡提醒:理解了范式变化,下一步就是拆解——2026年薪酬等级管理功能有哪些必备模块,哪些是锦上添花。)
二、基石稳固——2026年薪酬等级管理功能有哪些必备模块?
无论工具如何升级,薪酬等级管理必须先“立规矩再谈智能”。我们把必备能力归纳为四个模块:岗位与职级、薪酬结构、定薪调薪异动、预算成本管控;缺任一项,系统就难以闭环运转。
1. 岗位价值与职级体系管理模块:把“内部公平”从理念落到判据
现象:企业常见的争议是“同职不同薪”“同岗不同级”,但追问到底,很多组织并没有一个长期稳定的岗位价值尺度。岗位说明书更新滞后、职责边界漂移、组织一调整就改头衔,导致职级体系失真。
原因与机制:职级本质是对岗位价值与责任复杂度的分层。如果岗位评估只做一次,后续不维护,职级就会变成“历史结果”;而薪酬等级以职级为锚点,锚点漂移会让薪酬争议持续发生。
2026年模块应具备的功能要点:
- 支持主流岗位评估方法(如要素计点、海氏三要素、IPE等)的配置化落地,而不是写在PPT里。
- 支持岗位族/序列(研发、销售、职能等)与职级映射,并能处理“一岗多级/同级多岗”的组织现实。
- 引入AI辅助的不是“替代评估”,而是校准与一致性检查:例如同一岗位族中,职责复杂度显著更高却落在低职级时,系统提示复核。
- 职级体系可视化与版本管理:能追溯每次职级规则调整的时间点、原因与影响范围,形成审计链。
对策与边界:当岗位变化极快(例如早期业务频繁试错),建议先建立“轻量评估+高频维护”的机制,而不是一次性追求完美模型;反例是强推复杂评估体系但无维护资源,最终只会让体系失去公信力。
图表2:新一代薪酬等级管理系统核心数据架构

(过渡提醒:当职级体系可维护后,薪酬结构才有稳定的“刻度尺”。)
2. 薪酬结构与宽带设计模块:把“市场竞争力”变成可计算的区间
现象:不少企业的薪酬结构只有“几个档”,但缺少带宽、重叠度、区间中位值等关键参数,结果要么过度平均、要么频繁破格,结构很快失效。
原因与机制:薪酬等级不是单点数字,而是区间管理。区间的设计决定了:同一职级内如何体现绩效差异、能力差异;跨职级晋升时薪酬如何平滑衔接;以及在市场波动时如何调整而不推倒重来。
2026年模块应具备的功能要点:
- 可配置薪酬等级数、每级带宽、等级间重叠度、增长率曲线,并支持不同序列差异化规则(例如销售与研发通常不宜同一带宽口径)。
- 市场薪酬对标:支持按岗位族、城市、行业、公司规模等维度导入市场数据,并可选择分位点作为定位策略。
- 方案模拟:一键对比不同带宽/中位值方案对薪酬总额、关键岗位竞争力、内部压缩风险的影响。
适用条件与反例:宽带薪酬适合能力差异大、岗位边界相对弹性、强调横向发展与专家成长的组织;但若企业晋升体系高度刚性、绩效区分度弱,宽带反而可能让“同级差距扩大而解释跟不上”,引发新的公平争议。
(过渡提醒:结构是框架,真正让员工感知“规则”的,发生在定薪、调薪与异动流程里。)
3. 定薪、调薪与异动管理模块:让每一次薪酬变化都有证据链
现象:入职定薪靠谈判、内部调岗缺少统一口径、年度调薪审批靠表格流转,常见问题是口径不一致、流程不可追溯、边界不清晰(例如超带宽、超预算、破格审批缺少例外规则)。
原因与机制:薪酬变化是高敏感事件,既要效率,也要可解释。没有规则引擎与流程留痕,组织会陷入两难:要么“管得太死”导致用人不灵活,要么“放得太开”导致内部信任被侵蚀。
2026年模块应具备的功能要点:
- 规则引擎:把定薪与调薪规则参数化(如基于职级区间、绩效等级、任职资格、试用期政策、地区补贴等),并允许业务线在集团规则下做有限度差异化。
- 在线流程:从提报、校验、审批到生效,全流程自动校验越界(超带宽、越级、破格、超预算等)并触发相应审批层级。
- 异动追溯:岗位变更、城市变更、组织变更、合同类型变更导致的薪酬变化,必须能形成“原因—规则—审批—结果”的链路。
副作用提示:规则引擎过度复杂会让管理者绕开系统走线下“特批”,因此规则设计应坚持80/20——覆盖主流场景,少量例外走明确的例外通道。
(过渡提醒:当薪酬动作被规范化后,预算与成本模块才能真正做到“预测”而非“结算”。)
4. 薪酬预算与成本管控模块:把“财务约束”前置到方案生成阶段
现象:年度调薪做完才发现超总额、关键岗位补强导致部门成本失控、组织调整后人力成本归集混乱——这些问题的根源不是财务不配合,而是预算约束没有嵌入薪酬管理过程。
原因与机制:薪酬是企业最大的人力成本项之一,预算的价值在于“事前约束与事中纠偏”。如果预算只在年底复盘,管理者不会在决策时考虑边际成本,也无法对不同方案做理性取舍。
2026年模块应具备的功能要点:
- 多维预算编制:部门/成本中心/岗位族/职级等维度并行,支持滚动预测。
- 实时执行与预测:把已生效薪酬、在途调薪、编制变化与奖金计提纳入预测口径。
- 预警与替代:当方案触发预算红线,系统给出可选策略(如分批生效、结构性倾斜、非现金激励替代、缩小覆盖面等),并明确各自对公平与留任的影响假设。
不适用场景:若企业财务核算维度与组织管理维度长期不一致(成本中心与业务线映射混乱),预算模块会被迫做大量“人工对齐”,建议先完成主数据治理再谈深度预测。
三、决胜未来——2026年薪酬等级管理功能有哪些特色功能?
基础模块决定“能不能跑”,特色功能决定“跑得是否更稳、更快、更准”。到2026年,真正拉开差距的特色功能集中在三类:AI调薪与激励预测、公平合规风控、员工与管理者的场景化体验。
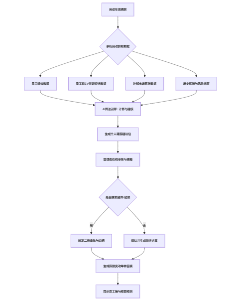
1. AI驱动的智能调薪与激励预测:把有限预算投向最关键的人才点位
现象:调薪资源永远有限,难点在于“倾斜给谁”以及“倾斜多少”。传统做法靠主管判断,容易出现两种偏差:要么平均主义、激励不足;要么过度向短期绩效倾斜,忽视关键岗位稀缺性与留任风险。
原因与机制:调薪决策同时受绩效、能力成长、市场价格、内部压缩程度、人才风险等多因子影响,人脑难以在大规模人群上保持一致性。AI的价值并非替代决策,而是把多因子影响显性化,并在约束条件下生成可比较的方案集。
2026年功能应具备的要点:
- 多因子建议:绩效、潜力、任职资格、市场分位偏离、关键岗位标签、离职风险信号(如薪酬倒挂、连续未调、热门技能)等。
- 约束条件:不突破薪酬区间、不触发不合理压缩、满足预算上限、遵守合规规则。
- 方案对比:同样预算下,倾斜关键岗位 vs 覆盖更广人群的效果差异(用可解释指标呈现,如关键人才留任概率提升、市场偏离度收敛等)。
图表1:AI驱动的年度调薪建议工作流

边界与反例:当绩效评估本身失真(例如强制分布不合理、评分通胀或政治化),AI会把错误输入放大;因此AI建议必须配套“数据质量评分与异常提示”,并保留人工复核权。
(过渡提醒:智能建议解决“怎么分”,公平与合规则回答“能不能这么分”。)
2. 薪酬公平性与合规性实时风控:从事后解释转为事前预防
现象:薪酬公平争议一旦进入员工申诉或劳动争议阶段,企业常常陷入“解释成本高、证据链不足”。同时,社会对反歧视、同工同酬与薪酬透明的关注上升,系统需要把风险治理前置。
原因与机制:公平与合规不是单一指标,而是“差异是否可解释”。例如,同一岗位族内的薪酬差异,如果能被绩效、任职资格、工作年限、地区补贴等变量解释,风险通常可控;反之,差异来源不明就会被视为不公或违规。
2026年功能应具备的要点:
- 公平指标监控:同岗同酬偏离、性别薪酬比、同职级带宽占位差异、压缩/倒挂等。
- 合规规则库:对接最新政策口径与公司制度(如最低工资、加班基数、补贴规则、特殊工时等),对薪酬操作做自动校验。
- 风险处置闭环:预警不是“提示一下”,而是生成整改建议(补齐解释变量、调整方案、补充审批说明、触发专项复核)。
副作用提示:公平监控如果只做“红黄绿打标”而不提供解释路径,容易引发管理者抵触;更有效的做法是同时呈现“差异来源拆解”和“可选纠偏动作”的成本影响。
(过渡提醒:当风险治理在线化,透明度与体验就会成为下一阶段的竞争点。)
3. 个性化、场景化的员工薪酬体验:用可预期降低沟通摩擦
现象:薪酬沟通往往集中在两个时刻:调薪季与晋升季。若员工只能拿到一个数字,沟通就会围绕“为什么我比他少”展开;而如果员工能看到区间、规则与成长路径,沟通主题更可能转为“我如何达到下一档”。
原因与机制:员工体验的核心不是展示更多信息,而是让规则可被理解。对管理者而言,体验则是“少填表、少对口径、少解释”,把时间用于人才经营而不是流程搬运。
2026年功能应具备的要点:
- 员工端:查看薪酬构成(固定/浮动/补贴/长期激励)、所属职级区间位置、晋升后的薪酬空间(以区间呈现而非承诺具体数值),以及与绩效/任职资格的关联说明。
- 管理者端:团队薪酬分布仪表盘、带宽占位与压缩提示、What-if模拟(例如给A倾斜3%会挤压哪些人的区间空间)。
- 解释模板:系统生成可复用的解释口径(与规则一致),降低沟通的随意性。
不适用场景:对于保密文化极强或处于并购整合期、薪酬口径尚未统一的企业,过早推全量透明可能引发对比焦虑;可先从“规则透明+区间透明(不披露他人)”逐步推进。
表格2:企业薪酬管理系统“特色功能”成熟度评估表
| 特色功能 | 关键评估指标 | 当前状态(未规划/规划中/已实现) | 业务价值 |
|---|---|---|---|
| AI智能调薪 | 多因子建议、约束可配置、方案模拟、可解释输出 | 提升调薪精准度与资源效率 | |
| 公平性风控 | 公平指标监控、差异可解释、合规校验、整改闭环 | 降低争议与合规风险 | |
| 员工/管理者体验 | 员工自助查询、区间位置呈现、团队仪表盘、What-if | 降低沟通摩擦、提升信任度 |
四、落地路径——构建新一代薪酬管理体系的策略与考量
系统能力的差距,往往来自实施路径而非功能清单。更稳健的落地策略是:先治理数据与口径,再上线核心闭环,最后叠加智能与体验;同时把变革管理当作正式项目而不是培训附件。
1. 数据治理先行:基础数据不稳,越智能越危险
薪酬等级管理功能对主数据依赖极强:岗位、组织、人员、职级、绩效、任职资格、成本中心映射、薪酬项目口径等,任何一个口径漂移都会让分析与风控失效。实践中建议建立三类“最低可用”标准:
- 唯一性:同一岗位编码、职级编码、薪酬项目编码不可多头。
- 一致性:绩效等级、任职资格等级能与职级/岗位族联动。
- 时点性:组织变更、岗位变更、薪酬变更必须有生效日期与版本号,便于回溯。
边界条件是资源投入:若企业没有数据治理角色或无法推动跨部门协同,建议先缩小范围(例如先做关键序列与关键城市)以确保闭环跑通。
2. 分阶段实施与变革管理:从“能用”到“好用”要跨过两道坎
分阶段更符合组织学习规律:先让核心流程在线化并稳定运行,再逐步提升智能化与体验层。常见的两道坎是:
- 管理者使用意愿:如果流程增加负担、审批体验差,管理者会回到线下。应把“少填、少解释、少返工”作为上线验收指标之一。
- 员工信任形成:透明度提升会带来短期疑问增加,必须配套解释口径与申诉机制,不然系统越透明,争议越集中。
图表3:薪酬管理系统升级实施路线图(示例)

(过渡提醒:路线图能执行,往往取决于选型是否把“开放与服务能力”纳入硬指标。)
3. 技术选型与厂商评估:不要只比功能列表,要比可扩展与专业服务
选型时建议把评估拆成“三层”:
- 业务层:四大必备模块是否能闭环跑通,规则配置是否支持本企业的序列差异,预算口径能否与财务体系对齐。
- 数据层:是否支持API/数据中台对接、主数据版本管理、权限与审计、敏感字段脱敏与访问控制。
- 服务层:是否有薪酬体系咨询与实施经验、是否能提供变革管理支持、能否在调薪季等关键时点保障稳定性。
反例提示:只选“最全功能”但忽视实施交付与数据集成,往往会导致项目上线后长期“半自动+大量人工”,最终让组织失去继续投入的耐心。
结语
回到开篇的问题——2026年薪酬等级管理功能有哪些必备模块与特色功能?答案并不神秘:先用岗位与职级、薪酬结构、定薪调薪异动、预算成本四个模块把闭环跑顺,再用AI建议、公平合规风控与场景化体验把决策前置、把解释成本降下来。
面向落地,我们给出5条可直接执行的建议:
- 先做口径清单:岗位/职级/绩效/任职资格/薪酬项目/成本中心的编码与生效规则先统一,再谈智能化。
- 把“区间管理”做实:明确带宽、重叠度与中位值策略,减少破格与特批,让例外回到可控通道。
- 调薪规则80/20:覆盖主流场景、少量例外走二级审批并强制说明,避免规则引擎变成“复杂即无用”。
- 公平与合规前置:让预警发生在方案生成与审批阶段,而不是员工申诉之后。
- 透明分层推进:先规则透明、再区间透明、最后到更丰富的体验功能;每一步都配套解释模板与沟通机制。





























































