-
行业资讯
INDUSTRY INFORMATION
【导读】 薪酬结构失衡并不只是“有人拿多了、有人拿少了”,更常见的是岗位价值、绩效贡献与市场定价三套逻辑彼此打架。本文面向HRBP、薪酬绩效负责人及业务负责人,给出从根源归因到量化诊断、再到分阶段治理的完整路径,重点回答薪酬结构失衡出现怎么办:先把问题从“个别员工情绪”还原为“规则偏差”,再用指标和机制把失衡拉回可控区间。
企业在快速扩张、关键人才紧缺、组织架构频繁调整时,薪酬体系往往会被“临时决策”不断打补丁:为了招到人而突破薪级,为了留住某个关键人而私下加码,为了控制成本又冻结普调。短期看似解决了招聘与交付,长期却容易出现薪酬倒挂、带宽塌陷、固浮比失真、绩效与回报脱钩等结构性矛盾。更棘手的是,多数争议并不会以“薪酬结构失衡”这个专业词出现,而是以“凭什么他比我高”“为什么升了职不涨多少”“新来的比我多一大截”等朴素问题呈现。
从实践看,薪酬一旦进入失衡状态,靠一次“普调”很难修复;靠简单“降薪”风险更高。更可靠的方式,是把失衡拆成可诊断的维度,用数据与规则重建内部公平、外部竞争力与激励有效性之间的平衡。
一、失衡根源诊断——从表象到系统归因
精准诊断的关键,是先承认薪酬失衡通常不是单点错误,而是组织管理、市场对标与数据治理三条链路同时出现断层。只盯着“谁拿得多”,容易把组织问题个体化,最终把矛盾推向一线主管与HR。
1. 组织管理断层:岗位价值、职级与晋升通道失配
不少企业的失衡,起点在岗位与职级体系:岗位说明书多年不更新、序列边界模糊、职级评审缺口大,导致同岗不同酬在组织内部被“合理化”。常见表现包括:
- 岗位价值评估缺失或失真:组织靠“资历/关系/谈判能力”定薪,岗位价值没有可复核的评价依据。结果是同一岗位族、同一职级段内薪酬离散度异常,员工对公平的判断只能依赖传闻。
- 晋升通道僵化导致层级薪酬压缩:职位头衔变了,但薪酬带宽没有同步拉开;或组织层级被压扁后,管理岗与专业岗的带宽重叠过多,出现“主管和经理差不多”的现象,管理激励被削弱。
- 历史补丁累积:某些关键岗位曾以“特批”方式突破薪档,后续却没有把特批沉淀为制度(比如新增一个稀缺技能津贴或项目岗位补贴),导致特例成为对照组,持续制造心理落差。
这里有一个边界条件:如果企业处于高度项目制、以交付为王的阶段,允许更大的个体差异是合理的;但前提是差异有可解释的规则(项目回款、交付质量、客户续约等),而不是“人情定价”。
提醒一句:组织管理断层不修,后续做市场对标或做一次普调,往往只是把失衡从一个岗位族搬到另一个岗位族。
2. 市场对标断层:外部数据滞后与分位值定位偏差
薪酬对标最常见的误区有两类:第一类是“拿到一份报告就照抄”;第二类是“从来不对标,凭感觉”。更隐蔽的问题,是对标了,但对标方式错了。
- 外部薪酬数据滞后:当业务从传统赛道切换到新赛道(如新能源、AI算法、出海运营等),岗位名称相同但能力模型与产出方式完全不同,沿用旧口径对标,会把新岗位按旧市场价格买入,招聘完成率与胜任率都会受到影响。
- 关键岗位分位值定位偏差:同一家公司不可能所有岗位都给到P75;但如果没有“岗位分层”(核心/关键/一般)与“支付策略”(领先/跟随/滞后)的明确口径,就会出现:核心岗位给了P50甚至更低,而非核心岗位因为历史惯性反而更高,形成倒挂。
- 地区与用工形态未区分:一线城市与二三线城市、全职与外包/灵活用工、研发与销售等序列,市场价格的波动区间不同。对标时如果把样本混在一起,结论会被“平均值”误导。
反例提示:若企业所在细分行业样本稀少(例如非常垂直的硬科技),外部报告可能无法覆盖有效样本。这时更务实的做法,是结合竞品招聘信息、内部候选人期望薪资、Offer接受率等“交易数据”做校准,而不是强行套用不匹配的市场分位值。
3. 数据治理断层:系统割裂、口径不一、历史记录缺失
很多薪酬争议的导火索,是数据在组织内“说不清”。当HR系统、绩效系统、考勤工时、项目交付数据彼此割裂时,企业就很难回答三件事:谁贡献更大、谁更稀缺、谁更值得被保留。
- HR系统数据孤岛:组织结构、岗位、职级、薪酬项在不同系统里口径不一致,导致薪酬分析只能做“手工拼表”,周期长且容易出错。
- 历史调薪记录缺失:没有留存调薪原因、审批口径与生效规则,只剩“结果数”。一旦出现争议,企业无法证明决策过程的合理性。
- 预测与预警能力不足:即便有数据,也缺少离职风险、薪酬倒挂、带宽塌陷的预警指标,往往等到核心员工离职或团队集体情绪爆发才被动处理。
在这一模块,我们只用一个类比:薪酬像“财务账”,没有统一口径与可追溯凭证,就很难在争议出现时自证其合理性。
表格1:薪酬失衡三大根源与典型表现对照表
| 根源类型 | 典型表现(员工可感知) | 常见机制性原因(可治理) | 优先处理信号 |
|---|---|---|---|
| 组织管理断层 | 同岗不同酬、升职不涨/涨很少、层级差距被压缩 | 岗位价值评估缺失、职级体系老化、特批未制度化 | 同职级离散度异常、层级带宽重叠过大 |
| 市场对标断层 | 招不来人、Offer被频繁拒绝、关键人被竞品高薪挖走 | 对标样本不匹配、分位值策略不清、地区/序列混用 | Offer接受率下降、关键岗离职率上升 |
| 数据治理断层 | 调薪解释不清、争议靠“传闻”、HR分析周期长 | 系统割裂、口径不一、历史记录缺失 | 需要手工拼表才能出报表、无法追溯调薪原因 |
二、四步诊断法——量化评估失衡关键指标(薪酬结构失衡出现怎么办的“检测仪”)
要把薪酬结构失衡从“感觉不对”变成“可操作的问题清单”,我们建议采用“公平性—激励性—竞争力”三维框架,再叠加风险预警作为第四步。诊断不是为了给某些人贴标签,而是为了定位哪条规则在制造偏差。
图表1:薪酬健康度三维诊断流程图(Mermaid)

1. 公平性诊断:用Compa-Ratio与带宽把“同岗不同酬”说清楚
公平性不是平均主义,而是“同等岗位价值与贡献下,差异能被规则解释”。建议先做三类指标:
- Compa-Ratio(薪酬比率):个人现薪 ÷ 该岗位/职级薪酬区间的中位值(或政策点)。
- 观察点:同职级的Compa-Ratio分布是否异常两极化;某些人长期>1.2但绩效并不突出,或大量人<0.85导致留任风险。
- 带宽(Range Spread)与区间覆盖:某职级区间是否足够支撑“从新手到熟练再到专家”的成长;区间是否被大量人挤在底部或顶部。
- 观察点:一旦出现“多数人顶薪”或“多数人底薪”,说明晋升/调薪机制或区间设计出了问题。
- 同岗离散度与群体差异:同一岗位族内,不同性别、不同用工形态、不同地区的差异是否超出合理范围。
- 风险提示:涉及性别薪酬差异时,不仅是管理问题,还可能触及合规与雇主品牌风险,需要更审慎的口径与证据链。
不适用场景:高度项目制、收入强依赖提成/分成的岗位(如强销售、经纪类),同岗离散度会天然更高;公平性的重点应转向“规则是否一致执行、计算口径是否透明”。
过渡提醒:公平性确认后,下一步要看“该给激励的有没有被激励”。
2. 激励性诊断:固浮比与绩效挂钩程度决定“多劳多得”能否落地
激励性问题常见两端:一端是固定薪过高、浮动薪象征性存在,绩效好坏对收入影响很小;另一端是浮动薪过高但绩效评估不稳定,导致收入波动大、员工对规则失去信任。
建议抓三组检查:
- 固浮比(固定薪/浮动薪)是否符合岗位属性
- 研发/职能类:通常需要更稳定的固定部分,但也要给出与项目/绩效相关的明确增量(奖金、项目奖、长期激励等)。
- 销售/交付类:浮动比例可更高,但必须确保业绩口径、回款规则、核算周期清晰。
- 绩效—薪酬关联度:同一职级内,绩效分布与奖金/调薪分布是否一致。
- 若出现“绩效A与C收入差不多”,激励信号会被削弱,高绩效员工流失风险会上升。
- 高绩效流失率:离职人群中,高绩效占比是否异常。
- 机制解释:当组织无法用薪酬差异体现绩效差异时,市场会替你完成筛选——高绩效先走。
副作用提示:把绩效与薪酬强挂钩并不总是好事。若绩效评估本身存在主观偏差、口径频繁变化,强挂钩会放大不信任,甚至引发“讨价还价式绩效”。
过渡提醒:激励性调通后,还要确认对外竞争力是否足以支撑招聘与保留。
3. 竞争力诊断:市场分位值定位与关键岗位达标率
竞争力诊断建议从“岗位分层”开始:不是所有岗位都需要领先市场,但核心岗位必须有明确支付策略。常用做法是选取P50(市场中位)作为基准,再对关键岗位设定P75或更高的策略点,并设定达标率目标。
关注三类指标:
- 核心岗位P50/P75达标率:有多少关键人实际落在策略点附近。
- Offer接受率与拒绝原因:把“市场竞争力不足”从感受变成可量化事实。
- 关键岗位薪酬倒挂:新进人员薪酬是否持续高于同岗老员工且缺少解释规则。
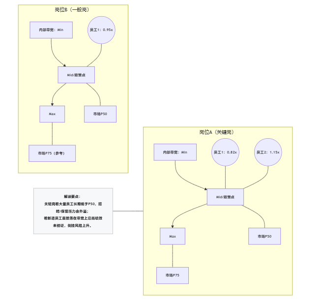
图表2:岗位薪酬带宽与市场分位值对标示意图(Mermaid)
(说明:Mermaid对精确数值图支持不稳定,这里用结构化对标示意表达“内部带宽—市场P50/P75—人员落点”的关系,便于在方案评审会上对齐口径。)

边界条件:在强周期行业或现金流紧张阶段,短期内无法把关键岗位拉到目标分位值。这时至少要做到两点:第一,明确“什么时候回到策略点”(例如下个财年/融资后/项目回款后);第二,用替代性激励(长期激励、项目奖金、学习发展资源)稳住关键人。
过渡提醒:当竞争力与公平性、激励性同时承压时,需要引入风险预警,把“要先救哪里”排出优先级。
4. 风险预警诊断:把“爆雷点”提前标红
风险预警的目的,是把薪酬问题从“年终算账”变成“日常体检”。建议至少建立三类红线:
- 倒挂红线:同岗老员工在绩效不低的情况下,长期显著低于新进员工且缺少规则解释。
- 带宽塌陷红线:某职级超过一定比例员工逼近区间上沿(如>30%),意味着晋升/调薪机制失灵或区间过窄。
- 离职风险标记:将薪酬、绩效、任职年限、岗位稀缺性等组合,给出岗位族或关键人群的风险分层,用于保留预算优先级决策。
我们在公开渠道经常看到一些咨询报告给出与薪酬健康度相关的比例型结论(例如“采用某类指标后投诉下降”“薪酬结构问题推高流失”等)。但不同口径差异很大,企业在内部引用时应以已购买或可核验的原始报告为准,不建议仅凭二手解读做预算决策。
三、解决方案——从急救到长效治理(薪酬结构失衡出现怎么办的落地路径)
解决薪酬结构失衡,最怕两种动作:一种是“只做解释不改规则”,解释会在下一次对比中失效;另一种是“只动数字不动机制”,短期看似止痛,长期继续复发。更稳妥的路径是三阶治理:短期纠偏、中期优化、长期预防。
1. 短期急救:先止损,再恢复规则权威
短期阶段的目标不是“让所有人满意”,而是控制风险外溢,特别是核心岗位流失与团队对立。常用策略组合:
- 薪酬冻结异常岗位(结构性冻结而非全员冻结)
对明显超出带宽上沿且缺少绩效支撑的个体,短期内停止非必要加薪,把资源优先投向关键短板岗位与高绩效人群。- 风险提示:冻结本身会引发情绪,必须配套明确的“解冻条件”(绩效、技能认证、岗位调整、项目交付里程碑)。
- 建立老员工保留基金(有条件、可验证)
将预算用于解决“贡献已验证但薪酬落点偏低”的人群,优先支持关键岗位与关键项目。- 操作要点:定义“保留对象”的判据(绩效、稀缺性、替代成本、项目关键度),并把一次性保留奖金与长期职级/带宽修复区分开。
- 启动岗位价值评估(先关键序列,后全量铺开)
不建议一上来全员大评估,周期长且会引发普遍期待。更可行的是先对争议最集中的岗位族开展评估与岗位分层,形成样板,再扩展到全体系。
这里的边界条件是现金流:如果企业无法在短期内释放预算,仍可先做“规则止损”——冻结特批、统一Offer口径、建立审批红线。至少先让失衡不继续扩大。
过渡提醒:短期做的是止血,中期要把薪酬结构“重新搭起来”。
2. 中期优化:重构宽带薪酬体系,让绩效与成长路径可兑现
中期优化的目标,是把“人治的差异”变成“制度化的差异”,同时让员工看到可预期的成长回报。
- 重构宽带薪酬体系(以岗位族/序列为单位)
宽带不是把区间拉大就结束,而是要回答三件事:
1)同一带宽内部,成长的判据是什么(技能、影响力、项目复杂度);
2)跨带宽晋升的门槛是什么(角色变化、管理跨度、专业影响力);
3)带宽与组织层级的关系是否清晰(避免“头衔通胀”)。- 反例提示:如果绩效评估长期不稳定,宽带会放大主管自由裁量权,反而更容易引发公平争议。
- 绩效薪酬强挂钩(先把评估“校准”,再谈强挂钩)
许多企业不是不想强挂钩,而是评估质量不够。建议先做校准机制:- 统一目标口径(OKR/KPI定义一致);
- 评估校准会(跨团队对齐评分标准);
- 绩效结果复盘(高分是否真带来业务结果)。
评估可信度上来后,再逐步提升奖金差异与调薪差异。
- 弹性福利包设计(补足“非现金激励”的结构性缺口)
当短期现金预算有限,福利包可以缓解部分结构失衡带来的心理落差,但必须注意:- 福利是补充,不是替代薪酬公平;
- 对关键人才的福利倾斜要制度化,避免再次制造“暗箱特批”。
过渡提醒:中期优化把框架搭好,但如果没有长期预防,下一轮扩张/裁撤仍会把体系冲散。
3. 长期预防:把薪酬治理做成“可迭代的系统能力”
长期预防的目标,是让薪酬体系具备自我修复能力:市场变了、业务变了、组织变了,规则能跟着迭代,而不是依赖少数人记忆与经验。
- 嵌入动态调薪模型(先规则化,再智能化)
所谓“AI调薪”不应被理解为黑箱决策,更合理的路线是:
1)先把薪酬策略、带宽、绩效差异规则写清楚;
2)再让模型做预测(如离职风险、市场偏离度);
3)最后由薪酬委员会做决策与审计。 - 薪酬数据BI看板(统一口径、统一周期)
关键不是看板做得多炫,而是定义好指标口径与刷新频率,让业务负责人也能读懂:- 带宽健康度、倒挂率、关键岗分位值达标率、预算执行率、高绩效保留情况等。
- 年度薪酬审计制度(把“修补”变成常规动作)
至少覆盖:- 关键岗位支付策略复核;
- 带宽与人员落点分布;
- 性别/地区/用工形态差异检查;
- 特批事项复盘与制度化沉淀。
图表3:AI驱动薪酬动态调优机制图(Mermaid)

表格2:三阶治理方案实施要点与风险控制表
| 阶段 | 目标 | 主要策略 | 配套机制 | 主要风险 | 风险控制要点 |
|---|---|---|---|---|---|
| 短期急救 | 止损、稳住关键人、恢复规则权威 | 异常冻结、保留基金、关键岗位价值评估启动 | 审批红线、保留对象判据、Offer口径统一 | 情绪反弹、被解读为“选择性对待” | 明确解冻条件;沟通“预算边界+时间表”;先处理中层共识 |
| 中期优化 | 重建结构、拉开合理差异 | 宽带薪酬、绩效挂钩、弹性福利 | 绩效校准、职级评审、岗位分层策略 | 主管自由裁量权过大、评估不可信 | 先校准再强挂钩;建立例外审批与复盘 |
| 长期预防 | 可迭代、可预警、可审计 | 动态调薪模型、BI看板、年度审计 | 数据治理、薪酬委员会、审计机制 | 黑箱化、指标游戏化 | 规则先行、模型辅助;审计追溯;指标口径固化与透明 |
结语
回到开篇问题:薪酬结构失衡出现怎么办?我们的判断是,先别急着讨论“给谁涨、给谁降”,而要先把失衡拆成可验证的规则偏差,再用分阶段治理把结构拉回健康区间。对多数企业而言,真正可执行的动作通常是以下几条:
- 先诊断后动作:用Compa-Ratio、带宽分布、固浮比、分位值达标率把问题量化,输出“问题规则清单”,而不是围绕个体争论。
- 先止损再优化:短期冻结异常扩张点、统一Offer口径、设立保留基金,避免失衡继续扩大。
- 把特批变制度:凡是为了稀缺人才做的加码,都要沉淀为可复用的津贴/项目奖/技能等级规则,减少“暗箱差异”。
- 绩效可信度不够时,慎谈强挂钩:先做评估校准与复盘,再逐步拉开奖金与调薪差异,否则会放大不信任。
- 把薪酬治理做成系统能力:统一数据口径、建立看板与年度审计,让调薪从“年终大事件”变成“可预警、可迭代的常规管理”。





























































