-
行业资讯
INDUSTRY INFORMATION
【导读】 HR SaaS系统的采购难点,往往不在“订阅费贵不贵”,而在报价之外的实施、集成、定制与服务条款是否被提前识别。本文沿着从报价到落地的项目路径,拆解5个高频隐形收费点,并给出一套可用于RFP澄清、合同谈判与上线后复盘的管控方法。适合HR负责人、信息化负责人、采购与财务同事共同使用,用更接近TCO(总拥有成本)的视角,把预算花在真正能提升效率与合规的环节上,同时降低项目延期与反复返工的概率。
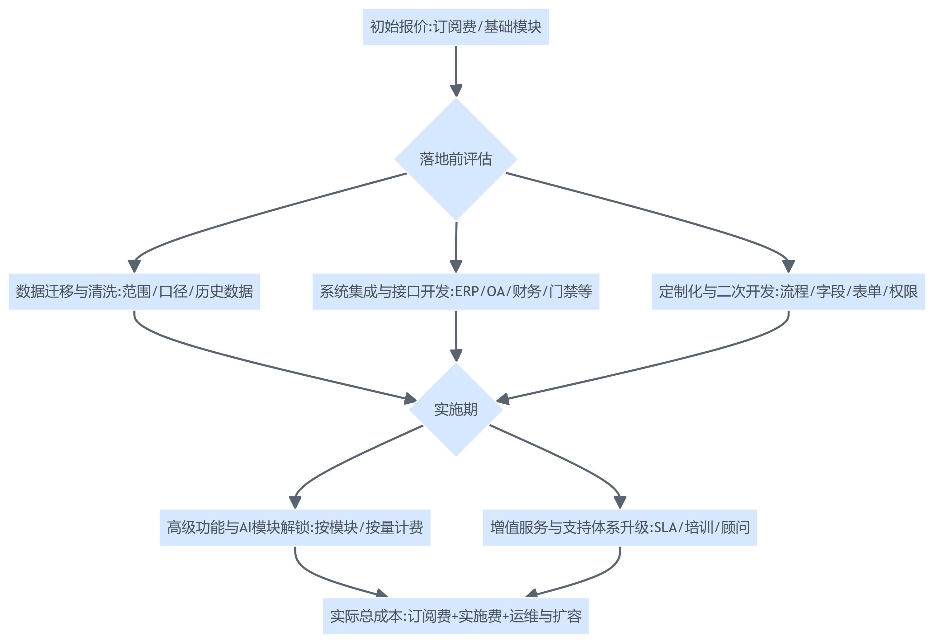
很多企业第一次看HR SaaS系统报价单,会误以为“软件订阅费=项目成本”。但从实践看,HR系统天然跨部门、跨数据域:员工主数据、组织架构、考勤排班、薪酬社保、绩效学习、招聘入离职……任何一个环节落到系统里,都绕不开数据迁移、接口对接、流程匹配与服务支持。现实矛盾在于:这些工作既决定落地成败,又常被放在报价单的脚注里——要么以“按实际工作量结算”,要么以“增值服务另计”。问题因此变得具体而尖锐:HR SaaS系统从报价到落地有哪些隐形收费点?我们需要一份能直接用于识别与谈判的清单,而不是笼统提醒“注意成本”。

一、成本陷阱之一:数据迁移与清洗
数据迁移不是“把旧系统导出再导入”的体力活,而是一次对企业人力数据口径与历史欠账的集中清算;隐形费用往往由数据质量、迁移范围与验收标准三者共同触发。
1. “从哪来,到哪去”的复杂性:异构来源与口径不一
HR SaaS系统的落地通常从主数据开始:组织、岗位、人员、合同、任职与异动历史。看似标准,但数据来源往往是“多系统拼盘”:老HRIS、OA、考勤机、Excel台账、外包商系统,甚至门店自建表格。每个来源的字段命名、取值规则、时间口径都可能不同——例如“部门”到底是成本中心、管理部门还是编制单位;“入职日期”以合同签订还是实际到岗为准;“离职”是否包含停薪留职与长期请假。
一旦这些口径在迁移前没有被统一,实施方就不得不做大量映射(Mapping)与转换(ETL),并反复和业务确认。隐形收费常见于两处:
- 字段映射与规则配置超出基础包:厂商可能只包含“标准字段+一次性导入”,而你需要的是“多来源合并+历史追溯+校验规则”。
- 历史数据范围扩大:起初说迁移近一年,实际上线后财务要追溯三年薪资,审计要看五年合同与培训记录,范围一变,工作量按倍数增加。
提醒一句:如果你的目标只是“上线能跑”,可以只迁移必要主数据;但如果要实现合规审计与成本核算,历史数据就不再是可选项,而是必须项。
2. “脏数据”的治理成本:清洗、补全、去重与责任归属
隐形费用真正高发的场景,是企业第一次把人力数据当“资产”来治理时。常见脏数据包括:身份证号缺失/重复、姓名与证件不一致、组织挂靠错误、岗位层级不清、同一员工多条人员编号、门店编制与实际在岗不一致等。SaaS厂商通常能提供工具,但数据治理责任往往在甲方:要HR、业务、门店逐条确认补全。于是你会看到两类成本同时发生:
- 厂商侧的“清洗服务费”:以“数据清洗/批量修复/脚本处理”计费;
- 企业侧的“隐性人力成本”:HRBP、SSC、门店经理被拉进数据核对,影响日常运营。
我们在复盘中常见一个误区:企业把数据清洗当成实施方的交付物,结果验收时争议不断——实施方认为“已按原始数据导入”,企业认为“导入结果不可用”。更稳妥的做法是提前把清洗拆成可验收的条目:哪些由系统自动修复,哪些需要业务确认,哪些必须在某个里程碑前闭环,否则上线风险由谁承担。
过渡提醒:数据问题如果在迁移期被“先上线再说”,后面每做一个集成、每开一个AI模块,都会把脏数据放大成业务事故。
3. 技术实现与风险:安全、权限与回滚机制也会计入费用
数据迁移还带有明显的技术与合规属性。员工个人信息、薪资、绩效属于敏感数据,迁移过程中会涉及:脱敏策略、传输加密、权限隔离、审计日志、回滚方案与数据留存。很多厂商的基础实施包只覆盖“导入动作”,而不覆盖“合规控制”与“可追溯”。当企业有以下要求时,费用通常会上浮:
- 迁移过程中必须走专线/VPN、限定IP、限定操作人;
- 迁移数据需要脱敏后才能给实施方处理;
- 上线前需要做多轮演练与回滚验证;
- 迁移后需要输出数据校验报告(如抽样一致性、差异清单)。
边界条件也要说清:中小企业数据量小、系统少,确实可能把迁移控制在较低成本;但集团型企业、连锁多门店、历史系统复杂时,数据迁移几乎一定是项目里第一个“超出报价”的点。
二、成本陷阱之二:系统集成与接口开发
HR SaaS系统要真正产生管理价值,必须进入业务流程与财务闭环;而集成费用之所以隐形,是因为“标准接口”只解决了连接,解决不了你的业务语义与异常场景。
1. 标准接口真的够用吗?——标准API的“局限性”
厂商常在售前展示“开放API”“支持对接主流系统”,这并非虚假,但标准接口通常基于通用场景设计:推送组织人员、同步考勤结果、回传薪资数据等。一旦落到企业现场,就会出现三类“标准不够用”:
- 字段不足:你需要的字段(如门店区域、用工类型、成本中心、项目编号)不在标准接口里;
- 流程不一致:你的人事异动需要先审批再生效,但对方系统只接受即时生效;
- 异常处理缺失:比如同一员工跨门店借调、同一天多次打卡、补卡与请假叠加,接口需要额外规则,否则数据在两边对不上。
隐形收费点通常发生在“标准接口之外”的定制:接口扩展、字段扩展、幂等处理、重试机制、对账脚本、差异报表。更关键的是,集成不是一次性交付,而是上线后持续存在的“运营工作”。
提醒一句:如果你的系统现状是“HR、财务、业务各管一套数据”,那么集成不是锦上添花,而是决定系统能否落地的必要条件,预算不应只按“接口数量”估算。
2. “点对点”集成的成本叠加:每多一个系统,复杂度不是加法
很多企业在立项时用“接口个数×单价”估算集成成本,这在简单场景下可用,但在多系统生态里容易低估。原因在于:
- 每多一个系统,不只是新增一个接口,还会新增对账关系与异常联动;
- 不同系统的上线节奏不同,导致你需要维护多个版本的接口;
- 数据一致性要求越高,对账与补偿机制越复杂。
如果企业没有统一集成平台(iPaaS/ESB)或主数据管理(MDM)能力,点对点对接会形成“接口网”,后续任何一个系统升级都可能牵一发动全身。厂商可能在售前强调“对接可做”,但项目中常见的计费方式是:基础对接包含1-2个系统,其余按工作量或按 p天计费。
反例提示:如果企业本身已经有成熟的集成平台与规范(统一API网关、统一消息队列、统一数据字典),那么SaaS厂商的接口成本会显著下降,隐形收费也更可控。
3. 集成后的持续运维:升级、变更与接口监控往往不在报价里
接口交付后并不意味着成本结束。常见的持续成本包括:
- SaaS版本升级导致接口变更:字段调整、鉴权方式变化、限流策略变化;
- 业务变更导致规则变更:组织调整、薪资口径变化、门店打卡设备更换;
- 接口监控与告警:失败重试、数据积压、对账差异需要有人盯。
很多厂商把“接口运维”放进高阶支持包或按次收费;企业内部如果没有人承担接口运营,就会陷入“出问题才找人”的被动局面,成本也会以应急形式出现(加急费、现场费、专项排查费)。因此,集成条款谈判时不仅要谈“做不做”,还要谈“升级影响谁来承担、对账怎么做、问题响应时限如何计价”。
三、成本陷阱之三:定制化与二次开发
定制化费用之所以像温水一样不断增加,是因为企业往往在“标准功能可用”和“业务习惯不愿改”之间摇摆;一旦把SaaS当成“可随意改造的项目制软件”,成本与锁定风险会同步上升。
1. “配置”与“开发”的界限模糊:轻量化并不等于免费
SaaS厂商通常会强调“可配置”:表单、审批流、字段、权限、通知模板等。但配置能力有边界:
- 配置能改“表现层”和“规则层”,不一定能改“数据模型与底层逻辑”;
- 配置能满足单流程,但跨流程联动(例如入职触发工号生成、门禁权限、邮箱开通、薪资起算)往往需要开发;
- 配置能解决单组织,但跨法人、跨地区的差异规则可能超出配置能力。
隐形收费点就在这条灰线:售前说“可以配置”,实施阶段发现需要脚本、需要插件、需要扩展包,于是变成“轻量开发”,再往后变成二次开发。更微妙的是,有些厂商把“配置工作”也按顾问人天计费——即便不写代码,你也可能为配置买单。
过渡提醒:只要发生开发,就要立刻追问两件事——是否影响后续升级、是否能被标准能力替代,否则你会把一次性需求变成长期成本。
2. “小改动”背后的“大成本”:流程与字段改动会牵动测试与合规
在HR系统里,很多看似小的改动,落地后会连到薪资、社保、考勤与合规。例如:
- 新增一个用工类型字段,可能影响社保缴纳规则与个税申报口径;
- 调整请假流程节点,可能影响考勤结果计算与工资扣减;
- 增加审批层级,可能影响入转调离的生效时间,从而影响财务成本归集。
因此,真正的成本不只是开发本身,还包括联动改造、测试、回归、培训与上线切换。很多厂商的报价只覆盖“开发”,而测试与上线支持另计;或者开发报价低,但每次变更都需要走变更评审与加急排期,形成时间成本和机会成本。
边界条件:如果企业愿意在流程上向标准化靠拢(例如用统一的入职模板、统一的组织层级规则),定制化需求会显著减少;但如果企业把“系统必须适配现有习惯”当成硬约束,预算就必须按“持续变更”来做。
3. 定制化带来的“技术债务”:版本锁定与供应商绑定的长期代价
SaaS的价值在于持续迭代更新,但过度定制会让企业在升级时付出额外代价:
- 定制功能需要随版本适配,适配费用可能每年发生;
- 一些定制依赖厂商私有能力或特定顾问团队,形成人员与供应商绑定;
- 定制越多,越难切换供应商,议价能力下降。
我们更建议把定制需求分层:
- 必须定制:合规红线、业务核心差异(例如特殊工时制度、复杂计件薪资);
- 可替代:通过管理流程调整、组织制度优化解决;
- 体验优化:锦上添花,优先级最低。
在合同层面,把“定制交付物归属、源代码/配置导出能力、升级适配费用上限”写清楚,能有效降低技术债务变成隐形收费的概率。

四、成本陷阱之四:高级功能与AI模块解锁
高级模块与AI能力正在成为HR SaaS系统差异化的主战场,但其收费方式从“按模块”逐步走向“按量/按次/按算力”,企业如果缺少用量预测与效果评估,很容易在试用后被动追加预算。
1. 模块化的“付费墙”:基础包之外的功能边界要写进清单
常见的高级模块包括:绩效管理、人才盘点与九宫格、继任计划、学习发展(LMS)、薪酬建模与预算、员工调研与体验、组织诊断报表等。售前演示时这些能力可能在一个界面里,但合同里往往按模块拆分授权。隐形收费点不是“买模块很正常”,而是边界不清导致的两类误判:
- 你以为基础包含“绩效”,实际只含目标/考核表单,不含校准会、绩效分布控制与复盘分析;
- 你以为买了“报表”,实际只含固定报表模板,定制分析与数据看板另计。
应对方式很直接:把关键业务场景写成验收条目(例如“完成一次绩效周期闭环并输出部门分布”),逐条映射到模块授权与交付范围,避免用“功能名称”对齐。
2. HR SaaS系统从报价到落地有哪些隐形收费点?AI功能常在“调用计费”里
AI相关能力(如AI简历筛选、AI面试评估、智能排班、员工咨询机器人、知识库问答、离职风险预测)在计费上更接近云服务:
- 按调用次数(API/Token)、按分析报告数量、按并发量;
- 按账号角色(招聘官/面试官/管理员);
- 按数据量(参与训练/索引的数据规模)。
隐形收费出现在“试用期体验很好,但规模化后成本失控”。例如:试点时只有一个事业部使用AI面试,每月调用几百次;全集团铺开后调用数变成几万次,费用从可控变成显著成本项。更现实的问题是,AI能力的实际效果依赖数据质量与流程闭环:如果招聘岗位画像不完整、面试评价口径不一致,AI输出就会被质疑,导致“花了钱但无法规模化使用”。
边界提示:对于招聘量小、岗位稳定的企业,AI模块可能性价比不高;对高频招聘、门店排班复杂、SSC咨询量大的企业,AI模块更可能带来可量化收益,但前提是把用量、效果指标、费用上限一起管理。
3. 数据与算法的“隐形投入”:标注、治理与合规审核也需要预算
AI模块还有一个常被忽略的成本:企业侧的数据准备与合规审核。为了让模型“懂你的业务”,常需要:
- 历史数据标注(例如面试结论、岗位标签、排班规则);
- 知识库整理(制度、流程、FAQ持续更新);
- 合规评估(个人信息处理告知、算法公平性、敏感数据隔离、供应商模型使用边界)。
这些工作未必由厂商收费,但一定会占用企业时间与资源;如果企业没有明确负责人,AI项目很容易卡在“数据不给、效果不出、费用照收”的尴尬状态。把AI模块当成一个小项目管理(试点-评估-扩面-复盘),比直接全量采购更稳妥。
五、成本陷阱之五:增值服务与支持体系升级
系统上线只是开始,真正决定体验的是支持与运营体系;隐形费用往往发生在“业务离不开系统”之后——企业为了保证稳定性与响应速度,不得不升级服务等级。
1. 服务等级协议(SLA)的“阶梯价”:响应时间、可用性与赔付条款要对齐
厂商常见的支持套餐从“在线工单+工作日响应”到“7×24小时专属支持”,价格差异显著。隐形收费点在于:企业在售前低估了系统重要性,选了低等级支持;上线后发现考勤、薪资、入职一旦出问题就是运营事故,只能临时升级套餐或购买加急支持。
建议在合同里把SLA拆解成可检查项,而不是只写“提供支持”:
- 响应时间与解决时间分别是多少(P1/P2/P3分级);
- 是否包含节假日与薪资结算窗口期保障;
- 是否包含现场支持、是否有次数限制;
- 可用性与故障赔付如何计算;
- 重大版本升级是否提供演练与回滚支持。
反例提示:如果企业内部有强IT运维团队,且HR系统只用于基础人事台账,较低SLA也可能够用;但一旦系统承载薪资、考勤、社保申报,SLA就不是“加分项”,而是风险控制工具。
2. 培训与咨询的“项目制”收费:落地不是教会点按钮
SaaS厂商通常提供基础操作培训,但真正能让系统“用起来”的,是流程优化、角色分工与数据运营能力。例如:如何把入转调离流程从“多头审批”压缩为“责任清晰”;如何建立门店考勤异常闭环;如何定义绩效口径与校准机制。这些往往以咨询项目形式另计。
隐形收费点常见于:
- 企业想要的不是培训课,而是陪跑式落地(比如第一轮绩效周期陪跑、薪资上线陪跑);
- 企业跨区域多组织,需要分批次培训与上线,培训次数远超报价包含范围;
- 企业要输出制度、表单、权限矩阵等交付物,属于“管理咨询”,不在软件交付内。
建议提前做能力盘点:内部是否有人能当产品经理、流程Owner、数据Owner?如果没有,外部咨询费要纳入预算,不然项目“上线即闲置”的风险会更高。
3. “成功服务”的价值与成本:客户成功经理不是标配
越来越多厂商推出客户成功(CSM)或专属顾问服务,目标是提升使用深度与续费率。这类服务的价值很实际:帮你做功能规划、使用数据分析、版本更新解读、组织培训计划;但也往往只对高阶客户开放,或需要额外付费。
企业在评估这笔费用时,建议用“能否替代内部岗位”来衡量:
- 如果内部没有人持续运营系统,CSM能显著降低使用断层;
- 如果内部已经有成熟的HRIS运营团队,CSM更适合作为阶段性支持,而不必常年购买。
关键在于把服务内容写清:每月交付什么、参与哪些会议、输出哪些报告、遇到高峰期如何保障,否则容易变成“有个联系人但解决不了问题”。
表格1:HR SaaS五大隐形收费点风险评估与应对矩阵
| 隐形收费点 | 发生概率 | 财务影响 | 管理复杂度 | 典型触发条件 | 核心应对策略 |
|---|---|---|---|---|---|
| 数据迁移与清洗 | 高 | 中-高 | 高 | 多系统历史数据、口径不一、需追溯多年 | 数据盘点先行;定义口径与验收;明确迁移范围与费用上限 |
| 系统集成与接口开发 | 高 | 高 | 高 | 需对接ERP/OA/财务/门禁;需要对账闭环 | 列出集成清单与对账规则;谈升级影响与运维责任;预留集成预算 |
| 定制化与二次开发 | 中-高 | 中-高 | 高 | 流程强依赖旧习惯;跨法人差异大 | 80/20原则;分层管理需求;写清升级适配与交付物归属 |
| 高级功能与AI模块解锁 | 中 | 中 | 中 | 试点后扩面;按量计费;效果依赖数据 | 明确计费口径与用量预测;小范围试点;设定费用封顶与退出条件 |
| 增值服务与支持体系升级 | 中-高 | 中 | 中 | 薪资/考勤窗口期;关键故障需7×24 | SLA分级写细;关键期保障条款;内部能力盘点后再选服务 |
结语
回到开篇那个问题:HR SaaS系统从报价到落地有哪些隐形收费点?本文拆解的5类费用,本质上都指向同一件事——HR SaaS不是“买软件”,而是“把组织运行规则数字化”的系统工程。只要你的系统要进入薪资、考勤、招聘与合规闭环,报价之外的成本就必然存在;差别只在于这些成本是被动爆发,还是被提前识别、写进合同并纳入项目治理。
为了让预算与落地更可控,我们建议把采购视角从“订阅费”迁移到TCO(总拥有成本)结构上:

落到可执行层面,建议直接按以下动作清单推进(可由HR牵头,IT/采购/财务共同参与):
- 选型期把“范围”说死:用业务场景做验收条目(迁移哪些数据、对接哪些系统、要不要对账、需要哪些报表),避免只对齐功能名称。
- 把隐形收费变成显性条款:对迁移、接口、定制、AI用量、SLA升级设置计费口径、工作量边界与费用上限;对“按实际发生”类条款要求报价区间与审批机制。
- 先试点再扩面,给AI设“退出条件”:明确试点周期、效果指标(如节省工时、提升转化率、减少咨询量)、用量封顶与停用/降级路径。
- 建立上线后成本复盘机制:每月复盘接口稳定性、变更次数、顾问人天、AI调用量与问题响应,及时纠偏,而不是等续费时才算账。
- 内部能力补位:至少明确数据Owner、流程Owner、系统运营Owner三类角色;缺口要么招人,要么把外部服务费纳入年度预算。
表格2:HR SaaS供应商RFP关键成本澄清问题清单
| 费用域 | RFP澄清问题(可直接复制使用) |
|---|---|
| 数据迁移与清洗 | 1)基础实施包包含哪些数据对象、多少字段、多少轮迁移演练?2)历史数据追溯到几年是否额外计费?3)数据清洗(去重/补全/校验)按什么口径计费,是否能提供封顶报价?4)验收标准与责任边界如何定义(导入成功 vs 可用性)? |
| 系统集成与接口开发 | 1)标准API清单与限流策略是什么?2)新增字段/扩展接口如何计费?3)是否提供对账机制与差异报表,包含在报价内吗?4)版本升级导致接口变更,谁承担适配工作量与费用? |
| 定制化与二次开发 | 1)哪些属于配置、哪些属于开发,有无明确边界清单?2)定制功能是否影响后续升级,升级适配如何收费?3)定制交付物(脚本/配置/文档)是否可导出、归属如何约定? |
| 高级模块与AI解锁 | 1)高级模块授权边界与依赖模块是什么?2)AI功能按模块/按次/按量/按算力如何计费,是否提供用量监控与告警?3)是否支持费用封顶、超额后自动降级或停用?4)模型与数据使用边界、合规责任如何约定? |
| 增值服务与支持体系 | 1)SLA分级的响应/解决时限、窗口期保障、赔付条款分别是什么?2)是否包含现场支持、培训次数、顾问驻场?超出如何计费?3)客户成功服务的月度交付物清单是什么(报告/会议/优化建议)? |
这套问题清单的价值不在于“把供应商问倒”,而在于把成本从灰色地带拉回到可管理的范围:你问得越具体,报价越接近真实;合同条款越清晰,落地越少临时加价。对HR SaaS系统而言,这往往比再砍几个点的订阅费更重要。





























































