-
行业资讯
INDUSTRY INFORMATION
【导读】 医护培训平台售后SLA不是“客服承诺书”,而是把宕机、卡顿、学分同步失败等风险写进合同并可被验证的管理工具。本文面向医院HR、护理部/医教科、信息科与采购条线,围绕可用性、响应与解决时限、业务恢复、性能可靠性等指标,讨论医护培训平台售后SLA怎么制定?以及如何避免口径陷阱,把服务质量变成可追责、可复盘的交付。
住培结业考核、继续教育学分清零、执医考前冲刺,这些节点对平台稳定性的容忍度极低。现实中不少医疗机构仍沿用通用SaaS的SLA模板:写着“99.5%可用”“4小时内解决”,但一到高峰期,登录失败、直播卡顿、成绩回写延迟就集中暴露,最终演变为教学投诉、考核延误,甚至引发合同纠纷。我们从招投标与运维实践观察到一个关键矛盾:医疗培训的“业务时效”与互联网产品的“均值体验”不是同一套逻辑,SLA必须把临床培训节奏、合规责任与平台技术能力一起纳入计量框架。
一、服务可用性:医疗场景下SLA底线如何设定?
医护培训平台的可用性指标不应停留在“全年一个百分比”,而要对关键业务时段、统计口径与监测证据做可执行约定,否则同一份SLA可能在双方解读中“天然打折”。
1. 通用SaaS vs 医疗级:可用性基线差异与成本含义
通用企业SaaS常见可用性承诺在99.5%左右,放到医院培训场景往往不够用。原因并不复杂:培训平台在医疗机构内部承担的是“合规记录 + 考核证据”的角色,尤其涉及报名、考试、证书与学分归档时,短时不可用会直接影响业务结果,而不仅是体验波动。
可用性数值的差异,会被“全年允许宕机时间”放大:99.5%意味着一年可用性缺口约0.5%,折算约4.38小时;99.9%缺口0.1%,约8.76小时——这里很多团队会算错单位(0.1%不是8.76分钟,而是8.76小时)。但医疗行业真正关心的不是全年平均,而是高峰窗口是否可用:如果那4小时恰好集中在某次全员考核当晚,其业务后果与全年分散宕机完全不同。
表格1:通用SaaS与医疗级医护培训平台SLA常见写法对比
| 维度 | 通用SaaS常见写法 | 医疗培训平台建议写法(示例) | 采购/评审要点 |
|---|---|---|---|
| 可用性目标 | 99.5%/月或年 | ≥99.9%/月;关键窗口单列更高目标 | 是否按“月”统计(利于约束高峰风险) |
| 宕机定义 | 未明确或仅指“整站不可用” | 覆盖登录、学习、考试、证书/学分关键链路 | 是否把“核心功能不可用”算入不可用 |
| 计划维护 | 模糊写“计划内不计入” | 维护窗口、通知提前量、最长时长写入条款 | 防止用频繁维护“稀释”不可用时间 |
| 监测来源 | 厂商自报 | 第三方监测/客户侧探针 + 厂商日志双证据 | 证据链决定争议成本 |
这里的边界条件是:若平台仅用于院内低频学习、且不承担学分/证书归档,过高可用性指标会带来不必要的成本;相反,一旦纳入住培、继续教育、年度考核,就应把可用性视为“业务连续性指标”而非“IT指标”。(后文会用“分级响应”把这一点落地。)
2. 业务波峰承诺:把关键时段写进SLA
医疗培训的流量并不均匀,而是明显“扎堆”:报名期、考试期、直播期、年末学分冲刺期都会出现并发峰值。SLA若只写“全月99.9%”,厂商完全可能用“低谷补高峰”的方式达标——这对医院侧没有管理意义。
更可执行的做法是把关键业务窗口写成独立条款,例如:
- 工作日早8:00–10:00(晨会/交接班后集中学习)可用性≥99.95%
- 重大考试/模考期间(由院方提前X天书面告知)可用性≥99.95%,并要求预扩容与专人值守
- 直播授课时段“开播成功率≥99.9%”,把“能打开直播间”从“整站可用”里单拎出来
需要提醒的是:窗口条款会抬高厂商保障成本,医院侧要同步提供业务计划(例如提前报备考试时间、预计人数),否则平台方很难做容量与排班,最终可能以“客户未按约报备”为由拒绝赔付或免责。
3. 口径与监测:可用性怎么算才不“打折”
可用性争议最常见的根源是口径不一致:
- 不可用的判定:是“无法访问首页”才算,还是“考试提交失败”“证书生成接口超时”也算?
- 统计周期:按自然月、按7×24、还是按工作时段?不同周期对医院实际风险的约束力差异很大。
- 剔除规则:计划维护是否剔除?外部依赖(短信、CDN、第三方登录)故障是否计入?
从实践看,医院侧至少要把三件事写进SLA附件(可作为技术条款或验收标准):
- 关键链路清单:登录→选课→播放→考试→成绩→证书/学分同步,每条链路定义失败即不可用;
- 监测方法:客户侧探针(指定IP/账号)+厂商侧日志;
- 争议处理:以双方各自证据为基础的联合判定机制与时限,避免“过了两周才翻日志”导致证据缺失。
这一套做法并不“技术控”,本质是把责任边界前置,减少扯皮成本,为后面的响应与解决时限打基础。
二、响应时间与解决时间:医护培训平台售后SLA怎么制定分级机制?
医院不需要“所有问题4小时解决”的口号式承诺,而需要能在关键事件上抢时间的分级处置体系;分级越清晰,资源调度越可验证,SLA越能落地。
1. 事件分级定义:P1/P2/P3如何贴合临床培训风险
在医护培训平台中,事件分级要与“业务后果”绑定,而不是与“技术复杂度”绑定。同样是一个接口超时,若发生在考试提交环节就是P1,发生在头像上传可能只是P3。建议在SLA中给出分级定义与示例,并明确由谁定级、如何升级(例如护士长/医教科可直接触发P1升级)。
表格2:医护培训平台事件分级与时限建议(示例)
| 等级 | 典型场景(医护培训语义) | 首次响应时限 | 初步处置时限 | 根因解决/恢复时限 |
|---|---|---|---|---|
| P1 紧急 | 考试系统异常、学分同步失败、证书生成错误、全院无法登录 | ≤15分钟 | ≤2小时 | ≤4小时(或约定“先恢复后根因”双时限) |
| P2 重要 | 部分科室无法学习、直播大面积卡顿、题库加载失败但可绕行 | ≤30分钟 | ≤4小时 | ≤24小时 |
| P3 一般 | 账号咨询、课程上架申请、权限调整、非核心功能报错 | ≤2小时(工作时间) | ≤1个工作日 | ≤5个工作日 |
反例也需要提前说明:若医院网络出口故障、院内统一身份认证(SSO)宕机导致无法登录,平台方不应“背锅”,但应承担协同定位与临时绕行方案的响应责任——这类“非平台原因但影响业务”的事件,建议单列为“协同类事件”,否则争议会在定责阶段卡死。
2. 时间阈值:从“首次响应”到“根因修复”的链条
很多SLA只写“响应时间”,但在P1场景里,响应本身并不能降低业务损失。更合理的做法是把时间拆成三段,并在每段对应交付物/动作:
- 首次响应:是否有人接管、是否确认影响范围、是否给出临时指引(比如考试延时、备用入口);
- 初步处置:是否完成止血(限流、回滚、切换备用服务、关闭异常功能);
- 根因解决/业务恢复:是否恢复关键链路,并对受影响数据进行补偿(例如补回学分、重发证书)。
其中“先恢复后根因”的条款非常关键:医疗培训在关键时点更关心“能不能继续考、能不能同步”,而不是工程师是否已写完根因报告。SLA可以要求:P1在X小时内完成业务恢复,同时在Y个工作日内提交RCA(在第三部分展开)。
3. 计时起点与证据链:避免“接单才算”争议
响应时限争议的高发点是“从什么时候开始计时”。若按“工程师接单”计时,平台方可以通过内部流程拖延来规避违约;医院侧更应坚持从工单创建/报警触发计时,并约定可被审计的系统记录(工单系统、值班电话录音、监控告警截图等)。
同时要把沟通链路写清楚:
- P1必须提供7×24值班电话/IM通道,且明确“15分钟内响应”指该通道有人接听并开始处置;
- 重大事件要有统一指挥人(厂商侧事件经理),避免客服、运维、研发多头沟通导致信息不一致;
- 对院方来说,也要指定“业务确认人”(医教科/护理部/信息科各自角色),否则平台恢复了但无人确认,解决时间会在“确认”环节失真。
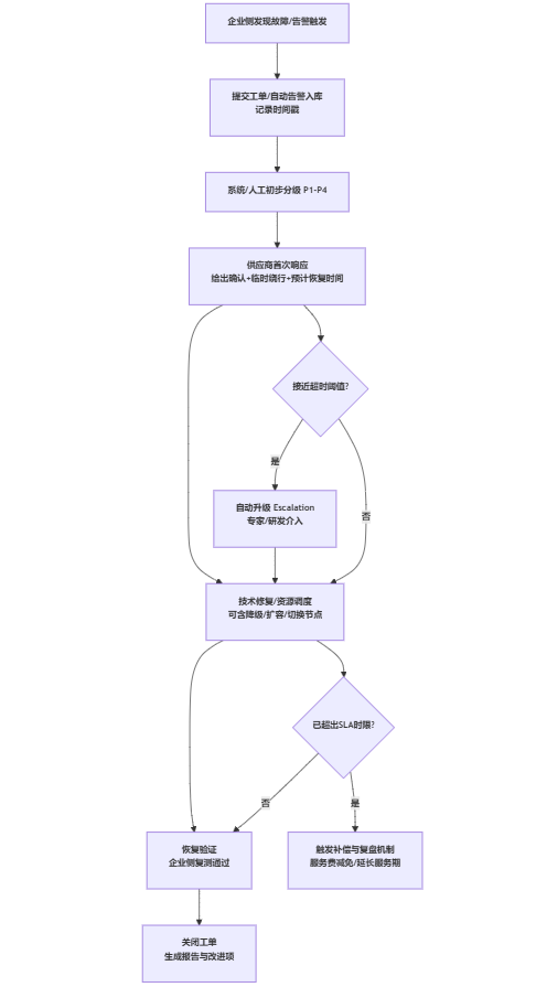
图表1:P1紧急事件应急响应流程(示例)

这一流程的价值在于:把“承诺”翻译成可核对的动作序列。只要动作序列可审计,SLA就不容易变成口号。
三、故障处理时间与业务恢复:只修系统不够,还要修复业务
医疗培训平台的故障处理不应以“服务重启成功”作为终点,而要以“业务闭环恢复”作为终点;否则同样一次故障,院方承受的隐性成本会被系统指标掩盖。
1. 双重定义:技术解决与业务恢复的边界
技术团队常把“修复完成”定义为服务恢复、接口恢复、错误率下降,但医护培训的真实损失往往发生在业务层:考试提交失败造成重考、学习记录断档导致学分缺失、证书生成异常影响执业档案。这类损失不修复,医院侧仍需要人工补录、解释投诉、协调补考。
因此SLA建议同时定义两类完成标准:
- 技术解决(Technical Fix):平台服务与接口恢复,错误率回到阈值内;
- 业务恢复(Business Recovery):受影响人员的成绩/学分/证书/学习记录得到补偿或重算,并在约定时限内完成核对。
边界条件也必须明确:若学分同步涉及第三方继续教育平台接口,业务恢复时限需要拆分为“平台侧修复时限”与“第三方协同完成时限”,并约定平台方对协同过程承担透明通报责任,否则医院侧会陷入“你等我、我等他”的真空期。
2. 容灾演练:把可行性验证纳入SLA
很多SLA写了“容灾”“双活”“分钟级切换”,但若没有演练,条款的可兑现性无法验证。医院侧可以把以下内容写入季度/半年例行交付:
- 演练频率与范围(例如季度一次,覆盖直播、考试、证书服务至少一条关键链路);
- 演练方式(计划内演练与突发演练比例);
- 演练报告交付物(切换耗时、数据一致性校验、回切过程、问题清单与整改期限)。
需要指出的副作用是:演练会带来一定业务扰动,尤其在院内大规模学习活动期间不宜进行。因此SLA要同步约定演练窗口选择、提前通知机制,以及医院侧的配合责任,避免演练本身变成投诉源。
3. RCA复盘交付:让故障不再复发
医疗机构最怕的是“同类故障重复发生”。因此重大故障后的RCA(根因分析)交付时效应纳入SLA,且不应仅交付一份技术报告,而要包含可执行整改与验证计划,例如:
- 直接原因、根因、触发条件(尤其是与业务高峰相关的容量触发条件);
- 影响范围与数据修复说明(哪些记录可能受影响、如何校验);
- 永久性整改与上线窗口;
- 如何验证整改有效(压测指标、监控指标、灰度策略)。
图表2:技术修复与业务恢复的时间差时序示意

该时序图强调的不是“多做一层工作”,而是让SLA覆盖真实业务成本:只要业务未恢复,医院仍在付出协调与解释成本。
四、可靠性与性能:把“高并发稳定”翻译成业务语义
可靠性与性能指标如果只停留在“支持10万并发”,医院很难评估它是否能支撑真实学习行为;把指标翻译成业务语义,才能在采购评审、验收与追责中可用。
1. 容量规划:从并发数到学习行为事件
医护培训平台的负载不是单一动作,而是“视频播放 + 题库请求 + 直播互动 + 证书生成 + 数据上报”的组合。只写并发数会带来两个问题:其一,并发口径不清(在线数、请求数、连接数);其二,无法覆盖复合业务峰值。
更可执行的写法是以“学习行为事件”定义容量,例如:
- 支持单日峰值学习行为事件≥X万次(播放、作答、提交、评论、签到等);
- 在并发Y人观看直播情况下,互动消息成功率≥99.9%;
- 考试提交请求P95耗时≤Z秒(P95比平均值更能约束尾部卡顿)。
适用条件是:医院侧要能提供历史数据或估算模型(人数、设备类型、课程形态),否则厂商容易以“未知负载”为由做宽泛承诺。
2. 体验指标:首屏、卡顿率、成功率如何量化
医疗培训的体验指标不必追求互联网产品的极致,但必须覆盖“能否完成关键动作”。建议把体验指标聚焦在三类:
- 首屏加载(登录后课程列表、考试入口的加载时延);
- 连续性(视频卡顿率、直播断流次数、微中断频率);
- 成功率(考试提交成功率、证书生成成功率、学分同步成功率)。
同时要约定测量方法:在院内网络环境测试还是公网测试?是否限定设备类型(安卓低端机/护士站PC/医生个人手机)?若不约定,体验指标会因环境差异失真,最终无法用于责任判定。
3. 内容交付质量:课件、字幕、音画同步的指标化
在医护培训场景里,“内容交付质量”往往被忽略,但它直接影响学习效果与投诉率。可选的指标化方向包括:
- 课件加载完整率(图片、附件、PDF是否完整呈现);
- 音画同步误差、字幕准确率(尤其在手术示教、急救流程课程中);
- 直播回放生成时效(直播结束后X分钟内生成回放并可观看)。
需要谨慎的是:字幕准确率、内容质量容易与课程制作方责任混在一起。若平台只提供技术承载,不负责内容制作,SLA应明确平台侧仅对“承载与分发”负责,对“内容本身错误”不承担SLA违约责任,但可提供协助处理机制。
图表3:医护培训平台性能与可靠性指标体系结构图

这一结构图的用意是把“指标清单”变成“指标体系”:指标之间存在依赖关系(例如分发层不稳会拖垮体验层),医院侧在追责时也更容易定位“该追哪条SLA”。
五、数据安全与合规:为什么越来越多医院把它写入售后SLA?
在很多医院的采购实践中,数据安全正在从“合规背景要求”走向“可量化的服务条款”;即便本文聚焦的五项关键指标以稳定性与时效为主,数据安全也越来越常被单列进售后SLA,成为合规协同的硬约束。
1. 独立指标:安全事件响应与通报协同
医护培训平台不等同于HIS,但通常会处理实名信息、科室归属、学习记录、考试成绩与证书等数据。对医院而言,这些数据一旦泄露或被篡改,会同时触发合规风险与内部管理风险。因此SLA可单列安全事件条款,例如:
- 安全事件响应时限(例如≤1小时启动应急响应并通报医院侧接口人);
- 初步处置时限(隔离、封禁、证据保全);
- 对外协同机制(需要报监管/需要法务介入时的配合责任)。
这里要避免的陷阱是“把合规义务当成SLA赔付义务”。更稳妥的写法是:安全事件以“协同处置与透明通报”为核心SLA指标;赔付与法律责任按合同与法律另行约定,但不能因为责任归属未定就不响应、不通报。
2. 第三方审计:渗透测试/等保/日志留存的履约证据
数据安全如果没有证据链,就很难在供应商管理中形成约束。医院侧常用的履约证据包括:
- 定期渗透测试报告与整改闭环(明确整改期限);
- 等保相关证明材料与年度测评结论(如适用);
- 关键操作日志留存、审计查询响应时限(例如院方要求导出某次考试异常期间日志,平台在X小时内提供)。
边界条件同样要说清:若平台部署在医院私有云/本地机房,日志与安全设备可能由医院统一管理,平台方应承担的是应用层日志与接口追踪能力,而不是替代医院侧的整体安全体系。
3. 数据边界:最小必要、用途限制与退出机制
合规风险往往不来自“技术漏洞”,而来自“边界不清”。因此SLA/合同附件建议明确:
- 数据使用边界(仅用于培训与考核,不得用于营销或二次画像);
- 数据最小必要原则(不需要的信息不采集、不留存);
- 退出机制(合同终止后数据导出、删除与验证方式);
- 与第三方系统对接时的责任划分(学分平台、短信平台、直播平台)。
这些条款看似“法务内容”,但它们直接决定发生事件时的处置速度与责任界面,也会反向影响售后沟通成本。
结语
回到开篇问题——医护培训平台售后SLA怎么制定?关键不在于把数值写得越高越好,而在于把医院最在意的业务后果(考试、学分、证书、关键窗口)转成可监测、可追责、可复盘的条款与证据链。我们建议医院在招标与续约谈判中,优先落实以下动作:
- 把“关键窗口”写进SLA:按自然月统计之外,单列考试/报名/直播等窗口可用性与保障方式(预扩容、专人值守、沟通机制)。
- 建立P1/P2/P3分级与三段时限:首次响应、初步处置、业务恢复分别定义,并明确“计时起点=工单创建/告警触发”。
- 把“业务恢复”作为验收终点:不仅要系统恢复,还要学分、证书、成绩与学习记录补偿闭环,避免隐性人工成本。
- 性能指标用业务语义表达:从“并发数”升级为“学习行为事件、提交成功率、P95时延、卡顿率”等可测指标,并约定测量环境与方法。
- 安全条款至少做到可协同、可审计:安全事件响应、通报、证据保全与第三方审计材料交付写入附件,降低合规不确定性。
按上述框架推进,SLA就不再是供应商“售后承诺”的展示页,而会成为医院内部可执行的供应商治理工具:既能在关键节点兜底,也能在日常运营中形成持续改进的闭环。





























































