-
行业资讯
INDUSTRY INFORMATION
【导读】 合规培训系统售后SLA在金融行业里,早已不是“系统坏了多久修好”的技术附件,而是把监管责任、操作风险与供应商交付能力对齐的契约工具。本文面向银行、券商、保险、基金等机构的HR、合规、内控、科技与采购团队,围绕合规培训系统售后SLA的4个关键指标是什么?展开:可用性、分级响应、修复与新规适配、数据安全与审计权。我们会给出指标定义口径、常见陷阱、验收与监测方法,帮助机构把SLA从“写得漂亮”变成“可执行、可举证、可追责”。
不少机构在选型合规培训系统时,会把重点放在课程内容、学习体验、题库与报表上;但一旦进入监管检查或年末考核季,系统出现登录失败、学习记录缺失、报表导出异常等问题,才发现合同里的SLA条款要么“太宽泛”,要么“难验证”。从实践看,金融机构的痛点不在于有没有SLA,而在于:SLA是否能支撑监管证据链与业务连续性,以及违约时是否能形成可执行的扣罚与整改闭环。
一、重新定义SLA价值——从“技术参数”到“合规防线”
SLA在金融场景的价值核心,是把合规管理对“连续、留痕、可追溯”的要求,翻译成供应商必须履约的可量化承诺。换句话说,它是风险传导的接口,而不是售后服务的客套话。
1. 监管环境变化驱动SLA升级:合规培训系统被纳入“连续性”语境
金融行业对培训的要求并不止于“完成学习”,更关键的是:在监管抽查、内部审计、员工行为事件追溯时,能否快速给出培训覆盖、学习时长、测验结果、补学记录、制度签署确认等证据。合规培训系统因此天然落在“证据就绪度(evidence readiness)”的框架里。
当监管对操作风险、信息科技风险、网络安全与数据合规的要求趋严,合规培训系统的SLA也会被迫升级:
- 过去的SLA只写“系统可用率99.9%”,但不定义“关键时段”“计划停机”“统计口径”;
- 现在的SLA需要对齐业务连续性:哪些时段不能停、停多久算事故、记录缺失算不算事故、事故发生后多快补齐证据。
这里有一个常见误区:把合规培训系统当作“非核心系统”。在监管视角下,它未必是交易核心,但很可能是内控证据核心;一旦证据链断裂,后果未必比业务中断更轻。
2. SLA失效的潜在风险:培训中断不只是体验问题,而是可审计性问题
合规培训系统一旦发生故障,影响通常呈现“滞后爆发”:故障当下看似只是员工无法学习或报表导不出,但数周或数月后进入检查、问询、诉讼或仲裁环节,才发现缺失的是可审计记录。
以行业公开案例口径看,机构与供应商的纠纷高频集中在三类证据争议:
- 学习记录是否真实完整:是否存在丢失、回写失败、补录无日志等情况;
- 报表口径是否稳定:同一筛选条件多次导出结果不一致;
- 故障期间的责任边界:供应商以“计划维护”“第三方网络”“不可抗力”进行免责,但合同未定义边界与举证责任。
因此,SLA失效的本质不是“服务差”,而是合同条款无法支撑机构在事后完成举证、追责与整改。
3. 管理视角的转变:从“系统好不好用”转向“合规模块是否随时可查”
HR更关注学习完成率、课程触达;合规更关注培训与制度落地;科技更关注稳定性与安全;采购与法务更关注可执行条款。SLA要真正落地,必须把这些关注点压缩为一套可验收指标,并明确:
- 谁来监测(机构自监测/第三方监测/供应商报表);
- 用什么证据(监控日志、工单系统、电话录音、公告记录、审计报告);
- 如何追责(服务费扣减、延期交付罚则、强制整改与复盘、续约与退出机制)。
在这一点上,SLA更像“合规防线的接口规范”——写得再完整,若没有监测与证据链,仍然难以执行。提醒一句:SLA条款设计必须同步考虑“将来怎么举证”,否则很容易停留在纸面。
图表1:合规培训系统SLA四大关键指标体系架构(从合规风险控制到可验收指标)

二、关键指标一——系统可用性与业务连续性保障(合规培训系统售后SLA的4个关键指标是什么?)
金融场景下的“可用性”必须与监管节奏、报送窗口和内部考核周期绑定;如果只写通用99.9%,往往无法覆盖关键时段的真实风险。可用性不是越高越好,而是要让“不可用”在合同里可定义、可测量、可追责。
1. 定义“合规关键时段”:把峰值场景写进SLA,而不是写进祈祷
合规培训系统的高风险时段通常不是每天平均,而是集中在:季末、年末、监管专项检查前、制度集中宣贯期、新员工集中入职期、重大合规事件通报后专项学习期。SLA建议至少明确三类时段口径:
- 关键时段(必须高可用):例如“每季度最后10个自然日、年度最后20个自然日、监管检查通知后的T+3至T+15”;
- 维护窗口(可接受计划停机):例如“工作日00:00-06:00,且每次不超过60分钟”;
- 非计划停机(严格约束):任何未提前公告且造成业务不可用的中断,均计入停机时长。
同时要把“不可用”的判据写清楚。仅写“系统宕机”不够,建议补充:
- 登录/SSO失败达到阈值;
- 学习/考试提交失败达到阈值;
- 报表导出/监管模板生成失败;
- 关键API超时或错误率超标。
这些判据的好处是:一旦争议发生,机构可以用监控与日志直接界定是否构成不可用,而不是靠双方口头解释。
2. 量化风险成本:可用率不是漂亮数字,而是“中断风险时间”
行业研究口径常用一个朴素换算:月度可用率99.9%约等于每月允许停机约43分钟;99.95%约等于约22分钟;99.99%约等于约4分钟。对合规培训系统而言,一次“报表导不出”的2小时故障,可能直接跨过多个可用率档位。
一些报告提出“可用率每提升0.01%,年均可减少若干小时中断风险”的估算思路。即便不同机构口径不同,这类量化至少提示一个现实:可用率讨论不是技术团队的自嗨,而是可以折算为监管报送/检查准备被打断的概率与时长。
但也要提醒边界条件:如果机构自身网络、终端策略或SSO体系不稳定,再高的系统可用率也无法带来同等收益;因此SLA里必须区分“供应商责任域”和“机构环境域”。
3. 排除“免责陷阱”:计划维护、不可抗力与第三方依赖要可审计
SLA争议的高频来源,是供应商通过“计划维护”“第三方网络”“不可抗力”排除停机计入。要避免扯皮,建议把三类条款写成“可审计规则”:
- 计划维护:必须提前X天公告(含影响范围、回滚方案、负责人),并在维护结束后提供变更记录;未满足则计入停机;
- 第三方依赖(云厂商、短信、邮件、视频会议等):明确依赖清单与责任分界;若供应商选型导致的单点故障,不得当然免责;
- 不可抗力:列举可接受范围,并约定举证材料(运营商故障证明、电力事故证明等)与最迟通知时限。
表格1:传统IT运维SLA vs 金融级合规培训SLA(关键差异对比)
| 对比维度 | 传统IT运维SLA常见写法 | 金融级合规培训SLA建议写法 |
|---|---|---|
| 可用率目标 | 月度99.9%(口径不清) | 关键时段99.95%/99.99% + 平峰99.9%,分时段考核 |
| 停机定义 | 宕机才算停机 | 登录失败、提交失败、报表失败、API错误率超阈值均可判定不可用 |
| 维护窗口 | “不定期维护” | 固定维护窗 + 提前公告 + 变更记录 + 超窗计入停机 |
| 责任边界 | “第三方原因免责” | 列明第三方清单、依赖冗余要求、举证与通知时限 |
| 罚则机制 | 低比例扣费或无 | 与服务费/续约挂钩,设阶梯扣减与强制整改 |
| 验证方式 | 供应商月报 | 机构自监测/第三方监测 + 数据取证与对账机制 |
提醒一句:可用性条款写得再高,如果没有“统计口径”和“验证方式”,最终会退化成供应商自报自说。
三、关键指标二——分级响应时效与首响质量
分级响应的核心不是把工单分颜色,而是把风险优先级嵌入处置机制:什么问题必须立刻拉通、什么问题可以排期、什么问题必须形成复盘与整改。对金融机构而言,响应时效要和“监管影响”挂钩,而不是只和“用户抱怨”挂钩。
1. 建立科学的故障分级标准:先把P0/P1写清楚,才谈得上追责
不少SLA只写“紧急问题30分钟响应”,但“紧急”没有定义,最终执行就会变成双方吵架。建议用影响范围与合规后果作为分级依据,并把每级的响应、临时方案与修复要求写入合同附件。
表格2:合规培训系统故障分级标准(P0-P3)与SLA要求示例
| 等级 | 典型影响(示例) | 首响时限 | 临时方案时限 | 修复/恢复时限 | 必须通知对象 |
|---|---|---|---|---|---|
| P0 致命 | 全机构无法登录/学习;监管模板无法生成;学习记录写入失败大面积发生 | ≤30分钟 | ≤2小时 | 视情况可约定≤4小时或当日闭环 | 合规负责人、科技值班、供应商负责人 |
| P1 严重 | 核心模块不可用(考试、题库、签署确认);关键报表异常 | ≤1小时 | ≤4小时 | ≤1个工作日 | 合规/HR、系统管理员 |
| P2 一般 | 部分用户受影响;性能显著下降;非关键报表异常 | ≤4小时 | 可选 | ≤3个工作日 | 系统管理员 |
| P3 轻微 | UI/文案/体验问题;不影响关键流程 | ≤1个工作日 | 不需要 | 纳入版本迭代 | 产品对接人 |
边界条件要写在分级规则里:如果故障发生在关键时段,P1可自动上调为P0;如果故障影响监管检查取证,按更高等级处理。这类“自动升级”规则,能显著减少争议。
2. 强调“首响即带诊断结论”:把无效沟通成本写进指标
金融机构最怕的是:供应商30分钟“回复收到”,但连续两小时都在重复问“是否能复现”“请截图”“请重启”,真正的排查没有开始。解决思路是把“首响质量”指标化,例如:
- P0/P1首响必须包含初步诊断结论:疑似原因、影响范围、回滚/绕行建议;
- 必须同步提供“事件编号 + 负责人 + 下一次更新时间点”;
- 首响后每X分钟滚动更新(即便无进展也要说明阻塞点与所需配合)。
这类要求看似苛刻,但它把“响应”从客服话术拉回到工程处置,减少机构内部协同成本(合规、HR、科技不需要一直追问)。
3. 监管专项响应条款:把“检查支持”写成SLA交付物
在金融行业,监管检查往往带有突发性,且对证据导出、口径解释、日志取证有明确时限要求。SLA建议单列“监管检查支持响应”条款,明确:
- 收到监管问询或检查通知后,供应商需在2小时内启动协同;
- 指定“监管支持经理/技术负责人”作为单一窗口;
- 在约定时间内提供:报表口径说明、数据字典、日志导出、问题定位结论;
- 如果问题源于系统缺陷,需同步触发P0/P1事件流程与RCA机制。
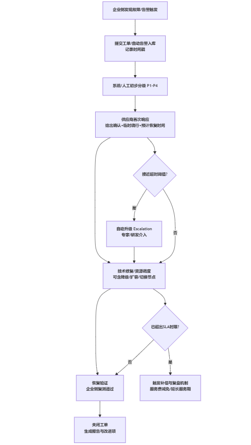
图表2:P0级故障响应与修复流程(从告警到RCA与补录)

提醒一句:流程图再清晰,如果合同没写“谁有权宣布P0”“谁有权要求停更与回滚”,执行时仍会卡在组织权限上。
四、关键指标三——修复时效(MTTR)与监管新规适配(合规培训系统售后SLA怎么制定,才能跟上新规?)
金融机构真正关心的不是“平均多久修好”,而是“高风险缺陷多久能控制住影响、多久能恢复证据链”。因此MTTR要分类型设定;同时,合规培训系统还有一个其他IT系统较少面对的指标:监管新规适配周期。
1. 差异化MTTR设定:用“缺陷类型”而不是“工单类型”来定时限
不少SLA把修复时限按“严重/一般/轻微”粗分,但合规培训系统的风险高低,常常取决于缺陷发生在哪个环节:规则引擎、题库与考试、数据写入与报表、签署确认与审计日志。
建议按缺陷类型给出明确时限(示例口径):
- 高风险缺陷(规则引擎配置错误、学习记录写入失败、权限越权、审计日志缺失):MTTR ≤4个工作小时或当日闭环;
- 中风险缺陷(关键报表口径错误、考试提交偶发失败、SSO间歇失败):MTTR ≤1个工作日;
- 低风险缺陷(UI、文案、体验优化):≤5个自然日或纳入版本迭代。
反例提示:如果机构自身SSO、AD域控或终端策略频繁调整,供应商可能无法单方面保证MTTR;此时SLA应增加“联合排查时限”与“机构配合义务”,否则MTTR会在扯皮中失去意义。
2. 监管新规适配的“黄金5天”:把合规变化管理写进SLA
合规培训系统的内容与规则会被监管持续触发更新:反洗钱、员工行为、销售合规、适当性、数据合规等制度常常出现新规解读、问答与窗口期要求。若适配周期过长,机构等于主动放弃缓冲期,尤其在监管集中行动时风险陡增。
因此SLA建议单列“监管变化适配”条款,至少包含:
- 监管变化的定义口径:不仅是正式办法/条例,也包括监管问答、窗口指导、行业自律规则(由机构确认是否触发变更);
- 适配周期承诺:例如“标准变更≤5个工作日上线,紧急变更≤48小时提供临时方案”;
- 交付物清单:规则配置说明、测试用例与测试报告、版本变更记录、回滚方案;
- 验收机制:合规/内控确认口径,科技验收性能与安全,HR验收学习路径与报表输出。
3. 根因分析(RCA)交付要求:让修复变成可复盘的管理事件
在金融机构内部,真正有价值的不是“这次修好了”,而是“以后怎么不再发生”。SLA建议把RCA做成必须交付物:
- P0/P1事件后24小时内提交初版RCA;
- RCA至少包含:时间线、影响范围、直接原因/根本原因、为何监控未提前发现、短期修复与长期整改、验证证据;
- 整改项需要可跟踪:责任人、截止时间、验收方式(例如新增监控项截图、压测报告、日志留存证明)。
提醒一句:RCA若只写“网络波动”“并发过高”,等于没有复盘;SLA应要求给出可验证的证据(指标曲线、日志片段、容量测算依据)。
图表3:监管新规发布后的系统适配SLA时间轴(示例)

五、关键指标四——数据安全、主权与审计权
对合规培训系统而言,数据安全条款不是“锦上添花”,而是能否通过检查、能否支撑争议处置的底线约束。尤其当系统涉及员工身份、岗位、学习行为、考试成绩、违规案例学习记录等数据,一旦发生泄露、篡改或无法证明数据完整性,机构承担的通常是更重的一方责任。
1. 数据本地化与审计权:不要只要承诺,要“可检查的权利”
不少合同会写“数据存储在境内”“符合等保要求”,但不写机构拥有哪些审计权利。金融机构更需要的是可执行的权利条款,例如:
- 数据驻留位置(省份/可用区)与迁移需审批;
- 机构拥有对存储与备份策略的审计权(含第三方审计报告、渗透测试报告、等保测评结果);
- 对关键基础设施或云资源(含分包商/子处理方)的审计与披露义务:至少披露清单、变更通知、重大事件通报。
边界条件也要写清:若供应商以“商业秘密”拒绝提供必要证据,机构应拥有替代性验证路径(第三方审计、监管认可报告或现场查验安排)。
2. 数据全生命周期管理:从加密、备份到删除认证都要能验收
合规培训系统常见“安全口径空洞化”:写了加密,但不说明算法与密钥管理;写了备份,但不说明恢复演练;写了删除,但无法证明真的删掉。
SLA建议把生命周期拆成可验收条款:
- 传输与存储加密:TLS版本、数据库加密策略、密钥托管与轮换周期;
- 备份与恢复:RPO/RTO目标(例如关键数据RPO≤15分钟、RTO≤2小时,按机构级别调整),并要求季度恢复演练留痕;
- 日志留存与防篡改:审计日志留存周期、日志完整性校验机制、导出格式;
- 离职与权限回收:离职人员账号关闭时限、权限审计与异常访问告警;
- 删除与脱敏认证:合同终止或数据迁移后,提供删除证明与抽检机制,避免“逻辑删除”。
反例提示:如果机构内部将学员数据不断通过接口同步到多个系统(HRIS、IAM、数据中台),单靠合规培训系统侧的删除条款无法保证全链路删除;此时SLA应明确数据流向与双方责任,避免出现“删了系统A但系统B仍留存”的合规风险。
3. 违约责任的重构:数据安全罚则要足够“痛”,否则难以形成约束
很多机构的SLA罚则只覆盖可用性扣费,却对数据泄露、越权访问、日志缺失等“高危事件”没有独立罚则。实践中建议:
- 数据安全类违约设置更高权重(可采用阶梯式:一般事件/重大事件/特别重大事件);
- 明确事件通报时限与协助义务(例如在发现疑似泄露后X小时内通报并给出初步影响评估);
- 把“整改不到位”的后果写清:暂停服务、暂停接口、停止新增账号、直至终止合同与追偿。
提醒一句:罚则过低会导致供应商把安全投入视为“可选项”;但罚则过高又可能抬升报价或导致供应商不愿承担。合理做法是:把罚则与“可验证的安全控制项”捆绑——供应商按要求交付控制项与审计证据,机构也按规则验收与复核。
六、实施难点与动态SLA趋势
SLA真正难的部分不在“写指标”,而在“如何长期执行”。金融机构常见两类障碍:一是缺乏可信的监测与取证,二是供应商围绕指标进行“合规式优化”(只为过考核,不为降风险)。解决方案正在从人治走向数治,从静态阈值走向动态基线。
1. 规避“指标套利”:防止把一次事故拆成多次小问题
指标套利最典型的做法,是把一次完整的宕机拆解成多个低等级事件,从而规避P0罚则;或通过频繁短时重启,把停机切碎,降低单次停机时长。SLA层面的应对建议包括:
- 引入“事件聚合规则”:在X分钟内同一根因/同一服务的重复告警,合并为一个事件计算;
- 引入“影响优先”原则:只要造成关键流程不可用,即按最高影响等级计;
- 引入“复发惩罚系数”:同类问题在Y天内复发,自动升级等级并提高扣费比例。
边界条件:如果机构自身变更频繁(例如IAM策略每天调整),也可能触发重复故障;此时要用变更记录对齐责任,避免误伤供应商或放大内部治理问题。
2. 引入第三方监测与动态基线:用API遥测替代“月度手工报表”
仅靠供应商月报的SLA执行,天然存在信任与口径问题。更可行的做法是建立第三方或自建监测:
- 关键接口探测(登录、课程列表、考试提交、报表生成等)与错误率统计;
- 可用率与响应时间的独立计量;
- 工单系统与监控事件自动对账,避免“报表漂亮、实际很糟”。
动态基线的思路是:基于历史负载、关键时段与版本变更,设定不同阈值与告警策略,使SLA既能约束供应商,也不会因为偶发波动造成无意义冲突。需要注意的是:动态不等于放松,动态的前提是数据透明、监测可信、调整有记录可追溯。
3. 跨部门协同机制:SLA要能被法务执行,也要能被工程验证
很多SLA执行失败,并非条款不好,而是组织机制缺位:法务看不懂日志,科技不关心罚则,合规不知道怎么举证,HR无法界定“关键影响”。建议建立四方协同的最小闭环:
- 签订前:合规定义风险场景与监管要求,科技给出可监测性与责任域,法务把条款变成可诉可仲裁文本,采购把罚则与付款节点绑定;
- 上线后:月度SLA对账会(合规+科技+HR+供应商),对P0/P1事件进行RCA跟踪;
- 续约前:用SLA履约数据做供应商评估输入(而不是只看价格或关系)。
提醒一句:SLA是管理制度的一部分,不是售后对接人的个人能力;一旦人员变动,只有制度化的监测与对账才能延续约束力。
结语
回到开篇问题:为什么很多机构“签了SLA却仍然被故障与检查牵着走”?关键原因往往是指标没有对齐合规目标、口径不可验证、责任边界不清、以及缺少跨部门执行机制。要把合规培训系统售后SLA真正做成风控工具,我们建议从以下动作入手(3—6周即可形成第一版闭环):
- 把“四个关键指标”落到可验收口径:为可用性、分级响应、MTTR/新规适配、数据安全分别定义不可用判据、统计方式与证据材料清单。
- 为关键时段单列更高等级承诺:把季末/年末/检查期写入合同,并设置维护窗口、超窗计入、临时方案时限与升级规则。
- 把“首响质量”指标化:P0/P1首响必须给出初步诊断、负责人、下一次更新时间点,减少无效沟通与内部协调成本。
- 引入独立监测与对账:至少对登录、学习提交、考试提交、报表导出建立探测;用监测事件与工单、公告、RCA进行月度对账。
- 用SLA数据驱动续约与退出:将履约数据写入供应商考核,明确“连续X次未达标”的整改与退出条款,让SLA有真正的后果。
以上建议并不追求把合同写到最厚,而是确保每一条都能被监测、被举证、被执行。这样,SLA才会从“售后条款”变成“合规治理的硬机制”。





























































