-
行业资讯
INDUSTRY INFORMATION
【导读】 企业上灵活用工平台的初衷多是降本提效,但一旦平台模式不合规或管理动作越界,就可能被穿透认定为事实劳动关系,触发社保补缴、滞纳金、经济补偿与税务联动风险。本文聚焦一个高频检索问题:灵活用工平台选错会被认定为事实劳动关系吗,从司法判定的“从属性”逻辑、平台业务机制与企业可控动作出发,给出一套可审计、可整改的合规路径,适合人力资源负责人、法务合规、财务税务与业务用工负责人联合阅读。
不少企业在推进“平台化用工”时,会把风险理解为合同文本风险:协议写成服务合同、承揽合同,就能把劳动关系挡在门外。现实往往相反——仲裁与法院更关注用工事实:谁在派活、谁在考核、谁在控制工作过程、报酬如何形成、风险由谁承担。平台越“像系统”,企业越容易留下可追溯的管理痕迹;当这些痕迹与传统劳动用工的管理方式高度一致时,所谓灵活,可能只停留在合同封面。
在社保征缴与税务监管数字化程度不断提升的背景下,企业要回答的已不是“能不能用平台”,而是:平台是什么角色、企业在链条里做了什么、证据会如何被呈现。这也是本文展开讨论的主线。
一、风险全景——从降本利器到合规雷区
灵活用工的风险不在“形式是否灵活”,而在用工责任是否被实质承接:一旦被认定事实劳动关系,补缴情形往往呈现高额、长期、连带的特点,且整改代价远高于前期合规投入。
1. 灵活用工的普及与误区:不是签了合作协议就安全
从实践看,企业引入灵活用工平台主要集中在三类场景:一线岗位的波峰波谷用工(如仓配、客服、地推)、项目型短周期用工(如活动执行、装卸搬运)、以及跨区域用工的结算与税务处理。平台提供的“电子签约+任务派发+结算开票”能力,确实降低了管理成本。
误区也集中且典型:
- 把平台当作“风险隔离器”:认为只要由平台签约、平台打款,就天然不会形成劳动关系。
- 把“人”当作“订单附件”:业务侧继续用传统员工管理方式管理灵活人员,只是把工资改成了平台结算。
- 把“流程便利”当作“合规证明”:平台能跑通三流(业务流、资金流、票据流)并不等于劳动关系风险被消解;两者解决的问题不同。
更需要警惕的是,很多事实劳动关系的争议,并不是发生在合作初期,而是发生在结算纠纷、工伤事故、业务裁撤等节点:当劳动者无法通过平台获得救济或发现实际受益主体是企业时,争议往往转向企业端。
提醒一句:合同可以改名,但管理动作不会自动改名。
2. 事实劳动关系的认定成本:显性成本与隐性成本叠加
一旦被认定为事实劳动关系,成本通常不是“补几个月社保”这么简单,而是多项义务并行触发。
显性成本常见包括:
- 社会保险补缴情形(养老、医疗、失业、工伤、生育等按地方法规及经办口径执行)
- 可能涉及的住房公积金补缴(视地区及争议路径)
- 未签订书面劳动合同的双倍工资风险(取决于事实与请求路径)
- 解除/终止的经济补偿或赔偿金(与用工年限、解除原因高度相关)
隐性成本更容易被低估:
- 业务侧被迫回溯工时、出勤、绩效数据,内部审计成本陡增
- 税务口径联动:若结算与票据链条存在瑕疵,可能引来更长周期的核查
- 声誉与供应链影响:特别是连锁、平台型企业,单点案件容易被扩散成“用工模式不合规”的行业标签
在我们的观察中,企业真正“难受”的往往不是单项金额,而是多部门被卷入同一纠纷链条:HR解释管理、法务应对诉讼、财务准备补缴、业务要维持交付。
3. 社保补缴的长尾效应:风险敞口可能跨年度累积
社保补缴在很多地区与很多类型案件中,呈现“时间越久、金额越大、处理越难”的长尾效应,原因有三点:
第一,争议一旦成立,补缴通常会按争议期间追溯,且社保经办与执法口径更强调参保权益保护;企业如果早期就把灵活人员当“准员工”使用,往往会留下持续、稳定的管理证据,反而让追溯期间更容易被支持。
第二,补缴不仅是企业与个人之间的“结算”,还涉及行政征缴程序与滞纳金等问题;当案件从劳动争议延伸到征缴环节,企业的谈判空间会明显缩小。
第三,历史遗留人员的分散性会放大风险:当一个岗位长期用“灵活人员”滚动替换,企业容易以为风险被“分散”了;但在数字化取证下,岗位、班次、考核规则高度一致,反而容易被归并成系统性问题。
这一部分可以用一个可检查的测算示例帮助管理层理解数量级(不构成具体法律或征缴结论):
- 假设:某城市企业端社保综合费率按30%估算(不同城市差异较大),灵活人员月结算额为1.2万元,人数50人,追溯24个月。
- 粗略估算:1.2万 × 30% × 50 × 24 ≈ 432万元(未含滞纳金及其他并发成本)。
关键不在“费率是否正好30%”,而在于:人数×基数×时间的乘法结构决定了它很容易跨过百万门槛。
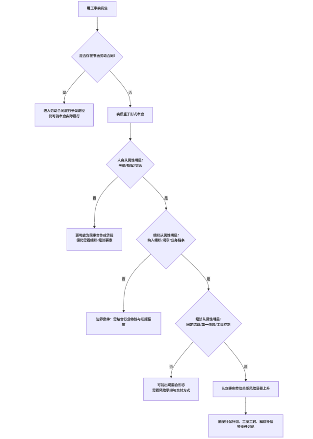
二、灵活用工平台选错会被认定为事实劳动关系吗——司法视角下的判定逻辑
判断是否构成事实劳动关系,核心不看协议名字,而看劳动者对企业是否存在可识别的从属性;企业在平台上的每一次管理动作,都会被沉淀为可回放的证据链。
1. 人身从属性(管理边界):考勤、请假、奖惩最“敏感”
人身从属性,通俗理解就是企业对劳动者是否形成了类似雇主对员工的指挥、监督与纪律约束。在灵活用工争议里,最常见的“越界动作”包括:
- 要求灵活人员与员工同一套考勤:统一打卡、迟到扣款、请假审批走企业OA
- 以规章制度直接约束:穿工服、必须参加早会、必须接受内训并考核
- 对过程强管控:规定固定工位、固定班次、固定带教关系,且持续性强
- 直接实施奖惩:通报、罚款、停单、降级等由企业直接作出并落地执行
这些动作之所以敏感,是因为它们能够对应到劳动关系认定中最典型的管理特征:劳动者并非自主安排劳动过程,而是被纳入企业管理体系。
边界条件也需要说清:并非任何“要求”都会导致认定劳动关系。例如,基于安全生产或合规要求的必要培训、入场管理,在某些行业具有合理性;但当这些要求扩展成日常纪律管理,并与薪酬扣罚、晋升淘汰绑定时,风险会显著上升。
提醒一句:管理并非不能有,而是要从“过程管控”转为“交付验收”,并让平台或承揽主体承接过程管理责任。
2. 组织从属性(业务边界):是否被纳入企业组织体系与业务链条
组织从属性强调劳动者是否被企业的组织结构与业务运转机制吸收。实践中常见的判断抓手包括:
- 是否使用企业内部账号、工牌、企业邮箱、内部IM群并作为正式成员管理
- 是否被安排在企业组织架构下(哪怕没有HR备案,但业务上有明确直属主管)
- 工作内容是否属于企业核心业务的连续环节,而非外部独立交付
- 是否长期、固定地在企业场所工作,且与员工混编排班
很多企业会在这里踩一个“逻辑坑”:认为外包/平台用工只要发生在企业现场就可以。但司法与仲裁关注的是:现场只是表象,关键在于谁对交付负责、谁组织生产、谁承担经营风险。如果企业实际上承担了生产组织职能,平台只是“结算通道”,组织从属性的证据会非常集中。
反例提示:项目承揽型外部团队在企业现场施工或执行活动,并不必然构成劳动关系;但前提是外部团队有明确负责人、按项目成果计价、人员调配由承揽方决定、企业只做成果验收。这些要素如果缺失,现场用工就容易被解释为企业的组织吸收。
3. 经济从属性(结算边界):按月固定结算、单一依赖最危险
经济从属性聚焦报酬形成与依赖关系。灵活用工平台的结算设计,常常会直接影响这一点。
高风险的结算特征包括:
- 按月固定金额或固定底薪+绩效,且与出勤强绑定
- 劳动者收入主要或唯一来源于该企业,且持续时间较长
- 企业提供主要生产资料与劳动工具(设备、账号、车辆、物料等),劳动者几乎不承担成本与风险
- 结算规则由企业单方制定并随时调整,劳动者缺少议价空间
低风险(相对)的结算特征更接近承揽/合作:
- 按任务、按件、按项目成果结算,有明确验收标准
- 劳动者可自主选择接单时间与数量,且可同时服务多个客户
- 发生质量问题或返工,存在明确的责任承担与成本分摊规则
- 承揽方(或个人)对工具与成本承担更多责任,企业更多是购买成果
这里并不是鼓励企业“把月结改成单结”来形式化规避,而是强调:结算方式必须与业务真实交付方式一致。否则,单结的壳、月度排班的实,仍然会被穿透。
4. 数字化时代的电子证据:平台日志会把争议“讲清楚”
在传统劳动争议中,证据往往靠纸质考勤、工资条、规章制度。灵活用工平台的特点是:大量管理动作天然留痕,且可被批量导出与比对。
常见的关键电子证据包括:
- 平台派单规则与派单记录(是否强制、是否可拒单、拒单后果)
- App打卡、定位轨迹、在线时长、接单响应时间
- 企业与劳动者的沟通记录(群消息、工单系统、内部IM)
- 结算明细与扣罚原因(迟到扣、投诉扣、培训未通过扣等)
- 账号权限与系统操作(是否使用企业内部系统完成工作)
这些数据的意义在于:它们能够把“从属性”变成可量化的事实链条。对企业而言,真正的合规难点不是没有证据,而是证据太多、且长期由业务侧自然生成。
表格1:劳动关系 vs. 民事劳务/合作关系认定要素对比表
| 认定维度 | 劳动关系特征(高风险) | 民事/合作关系特征(低风险) | 常见关键证据点 |
|---|---|---|---|
| 人身从属性 | 企业排班、考勤、请假、奖惩、过程监督 | 自主安排工作过程,企业仅验收成果 | 打卡记录、请假审批、扣罚工单、培训考核 |
| 组织从属性 | 纳入组织管理、直属主管指挥、混编生产 | 独立团队/承揽方自组织,企业不直接管人 | 组织架构、群管理规则、工牌账号、现场管理记录 |
| 经济从属性 | 按月固定、单一依赖、企业提供主要工具 | 按件/项目成果,风险与成本可识别分担 | 结算周期、扣款原因、工具与成本承担条款 |
| 生产资料与工具 | 企业提供且控制,劳动者仅使用 | 承揽方自带或自负担主要工具 | 设备领用、账号权限、物料结算 |
| 风险承担 | 企业承担主要经营风险,劳动者风险极低 | 质量返工、违约责任、成本分担明确 | 返工责任、违约条款、验收与赔付规则 |
图表1:事实劳动关系司法认定逻辑流程

三、平台陷阱——为什么选错平台会加速风险爆发?
平台选型的差异,本质是业务机制差异:有的平台让企业自然走向“强管理、弱交付”,把劳动关系风险放大;有的平台能把交付与责任留在承揽端,企业只做验收与付款。
1. 平台模式的合规性差异:信息撮合型 vs. 项目承揽型
从用工链条看,常见平台模式大致可以理解为两类(现实中可能混合):
- 信息撮合型:平台主要提供信息发布、撮合匹配、电子签约、结算工具。若企业在撮合后仍对个人实施直接管理,这类模式容易出现“平台在中间、企业在管人”的结构,劳动关系争议的矛头往往指向企业。
- 项目承揽型/交付型:平台或其合作主体能够承接项目,形成明确交付边界(例如由承揽方组织人员、制定作业计划、承担质量责任),企业更多对成果验收付款。相对而言,这种模式更有条件把过程管理与人员管理留在承揽端。
风险加速往往发生在第一类:企业把平台当成结算工具,却在组织上把人吸进来。此时平台越“好用”(打卡、派单、质检、扣罚一应俱全),企业越容易不自觉地把它用成“员工管理系统”的替代品。
这一段可以用一个类比帮助理解(本模块仅此一处):平台像刀具,本身不决定用途,决定用途的是企业把它用于切菜还是用于雕刻;但不同刀具的设计会诱导不同用法。平台功能越偏管理,越容易诱导企业越界。
2. 结算路径的法律风险:三流不一致与完税瑕疵会引发联动
不少企业把平台风险理解为劳动关系风险,却忽略了结算链条也会反向“证明”用工事实。
常见问题包括:
- 业务流与资金流不一致:业务由企业直接指挥个人完成,但付款却以“服务费”名义打给平台,平台再转给个人;若缺少承揽主体的交付证明,容易被质疑为“代发工资”。
- 票据与税务处理瑕疵:平台开具发票的业务内容与实际工作内容不匹配;或平台仅提供形式化凭证,无法支撑真实业务。
- 扣罚逻辑与工资高度相似:例如“迟到扣”“请假扣”“绩效扣”,且由企业制定并通过平台自动执行——这会让结算明细天然带有工资条特征。
企业要把握一个判断标准:结算体系是否能够回答清楚三件事——交付是什么、验收如何发生、风险由谁承担。如果回答不清,结算越“标准化”,越可能把风险标准化。
3. 异地代缴与社保挂靠风险:看似省事,实则高危
市场上仍存在一些平台或中介提供“异地代缴社保”“社保挂靠”“代办一次性补缴情形”等服务。对企业而言,这类服务的诱惑点在于:短期解决参保地、基数、人员流动等现实问题。
但从合规与风险控制角度,它往往带来三重风险:
- 义务无法被替代:企业依法承担的参保义务,通常不因“第三方代缴”而当然免除;一旦被认定用工主体是企业,仍可能面临补缴或纠偏要求。
- 证据反噬:挂靠材料、虚构关系文件,一旦进入争议程序,可能直接削弱企业的诚信与抗辩空间。
- 刑事风险外溢:若涉及虚构劳动关系骗取社保待遇(如生育津贴等),链条上的组织者、参与者可能面临更严重后果;企业即便不是主犯,也可能承担管理与合规责任压力。
不适用场景也要说清:如果企业确属跨省经营、员工工作地与参保地存在政策允许的合规路径,应走正规的人社经办与属地规则,而不是通过“挂靠服务”走捷径。
四、灵活用工平台如何选型避免被认定为事实劳动关系——构建数字化时代的合规体系
要把灵活用工做成“可持续的组织能力”,关键不是多签几份协议,而是建立一套可执行的双轮机制:前端选型把住入口,中端管理守住边界,后端证据与审计形成闭环。
1. 平台选型的四维评估标准:资质、真实、风控、证据链
企业选平台,建议把评估从“价格与开票能力”升级为四维框架:
(1)资质合规性
- 平台主体与业务范围是否匹配其提供的服务
- 涉及委托代征、发票开具、资金结算等环节的合规文件与流程是否完备
- 是否具备明确的争议处理与数据出具机制(能否按项目导出验收、结算、签约证据)
(2)业务真实性(交付能力)
- 平台是否能承接“项目交付”,还是只能做撮合与代发
- 是否有承揽主体或服务商网络,且能形成可验证的交付记录
- 是否能够在合同、验收、质检上形成“结果导向”的闭环
(3)风控成熟度(隔离机制)
- 是否提供角色隔离:企业只能配置任务与验收,不能直接对个人做考勤奖惩
- 是否提供合规模板与红线提示:例如扣罚、排班、工时统计等高风险功能默认关闭或需合规审批
- 是否具备数据安全、权限管理、审计日志(防止业务私自越界操作)
(4)证据链完整性(可审计)
- 电子签约是否可追溯、是否支持留存与调取
- 业务流、资金流、票据流能否一一对应到具体交付与验收
- 能否对“拒单自由度”“多客户服务可能性”等关键参数出具证明
平台选型不是一次性决策。更现实的做法是:把平台当作供应商,纳入年度合规评估,动态调整合作范围与场景。
2. 管理场景的去劳动关系化重构:从过程管理转向成果验收
企业端最可控的风险变量,往往不是平台,而是自己的管理习惯。要降低事实劳动关系风险,建议围绕三条线重构管理:
第一条线:把“岗位管理”改成“任务包管理”
- 把排班表改成任务包/项目单:明确交付物、验收标准、质量指标、违约责任
- 把“到岗出勤”改成“节点交付”:以成果验收替代日常考勤
- 把“主管指挥”改成“接口人验收”:企业只保留业务接口人,不对个人做日常指挥
第二条线:建立流程与系统的物理隔离
- 员工与灵活人员不要共用同一套考勤、请假、绩效系统
- 灵活人员不纳入企业组织架构与内部晋升淘汰机制
- 群管理与沟通要保持“项目沟通”定位,避免形成日常纪律管理
第三条线:合同与制度的匹配
- 民事合作的合同条款要能支撑真实交付(验收、返工、责任、成本分担)
- 企业内部制度要明确:哪些动作不能对灵活人员使用(如员工奖惩条款)
- 对业务管理者进行“红线培训”:尤其是一线主管,往往是越界动作的源头
需要强调的边界:某些行业(如高危作业、食品安全、数据安全)确实需要更强的现场管理。此时更稳妥的路径是选择具备承揽交付能力的主体来承接现场管理责任,并通过验收与合规检查保证结果,而不是企业直接管理到个人。
3. 数字化证据留存与审计:把风险变成可扫描的指标
很多企业的问题不在“不知道风险”,而在“不知道风险何时已经发生”。数字化审计的价值,是把抽象的从属性变成可监控指标。
建议建立一套内部自查机制(可由HRBP+法务+财务共同维护),定期扫描三类信号:
- 人身从属性信号:是否存在打卡、排班、请假审批记录;是否出现迟到扣、旷工扣等字样
- 组织从属性信号:是否被纳入内部群管理规则;是否分配企业内部账号与权限;是否存在直属指挥链
- 经济从属性信号:是否形成按月固定收入;是否单一来源占比过高;是否由企业提供主要工具且无成本分担
当指标触发阈值(例如连续三个月固定结算+固定排班+企业扣罚),就要启动整改:要么调整为成果验收与项目承揽,要么回归劳动合同用工。合规的价值在于把选择做在前面,而不是在争议发生后被动应对。
表格2:灵活用工平台选型合规审查清单
| 审查维度 | 审查动作(建议) | 红灯指标(出现即谨慎/暂停) |
|---|---|---|
| 资质证照 | 核验主体资质、业务范围、结算与开票流程文件 | 主体频繁变更、业务范围与服务不匹配、无法提供关键流程文件 |
| 业务场景 | 抽样核验项目交付闭环:任务包-验收-结算 | 平台仅代发代开、无验收记录、交付证明缺失 |
| 资金安全 | 核验资金流向、结算规则、对账机制 | 资金走向不透明、对账无法落到具体交付、扣罚规则高度“工资化” |
| 税务合规 | 核验发票内容与业务一致性、完税凭证/信息 | 票据内容笼统、与实际工作不匹配、无法说明税务处理路径 |
| 数据安全 | 权限控制、日志审计、数据留存与导出机制 | 无权限隔离、业务可随意导出个人敏感数据、无审计日志 |
| 纠纷机制 | 明确争议处理、证据出具、保险/风险兜底 | 合同只免责不担责、纠纷时无法提供证据链或配合取证 |
图表2:灵活用工数字化风控闭环模型

结语
回到开篇的问题:灵活用工平台选错会被认定为事实劳动关系吗? 答案并不取决于平台名称,而取决于平台模式是否让企业走向“直接管人”,以及企业是否在管理、组织、结算上形成了可识别的从属性证据链。平台选错只是导火索,真正决定结果的是企业是否把灵活人员当员工来使用。
可执行的建议放在最后,便于直接落地:
- 先做场景分层:把用工需求分成“必须劳动合同”“可项目承揽”“可撮合用工”三类,先定边界再选平台。
- 把住三条红线:不对灵活人员做员工式考勤与奖惩;不纳入组织体系与晋升淘汰;不做工资化扣罚与固定月结伪装。
- 平台选型用四维标准:资质合规、交付真实性、风控隔离、证据链可审计,价格只能放在合规门槛之后比。
- 建立数字化自查与预警:用从属性指标做月度扫描,触发阈值就整改或转正,别等纠纷发生才回溯。
- 对一线主管做“可操作培训”:把“哪些动作不能做、哪些话不能说、哪些数据不能留”讲清楚,并纳入管理考核。
如果企业希望把灵活用工做成长期能力,最稳妥的路径不是寻找“规避劳动关系的技巧”,而是把交付边界、责任主体与证据链做实——这才是可持续的合规。





























































