-
行业资讯
INDUSTRY INFORMATION
【导读】 绩效管理系统一旦选错,风险往往不是“考核不好用”,而是绩效数据无法追溯,导致调薪、奖金、降级等关键决策在争议面前缺乏证据链支撑。本文面向HRD/CHRO、法务、业务负责人和IT治理团队,围绕绩效管理系统选型的合规底线,拆解司法审查的关键点、政策对“全生命周期留痕”的要求,并给出系统能力清单与180天整改路线,帮助企业回答:绩效数据无法追溯会怎样影响薪酬调整?以及如何把风险前置到选型与治理环节。
绩效系统上线时,企业常把注意力放在流程是否顺、指标是否全、移动端是否好用;但争议真正发生时,仲裁与法院关心的往往是另一套问题:绩效过程有没有记录、规则是否稳定、谁在何时改过什么、员工是否有申诉通道、数据能否导出并验证真实性。我们在复盘公开裁判文书与企业应诉材料时看到一种高频失败模式:企业能拿出“最终评分表”,却拿不出“评分是怎么形成的”。调薪与奖金争议一旦叠加人员集中、情绪扩散,很容易从个案升级为群体性劳动争议——这也是本文试图提前“拆雷”的现实背景。
一、司法视角下的“数据黑洞”:为何无法追溯等同于败诉?
绩效争议的胜负点常常不在“谁更有道理”,而在“谁能把过程讲清楚并拿出证据”。当绩效数据无法追溯,企业在举证结构上先天处于劣势,最终会把薪酬调整推入“无据可依”的被动局面。
1. 举证责任倒置的刚性规则:绩效数据为什么天然由企业负责提供?
从裁判逻辑看,绩效数据属于用人单位组织管理过程中的衍生记录:指标由企业制定、评分由管理者完成、审批在组织内流转、数据存储在企业系统或供应商平台。也正因为掌握在企业一侧,司法与仲裁通常会倾向于要求企业对其真实性、完整性承担更高的说明义务。
现实场景里,员工提出的主张往往很具体:调薪比例为何下降、奖金计算公式是什么、评分是否被二次改动、权重是否在期末被调整。企业如果只能提供一个PDF或Excel的最终分数,员工只要进一步质疑“过程不公”,举证就会进入第二层:需要解释形成机制并拿出过程性材料(目标设定记录、过程反馈、评分依据、审批链路、修改日志等)。很多企业败在这里——并不是没有管理动作,而是管理动作没有形成可验证的证据链。
需要提醒的是,绩效争议并不只发生在“低分员工”身上。销售提成口径变化、年终奖系数调整、关键项目复盘中对贡献的认定,都可能触发对绩效数据的追溯需求;当员工集中质疑时,企业若缺少可回放的记录,很难在短期内稳定预期并完成解释。
2. 绩效数据无法追溯会怎样影响薪酬调整?从“结果确认”到“过程溯源”的审查转向
不少企业仍沿用一种思路:员工在绩效面谈表上签字了,就代表认可结果;只要结果被确认,调薪与奖金就有依据。但在争议语境下,签字通常只能证明“员工已知悉”,很难当然推出“过程合法、规则稳定、评分客观”。一旦员工提出以下任一类异议,争议焦点就会从结果转向过程:
- 指标或权重在期末被改动,且未充分沟通;
- 评分被上级复核后调整,但缺少调整理由与证据;
- 同岗不同标、同标不同算(口径不一致);
- 算法或评分公式不透明,无法复核。
此时,“无法追溯”的后果会直接传导到薪酬调整:企业无法证明调薪差异具有客观基础,也无法证明奖金系数计算符合既定规则。更现实的一点是,企业内部解释也会失灵——业务负责人记忆式说明、口头承诺式沟通,在争议升级后很难替代系统记录。
从实践看,一家企业要在争议中站得住,至少要回答三组可检查的问题:规则是否事先确定并公示、过程是否有记录且可导出、记录是否能证明未被事后篡改。只要其中一组答不上来,调薪与奖金就容易被认定为“缺乏充分依据”或“程序瑕疵明显”。
(过渡提醒:当个体争议叠加组织内传播机制,就会出现从“单点不满”到“集体行动”的跃迁。)
3. 群体性争议的触发阈值:为什么系统缺陷会成为导火索?
群体性劳动争议并不一定起源于“钱的绝对值”,很多时候起源于可解释性的崩塌:同一批员工在相近时间点遭遇调薪下降或奖金缩水,如果企业无法提供可复核的证据链,员工会把问题归因于“暗箱操作”或“随意调整”,不信任会迅速在组织内扩散。
我们观察到一种典型链条:系统不留痕 → HR只能口头解释 → 业务主管各说各话 → 员工开始互相对照(同岗不同分、不同部门口径不一)→ 申诉量激增 → 工会或员工代表介入 → 仲裁集中提起。此时企业即便愿意补救,也会遇到“证据不可回溯”的技术硬伤:历史数据被覆盖、审批流未保存、评分调整无版本记录,导致复盘无从下手。
这里有一个容易被忽视的边界条件:如果企业的薪酬调整并不与绩效强绑定(例如统一调薪、按司龄或市场对标调整),绩效数据缺陷对调薪争议的影响会相对弱一些;但只要企业在制度或通知中写明“调薪/奖金依据绩效结果”,绩效数据就会成为争议的中心证据,系统缺陷的代价会被放大。
二、合规红线:从“结果管理”到“全生命周期留痕”的政策演进
绩效系统正在从管理工具变成合规基础设施。监管与司法对电子数据的关注点已经明确指向“可审计、可验证、可追溯”,企业如果仍以“能打分就行”的标准选型,等同于把后续薪酬争议的举证成本外包给自己。
1. 人社部187号文的强制性要求:5年日志与审计包为什么会成为门槛?
近年来,多地劳动监察与争议处理对数字化证据的要求明显提高。以业内常提及的人社系统相关规范性文件(常被简称为“187号文”)为例,其核心导向并不是鼓励企业上系统,而是要求系统具备长期留存与可导出审计材料的能力。对企业而言,这类要求会在三个环节变成硬约束:
- 留存期限:不少企业的SaaS默认只保留有限周期的日志或过程数据,超过周期即归档或不可查询;一旦争议跨周期发生(很常见,例如年终奖争议在次年上半年爆发),证据就断档。
- 导出能力:只导出结果表不足以支撑举证,往往需要导出包含日志、版本、审批链路、计算口径的结构化材料。
- 可验证性:导出的材料要能解释“这份数据为何可信”,否则对方一句“你后补的”就会把企业拉回到原点。
这里可以用一个类比帮助理解(本部分仅此一处类比):如果把绩效数据当作会计凭证,那么“只保留报表、不保留凭证与流水”,在审计或争议中都会陷入同样的被动。绩效系统的留痕与审计包,本质上就是“人力数据的凭证体系”。
2. 电子证据“三性”的技术映射:真实性、完整性、合法性如何落到系统能力?
合规讨论不能停留在口号层面,必须落到系统如何实现。我们建议企业用“三性”把需求拆成可验收的条款(招标、验收、内审都能用):
- 真实性(谁做的)
关键在身份可核验:登录是否强制实名与多因子认证、审批是否绑定个人账号、关键动作是否支持可靠电子签名或等效认证。若一个组织允许“共用账号”“管理员代操作”,真实性会先天不足。 - 完整性(做过什么)
关键在过程可回放:是否记录目标设定、过程反馈、评分调整、复核审批的全链路日志;是否保留旧值与新值;是否能还原某次评分变化的原因与依据。只要存在“覆盖式写入、不保留历史版本”,完整性就会被质疑。 - 合法性(能不能这么收)
关键在数据治理:绩效数据包含个人信息甚至敏感信息,采集范围是否必要、是否告知用途与保存期限、访问权限是否最小化、员工是否有查询与申诉路径。合法性问题一旦被抓住,企业会面临“证据不被采信+个人信息合规风险”的双重压力。
这些要求并非“技术部门的事”。因为绩效系统的数据最终会被用于调薪、奖金、晋升、退出等劳动关系核心事项,所以HR必须把上述条款写进制度与流程,形成“制度—系统—证据”的一致性。
3. 算法黑箱必须打开:为什么口径不透明会直接放大争议?
绩效系统常见两类“黑箱”:一类是评分公式(权重、系数、折算规则),另一类是权限动作(谁能改、改完是否留痕、是否需要理由)。当企业推进“绩效结果强绑定薪酬”时,黑箱会迅速变成争议焦点:员工并不要求企业披露所有管理细节,但至少要能说明“规则是什么、对我如何计算、有没有被临时改”。
可落地的做法是把“可读性”作为选型条款,而不是事后靠HR解释。比如:系统是否支持对单个员工一键导出其绩效计算路径(指标、权重、得分、折算、审批节点),以及导出内容是否包含版本号与时间戳。这样做的好处很直接——当员工申诉时,企业可以在内部先完成复核并给出一致解释,避免口径分裂。
边界同样存在:对创新研发、探索性岗位,绩效可能更多依赖评审与质性判断,不宜过度算法化;但即便如此,评审的过程记录(评审人、评审意见、打分区间、复核机制)仍然需要留痕,否则争议时同样难以自证程序正当。
三、避坑指南:具备“司法可采性”的绩效系统长什么样?
选型的核心不是“功能多”,而是“在争议场景下能不能拿得出、讲得清、站得住”。换句话说,绩效管理系统选型应当以司法可采性为底线指标,以免在薪酬调整争议中陷入举证困境。
1. 核心能力一:全链路操作日志——把“谁在何时做了什么”写进系统底层
我们建议把操作日志当作系统的“默认主数据”,而不是可选项。一个可用的全链路日志,至少要覆盖以下最小集合:
- 目标设定:指标来源、设定人、设定时间、员工确认情况;
- 过程记录:辅导/反馈的时间、内容、附件证据(如项目里程碑、客户回访、交付验收);
- 评分动作:评分人、评分依据、评分时间、分数与评语;
- 复核审批:复核人、调整理由、旧值/新值对照、审批意见;
- 权限与角色:谁具备修改权、谁具备导出权、授权是否有审批与留痕。
很多企业的问题在于“只记录了流程节点,不记录节点里发生的动作”。例如,系统显示“已复核”,但看不到复核时是否改过分、改过哪些项、依据是什么。争议里,这类缺口会被放大为“随意调整”。
在管理侧,HR需要同步建立“日志使用规则”:例如规定评分调整必须填写原因、必须上传依据附件、必须在规定时限内完成;否则系统即使能留痕,留下的也可能是低质量信息,仍不足以支撑解释。
2. 核心能力二:数据指纹与固化——如何让别人相信数据没有被事后篡改?
仅有日志并不等于可信。争议场景里对方常用的质疑是:这些记录是不是后来补的?有没有可能管理员改过后台?因此系统还需要具备“固化”能力,即让数据从生成那一刻起具备可验证的防篡改特征。
企业可以按成熟度选择不同方案:
- 基础做法:关键数据生成哈希值并随记录留存,导出时可校验;
- 进阶做法:关键节点叠加可信时间戳或等效机制,证明生成时间;
- 高要求做法:对接合规存证平台或区块链存证,把关键日志摘要上链固化。
这里要强调一个反例:如果企业依赖“截图、拍照、手工导出”来证明过程,往往会因为缺少完整性与可验证性而被质疑;更现实的是,截图无法覆盖后台的版本与权限变更,难以应对专业抗辩。
(过渡提醒:当系统具备固化能力后,还需要能够在仲裁或诉讼时快速交付可用材料,这就指向“审计包”。)
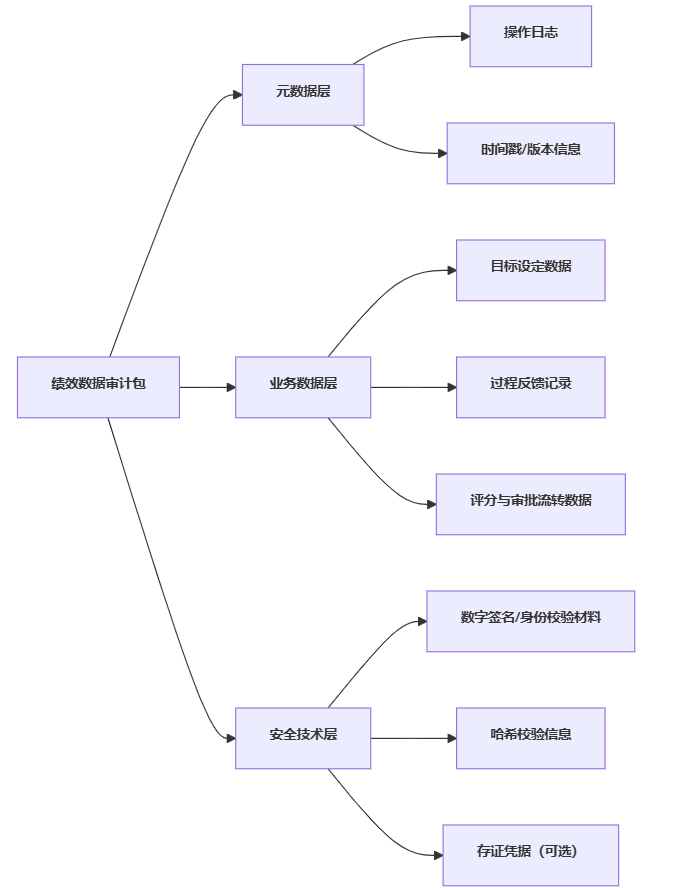
3. 核心能力三:一键导出审计包——为什么PDF结果表不够用?
很多企业在应诉时才发现:系统能查不等于能用。仲裁/诉讼节奏很快,HR不可能临时组织IT去数据库翻字段;更重要的是,临时导出的材料往往缺少结构化与可验证性。
因此,选型时就应明确“审计包”的交付形态。实践中,一个更接近可用标准的审计包,通常应包含:
- 操作日志(结构化,能检索、能筛选、能对照时间线)
- 业务数据(目标、过程、评分、审批等原始数据,而非二次汇总)
- 校验信息(哈希值、时间戳、签名证书或等效证明)
- 导出说明(字段含义、生成规则、版本号,便于第三方理解)
表格1给出一个“功能导向”与“合规导向”的选型对照,便于采购、HR与法务对齐口径。
表格1:功能导向与合规导向的绩效系统选型特征对比
| 维度 | 传统功能导向系统 | 合规导向系统(推荐) |
|---|---|---|
| 核心关注 | 打分便捷、流程快 | 数据留痕、证据完整 |
| 日志留存 | 仅保留最终结果或短周期日志 | 保留全链路操作日志(可配置≥5年) |
| 修改记录 | 覆盖旧值,无痕迹 | 记录修改前后对比、责任人、原因与附件 |
| 数据导出 | Excel/PDF结果表 | 支持结构化审计包(日志+原始数据+校验信息) |
| 算法逻辑 | 黑箱,仅开发人员可见 | 可解释、可导出计算路径与版本信息 |
4. SaaS不是免责金牌:为什么“大厂系统”也可能让企业败在举证上?
不少管理层有一种心理:选头部厂商就等于合规。但争议的责任主体是用人单位,系统厂商通常只承担合同约定范围内的责任;更关键的是,同一套SaaS在不同企业的配置差异极大:日志开关是否开启、保存周期是否购买、权限是否规范、审批流是否按制度配置,都会影响最终可用性。
我们见过两类常见“踩坑方式”:
- 没买或没开:为了省成本不购买审计模块或长周期存储,结果关键日志在争议发生前已过期;
- 配置与制度不一致:制度写“需员工确认”,系统却允许不确认也能进入评分;制度写“复核需说明理由”,系统却允许空字段通过。
因此,SaaS选型要从“买到了什么”进一步走到“启用了什么、落地了什么”。合同层面也应把“日志留存、导出格式、争议协助”写成可验收条款,否则一旦争议发生,企业会发现自己很难要求供应商在短时间内配合补齐证据材料。
四、行动指南:存量系统的合规体检与整改路径
对于已上线系统,最现实的问题不是“推倒重来”,而是如何用可控成本在短期内补齐证据链。我们的建议是:先体检识别风险,再用管理补丁稳住当下,同时规划系统升级与数据迁移,最终通过模拟举证测试验收。
1. 第一步:合规自查清单——HR应该向IT与供应商追问哪些问题?
存量系统整改的第一步,是把“感觉不安全”变成“条目化风险”。以下清单更适合HR牵头,因为很多问题不是纯技术问题,而是制度与系统一致性问题。
表格2:企业绩效系统合规性自查清单(HR版)
| 检查项 | 关键问题 | 风险等级 |
|---|---|---|
| 日志完整性 | 系统是否能导出6个月前/12个月前的操作日志?能否覆盖评分调整与复核? | 高 |
| 修改痕迹 | 主管修改分数后,是否能看到修改原因、时间、旧值新值? | 高 |
| 身份认证 | 登录、审批是否绑定实名账号?是否存在共用账号? | 中 |
| 数据防篡改 | 是否具备哈希校验/可信时间戳/存证对接能力? | 高 |
| 审计包导出 | 遇到仲裁,能否按员工ID与周期一键导出结构化证据包? | 极高 |
自查时要避免一个误区:只让IT回答“系统可以实现”,而不要求现场演示导出与校验。我们建议以“仲裁模拟”为场景:随机抽取一个员工、一个绩效周期、一次评分调整,要求在2小时内导出审计包并由法务复核可读性,这样才能真正暴露缺口。
2. 第二步:管理补丁措施——在无法立刻换系统时,如何先把证据闭环补起来?
如果系统短期无法更换或升级,企业仍然可以通过管理补丁降低风险,但前提是补丁必须围绕“可追溯”来设计,而不是增加流程负担却不产生证据。
可操作的组合拳包括:
- 书面化关键节点:对“指标设定、权重调整、评分复核、奖金口径变更”等关键动作,形成会议纪要或审批单,并明确版本号、生效时间与适用范围;
- 统一口径公示:调薪与奖金的规则变更必须形成可留存的通知或制度文本,避免部门口径分裂;
- 申诉与复核记录:建立申诉台账,记录处理人、处理过程、结论依据与反馈时间,避免争议时被指“剥夺申诉权”;
- 附件证据化:对业绩数据来源(CRM、ERP、工单、项目管理系统)建立引用规则,确保能追到原始业务系统记录。
管理补丁的边界也要讲清:它无法替代系统层面的防篡改与自动留痕,只能作为过渡期的风险控制手段;若企业把补丁当成长期方案,管理成本会持续上升,且仍可能在专业对抗中被质疑“后补材料”。
3. 第三步:系统升级与迁移——历史数据怎么迁,才能避免“换系统=证据断代”?
系统升级常常被低估的一点,是历史数据的连续性。企业最怕的是:新系统合规了,但旧系统的数据迁不过来,导致争议覆盖历史周期时仍然缺证据。迁移方案建议包含三层工作:
- 数据清洗:统一指标口径、补齐缺失字段(如评分理由、审批节点),对无法补齐的部分标记风险;
- 完整性验证:迁移后抽样比对新旧系统的字段一致性,确保没有“丢记录、变口径”;
- 证据固化:对旧系统关键周期的日志与结果进行固化存证(至少形成可校验的归档包),避免供应商下线后无法取数。
这里也有一个反例:只迁移最终分数,不迁移过程数据与日志,看似省事,实则会把“无法追溯”的问题延续到新系统里——争议发生时仍旧无法解释形成过程。
4. 180天整改路线图:如何把整改从项目推进到可验收结果?
整改需要节奏感,否则很容易停在“开会与对齐”阶段。图表3给出一个可执行的180天节拍:先诊断,再补救,同时推进选型与迁移,最后用“模拟举证测试”验收。

图表1:绩效薪酬争议中的企业举证失败流程图(对应模块一)

图表2:具备司法可采性的绩效数据结构模型(对应模块三)

结语
回到开篇的问题:绩效数据无法追溯会怎样影响薪酬调整?答案并不抽象——它会让企业在调薪、奖金等关键决策上失去可验证依据,使争议焦点从“员工表现如何”滑向“企业是否程序正当、是否可被信任”,并在人员集中时放大为群体性劳动争议。
我们给出5条可直接执行的建议,便于企业把风险前置到绩效管理系统选型与治理中:
- 把“司法可采性”写进选型评分表:日志留存周期、旧值新值对照、审计包导出与校验能力,必须是硬指标而非加分项。
- 制度与系统一体化验收:制度写了“确认、复核、申诉”,系统就必须能落地并留痕;否则宁可先改制度再上系统。
- 对关键节点做固化:目标设定、权重变更、评分调整、奖金口径变更,要求“有理由、有依据、有时间戳”。
- 建立季度级“模拟举证测试”:随机抽取员工与周期,演练2小时内导出证据材料并由法务复核,持续发现缺口。
- 存量系统先补丁、再迁移、最后验收:短期用管理补丁稳定预期,中期完成历史数据固化与迁移,最终以模拟仲裁测试作为项目关闭条件。
绩效系统并非越复杂越安全,真正决定安全性的,是它能否把绩效管理过程变成可解释、可追溯、可验证的证据链。这样做的直接收益不是“更好打分”,而是在薪酬调整的关键节点上,企业能够拿得出依据、说得清逻辑、承担得起审查。





























































