-
行业资讯
INDUSTRY INFORMATION
【导读】 金融机构的HR系统早已不是“人事流程工具”,而是承载敏感个人信息与关键岗位合规规则的基础设施。本文从监管检查逻辑出发,拆解金融行业安全HR系统必须具备的5大功能:动态权限、敏感数据全生命周期防护、嵌入式合规规则引擎、全链路审计、全栈信创适配。适用于银行/保险/证券等机构的HRD、CIO、内控合规与审计团队,用于系统选型、升级改造与自查对标。
近两年,个人信息保护与数据安全治理在金融领域持续“前移”:不少机构在专项检查中并非因为没有制度,而是因为制度无法在系统里被执行与被审计——例如越权查看高管信息、薪酬报表无脱敏导出、日志缺失导致无法还原责任链条。问题也由此变得更具体:金融行业合格安全HR系统必须具备哪些功能,才能在“能用”之外做到“可控、可查、可证明”?本文以功能清单为主线,把抽象要求翻译成可落地的系统能力与建设路径。
一、动态权限管控体系:金融行业合格安全HR系统必须具备哪些权限能力?
金融级安全的第一步不是加密,而是把“谁在什么条件下能看到什么”定义清楚,并让系统自动执行。仅靠传统RBAC(按角色授权)往往不够,金融机构更需要RBAC+ABAC的组合,以覆盖多法人、多层级、跨地域的管控现实。
1. 最小权限原则如何在HR系统里落地到字段级
很多机构在制度层面写了最小权限,但系统里常见的做法仍是“按模块授权”:给了薪酬模块权限,就等于默认能看到所有人薪资字段;给了员工信息模块,就能看到证件、住址、紧急联系人等完整字段。这种粗粒度授权在金融行业的典型后果是:数据并未泄到外部,先在内部扩散,尤其在共享服务中心、分行集中作业、外包参与数据处理时更明显。
更可检查的做法,是把最小权限拆成三层可配置对象,并与组织治理绑定:
- 对象层:员工范围(本机构/本条线/本法人/特定人群如高管与关键岗位)。
- 字段层:身份证号、银行卡号、家庭住址、亲属关系、绩效分、薪酬项等敏感字段单独授权。
- 动作层:查看/编辑/导出/批量下载/接口同步等动作分离控制(导出通常应更严)。
落地时,建议用“业务需要证明”倒推权限:例如薪酬专员的必要动作是核算与发放,不等同于长期查看全部历史薪资明细;审计人员需要穿透查询,但不一定需要导出明文数据。这里的边界条件是:若机构仍处在“多套系统拼接、主数据不一致”的阶段,字段级授权会显著增加配置与对账成本,因此应优先在高风险字段与高风险人群上先做。
表格1给出传统RBAC与金融级ABAC的差异,便于选型时对标供应商能力。
表格1:传统RBAC vs 金融级RBAC+ABAC 权限模型对比
| 对比维度 | 传统RBAC(角色) | 金融级RBAC+ABAC(角色+属性+上下文) |
|---|---|---|
| 授权依据 | 岗位/角色固定 | 角色 + 部门/职级/法人/地域/项目属性 + 访问时间/IP/设备等上下文 |
| 颗粒度 | 模块/菜单级为主 | 字段级、记录级、动作级(含导出/批量) |
| 场景适应 | 组织稳定时可用 | 适配多法人、多层级、矩阵协作与共享中心 |
| 风控能力 | 越权难识别,靠事后审计 | 可动态收缩权限,触发二次验证或阻断 |
| 运维复杂度 | 低,但风险外溢 | 中高,需要治理组织与数据字典 |
| 典型短板 | “给了就全给” | 若主数据混乱,规则会互相打架 |
2. 环境感知与动态风控:从“静态授权”走向“条件授权”
金融机构内部威胁的一个常见形态是:账号权限本身合规,但在异常环境下被滥用——比如深夜异地登录、非受管终端访问、批量查询高管信息后导出。ABAC的价值就在于把访问条件变成系统规则,而不是仅靠员工自觉或事后追责。
建议在HR系统(或与统一身份认证平台联动)落三类条件策略:
- 时间策略:非工作时间访问敏感字段触发二次验证;连续访问超过阈值触发限流。
- 地点/IP策略:跨省/境外IP访问直接阻断或走审批;分行HR访问总行高管信息默认拒绝。
- 设备策略:仅允许受管设备访问;移动端只显示脱敏字段,且禁止导出。
需要提醒的是:动态策略必须和业务连续性一起设计。比如薪酬发放高峰期,若阈值过低会造成“合规阻断业务”;因此应设置白名单窗口(如发薪日、核算期)并要求更强审计留痕,而不是一刀切封禁。
3. 特权账号管理(PAM):把管理员从“万能钥匙”变成“可审计角色”
不少机构的HR系统事故并非来自普通用户,而是来自具备数据库/系统配置权限的管理员、实施运维人员或外包工程师。金融行业的要求通常体现为三点:特权账号独立、操作可回放、授权可追溯。
PAM落地建议采用“三段式控制”:
- 账号隔离:管理员不得使用个人账号直连生产库;特权账号单独保管、定期轮换密码/密钥。
- 审批与会话控制:对高风险操作(如批量导出、权限批量下发、规则库变更)强制工单审批;操作会话全程录屏或命令回放。
- 三权分立:系统管理员、审计管理员、安全管理员的权限拆开,避免“既能改权限又能删日志”。
反例也要提前考虑:部分中小机构人力与IT规模小,严格三权分立短期难以实现。此时可先从“关键操作强制工单 + 会话录屏 + 禁止直接连接生产库”三项起步,把风险压到可接受区间。
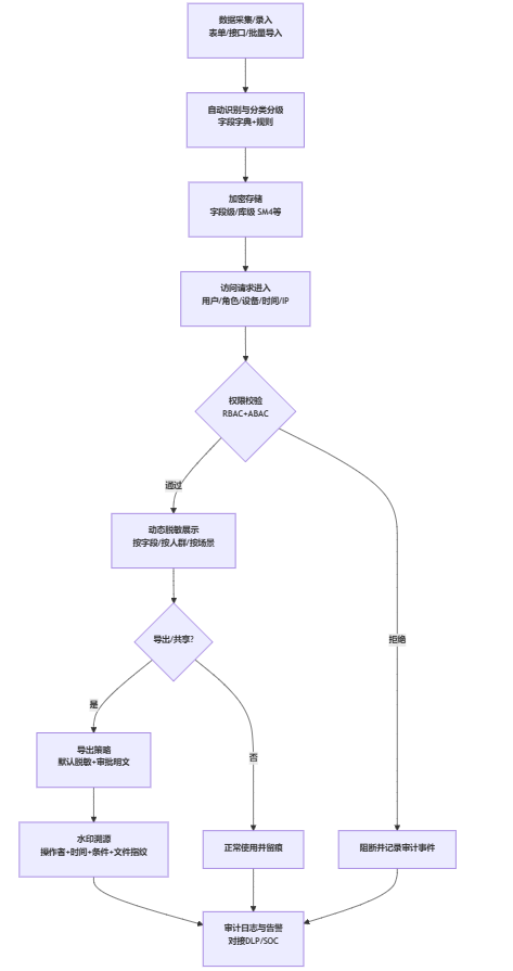
二、敏感数据全生命周期防护:把“进不来、拿不走、看不懂”做成系统能力
金融行业HR数据的风险不在“是否存储”,而在“如何流动”。合格的安全HR系统要覆盖采集、存储、使用、共享、导出、删除的完整链条,并把分类分级、加密、脱敏、水印与DLP变成默认配置,而非项目制临时补丁。
1. 自动分类分级与加密:从字段字典开始,落到国密算法与密钥管理
在实践中,HR系统常见的敏感信息至少包括:身份证件、联系方式、家庭住址、婚育信息、亲属关系、银行账号、薪酬明细、绩效评价、背景调查材料、处分记录、关键岗位标识等。若这些字段不被系统识别,后续的脱敏与审计都无从谈起。
更稳妥的做法是建立“字段字典 + 分级规则”:
- 自动识别:对证件号、银行卡号、手机号等可格式化识别字段,系统应自动标注为敏感字段;对亲属关系、处分记录等非格式字段,采用业务标签与表单模板约束。
- 分级策略:至少区分一般个人信息与敏感个人信息;对关键岗位与高管人群再加一层“加强保护”。
- 加密落地:存储加密(数据库/字段级)与传输加密(接口、访问链路)并行;在信创与金融场景下,通常需要支持SM2/SM3/SM4等国密算法能力,并配套完整的密钥生命周期管理(生成、分发、轮换、吊销)。
边界条件是:如果机构现有系统与外部系统(财务、费控、OA、招聘、社保个税服务)接口众多,字段级加密会影响联动与对账,因此需提前做接口改造评估,并定义“哪些字段必须密文传输、哪些字段可通过脱敏后传输”。
2. 动态脱敏与水印溯源:让“看得到”与“拿得走”变成两件事
不少机构在页面展示做了脱敏,但忽视了两类高风险出口:报表导出与批量接口同步。从合规视角,脱敏应当是“基于权限的动态策略”,而不是固定遮挡。
建议按场景配置脱敏策略:
- 展示脱敏:普通业务人员仅看到必要字段的脱敏值;管理者如需明文查看,必须通过审批或二次验证并留痕。
- 导出控制:默认导出为脱敏数据;确需明文导出时,走审批流并强制加水印。
- 水印溯源:导出文件自动写入操作人、时间、工号、查询条件等信息(显性或隐性),并在审计日志中记录文件指纹(hash),以便泄露后比对定位。
这里有一个容易忽略的副作用:水印与脱敏策略若过于严格,可能导致业务部门转向“截图、拍照、二次录入”等绕行方式,反而让风险转入暗处。因此在制度上要同步明确“数据使用的合规路径”,并提供合规的共享方式(如受控共享链接、只读报表、到期自动失效)。
3. DLP集成:拦住外发渠道,而不是只盯系统内部
即使HR系统内部做得很严,数据仍可能通过邮件、IM、网盘、U盘、打印等方式外发。合格的安全HR系统至少要具备与DLP/终端安全/邮件网关的联动能力,形成“识别—阻断—告警—取证”的闭环。
实践中可按三步走:
- 高风险动作识别:批量导出、查询高管敏感字段、连续下载附件、接口拉取全量数据等。
- 策略阻断与降权:对外发动作直接阻断或强制加密;对异常账号临时降权并要求复核。
- SOC联动告警:把高危事件推送给安全运营中心,形成工单与处置记录。
为了把这一模块的链条说清楚,下面用流程图呈现敏感数据全流程处理逻辑,便于对照系统能力清单做检查。

三、嵌入式合规规则引擎:把制度翻译成“可执行、可更新、可审计”的规则
金融机构的制度往往不缺,缺的是“制度在系统里能否自动生效”。合格安全HR系统需要把关键合规要求做成规则引擎:在入职、调岗、晋升、任职、薪酬发放等关键节点进行校验、拦截与预警,让合规从“人工核对”转为“系统前置”。
1. 关键岗位与履职回避:让校验发生在流程节点,而不是事后抽查
履职回避与关联关系管理是金融机构的典型强监管点:亲属关系、关联企业任职、投资任职情况等,往往直接决定某些岗位能否任用。传统做法依赖纸面声明与人工比对,最大的问题是:数据分散、更新滞后、追溯困难。
规则引擎应至少做到:
- 数据采集标准化:用结构化字段采集亲属关系、关联方信息、投资任职等,避免只上传附件导致无法校验。
- 流程节点校验:在入职审批、调岗审批、任职审批节点自动触发校验;命中规则则自动拦截或升级审批层级。
- 持续复核机制:对关键岗位员工设置定期复核(如季度/半年)与变更触发(如婚姻状态变化、亲属入职)再校验。
不适用场景也要说明:若机构处在兼并重组或组织频繁调整期,履职回避规则可能频繁误报。此时要先把组织主数据与岗位体系治理到位,否则规则引擎会成为“制造工单”的机器,而不是风险控制工具。
2. 不相容岗位分离:从组织设计约束到系统强制校验
不相容岗位分离的本质是内部控制:同一人不应同时处在“发起—审批—执行—复核”链条的多个关键位置。很多机构把它写在制度里,但由于岗位名称不统一、兼岗情况复杂,人工排查成本极高。
系统层面的落地路径通常是:
- 岗位体系标准化:将岗位映射到“控制点角色”(例如审批岗、执行岗、复核岗),而不是仅靠岗位名称判断。
- 兼岗检测规则:当同一员工被分配到互斥的控制点角色时,系统自动预警并阻止提交。
- 例外处理:对小网点/小团队的确存在“一人多岗”现实,应设置例外审批与补偿控制(加强审计、提高审批层级、缩短授权周期)。
这里要警惕一个反例:有的机构只在“任命时”校验一次,但后续临时授权、项目组权限叠加会绕开岗位分离。因此规则引擎必须与权限系统联动,把“临时权限”也纳入互斥规则检查。
3. 从业人员资格动态管理:把外部信息变成内部风险信号
证券、基金、保险中介等子行业,对从业资格、执业登记、诚信记录的动态管理更敏感。一旦资格过期或出现失信/处罚信息,继续上岗可能直接触发合规风险。
合格的规则引擎应支持:
- 外部数据对接:对接行业协会/监管平台的查询或数据同步机制(在合规与授权范围内)。
- 资格到期预警:提前N天提醒员工与主管,必要时自动限制关键业务权限,避免“证照过期仍办理业务”。
- 处置闭环:预警不是终点,系统需落到处置工单、复核结论、恢复权限/继续限制等状态流转,并留存证据链。
为便于理解规则引擎的构成,下面用结构图展示其输入、规则库、执行与输出之间的关系。

四、全链路审计与日志分析:监管要的不是“解释”,而是“证据链”
在金融行业,安全事件是否可控,往往取决于能否快速还原:谁在何时通过什么方式访问了什么数据、做了什么操作、数据是否被导出、审批链条是否完备。合格的安全HR系统必须把审计当作“默认功能”,而不是事故后的临时补采。
1. 操作日志全量留存:让增删改查、导出与权限变更都有痕
审计日志至少应覆盖四类关键行为:
- 数据操作:员工档案、薪酬项、绩效结果、处分记录等数据的新增、修改、删除。
- 访问行为:对敏感字段的查看、查询条件、查询结果数量(尤其是批量查询)。
- 数据外发:导出、打印、接口同步、批量下载附件。
- 权限与规则变更:角色权限调整、字段授权变更、规则库版本升级、白名单设置等。
同时,日志需要满足可核验性:包含操作者身份、时间戳、来源IP/设备信息、操作对象、前后值(或差异)、审批单号等。仅有“某用户访问了某模块”的粗日志,无法满足现场检查的取证要求。
2. 区块链存证:把关键日志做成“难以否认”的证据
是否采用区块链并非所有机构的硬性要求,但对关键审计日志做哈希存证,能显著提升日志的抗篡改能力与证据效力。更务实的路径是“分层存证”:
- 全量日志存储在独立审计库(与业务库隔离);
- 高风险事件(如明文导出、越权访问、规则禁用)生成事件摘要并做哈希上链或写入WORM介质;
- 形成从业务系统到审计系统再到存证介质的链路映射,避免“业务管理员能删业务日志”。
需要注意成本与复杂度:区块链不是越多越好,存证粒度过细会导致存储与检索压力上升。建议以“可证明关键事实”为准,优先存证高风险事件摘要与关键配置变更。
3. 异常行为智能分析:把日志从“仓库”变成“告警引擎”
仅留存日志不等于风险可控。合格系统应具备基础的异常检测能力,或与SIEM/SOC联动实现分析告警。常见可落地的检测规则包括:
- 非工作时间访问敏感字段次数激增;
- 短时间内查询/导出人数超过阈值;
- 同一账号在不同地域快速切换登录;
- 新增角色权限覆盖范围异常扩大;
- 高频访问高管/关键岗位人群数据。
下面用时序图展示一个典型异常访问的监控与响应链条,便于对照“识别—验证—处置—存证”的闭环是否完整。

五、全栈信创适配能力:供应链安全与业务连续性的“底座能力”
信创对金融机构而言已从“选配”转向“时间表管理”。但我们在评估中发现,很多项目把信创理解为操作系统与数据库的替换,忽略了密码体系、浏览器控件、电子签章、接口中间件、性能与容灾的系统性要求。合格安全HR系统需要证明:在国产化生态上长期稳定运行,并具备可审计、可验证的安全能力。
1. 基础环境兼容性:从能安装到能稳定运行
最低门槛通常包括对国产CPU、操作系统、数据库与中间件的兼容适配。对金融行业而言,“能跑起来”不等于“可投产”:还需要覆盖补丁策略、监控告警、备份恢复、灾备演练等运维体系。
建议在选型与验收阶段明确三类指标:
- 兼容性:是否有权威适配认证或成熟投产案例;
- 稳定性:关键场景(发薪、年度调薪、批量入转调离)压力测试结果;
- 可运维性:监控指标、日志采集、故障定位是否与现有运维体系兼容。
2. 深度适配与性能优化:千万级数据量下不要“合规卡死业务”
HR系统看似不是交易系统,但在集团化金融机构中,组织与人员历史数据、薪酬绩效历史、多维报表汇总,都会在特定窗口形成高并发与大查询压力。信创环境下,一些系统在复杂查询与批处理上会暴露性能瓶颈,进而诱发“绕开系统处理”的行为(线下Excel核算、个人电脑保存明细),反向放大数据泄露风险。
因此,信创适配要把性能优化纳入验收:
- 核心批处理(如薪酬核算)耗时基线;
- 报表查询响应时间与并发量;
- 数据库索引、分区策略与归档机制;
- 与加密/脱敏策略叠加后的性能影响评估。
3. 自主可控架构:密码、签章与核心代码可审计
金融行业的“可控”不仅是供应商可替换,更是关键安全能力可验证。建议重点关注:
- 国密能力:是否支持国密算法体系与密评相关要求,包含加密、签名、哈希与密钥管理;
- 电子签章:劳动合同、任命文件、重要审批单据的签署与存证是否符合内部合规要求,并能与国密浏览器/控件兼容;
- 代码与组件治理:核心组件是否可追溯、漏洞响应机制是否明确、第三方依赖是否纳入SBOM清单管理(至少能做到可盘点、可替换)。
为便于落地对照,下面给出信创适配关键组件清单,机构可据此向供应商索取适配证明与项目案例。
表格2:金融行业HR系统信创适配关键组件清单(示例)
| 组件类别 | 适配关注点 | 常见国产化选项(示例) | 验证材料建议 |
|---|---|---|---|
| CPU/服务器 | 指令集兼容、虚拟化、性能 | 鲲鹏、海光等 | 压测报告、投产案例 |
| 操作系统 | 内核兼容、补丁机制、运维工具 | 麒麟、统信UOS | 适配认证、漏洞修复SLA |
| 数据库 | SQL兼容、事务一致性、性能 | 达梦、人大金仓等 | 迁移评估、性能基线 |
| 中间件 | 消息、缓存、应用服务器 | 国产中间件生态 | 架构图、容灾演练记录 |
| 密码体系 | SM2/SM3/SM4、密钥管理 | 商密合规产品体系 | 密评相关材料、密钥轮换机制 |
| 浏览器/控件 | 国密浏览器、控件兼容 | 国密浏览器生态 | 关键页面兼容性测试 |
| 电子签章/存证 | 合同签署、不可否认性 | 国产签章/存证服务 | 存证链路说明、审计取证样例 |
结语
回到开篇问题——金融行业合格安全HR系统必须具备哪些功能:本质不是“功能多”,而是能否把合规要求做成系统默认行为,并在检查时拿出完整证据链。结合上述五大模块,我们建议机构按以下动作推进落地(可直接纳入年度项目计划与验收条款):
- 先做一张对标清单:以“动态权限、敏感数据防护、规则引擎、审计存证、信创适配”五项为主线,逐条映射到现有系统功能与缺口,形成红黄绿分级整改列表。
- 把高风险人群与字段前置治理:优先覆盖高管、关键岗位、薪酬绩效、亲属关联、处分记录等敏感字段的人群与动作(尤其是导出)。
- 用规则引擎替代人工核对:把履职回避、不相容岗位分离、资格到期等规则嵌入流程节点,明确命中后的拦截、升级审批与例外处理机制。
- 把“导出”当作安全项目的主战场:默认脱敏导出、明文导出强审批强水印,并与DLP/SOC联动形成处置闭环。
- 信创验收同时验“性能+安全”:不要只验安装与适配证明,必须完成关键业务窗口的压力测试,并评估加密/脱敏叠加后的性能与可运维性。





























































