-
行业资讯
INDUSTRY INFORMATION
【导读】
很多企业年年做绩效、堆满绩效数据,却年年吐槽“看不出价值、用不起来”。究其根本,不是没有绩效数据分析,而是落地执行困难重重:标准模糊、数据孤岛、工具低效、员工抵触。本文围绕“如何解决绩效数据分析执行难题”这一长尾问题,构建“数据治理—智能工具—分析方法—运营机制”四位一体框架,并结合典型案例,帮助HR和管理者把绩效管理从“打分结算”升级为“数据驱动改进”。
绩效管理的历史几乎就是企业尝试“可度量的管理”的历史——从早期的科学管理、目标管理,到近年来流行的KPI、OKR、持续绩效反馈,形式在变,核心问题却始终绕不开两个字,“衡量”。
衡量离不开数据,因此绩效数据分析在过去十多年被寄予厚望:只要把数据建起来、报表做起来,管理就能“科学起来”。现实却并不买账。
然而不少企业的真实画面是:绩效表格填了一摞又一摞,系统里躺着成山的评分与评语,到了需要决策、评优、晋升、调薪时,管理层依旧习惯“拍脑袋”;员工对绩效结果要么麻木,要么不服,质疑“这套打分到底有什么用”。笔者也接触过不少企业绩效项目,客户名普遍有一个共同感受:在技术条件已经远远优于过去的今天,绩效数据分析难题更多卡在“人”和“管理”上,而不是单纯的技术能力。
因此在接下来,文章会分四个部分展开:
- 绩效数据分析为什么“知易行难”,难在何处?
- 如何用“四位一体”体系,系统性解决这些难题?
- 数字化平台在其中具体能做什么、不能做什么?
- 从实战案例中,提炼出可复制的推行策略与避坑建议。
一、难题深水区:绩效数据分析为何“知易行难”?
1. 数据之困:质量、标准与孤岛交织
从实践看,许多HR在谈到绩效数据分析时,第一反应是:“底层数据不靠谱,我根本不敢分析。”
这背后至少包含三类典型问题:
(1)质量不过关
- 绩效打分随意:有的部门“雨露均沾”,有的“人情打分”,分数并不真实反映贡献。
- 过程记录缺失:绩效结果与工作过程脱节,系统中只有期末分数,没有过程数据支撑。
- 关键字段缺失或填报不规范:比如绩效原因、目标达成说明写得极其笼统,分析时想做细分、交叉,发现根本没法用。
结果是HR即便导出了大量绩效数据,也只是“一堆数字”,无法支撑有质量的分析,更别说根据数据做管理决策。
(2)标准模糊
搜索材料有句非常到位的话:“数据+标准才有含义”,而绩效管理中最难的,恰恰是“标准”:
- 同一岗位、不同部门,标准差异极大,业务说“我们情况特殊”;
- 指标描述模糊,什么是“完成得好”或“高质量”,各人理解不同;
- 考核难度不平衡,有的岗位目标“轻轻松松完成”,有的岗位“怎么也达不到”。
在这样的环境下,绩效数据的可比性非常差,使得分析报告看似有图、有表,实则一戳就破。
(3)数据孤岛
很多企业的绩效数据存在多个系统、多个报表:
- 一部分在HR系统,一部分在业务系统,还有一部分在各自的Excel里;
- 审批流、打分记录、业务结果散落在不同系统,难以统一拉通。
于是,当HR想回答这样的问题时,会非常吃力:
- “绩效优秀的员工,离职率是不是更低?”
- “关键岗位连续两次绩效不达标,跟培训投入、胜任力之间有什么关系?”
没有数据整合能力,再高明的分析方法也无用武之地。
2. 能力与工具之困:从“假装看数据”到真正洞察
另外一组障碍来自人本身——HR和业务管理者对绩效数据分析的能力和工具应用水平,远不匹配他们所背负的期望。
(1)停留在“假装看数据”的阶段
搜索材料中对很多初阶分析者的状态有个形容,即“假装看数据”,这放到绩效场景里非常贴切:
- 绩效结果出来之后,只是排序、看平均分、看“优秀比例”;
- 做一份“绩效结果汇总表”,再用几张柱状图、饼图点缀,就算完成任务;
- 面对业务提问:“绩效结果说明了什么?我们要做什么调整?”常常无话可说。
原因在于企业缺乏一整套可操作的分析方法论:不知道什么时候该做横向对比、什么时候看趋势、什么时候做细分或交叉,更不会从相关走向因果,去找真正的影响因素。
(2)工具落后:Excel 把人“拖死在路上”
很多企业绩效数据分析依旧高度依赖Excel:
- 各部门导出各自的绩效数据,由HR手工汇总;
- 复杂的透视表、多重VLOOKUP交叉匹配,操作耗时且极易出错;
- 每次管理层问一个新问题,都意味着一轮从头整理数据的“苦力活”。
结果是,HR的时间被“困死”在整理数据和做报表上,真正用于分析和讨论的时间反而被压缩。
从能力和工具的维度看,绩效数据分析很难迈过“描述现象”这道坎,更难支撑“解释原因”“提出对策”。
3. 管理与文化之困:信任缺失与目的异化
更深一层的难题,在于绩效数据在组织中的“政治含义”。
(1)绩效数据被异化为“算账工具”
不少员工直觉上认为:绩效考核、绩效数据分析就是为了“分奖金、定升迁、开人”,因此:
- 任何与绩效相关的数据收集,都被视为“监控”;
- 对数据分析报告的第一反应不是“这对改进有帮助”,而是“会不会拿来对付我”。
在这种氛围下,大家倾向于“自我保护”而不是“诚实记录”,数据自然失真。
(2)公平性质疑:标准模糊+过程不透明
当标准不清晰、过程不透明时,绩效结果必然会引起争议:
- 员工很难理解“为什么我的分数是这个数”;
- 不同部门的“打分风格”差异巨大,绩效数据横向比较失去公信力;
- 一旦绩效数据用于调薪、晋升,矛盾迅速激化。
这样的组织氛围中,绩效数据分析很难被视为“增益工具”,更像是“争议焦点”。
(3)闭环断裂:分析报告“做完就完了”
即便HR花了大量精力做出分析报告,如果后续没有转化为:
- 有质量的绩效面谈;
- 明确的改进计划;
- 组织层面的制度、流程调整;
那么,一次次的数据分析最终只会变成“年度例行公事”,管理者和员工都会失去耐心和兴趣。
| 维度 | 传统做法/困境 | 赋能式新解(理想状态) |
|---|---|---|
| 数据来源 | 多系统、多表格、手工整合 | 一体化平台整合,多源数据统一采集 |
| 标准与口径 | 指标模糊、口径不一、难以比较 | 统一指标库,清晰标准,前置共识 |
| 分析方式 | 汇总统计、简单排序、比例展示 | 对比、细分、交叉、趋势、归因多方法结合 |
| 工具形态 | 高度依赖Excel,人工制作报表 | 平台自动化处理,交互式数据探索与看板 |
| 管理目的 | 侧重奖金分配、“算账”、问责 | 聚焦改进与发展,数据服务业务与人才决策 |
| 组织感受 | 员工抵触、质疑公平性 | 过程透明、标准可解释,数据被视作共同语言 |
| 改进闭环 | 分析报告“做完就完”,难以形成行动 | 分析—反馈—改进计划—复盘的持续闭环 |
(表1:绩效数据分析——传统困境 vs 赋能式新解)
在这些矛盾交汇的“深水区”中,要真正解决“如何解决绩效数据分析执行难题”,就必须跳出局部修修补补的思路,转向系统性设计。
二、破解之道:构建“四位一体”的绩效数据分析赋能体系
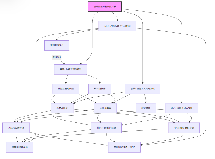
笔者的观察是:在少数做得比较好的企业里,绩效数据分析之所以真正“转起来”,并不是因为某一个“神器”,而是因为形成了一套“四位一体”的体系:
数据治理与标准 → 智能工具与可视化 → 多维分析方法论 → 沟通反馈与行动闭环
可以用一个框架图概括这一体系:

1. 基石:一体化数据治理与标准先行
没有可用的数据,就谈不上有效的分析。因此,绩效数据分析要想落地,第一步不是“学方法、买工具”,而是统一标准、打通数据链路。
(1)统一绩效指标与口径,建立“组织共同语言”
关键做法包括:
- 在公司或集团层面,牵头梳理核心绩效指标体系:区分组织级、部门级、岗位级指标;
- 对每一个指标,清晰定义:计算公式、数据来源、统计周期、异常处理规则;
- 对需要横向比较的岗位或部门,设置统一或可比的目标区间与评等级标准;
- 对“量化难”的领域(如职能管理、创新、协作),通过行为指标、里程碑事件、关键成果等方式进行半量化。
这一步的价值,在于确保之后所有的绩效数据分析,基于的是一把统一的“尺子”。否则,再精致的图表都只是“比较一堆彼此不兼容的数字”。
(2)打通绩效相关的数据链路
绩效并不是孤立发生的,它往往与以下数据紧密相关:
- 招聘与任职信息:岗位类别、任职年限、履历背景;
- 学习与发展:培训参与记录、课程完成情况;
- 薪酬激励:固定与浮动薪酬结构、激励措施;
- 敬业度与员工反馈:调查问卷结果、离职访谈等;
- 业务结果数据:销售额、项目交付情况、客户反馈等。
一体化的做法是以HR平台为枢纽,把这些数据通过接口与业务系统打通,形成可分析的数据资产。只有这样,在进行绩效数据分析时,才有可能回答这样的管理问题:
- 高绩效员工都有哪些共性?
- 哪类培训与绩效提升之间相关性更高?
- 某一关键团队连续绩效下滑,背后是人、是机制,还是业务环境的问题?
2. 引擎:数字化平台驱动的智能分析与可视化
在数据治理打下基础后,就进入第二个层面:用合适的工具,把“人肉Excel分析”升级为“平台驱动分析”。
(1)自动化采集与计算,释放HR生产力
核心目标是减少手工操作,包括:
- 将绩效目标设定、过程记录、评分、审核全部放在统一系统中在线完成;
- 各类绩效指标(如完成率、差异率、绩效分布)由系统自动计算,无需反复导入导出;
- 异常值自动标识(如缺失评分、极端分值),提醒HR和管理者核查。
这样一来,HR从“数据搬运工”转向“分析师和顾问”的角色,时间被解放出来用于与业务讨论问题和方案。
(2)交互式可视化看板,降低分析门槛
真正好的绩效数据分析,不应该只能由少数“会Excel高阶公式”的人来完成,而应当:
- 让部门经理可以通过拖拽、选择维度和条件,自己做出想要的对比;
- 让高层在一张仪表盘上就能看到重要的绩效分布、风险点和趋势变化;
- 让员工可以清楚地看到自己的历次绩效记录和变化轨迹。
这类可视化看板,往往支持:
- 多维筛选:按组织、岗位、职级、性别、司龄等不同条件切换;
- 多图联动:点击某一部门,其他图表自动联动到该部门数据;
- 一键导出:把当前视图导出为PPT或PDF,直接作为管理会材料。
门槛一旦降低,“人人能看懂绩效数据”,绩效数据分析就从“HR的独角戏”变成了“共同语言”。
(3)预设分析模型与智能预警
在一些成熟的平台中,会内置常用的绩效分析模型,比如:
- 绩效等级分布图:是否出现“普遍高分”或“普遍低分”?
- 绩效与离职率的关联视图:哪些绩效段离职风险更高?
- 绩效与调薪、晋升之间的关系分析:是否真正“以绩定薪”“以绩定晋”?
进一步的,还有:
- 对连续两期绩效不达标员工的预警;
- 对绩效高度波动团队的异常提示;
- 基于历史数据对未来绩效趋势做简单预测。
这些功能不一定一开始就要做到很“高级”,但哪怕是最基础的预设分析,也能显著提升绩效数据分析的可用性与时效性。
3. 核心:场景化的多维深度分析方法
有了数据和工具,还需要“会用”的方法,而笔者更建议从三个典型分析视角入手:
(1)个体—团队—组织的三级穿透分析
- 个体层面:关注单个员工的多期绩效变化、与团队均值的差异、与同岗同级相比的差异;
- 团队层面:分析团队整体绩效分布、优秀/待改进人员占比、关键岗位绩效状况;
- 组织层面:梳理不同业务单元、区域、职能模块之间的绩效差异与趋势。
这种“自下而上”的穿透分析,可以帮助管理层回答哪些团队在持续输出高绩效,经验是否可以复制?哪些关键岗位群体绩效不理想,需要优先投入资源?
(2)横向对比与纵向追踪结合
结合搜索材料中的方法:
- 横向对比:同一周期内,不同部门、岗位、职级之间的绩效结果差异,有助于识别“哪里表现好”“哪里需要帮扶”;
- 纵向追踪:不同周期内,同一部门或员工的绩效演变轨迹,有助于判断“是在持续进步,还是逐渐滑坡”。
两者结合,能避免“只看横向”带来的误判(比如忽略了某个部门在极具挑战的环境中已经明显进步),也能避免“只看纵向”导致的“各自为战”。
(3)关联与归因分析:从“现象”走向“原因”
这是很多企业最欠缺的一环,最常见的做法是将绩效结果与其他关键人力和业务变量做交叉与相关分析,例如:
- 绩效等级与培训参与度/课程类型的关系;
- 绩效等级与薪酬结构(固定 vs 浮动)的关系;
- 绩效等级与司龄、年龄、岗位类别的关系;
- 绩效变化与组织变动(换主管、组织调整)的关系。
在这个过程中,要格外警惕一个误区:相关不等于因果。比如“高绩效员工跳槽率高”,并不一定是因为“绩效做得好所以更想走”,可能是因为他们更有市场竞争力。
在这一过程中,分析的关键是通过多轮假设—验证—再假设的过程,逐步逼近更合理的解释并与业务一起复盘确认,而为了方便HR在实务中快速使用,可以把常用分析方法整理成一份“工具箱”:
| 分析方法 | 典型问题示例 | 所需数据要素 | 主要输出价值 |
|---|---|---|---|
| 对比分析 | 哪些部门绩效更好?优秀比例差异多大? | 部门/岗位/绩效等级 | 发现横向差异,识别标杆与短板 |
| 细分分析 | 某部门内部,不同岗位绩效是否差异明显? | 岗位、职级、绩效得分 | 看清团队内部结构,识别重点人群 |
| 交叉分析 | 高绩效员工的司龄结构如何?离职原因是什么? | 绩效等级、司龄、离职原因等 | 发现变量之间的组合特征与潜在模式 |
| 趋势分析 | 某关键团队近几期绩效是在改善还是恶化? | 多期绩效结果 | 识别长期趋势,支持资源配置与预警 |
| 相关分析 | 培训参与度与绩效是否有关? | 培训记录、绩效结果 | 找出可能存在联系的因素,为深挖做准备 |
| 因果分析尝试 | 新激励政策是否真的提升了绩效? | 政策前后绩效、多维控制变量 | 在控制干扰因素后,评估政策真实效果 |
(表2:绩效数据分析实用“工具箱”与方法速查)
在实际用这些方法时,笔者认为不必追求一开始就“统计学完美”,关键是思路清晰,并且每一次分析都要明确:我要回答哪个管理问题?这个问题是否有决策价值?
4. 闭环:把分析变成沟通、改进与复盘的触发器
很多企业绩效数据分析“半途而废”,症结就在于分析结果没有真正进入管理流程,而更合理的做法是让每一次分析都触发至少三件事:
(1)结构化绩效反馈与面谈
基于绩效分析结果,设计统一的面谈模板,例如:
- 员工过去几个周期的绩效趋势图;
- 与同岗平均水平的对比;
- 团队整体绩效情况与该员工在其中的位置。
经理在面谈时围绕数据展开,而不是只给一个模糊评价,使得数据成为对话起点,而不是“压在员工头上的判决书”。
(2)共同制定绩效改进计划(PIP)
通过面对面的讨论,员工与主管共同确认:
- 接下来一个周期最重要的1—3个改进目标;
- 对应的关键行为或里程碑;
- 所需的支持资源(培训、辅导、工具等);
- 具体的检查时间点和衡量方式。
最好能把这些内容统一记录在系统中,可追踪、可回顾。
(3)定期复盘:让绩效分析成为管理例会的“标配”
在季度或半年度经营复盘会议上,将:
- 组织绩效数据分析结果;
- 关键人群绩效与流动情况;
- 重要管理举措前后的绩效对比;
作为固定议程,让高层和业务对“用数据改进管理”形成习惯,再配合一个简化的闭环流程,使之更容易落地:

从这一刻开始,绩效数据分析不再是“每年一次的算账”,而是“贯穿全年、持续更新的改进引擎”。
三、从理念到落地:数字化平台如何承载与加速体系运转
有了“四位一体”的框架,接下来一个现实问题是:靠人海战术能不能撑起来?
在中小企业的早期,少量人工操作尚可勉强维持;但随着组织规模扩大,岗位与绩效场景日益复杂,如果缺乏一体化的平台承载,这套体系很容易在执行层“崩盘”。
1. 化解“数据之困”:在平台上落地数据治理
一个合格的人力资源数字平台,在绩效数据治理方面至少要解决三类问题:
(1)指标与标准统一:在系统中固化“唯一版本”
平台可以:
- 建立公司级绩效指标库:不同业务线、岗位族群对应不同指标模板,但有统一的字段和口径说明;
- 对评分标准进行配置:从“定义等级”到“打分规则”,全部在系统中配置,可随版本迭代;
- 通过配置规则控制“哪些部门可以做个性化调整,哪些必须遵循集团标准”。
这样一来,“一指标多版本”“口径各说各话”的情况会大幅减少。
(2)打通数据孤岛:自动汇聚绩效相关数据
平台通过接口与其他系统集成,如:
- 从业务系统获取销售、项目交付等业务结果数据;
- 从学习系统获取培训记录与学习进度;
- 从协同系统获取任务完成、项目里程碑情况。
绩效不只是一张考核表,而是“多源数据的综合呈现”。
(3)过程控制与质量校验:在前端“防错”
通过系统规则,可以:
- 强制必填关键字段(如绩效原因说明),没有填写就无法提交;
- 对评分异常(如全员最高分或全员同分)进行弹窗提示,要求主管确认或调整;
- 对逾期未评估、未审核的绩效任务自动提醒。
这类“前置控制”,远比事后清洗数据有效,使得HR不再需要在数据导出后花大量时间“补洞”“修表”。
更进一步地,我们可以用一张小表格概括平台在数据治理上的作用:
| 治理难题 | 典型现象 | 平台化解方式 |
|---|---|---|
| 标准不一 | 同岗位不同部门指标、口径不一致 | 全局指标库、评分规则引擎,统一配置、版本管理 |
| 数据孤岛 | 绩效、业务、培训数据分散在多系统 | 通过API和集成方案打通多源数据,统一汇聚到HR平台 |
| 质量低下 | 漏评、错评、同分、极端值频繁出现 | 必填校验、异常提示、流程控制,在前端防错 |
| 追溯困难 | 事后很难还原当时的评估与审批过程 | 全流程留痕,支持历史版本回溯和审计追踪 |
(表3:绩效数据治理在数字化平台上的实现方式)
2. 赋能“分析之能”:平台如何降低绩效数据分析门槛
在数据治理基础之上,平台对“如何解决绩效数据分析执行难题”的直接贡献主要体现在两点:
(1)预置分析视图
平台可以内置一批与绩效管理高度相关的分析视图,例如:
- 部门绩效分布热力图;
- 绩效等级与离职情况交叉分析;
- 绩效等级与调薪、晋升结果的关联视图;
- 关键岗位连续多期绩效表现名单。
HR不需要每次从头搭建透视表,而是通过选择条件、勾选维度,快速生成可读图表。
(2)自助式探索分析
比起“HR做完报表发给你”,更高效的方式是:
- 业务经理在自己的权限范围内,进入绩效分析界面,自主选择部门、时间、岗位等条件;
- 通过简单拖拽,将“绩效等级”“司龄”“岗位类别”等字段放到不同轴上,立刻看到交叉结果;
- 对一些感兴趣的局部数据,一键导出为Excel或PPT,作为部门内部会议材料。
当业务经理自己能动手探索数据,他们对数据的兴趣、对分析结论的信任都会明显增强——绩效数据分析不再是HR“单向输出”,而变成HR与业务“共同探索”的过程。
3. 固化“改进之环”:把闭环写进系统,而不是写在纸上
最后一块是把“分析—反馈—改进—复盘”的闭环真正植入平台流程中,其具体包括:
- 在线目标管理:从公司目标到部门、团队、个人目标的分解过程有清晰的链路记录;
- 绩效面谈记录:面谈结果、共识要点、关键反馈点可以在系统中记录和回顾;
- 改进计划(PIP)模块:允许主管与员工共同制定计划、设定时间节点,并周期性更新进展;
- 复盘与经验库:对于成功的绩效改进案例和失败的教训,形成可检索的经验条目。
一旦这些流程被固化,绩效数据分析的每一次输出都可以被追踪其后续影响。由此一来,“分析有用没用”不再是凭感觉,而是可以通过后续绩效变化、改进计划完成度来评估。
四、变革导航:推行绩效数据分析的关键策略与案例启示
有了框架、有了工具,还差“最后一公里”:如何在真实组织中,把绩效数据分析从“口号”变成“日常”?
这里既是技术问题,更是变革管理问题。
1. 渐进式推行策略:从“试点”到“赋能”
笔者在参与企业项目时,总结出一条相对稳妥的路径,可以概括为“三步”:
(1)高层驱动,共识先行
- 与高层对齐:绩效数据分析的首要目的,是帮助业务和员工改进,而不是“多一项考核工具”;
- 在管理者层面统一认知:绩效结果不等于“生杀大权”,而是一种管理反馈;
- 对外口径一致:向全员明确,短期内不会把绩效数据简单、直接与惩罚挂钩,而是优先用于改进。
如果没有这一层共识,任何工具和方法都会被员工解读为“监控加码”。
(2)由点及面,小范围试点,快速示范
- 选择1—2个愿意配合、基础相对较好的部门试点;
- 在试点部门完整跑一遍:目标设定—过程记录—绩效评估—数据分析—反馈与改进计划;
- 用具体的业务改进结果、员工反馈证明:绩效数据分析“不是来罚人的”,而是真正帮助团队做得更好。
试点成功后,可以邀请试点部门负责人在管理会上分享,用“同侪经验”来说服其他部门。这比HR单方面推更有说服力。
(3)培训赋能,推动角色转变
绩效数据分析要落地,离不开两类关键角色的能力升级:
- HRBP/HR:要从流程管理员变成数据分析顾问,掌握基本分析方法,敢于拿着数据和业务对话;
- 直线经理:要从“打分者”变成“绩效教练”,学会用数据和事实进行反馈,而不是只给“好/不好”的评价。
在培训设计上,可以让他们现场操作平台、解读自己部门的真实数据,而不是用抽象案例,而只有让管理者在自己的数据上“有感觉”,培训才不至于流于形式。
2. 案例启示:从“暂停考核”到“数据驱动”的智慧
某公司引入KPI多年,效果不佳,老板和员工都对绩效产生强烈抵触,而新HRD入职后提出了一个看似“反常”的建议——暂停绩效考核,随后逐步导入新的绩效机制。
从这个案例中,可以提炼出几条跟绩效数据分析密切相关的启示:
启示一:在信任赤字下,适当“以退为进”
原有绩效体系已经“民怨沸腾”,不论是数据还是流程,都不被信任。
在这种情况下,硬要在原有体系基础上做绩效数据分析,只会加剧矛盾。
HRD先暂停原有考核:
- 表明公司愿意重新审视过去做法,释放善意;
- 回收原先失真的绩效数据“权威性”,避免数据“绑架”后续改革。
这等于为接下来的绩效数据分析“清空了画布”,为重新构建标准与信任创造空间。
启示二:先强调“激励”而非“惩罚”,为数据“正名”
该案例中,HRD设计了“271考核”,且特别强调优秀者得到奖励,末端者暂时不罚,不与薪资挂钩。这种设计有两个重要效果:
- 降低员工对绩效数据被用来“算账”的恐惧;
- 让员工更愿意提供真实信息和反馈,为后续的数据沉淀与分析打基础。
从绩效数据分析的角度,这一步相当于鼓励“数据诚实”,而不是“数据美化”。
启示三:方法多元融合,而不是迷信某一“圣杯”
案例中,HRD并没有单独迷信KPI、OKR或积分制,而是:
- 结合271原则进行绩效分布管理;
- 运用OKR对齐关键目标,突出方向引导;
- 引入积分制鼓励日常行为改善;
- 配合薪酬模式调整,使激励更加立体。
对绩效数据分析来说,这意味着数据来源更加丰富,不再只有“期末一张表”,且管理团队可以从行为积分、OKR进度、271分布等多维度去理解绩效表现,分析更立体。
启示四:绩效是“良药”,但必须对症使用
有一句话很值得回味:“绩效虽好药,不能治百病。”放在绩效数据分析上,就是:
- 不要指望通过统计、模型、报表就能解决所有管理问题;
- 分析的价值在于帮助我们更准确地定位问题,然后选择合适的管理手段(培训、调整岗位、优化流程、调整激励等)。
3. 避坑提醒:几类常见错误心态
结合实践,笔者认为在推进绩效数据分析时有几类典型误区需要警惕:
误区1:迷信技术,忽视人性
以为上了一个数据分析系统,就能自动产生洞察、自动驱动行为改变,结果往往是“系统功能很强,真正用的人却很少。”
为此,企业需在引入任何技术前先回答:我们想解决的管理问题是什么?谁会用?他们愿不愿用?
在落地时,更多讨论“管理动作”和“沟通方式”,而不是只讲系统功能。
误区2:一刀切推行,缺乏节奏感
一旦决定要“做绩效数据分析”,就恨不得在全公司、所有模块上同时推进,后果是资源分散、阻力加倍、试点效果看不清,而更现实的做法是:
- 选重点部门、重点人群试点,先做出一个“小而美”的样板;
- 在试点中不断打磨指标、流程和分析模板,成熟后再复制扩散。
误区3:只看“结果报表”,不追踪后续“行为改变”
有的HR很在意“分析报告”的精致程度,却很少问一句:这个报告出来后,业务主管有没有改变自己的管理方式?员工有没有因此做出不同行为?哪些改进计划真正落地了?
如果分析结果没有带来任何可见的行为和结果变化,绩效数据分析就仍然停留在“形式主义”。
结语:让绩效数据,从“沉睡的数字”变成“组织的脉搏”
回到文章最开始的问题:如何解决绩效数据分析执行难题?
通过前文的拆解和梳理,大致可以做一个三层总结:
(1)问题本质层面
- 难题的根源不只是技术和方法,更在于数据基础、管理目的、组织信任三者的错位;
- 如果不先解决标准模糊、数据失真和“绩效即惩罚”的文化观念,再精妙的分析方法也会沦为“数字游戏”。
(2)体系构建层面
- 需要有意识地搭建“数据治理—智能工具—多维分析—沟通改进闭环”的四位一体体系;
- 一体化HR数字平台在这里扮演“基础设施”的角色,但平台只是一种承载,关键仍是管理者如何用好它。
(3)变革落地层面
- 推进绩效数据分析本质上是一场长期的管理变革,需要高层支持、试点示范和持续的培训赋能;
- 在信任欠缺的环境中,可以适当“以退为进”,先用激励导向和透明沟通重建信任,再逐步深化分析与应用。
对HR而言,值得思考的几个实操性问题是:
- 现在公司里有哪些绩效数据“躺在系统里却没人用”?
- 如果按照“四位一体”框架评估,我们最薄弱的是哪一环?
- 接下来半年,是否可以选一个部门/人群,用更规范的指标和简单的分析方法,跑通一个小闭环?
绩效数据本不该是年终才被翻出来的一堆数字,而应当像组织的“心电图”,持续记录、实时反馈,为每一次管理决策提供依据。
把绩效数据从沉睡中“唤醒”,不是一蹴而就的工程,却是每一家希望走向精细化、数字化管理的企业,绕不过去的一步,而启动这一步的时机只取决于管理层何时愿意认真地回答:我们,真的准备好用数据来面对自己的管理了吗?





























































