-
行业资讯
INDUSTRY INFORMATION
【导读】
很多咨询公司给客户设计绩效体系驾轻就熟,却在给自己选择项目制绩效系统时一再犹豫:系统功能眼花缭乱,方案各有道理,但真到落地,要么“水土不服”,要么“有系统没机制”。围绕“为咨询公司选择合适的项目制绩效系统的决策要点有哪些”,本文从战略诊断、机制设计、运营保障、系统选型四个维度,构建一套“战略-运营-技术”三维决策框架,并用表格与流程图呈现可操作工具,帮助咨询公司用顾问式思维审视自己的绩效系统选择与实施路径。
在大量公开案例中,一个常被引用的故事是:某电力设备企业在集团内部长期处于“倒数”位置,引入外部咨询团队后,通过重建组织绩效管理体系,几年内在集团三十多个单位中跃升至前列。案例细节各有版本,但有一点高度一致——清晰的绩效体系,确实可以改变企业的轨迹。
耐人寻味的是,站在客户一侧的那些咨询公司,常常擅长告诉别人“该怎么管绩效”,却未必能为自己选对一套项目制绩效系统:有的公司重金采购系统,项目团队却依旧用Excel结算奖金;有的设计了复杂的工时和系数,却发现顾问宁愿“少报一点”也不愿真实记录;还有的公司过度迷信某款软件模板,结果把员工当“按钮点工人”,反而削弱了资深顾问的积极性。
在和多家咨询公司的交流中越来越清晰地感到:问题往往不在“有没有系统”,而在“用什么逻辑去选系统”。如果只是把项目制绩效系统当作一件IT工具,做个功能清单比价,很容易买到“技术上没问题、管理上用不起来”的方案。
接下来,本文尝试构建一个“战略-运营-技术”三维决策框架,把“为咨询公司选择合适的项目制绩效系统的决策要点有哪些”这类看似虚的问题,拆解成一系列可讨论、可量化、可评估的决策点。
一、战略诊断与需求澄清——决策的“北斗星”
本模块的核心结论是:在为咨询公司选择项目制绩效系统之前,必须先回答清楚三个问题:我们要用绩效系统支撑什么样的战略?要先解决哪几个管理短板?我们认可怎样的管理文化?如果这三件事含糊不清,再好的系统也只能“技术对了,方向偏了”。
1. 明确战略意图:绩效系统到底在为谁“服务”
在咨询公司里,绩效系统看似是在“算钱”“打分”,本质上却是在给战略落地“修路”。
我们越来越倾向于用三个问题来对齐高层的战略意图:
- 我们更在意的是利润率,还是市场占有率,还是未来能力的积累?
- 我们的业务重心,是偏长期顾问关系,还是偏项目交付型?
- 我们对“人才”的主张,是把顾问当可替换的角色,还是当长期投资的资产?
不同答案,导向的是截然不同的绩效逻辑:
- 如果强调利润率与现金回报,绩效系统需要强化项目毛利、费用控制、收款周期等硬指标;
- 如果强调市场份额和品牌曝光,则需要把“市场突破”“标杆案例”“内容输出”等纳入考核;
- 如果强调能力中心建设,就要把“知识沉淀、方法创新、内训辅导”等非项目收益维度提前设计进去。
一个常见误区是:高层嘴上讲“长期主义”,绩效系统却只盯眼前项目利润。结果是顾问趋向接短平快的项目,忽视复杂但战略价值更高的项目类型。
2. 找到真正的“短板”:绩效系统不是万能药
有文章提到,“选择绩效工具前要先找到影响公司业绩的短板,再谈考评”。放到咨询公司语境,就是要把一些常见困扰具体化:
- 是项目利润率不稳?
- 还是高级顾问流失严重?
- 或者项目复购率不高?
- 又或是知识库“只进不出”、文档沉淀质量差?
如果短板是利润率,系统重点就应放在项目成本归集、工时记录、奖金分配逻辑上;
如果短板是顾问流失,系统就应关注公平性、成长路径的可见性、长期激励机制;
如果短板是客户复购与口碑,系统则要突出客户满意度、复盘质量与跨项目协同贡献。
绩效系统无法一次性解决所有问题,关键是锁定2–3个“优先短板”,围绕它们设计指标与数据结构。
3. 澄清管理文化:精英自治还是标准管控?
很多咨询公司在文化上游走于两种极端:
- 一种是“大师文化”:相信资深合伙人的判断,相信“江湖地位”,反感过多流程和表单;
- 另一种是“流程文化”:强调可复制、可度量,喜欢统一模板和可视化报表。
前者常导致绩效体系“靠人不靠制”,后者则容易让顾问觉得被“流水线化”。在选系统之前,至少要把三件事说清楚:
- 我们接受多大程度的标准化?
是只在项目利润结算上标准化,还是连项目过程、沟通频次、文档格式也要统一? - 我们更看重结果还是过程?
结果导向意味着可以给高绩效顾问更大自由度,过程导向则需要更细的过程数据。 - 我们对“内部公平”的要求有多高?
是允许一定程度的主观裁量,还是必须能给每个顾问一个有据可查的分数解释?
基于过往的观察是:真正成熟的咨询公司,很少走纯粹的极端,而是在“精英授权”与“数据管控”之间找到平衡点。这个平衡点,就是绩效系统设计和选型的文化坐标。
为了避免“战略说起来一套、绩效系统做起来一套”,可以用一个简单的自检表,把前述思考固化下来,作为系统选型与方案评审的“北斗星”。
表1 咨询公司绩效管理战略定位自检表(示意)
| 维度 | 选项/倾向 | 我们的当前状态(勾选/备注) | 对绩效系统的核心要求 |
|---|---|---|---|
| 战略重心 | 利润导向 / 增长导向 / 能力导向 / 品牌导向 | 指标结构与权重如何侧重? | |
| 业务模式 | 长期顾问 / 项目交付 / 混合模式 | 需支持的项目形态与周期? | |
| 人才观 | 可替换劳动力 / 长期投资资产 | 是否要体现长期培养、传帮带等维度? | |
| 当前主要短板 | 利润率 / 复购率 / 流失率 / 知识沉淀等 | 重点追踪和优化的2–3个关键指标是什么? | |
| 管理文化 | 大师文化 / 流程文化 / 中间态 | 更强调过程管理还是结果授权? | |
| 公平性诉求 | 可接受适度主观 / 必须高度客观 | 指标和算法需要多“可解释”? | |
| 变革承受能力 | 低 / 中 / 高 | 系统复杂度、上线节奏可多激进? |
只有当这张表被认真填满,后续所有“功能需求”“供应商比较”“预算博弈”才有真正的锚点。
二、核心机制设计——激励的“发动机”
本模块的核心结论是:项目制绩效系统的灵魂不在界面,而在于背后那套“薪酬结构+奖金分配+多维指标”的机制设计。系统只是把这套机制“固化并放大”。如果机制逻辑本身模糊或失衡,再贵的系统也只是数字化了旧问题。
1. 先定结构:基薪与项目奖金的平衡点
在项目型组织里,“基薪+项目奖金”几乎是通用公式。但具体比例在不同公司差异极大,从“高底薪+温和奖金”到“低底薪+极高浮动”都有。
我们更关注的是:结构背后传递的行为信号。
- 高基薪、低浮动
适合强调长期稳定、知识沉淀的咨询公司。优点是安全感强,有利于留住中长期潜力人才;缺点是对短期业绩的刺激不够。 - 低基薪、高浮动
常见于猎头、销售导向较强的咨询业务。优点是业绩导向明确,易吸引狼性人才;缺点是波动大,易诱导短期主义和“挑项目”。
对咨询公司而言,一个可操作的决策要点是:在公司业务成熟度、现金流稳定性、人才结构三者之间找到可接受的折中,给出一个区间,而非精确数字。然后再在这个区间内,根据不同职级(合伙人、高级顾问、顾问、分析师)做差异化结构设计。
2. 三种项目奖金分配方法:适配性大于“理论优劣”
基于既有研究和实践,总结出的三种典型项目奖金分配方法是:按专业比例法、项目工时制、岗位评价系数法。在咨询公司场景中,这三种方法同样具有参考价值。
(1)按专业比例法:简单够用,但容易“糊里糊涂不公平”
做法是:
不同职级或专业有一个约定的分配比例(如合伙人X%、项目经理Y%、顾问Z%、分析师W%),每个项目利润按这个比例简单拆分。
优点:
- 设计与计算极其简单;
- 对项目类型相对单一、角色分工清晰的公司,短期可“快速上线”。
风险:
- 没有体现个体贡献差异,“干多干少一个样”的感受较重;
- 一旦项目复杂度差异较大,单一比例难以匹配付出与回报。
对很多处于早期或快速扩张期的咨询公司来说,比例法是一个“够用”的起点,但需要在系统中预留向更精细方法演进的空间。
(2)项目工时制:理论最公平,实践最考验管理基础
项目工时制的思路是:
通过对任务分解和工时标准的积累,对每个项目的任务颗粒度进行估算与记录,项目奖金按真实投入工时进行分配。
优势显而易见:
- 能更好地体现“多劳多得”,提升内部公平感;
- 长期有利于形成项目报价与成本控制的“数据资产”。
但在咨询公司场景,工时制面临几个现实难题:
- 工作高度知识化,工时难以完全客观计量;
- 高级顾问常常在客户沟通、方案拍板、关键会议中投入大量“脑力工时”,却不易被系统抓住;
- 如果没有良好的文化与信任基础,工时填报会演变成“合理造数”。
我们的看法是:项目工时制适合“有较强项目管理传统+愿意在数据积累上长期投资”的咨询公司。而对于刚起步或团队自律性不足的公司,贸然上工时制,极易引发抵触。
(3)岗位评价系数法:通过“价值系数”表达岗位差异
岗位评价系数法强调:
先通过岗位评价为不同职级/角色赋予权重系数(如合伙人系数1.8、项目经理1.4、顾问1.1、分析师0.8),再结合项目实际表现、工时等因素进行奖金分配。
特点在于:
- 能在一定程度上平衡“贡献难以完全量化”的岗位(如合伙人对项目拿单、关键拍板等);
- 有助于在长期构建“岗位价值金字塔”,为晋升与人才梯队提供参照。
挑战在于:
- 岗位评价本身易引发内部博弈:谁的系数高,谁的影响力更大;
- 一旦系数体系固化过快,不及时复盘更新,容易与现实价值脱节。
综上,三种方法没有绝对优劣,真正的决策要点是:你的公司在管理精细度、数据基础、公平诉求、变革承受力上“长成什么样子”,就更适合哪一种或哪几种组合。
3. 多维指标:让“软价值”有机会被看到
如果项目制绩效系统只看财务结果,那大部分咨询公司都难免演变成“谁带来短期利润,谁就是英雄”。但长期看,真正支撑咨询公司护城河的,往往是那些一时难以变成现金的数据:
- 客户满意度和推荐意愿;
- 项目复盘与知识沉淀质量;
- 对团队成员的培养与辅导;
- 方法创新、内容输出、对品牌的贡献等。
因此,一个更健康的项目制绩效系统,往往会在“财务-客户-过程-成长”四个维度上做平衡,而不是只盯单一维度。
可以借鉴平衡计分卡的思路,做一个适配咨询公司的简化版本:
- 财务维度:项目毛利率、回款速度、项目预算偏差等;
- 客户维度:客户满意度评分、复购率、推荐案例数;
- 过程维度:项目按计划推进情况、关键里程碑达成率、风险管理表现;
- 成长维度:知识贡献次数、内部分享/培训小时数、对新人辅导等。
关键在于:
不是所有维度都要“算钱”,但系统里要有“看得见”的记录与反馈机制,让顾问感到“有人在意这些软价值”。否则,高级顾问的能量会被挤压到只追逐短期项目利润。
三、运营流程与组织保障——落地的“护航舰”
本模块的核心结论是:项目制绩效系统不是“买回来就能用”的软件,而是一个贯穿全年的管理流程。只有当目标设定、过程记录、阶段反馈、结果应用等环节形成闭环,并且各角色权责清晰,系统才有“生命力”。
1. 绩效闭环:从“年终算一笔账”到“全年连续对话”
很多咨询公司对绩效的默认理解还停留在“年终分配项目奖金”。这会带来几个明显问题:
- 反馈滞后,顾问早已忘了当时项目细节;
- 管理层只剩“算账权”,缺少对过程的辅导;
- 系统成了“年终工具”,平时无人关注。
一个更健康的方式,是把绩效管理视为一个连续的循环,至少包括:
- 战略与年度目标解码;
- 项目立项与目标设定;
- 过程数据记录与阶段性检查;
- 里程碑评审与纠偏;
- 项目结束后的综合评估;
- 结果应用(奖金、晋升、发展机会);
- 绩效面谈与个人改进计划。
这七个环节,就是项目制绩效系统真正要支撑的“骨架”。
2. 角色与职责:谁在什么环节说了算?
如果说流程是“横轴”,那角色与职责就是“纵轴”。在咨询公司的项目制绩效中,至少涉及四类关键角色:
- 公司管理层/合伙人:设定战略优先级和年度经营目标,拍板绩效政策;
- 项目经理:负责项目目标拆解、任务分配、过程跟踪和阶段反馈;
- 项目成员(顾问、分析师等):记录工作内容和成果,参与复盘;
- HR/绩效委员会:设计制度、管理系统、组织评审、把控公平性。
很多“系统上线失败”的根源在于:每个人都以为“这是HR的事”,而忽略了项目经理在绩效链条中的关键作用。项目经理如果不愿意用系统做过程管理,项目制绩效系统基本等于“废”了一半。
为了让流程与角色一目了然,我们用一张泳道流程图来呈现。

这张图透露出几个关键信息:
- HR并非流程的“发起者”,而是与管理层一起做战略解码,与项目经理一起做辅导;
- 项目成员和系统在过程数据记录上承担“共同责任”;
- 绩效委员会在关键节点(期末评估)扮演“裁判角色”,而不是所有环节都插手。
3. 变革管理:从“HR的项目”变成“业务的工程”
任何新的绩效系统,都会动到两样敏感的东西:钱和评价。如果没有良好的变革管理,再完美的设计也可能在上线时遭遇“集体静默”。
在接触的一些实施项目中,几个做得相对成功的共同点是:
- 最高决策者公开站台:明确这不是某个部门的工具升级,而是关系到公司未来竞争力的管理变革;
- 项目一开始就邀请项目经理和关键顾问参与设计讨论:让一线感到“这是我们一起共创的系统”,而不是被强加的;
- 试点+渐进式推广:先在1–2个业务单元试点,用真实数据和经验迭代规则,再全公司推广;
- 透明的规则与解释机制:对敏感问题(如工时填报、客户评分、奖金池大小)给出清晰解释和样例,减少猜忌。
引用前文某案例的经验总结:咨询项目成功的三大要素是高层重视、管理者积极配合和顾问专业度。放到绩效系统实施上,三者同样缺一不可。
四、系统选型与合作伙伴评估——工具的“放大器”
本模块的核心结论是:真正的决策难点不在“买哪一套软件”,而在“根据前面三大模块形成的清晰需求,用系统性的评估方法选出既能满足功能,又可信、又划算的合作伙伴”。
1. 把“管理蓝图”翻译成“系统需求清单”
在完成前面三个模块的思考后,你其实已经有了一张初步的管理蓝图。现在要做的,是把这张蓝图翻译成相对具体的系统需求。以咨询公司项目制绩效为例,至少包括以下几个方面:
- 项目与组织建模能力
能否支持复杂的项目结构(母子项目、多阶段项目)、跨部门团队、合伙人/项目经理/顾问多角色? - 成本与工时归集能力
是否支持按项目、任务、人员维度记录工时/成本?能否灵活配置哪些任务计入奖金基数? - 灵活的规则引擎
奖金池定义(收入、毛利、回款等口径)、分配方法(比例、工时、系数组合)、特殊条款(如超额奖励、风控扣减)能否通过规则配置,而不是每次改动都要二开? - 多维指标采集与计算能力
除财务数据外,客户满意度调查、内部评分、知识贡献记录等是否能在系统中一体化维护? - 集成能力
能否与现有的项目管理系统、财务系统、CRM、工时系统等数据打通,减少重复录入? - 可视化与分析能力
是否具备项目/团队/个人维度的绩效看板?能否支持简单的对比分析、趋势分析?
这些需求越具体,后续评估供应商时就越不容易被“演示环境的炫酷界面”迷惑。
2. 用FRC模型选合作伙伴:功能×可信度 / 成本
很多企业在买系统时,容易陷入两个极端:要么“只看价格”,要么“只看名气”。有一篇文章把HR咨询项目的采购抽象为一个FRC模型:V = F(功能)×R(可信度)/ C(成本)。这个逻辑其实非常适用于绩效系统选型。
我们可以稍作改造,定义:
- F(Function:功能与匹配度)
包含需求覆盖程度、行业场景适配度、灵活性、可配置性等; - R(Reliability:可靠性与可信度)
包括供应商在咨询行业的实施经验、方法论成熟度、顾问团队稳定性、服务口碑等; - C(Cost:总拥有成本)
不只是首年授权费用,还包括实施、培训、定制开发、后期维护、升级等综合成本。
为了让评估更落地,可以设计一张简单的计分表:
表2 绩效管理系统供应商FRC评估计分表示意
| 维度 | 子项说明 | 权重 | 供应商A得分(1–5) | 供应商B得分(1–5) | 备注 |
|---|---|---|---|---|---|
| F 功能 | 核心需求覆盖度(项目建模、分配规则等) | 0.2 | |||
| 配置灵活性(规则调整是否要二开) | 0.1 | ||||
| 与既有系统集成能力(API、数据接口成熟度) | 0.1 | ||||
| 咨询行业最佳实践支持程度 | 0.1 | ||||
| R 可信度 | 在咨询/项目型行业的成功案例数量与质量 | 0.15 | |||
| 顾问团队经验与稳定性 | 0.1 | ||||
| 参考客户反馈(实施后1–2年内的使用情况) | 0.1 | ||||
| 对未来产品路线的清晰规划 | 0.05 | ||||
| C 成本 | 首年授权及实施成本 | 0.05 | |||
| 后续维护与升级成本 | 0.04 | ||||
| 潜在隐形成本(内部变革、人力投入等) | 0.01 |
可以通过“加权总分”对不同供应商做初筛,再在入围者中结合访谈、Demo体验、试点项目等方式做深入判断。关键是把“感觉不错”变成可复盘的数据支撑。
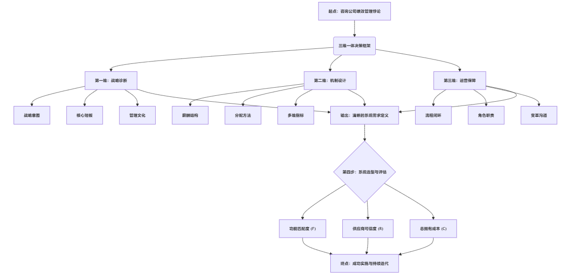
3. 用“三维决策框架总览图”为全局“画一张地图”
为了把全文的逻辑结构清晰呈现出来,也为了在内部沟通时有一张可视化的“思维导图”,我们可以把“战略-运营-技术”三维决策框架画出来:

这张图的意义在于提醒我们:系统选型只是这条链上的“第四步”,而前三步——战略诊断、机制设计、运营保障——决定了后面能走多远。
结语:从“买系统”到“设计一条长期的绩效之路”
回到开头的问题:为咨询公司选择合适的项目制绩效系统的决策要点有哪些?
可以至少归纳为以下几个层次性的要点:
- 战略层的三问
- 我们到底希望绩效系统为哪几个战略目标“负责”?
- 我们当前最急需改善的业绩短板是什么?
- 我们愿意在精英授权与数据管控之间,选择怎样的文化平衡点?
- 机制层的三项选择
- 如何给不同职级设计合理的“固定/浮动”比例,既保障安全感又保持激励性?
- 在比例法、工时制、岗位系数法之间,我们基于自己在管理精细度、数据基础、公平诉求上的现实情况,采用哪一种或哪几种组合?
- 我们是否愿意在财务结果之外,真正用系统去记录客户满意、知识贡献、团队培养等“软价值”?
- 运营层的三项保障
- 我们是否把绩效管理从“年终算账”变成了一个覆盖全年、包含反馈与辅导的完整流程?
- 项目经理、合伙人、HR、项目成员在这条流程中的职责是否清晰,是否在系统中有相应的操作入口?
- 高层是否公开站台,将系统上线视为管理工程而非IT项目,并愿意承担变革沟通的责任?
- 技术与合作伙伴层的三维评估
- 所选系统在项目建模、分配规则、数据集成等方面,是否真正匹配我们已经澄清的需求?
- 供应商在咨询/项目型行业的经验与方法论是否可靠,是否愿意与我们一起迭代?
- 在综合考虑实施、培训、维护等因素后,这个方案的总拥有成本是否与预期价值相称?
如果把这些要点一一走过,会发现:所谓“选系统”,其实是在重新审视和设计咨询公司自己的绩效哲学与管理方式。系统只是把这些哲学和方式数字化、可视化、常态化。
对HR和管理者而言,一个务实的行动起点是:
- 组织一次由合伙人、HR、核心项目经理共同参加的内部工作坊;
- 以本文的三维决策框架为议程,把战略意图、短板、文化、机制、流程逐一讨论清楚;
- 由此形成一份内部的《项目制绩效系统需求白皮书》,再去对接系统供应商和外部顾问。
当咨询公司用做客户项目的严谨态度来设计自己的绩效系统时,“为咨询公司选择合适的项目制绩效系统的决策要点有哪些”这个问题,也就不再停留在概念层,而会逐步演变成一系列清晰的选择、评估和迭代动作。届时,项目制绩效系统不再只是屏幕上的若干菜单,而会成为驱动组织持续学习、激发顾问潜力、稳固客户关系的一套“长期基础设施”。





























































