-
行业资讯
INDUSTRY INFORMATION
【导读】
监管趋严、处罚金额屡创新高,让绩效管理在金融企业中不再只是“打分发钱”的工具,而是合规与风控的重要前哨。面对五花八门的产品,很多机构在“到底该如何为金融企业选择合适的合规绩效系统”上举棋不定。本文从金融行业的集中管控、强风险控制特点出发,构建“战略与管理适配性—技术架构与安全性—供应商生态与可持续性”的黄金三角框架,提炼出一套可操作的决策要点清单,并通过可视化图表呈现,帮助董事会、高管和HR/风控/科技负责人做出更稳妥的系统选型决策。
近几年,全球范围内金融机构因反洗钱失守、销售误导、数据泄露等问题所缴纳的罚款,已经达到了“数以百亿美元计”的量级。一笔罚单,不仅侵蚀利润,还可能直接冲击股价和品牌信誉。监管机构也在持续释放信号:绩效考核的导向,必须与风险偏好和合规底线高度一致,不能再一味地追求规模与短期收益。
在这样的背景下,绩效系统的角色发生了根本变化。过去,它更多服务于人力资源部门,围绕“考核—调薪—奖金”展开;现在,它被期待成为将风控、合规要求前置到一线业务的关键抓手。合规绩效系统如果选错,不仅浪费巨额IT投入,更可能在关键时刻“掉链子”,埋下重大合规隐患。
在与多家银行、券商、保险资管机构的交流中发现,大家有一个共同困惑:选型说明书看上去都“能做”,真正落地后差异巨大。根本原因在于:很多决策只盯“功能清单”和价格,没有从金融行业独特的管理逻辑和监管要求出发,建立一套有约束力的选型标准。
下面,从三个问题出发展开全文:
- 金融企业的合规绩效管理,本质上要解决什么?
- 为此,合规绩效系统在管理和技术层面分别要满足哪些“硬门槛”?
- 实际选型与落地时,应如何分阶段推进,降低失败风险?
一、定调:金融企业合规绩效管理的三大核心原则
本模块的核心结论是:
如果没有在原则层面想清楚“我们要怎样的绩效管理”,任何系统选型都只是在“功能拼图”里兜圈子。对金融企业而言,合规绩效管理至少要同时遵守三条铁律:风控与合规内嵌、集中规范管控、“人+钱”的特殊管理。这三条原则,构成所有后续技术与供应商评估的“一票否决标准”。
1. 原则一:风控与合规要“内嵌”,而不是事后“补丁”
在不少机构的传统做法中,绩效系统只负责业务指标与财务结果的考核,合规与风控事件则由其他系统或线下机制单独处理。结果就是:
- 业务线在“业绩压力”与“合规约束”之间摇摆;
- 合规部门认为“绩效不听我的”,难以从源头改变行为;
- 真正出事时,很难说清楚:绩效制度到底有没有把合规要求体现进去。
合规在绩效中的缺位,是很多金融机构合规风险反复出现的深层原因之一。在合规绩效系统中,至少要实现三点:
- 将合规、风控类指标纳入关键绩效指标(KPI)体系,并在权重上体现严肃性,例如:
- 合规检查通过率
- 重大违规事件扣减系数
- 客户投诉率与整改完成度
- 在绩效评估流程中,设置风控/合规部门的必经审核节点,对特定群体(如高风险业务条线)实行“有权否决/冻结”机制;
- 对重大风险事件实现与绩效系统的自动联动,如发生特定等级的违规事件,自动触发绩效下调或奖金冻结规则。
如果一个系统只能“记录结果”,却无法让合规与风控“嵌入到日常绩效流程”,那么无论界面多漂亮,都不适合作为金融企业的合规绩效系统。
2. 原则二:集中管控与规范统一是基本盘
金融机构普遍采取“相对集中”的管控模式,即便在混业经营、子公司众多的集团架构下,整体上仍以运营管控为主——很多业务流程、制度规则是“自上而下、一竿子插到底”的。
这意味着,合规绩效系统必须在以下方面支持集中与规范:
- 组织和职位体系的标准化
- 集团统一的组织编码、职位序列、职级体系;
- 对新设机构、新业务条线的快速复制能力;
- 统一的权限与视图控制,保证同岗同责、同岗同标。
- 制度与流程的统一落地
- 集中配置集团层面的绩效政策、考核规则模板;
- 通过参数化控制不同机构的差异化空间,避免“各搞一套”;
- 绩效流程(目标设立、过程跟踪、评估确认、申诉复核)在全集团保持大体一致,并可被审计追溯。
- 数据口径与报表体系统一
- 对关键管理报表(如条线绩效分析、地区对比、风险调整后收益)形成统一的数据定义与统计规则;
- 支持从总行到支行、子公司的一致口径穿透分析,减少人为加工。
如果系统只是在“某个分支机构好用”,而无法承载集团化管控,那么它在金融企业里的价值是非常有限的。集中与规范,是金融业绩效管理的“地基”,选型时应作为硬指标写入需求说明。
3. 原则三:特殊人群与“薪酬递延”的合规管理不能缺位
与大多数行业不同,金融企业在人力资源管理中存在一系列监管高度关注的特殊环节:
- 董监高与关键岗位人员的信息管理
- 任职资格审查与证书管理(如基金从业、证券从业资格等);
- 任职回避与关联交易信息(如亲属关系、投资办企情况);
- 向监管报送的董监高履历、变动信息等。
- 薪酬递延与追索扣回机制
监管已明确要求,对董监高和特定业务条线人员实行一定比例的薪酬递延支付。系统需要支持:- 不同群体不同递延比例、期限的配置;
- 递延金额的分期释放、风险事件触发的冻结或扣回;
- 递延薪酬台账的全过程记录和审计。
- 对高风险业务人员的差异化考核约束
如交易员、投行业务人员等,需要更严密的合规指标、更严格的负面清单,以及更及时的绩效调整机制。
这些场景,决定了合规绩效系统不能是“通用HR软件+简单绩效模块”。系统从底层数据模型、规则引擎设计上,就要支持上述高复杂度、强合规约束的管理逻辑。
用一张图来呈现这三大原则的关系:
图1:金融企业合规绩效管理的三大核心原则(示意)

二、建构:“黄金三角”选型评估框架——若干个关键决策要点
在原则明确之后,才谈得上“如何为金融企业选择合适的合规绩效系统”。我们建议,引导决策的主线,应是一个由三大维度构成的“黄金三角”评估框架:
- 战略与管理适配性;
- 技术架构与安全性;
- 供应商生态与可持续性。
围绕这三大维度,可以拆解出一组可操作、可提问、可核查的决策要点。
(一)维度一:战略与管理适配性
这一维度回答的问题是:系统是否真正支持我们想要的绩效管理模式,而不是迫使我们“按系统的路子”改业务?
1. 要点1.1:战略解码与指标联动能力
金融企业的绩效管理,通常要承接集团的三类核心目标:
- 规模与收益目标(增长);
- 风险控制与资产质量目标(安全);
- 客户体验与长期价值目标(可持续)。
合规绩效系统需要具备:
- 从战略到个人的目标分解能力
- 支持按“集团—事业部/条线—分支机构—团队—个人”的多级目标分解;
- 支持平衡计分卡(BSC)等多维度指标体系配置,将财务、客户、内部流程、学习成长、合规风险等统一在一套模型内;
- 能够管理“集团统一指标+本地补充指标”的组合。
- 目标联动与调整机制
- 在监管政策、业务策略调整时,可以快速调整指标与权重,而不需要大量定制开发;
- 支持目标与预算、风险限额等其他系统数据的联动。
如果一个系统无法反映企业真实的战略张力,只能做简单的“上级打分+平均分配”,那它就很难成为金融企业的长期选项。
2. 要点1.2:全流程合规闭环设计
合规绩效管理不是“年底一次性打分”,而是一个贯穿全年的闭环:
- 计划制定:目标与指标设定,需经过合规审视;
- 过程管理:关键节点和异常行为的记录与预警;
- 评估与校准:引入风控、合规部门审核;
- 结果应用:薪酬、晋升、培训等结果,需体现合规导向;
- 复盘与改进:对绩效体系本身的合规性进行回顾与优化。
系统选型时,可以围绕以下问题审视候选方案:
- 是否支持将绩效计划、过程记录、风险事件、评估结果、申诉处理等全部在系统内闭环?
- 是否提供对关键节点的审计日志,满足内部与外部审计的追踪需要?
- 是否支持在出现重大违规事件时,自动联动绩效结果调整和薪酬冻结规则?
如果候选系统只在“打分环节”出现,而无法覆盖绩效全流程的合规要求,就难以称为合规绩效系统。
3. 要点1.3:差异化与精细化管理支持
金融企业内部不同业务条线、岗位序列之间的差异非常大:
- 零售银行 vs 投行 vs 资产管理;
- 前台业务 vs 中台风控 vs 后台运营;
- 直营机构 vs 代理渠道等。
一个合格的合规绩效系统,应当支持:
- 按业务条线、岗位序列、职级等维度,设计差异化的绩效方案模板;
- 针对高风险条线增加更多合规、风控指标,并在流程上设置更严格的审批链路;
- 通过参数化配置,而不是大量硬编码的方式,实现这种差异化。
在过往见过的失败案例中,常见问题是:
“系统只能配一种通用绩效表,各条线只能勉强凑合用,真正重要的合规控制都跑到线下 Excel 和邮件里去了。”
这类系统,往往在演示时看起来“功能很多”,但与金融企业高度精细的管理需求并不匹配。
(二)维度二:技术架构与安全性(这是合规绩效系统的“硬门槛”)
技术与安全,是金融企业选型中最容易被提上日程、但也最容易被“表面材料”糊弄的部分。这一维度至少包含四个决策要点。
1. 要点2.1:信创全栈兼容性——典型的“否决项”
在“自主可控”的大背景下,金融行业的人力与绩效系统基本都离不开信创(信息技术应用创新)要求。这不只是“数据库要国产”这么简单,而是涉及全栈:
- 处理器与服务器;
- 操作系统;
- 数据库;
- 中间件;
- 安全组件等。
对合规绩效系统而言,决策要点包括:
- 供应商是否能提供系统各组件的信创兼容性清单,并有实际案例支撑;
- 是否通过过往金融客户的信创评测与验收;
- 是否能在信创环境下保持性能和稳定性,而不是“理论上支持”。
如果连信创兼容性都说不清楚,这个系统在金融行业基本没有上场资格。
2. 要点2.2:数据安全与隐私保护等级
金融行业本身就处在网络安全和数据安全监管最严格的行业之列。绩效系统虽然不是核心交易系统,但其数据同样敏感,包括:
- 薪酬信息;
- 董监高履历与关联关系;
- 个人表现评价记录等。
需要重点核查的方面包括:
- 是否符合金融等级保护相关标准
- 参考《金融行业网络安全等级保护实施指引》(JRT 0071-2020)等要求;
- 是否有第三方安全测评报告或认证结果。
- 数据保护与访问控制机制
- 是否支持字段/报表级的数据加密与脱敏;
- 是否支持精细到岗位/角色/机构的权限控制;
- 是否对所有关键操作进行日志记录,并支持审计追查。
- 数据备份与灾备架构
- 是否具备多级备份策略,满足恢复时间目标(RTO)与恢复点目标(RPO)的管理期望;
- 是否支持同城/异地灾备部署。
如果选型阶段只看“功能演示”,不审查安全设计与合规证明,就等于在安全上“裸奔”。
3. 要点2.3:智能(AI/RegTech)应用深度
在监管科技(RegTech)快速发展的背景下,合规绩效系统如果还停留在“简单规则+人工汇总”,很快就会落后。
可以审视系统在以下方面的能力:
- 是否利用AI/机器学习,对绩效数据与行为数据进行异常模式识别,例如:某支行在短时间内出现异常高的业绩增长与投诉上升;
- 是否可以对历史违规事件进行挖掘,建立风险关联指标模型,并反向指导绩效指标设计;
- 是否利用自然语言处理(NLP)等技术,辅助解析新发布的监管规则,标记可能与绩效相关的条款,以便快速调整考核逻辑。
这些能力,决定了系统是一个“记录本”,还是一个主动预警和洞察工具。
4. 要点2.4:集成开放与数据治理能力
从数据视角看,合规绩效系统绝不是“孤岛”。它需要与多类系统联通:
- 核心业务系统(交易、授信、理财等);
- 风险管理系统;
- HR主数据平台(eHR);
- 财务与资金系统;
- 合同、预算、费控等系统。
关键的决策点包括:
- 是否提供标准化API、Web Service、消息总线(ESB)等对接方式;
- 是否已有与主流金融核心系统或HR平台的成熟集成经验;
- 是否具备统一的数据模型与元数据管理,便于后续HRBI和管理驾驶舱建设。
为方便实际选型时操作,可以用一张评估清单来整理这一维度的关键问题。
表1:合规绩效系统“技术架构与安全性”核心评估清单(示例)
| 评估类别 | 关键评估问题示例 | 重要程度 | 需核查证据示例 |
|---|---|---|---|
| 信创兼容性 | 是否有与主流国产OS/数据库/中间件的兼容清单与案例? | 高 | 信创兼容列表、金融客户信创验收报告 |
| 数据安全与合规 | 是否通过等级保护/渗透测试等安全测评? | 高 | 第三方安全测评报告、安全规划方案 |
| 权限与隐私保护 | 是否支持字段级脱敏、细粒度权限与审计日志? | 高 | 权限模型说明文档、审计日志样例 |
| 灾备与高可用 | 是否支持同城/异地灾备?RTO/RPO水平如何? | 中 | 架构设计文档、灾备演练记录 |
| 智能分析能力 | 是否提供风险预警、异常识别、智能报表等功能? | 中 | 功能演示、产品白皮书、客户案例 |
| 集成与开放性 | 是否有标准API、ESB支持?是否有与现有核心系统的对接经验? | 高 | API文档、技术架构说明、集成项目清单 |
| 数据治理与HRBI支持 | 是否有统一数据模型、维度口径?是否支持HRBI分析? | 中 | 数据模型文档、示例报表、BI集成方案 |
(三)维度三:供应商生态与可持续性
技术能力只是表面,更深层的,是供应商是否能够成为金融企业长期可信赖的“合规伙伴”。
1. 要点3.1:金融行业 Know-How 与成功案例
合规绩效系统的实施,本质上不是“装软件”,而是对绩效管理理念和流程的一次重构。供应商是否懂金融,直接决定系统能不能落在点上。
可以重点追问:
- 是否有银行、保险、证券、基金、信托等金融细分行业的实施案例?
- 是否有与监管导向相关的实践经验,比如薪酬递延、风控指标嵌入、分支机构绩效管控等?
- 项目团队成员是否具有金融行业背景,能否用“监管语言”与合规部门沟通?
如果供应商连“递延薪酬台账如何与绩效关联”都讲不清楚,后续实施阶段会问题不断。
2. 要点3.2:持续合规赋能与产品迭代能力
监管环境是动态的,而系统上线后往往会运行多年。一个只在交付阶段出现、后续“隐身”的供应商,是高风险选择。
需要特别关注:
- 是否有专门团队跟踪金融监管政策,并在产品中提供预置的规则模板或配置指导?
- 产品迭代频率如何?是否有清晰的多年路线图?
- 当监管要求发生重大变化时,是否能在合理时间内(例如一个监管周期内)完成配置或升级支持?
选择合规绩效系统,更像是选择“一段长期关系”,而不是买一次性产品。
3. 要点3.3:总拥有成本(TCO)与部署模式
很多机构在选型时,只关注“首年报价”,忽略了总拥有成本(TCO)。对于金融企业,TCO通常包括:
- 软件许可费;
- 实施咨询与项目管理费用;
- 定制开发与接口改造;
- 年度运维与支持费用;
- 未来版本升级与扩展模块的费用。
此外,还要考虑不同部署模式对成本与风险的影响:
- 本地部署:安全可控,但基础设施与运维成本较高;
- 私有云/专属云:兼顾弹性与安全,需要评估云平台本身的合规资质;
- 混合模式:部分模块云上,部分核心数据本地,需要清晰的边界设计。
对金融企业而言,安全和合规通常优先于短期成本节约,但在安全合规前提下实现性价比最优,仍然是决策者需要权衡的关键。
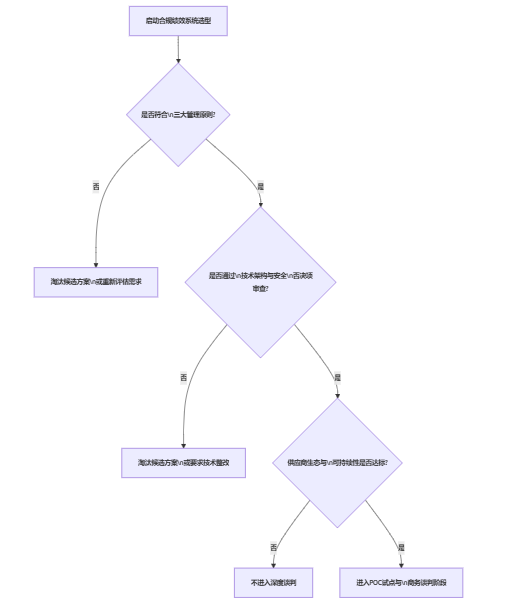
“黄金三角”选型决策逻辑可视化
可以用一张简单的决策流程图,把上述三大维度串联起来,帮助决策团队形成一致的“关口意识”。
图2:基于“黄金三角”框架的系统选型决策逻辑(示意)

这张图背后的逻辑很简单:三大维度依次构成门槛,任何一关不过,就不值得投入大量精力做后续试点和谈判。
三、行动:从评估到落地的分阶段实施路径
有了决策要点和框架,距离成功还差一大步:真正把系统选出来、建起来、用得起来。
基于过往实践得到的经验是,金融企业在为合规绩效系统做决策时,如果能按照“准备—评估—试点—推广”四个阶段推进,成功概率会高得多。
1. 第一阶段:内部准备与需求共识(选型前)
这一阶段,经常被忽略,但实际是整个项目成败的关键。主要任务包括:
- 成立跨部门联合项目组
成员至少应覆盖:人力资源、风险管理、合规、业务条线代表、科技信息、财务等。否则,很难在需求和标准上达成真实共识。 - 基于三大原则梳理管理痛点
例如:- 目前绩效中合规指标形同虚设,只是“勾选项”;
- 薪酬递延和追索管理在线下 Excel 中完成,风险极大;
- 分支机构绩效口径不一,总行难以统一管控等。
- 形成结构化的需求文档与评估清单
- 《业务需求说明书(BRD)》:描述管理目标、关键场景、痛点与期望;
- 《系统功能与合规评估清单》:以本文若干个决策要点为骨架,形成可打分的评估表。
这一步,决定了后面与供应商沟通时,企业是“有框架、有底线”,还是被对方节奏牵着走。
2. 第二阶段:供应商评估与概念验证(POC)
在有了清晰标准之后,才进入供应商评估阶段。
关键实践建议:
- 书面材料初筛 + 现场答疑
- 要求候选供应商根据评估清单逐项回答,并提供相应证据;
- 通过现场问答,考察其对金融业务与监管场景的理解深度。
- 坚持进行“POC概念验证”,而不是只看演示
推荐选取少量但关键的高复杂场景进行POC,例如:- 多条线不同方案的绩效配置与计算;
- 薪酬递延配置与追索触发流程全链路演示;
- 与现有某个核心系统的接口模拟或样例对接。
在这一阶段,项目组应该用“能否支撑真实复杂场景”来检验供应商,而不是被“通用Demo”迷惑。
3. 第三阶段:试点实施与迭代优化
通过POC阶段后,可以选择一两个具有代表性的业务单元或分支机构做试点。试点的目标,是验证:
- 系统在真实业务压力与数据量下的稳定性和性能;
- 与当前流程和组织文化的匹配度;
- 管理者与员工对新系统的接受度。
在试点过程中,要特别关注:
- 风控与合规部门,在系统中对指标与流程的控制感是否增强;
- 绩效方案在不同角色之间是否公平、透明;
- 是否出现大量“系统外操作”(Excel补充),如果有,要分析原因:是培训不足,还是系统能力不够。
根据试点反馈,对系统配置、流程设计甚至部分需求假设进行迭代,是非常必要的。这一阶段投入的时间和耐心,能极大减少全面推广后的返工。
4. 第四阶段:全面推广、运营与持续赋能
在试点验证通过后,才进入大规模推广阶段。此时需要考虑:
- 统一的推广节奏与切换计划,避免在年度考核关键时段“大换系统”;
- 大规模的管理者与员工培训,包括“理念+操作”;
- 数据迁移策略,尤其是历史绩效记录、递延薪酬台账等敏感数据的迁移与校验。
此外,系统上线并不意味着项目结束。金融企业应当:
- 建立专门的系统运营与持续优化团队;
- 与供应商签署明确的服务水准协议(SLA),明确:
- 故障响应时间;
- 监管变更支持时限;
- 版本升级节奏等。
- 将系统运行数据纳入定期管理复盘,审视绩效体系本身在合规与风险导向上的有效性。
为了便于项目整体把控,可以用一张表概括各阶段的关键任务。
表2:合规绩效系统选型与实施关键阶段与里程碑(示例)
| 阶段 | 核心目标 | 关键产出物 | 主要参与方 | 参考时长 |
|---|---|---|---|---|
| 阶段一:准备 | 统一认知、明确原则与需求 | BRD、评估清单、项目章程 | HR、风控、合规、业务、科技、财务 | 1–2个月 |
| 阶段二:评估/POC | 选出适配度高的候选系统 | 评分报告、POC验证报告、初步商务方案 | 项目组全体、候选供应商 | 2–3个月 |
| 阶段三:试点 | 验证系统在真实业务场景下的可行性 | 试点总结报告、配置优化方案 | 试点机构/条线、项目组、供应商 | 3–6个月 |
| 阶段四:推广运营 | 全面上线,并建立持续优化与合规更新机制 | 推广计划、培训材料、SLA、运营规范文档 | 全集团相关机构、项目组、供应商运维团队 | 6–12个月 |
能力演进视角:你要的系统,处于哪个阶段?
从更长周期看,一个金融企业的合规绩效系统,往往会经历一个能力演进的过程。可以用下图进行简单刻画:
图3:金融企业合规绩效系统能力演进路线图(示意)

这张图的意图有两点:
- 帮助金融企业判断自己当前系统所处的位置——多数机构仍停留在“效率提升区”或“基础合规区”;
- 在选型时,把未来3–5年的演进目标纳入考量,而不是只解决眼前的“打分工具”问题。
结语:把“选系统”上升为公司治理与合规战略决策
回到本文一开始的问题——“为金融企业选择合适的合规绩效系统的决策要点是什么?”
从我们的观察和推演看,可以概括为三层结论:
- 理论与原则层面
金融企业的绩效管理,天然带着“戴着镣铐跳舞”的约束。合规绩效系统选型的第一步,不是“上市场看产品”,而是先在内部形成共识:- 风控与合规必须内嵌到指标与流程中;
- 集中管控与规范统一不可妥协;
- 对董监高、关键岗位与薪酬递延等特殊管理场景,系统必须具备原生支持能力。
这三大原则,是所有候选系统的“生死线”。
- 实践与方法层面
仅有原则还不够,需要一个可执行的框架和清单。- 通过“战略与管理适配性—技术架构与安全性—供应商生态与可持续性”的黄金三角框架,把抽象要求拆解为若干个可提问、可核查的决策要点;
- 利用评估表、POC、试点等方式,一步步过滤不适配的方案;
- 在项目推进中,坚持跨部门、多角色参与,避免决策过度“IT化”或“HR化”。
- 行动与治理层面
合规绩效系统不是一次性项目,而是支持公司治理与风险管理的长期基础设施。- 决策层应把系统建设视作夯实公司治理、防范合规风险的战略投资,而非单纯成本;
- 在系统上线后,持续用监管变化与业务实践校验和优化绩效体系本身;
- 定期评估当前系统在前文“能力演进图”中的位置,规划下一阶段的升级与演进。
如果用一句话压缩本文核心观点,就是:
对金融企业来说,真正合适的合规绩效系统,不是“功能最多的那一个”,而是最能把风控、合规与战略目标有机统一,并能在技术与生态上长期同行的那一个。
当董事会、高管团队在下次讨论“我们要不要换绩效系统”时,不妨拿出本文的黄金三角框架和若干个决策要点,先问自己三个问题:
- 我们是否真的想清楚了,绩效管理在公司治理中的角色?
- 现有或候选系统,在哪些维度上明显违背了金融业的三大核心原则?
- 我们是否做好了以“试点—验证—推广”的节奏,去推动一场管理与技术的双重升级?
从这个角度看,“金融企业如何选择合规绩效系统”,不再只是一个IT项目问题,而是一次关于组织未来几年风险承受力与成长路径的重大战略选择。





























































