-
行业资讯
INDUSTRY INFORMATION
【导读】 2026年的人才竞争不再只比“给多少钱”,而是比谁能更快识别流失风险、把钱花在真正关键的人身上,并用机制把薪酬的激励效应放大。本文面向企业负责人、HRD/HRBP、薪酬绩效负责人和业务管理者,围绕“薪酬人才流失”拆解四类关键能力:前瞻诊断、结构优化、敏捷调薪与系统性保留生态。文章以“行业常规做法 vs 专家建议”的对比方式展开,帮助读者在预算约束与合规边界内,找到最可执行的留才抓手,避免用普调和补救式加薪去对冲结构性流失。
过去几年,不少企业在离职率抬头时采取的第一反应仍是“补一补薪酬”。但从实践看,补薪的有效性高度依赖:对象是否精准、内部公平能否解释、发展通道是否通畅、直接上级是否具备留才能力。更现实的是,外部市场薪酬波动更快、关键技能更稀缺、员工对公平与透明更敏感——如果仍按年度调研、年底普调、事后离职面谈的节奏运转,企业往往“看见时已经晚了”。因此,问题不在于要不要加薪,而在于:2026年薪酬人才流失怎么有效应对?哪些做法只是行业惯性,哪些才是能在不确定环境里长期奏效的体系能力?
一、薪酬诊断与风险预测:从滞后反应到前瞻洞察
要在2026年有效降低薪酬人才流失,企业需要把“事后解释”转为“事前识别”:先找到谁会走、为什么走、薪酬在其中占多大权重,再决定把预算投向哪里。
1. 常规做法局限:年度调研、离职面谈与静态对标为何不够用
多数企业的流失诊断链条大致是:年度敬业度/满意度调研→发现某些指标下降→年底普调或局部加薪→离职发生后做离职面谈→形成经验性结论。这个链条的问题并不在“有没有做”,而在方法论天然滞后。
- 满意度/敬业度调研的滞后性:调研通常以季度或年度为周期,结果输出也需要时间。对关键岗位而言,外部机会可能在2—4周内完成从接触到offer,调研无法充当预警系统。
- 离职面谈的事后性与偏差:离职者常常出于关系维护或避免冲突,不会完整披露真实原因;HR也很难把“薪酬不满”进一步拆到“外部差距”还是“内部不公平”或“绩效认可不足”。
- 简单市场分位对标的静态性:以50P/75P做岗位对标在“市场相对稳定、岗位定义清晰”时有效;当行业景气、热门技能迭代快(如AI、数据、先进制造关键工种)时,岗位边界与供需变化会让一年一次的对标失真。
更关键的是,常规做法往往只能给出“组织平均结论”,但薪酬人才流失真正危险的通常不是平均值,而是那一小撮高价值且高流失风险的人群:核心研发、关键销售、稀缺技能工种、业务链路的瓶颈岗位。一旦把他们与普通岗位用同一套调研与对标逻辑处理,预算会被平均消耗,风险却没有下降。
这里有一个常见反例:某些企业“全面上调固定薪”后离职率短期下降,但半年后再次反弹,原因是内部薪酬带宽被压扁——高贡献者和一般贡献者差距变小,关键人才的心理预期反而被削弱。也就是说,普调并不等于留才。
2. 专家建议核心:用数据与模型把“流失风险”前移
专家建议的方向很明确:把薪酬人才流失从“经验判断”升级为“数据诊断”,形成可迭代的预测与干预闭环。
(1)数据整合:把影响流失的变量放进同一张表
可落地的做法是以HRIS为底座,至少打通以下数据(不追求一步到位,但要形成主数据口径):
- 薪酬:固定/浮动、近两次调薪、薪酬带宽位置、奖金兑现差异
- 绩效:绩效等级变化、连续高绩效次数、关键项目贡献记录
- 人岗:岗位族/职级、关键岗位标识、技能标签/认证
- 行为信号:加班波动、请假异常、内转申请、培训参与度下降等(注意合规与隐私边界,避免“监控式管理”引发反噬)
(2)离职倾向评分:用于“识别对象”,不是用于“贴标签”
模型的价值在于提前识别概率更高的人群,帮助HR与业务经理把有限沟通与预算用在刀刃上。常见的输出可以是:
- 风险分层:高/中/低
- 主要驱动因子:外部竞争力缺口、内部公平风险、发展停滞、管理者因素等
- 建议动作:薪酬调整、项目机会、岗位轮换、管理干预、发展资源等
边界条件需要提前说清:评分不适合直接作为人事决策依据(例如淘汰、降薪),否则会带来伦理与信任问题;它更适合做保留与发展资源的优先级排序。
(3)动态对标:从“年度薪酬报告”转向“关键岗位实时监测”
并非所有岗位都需要实时对标。更经济的做法是建立“岗位分层”:
- A类:市场波动大、稀缺性强、直接影响业务结果的岗位——建议月度/双月监测
- B类:常规专业岗位——季度或半年对标
- C类:供给充足、波动小的岗位——年度对标即可
用分层替代全员实时对标,既能控制成本,也能把监测资源放在真正产生流失损失的地方。
3. 案例/数据支撑:前瞻识别如何转化为可见收益
从多家企业实践看,AI或统计模型并不神秘,难点在于数据质量与业务协同。较成熟的做法通常带来两类收益:
- 时间收益:把识别窗口从“离职前2周”提前到“离职前2—3个月”,为干预提供空间。
- 预算收益:把预算从平均普调转为“对关键人群的差异化配置”,同样的薪酬投入带来更高的留存回报。
在此基础上,建议企业用一个季度做“最小可行试点”:选一个关键业务单元或一个岗位族(例如研发/关键销售/技能工种),先跑通数据、评分、干预与复盘,再扩展到全组织。
表格1 薪酬人才流失风险识别:常规做法 vs 专家建议对比
| 维度 | 行业常规做法 | 专家建议做法 |
|---|---|---|
| 数据来源 | 调研问卷、离职面谈为主 | HRIS多源数据整合(薪酬/绩效/技能/项目等) |
| 时效性 | 事后或滞后(季度/年度) | 前瞻(周/月级别更新风险信号) |
| 分析粒度 | 组织平均、部门层面 | 个体/岗位族/关键人群分层 |
| 技术应用 | Excel统计、经验判断 | 离职倾向评分、动态对标、规则+模型结合 |
| 优势 | 成本低、易启动 | 精准、可量化、可闭环 |
| 局限 | 难定位关键人群,干预滞后 | 依赖数据治理与协同,需合规管理 |
二、薪酬结构优化:从单一固薪到多元价值认可
应对薪酬人才流失,真正决定“留不留得住”的往往不是薪酬总额,而是员工感知到的价值逻辑:企业按什么付钱、谁能多拿、如何多拿、多久能多拿。
1. 常规做法局限:岗位价值主导、固浮比僵化与“同职同酬”的副作用
行业常规做法在过去长期有效:基于岗位价值评估建立职级体系,按照市场分位设定薪酬带宽,用相对固定的固浮比与年度调薪节奏维持秩序。但在2026年的环境里,这套框架面临三个挑战:
- 忽视个人技能与贡献的差异:同一岗位族内,技能深度、解决问题能力与项目贡献差异巨大,如果薪酬增长主要随职级走,顶尖贡献者会感到“天花板”。
- 对稀缺技能定价不足:市场对技能的定价变化快于岗位说明书的更新速度,导致关键技能人才在内部长期处于“被低估”状态。
- 固浮比一刀切导致激励失真:业务周期与岗位驱动方式不同,强行统一固浮比容易造成“该激励的不够激励、该稳定的反而波动”。
这里需要提示一个副作用:如果企业只做“高位定薪”而不调整内部绩效与贡献分配逻辑,会出现“高薪低绩效”的信号外溢,反而伤害团队公平感,带来新的流失。
2. 专家建议核心:技能付薪、差异化激励与全面薪酬的组合
专家建议并不是推翻职级体系,而是在其上叠加“以技能与贡献为核心”的第二条分配逻辑,让薪酬结构能够承接不同人群的真实差异。
(1)技能/能力付薪:把“技能等级”变成可以兑现的价值
关键动作包括:
- 建立技能等级标准与认证机制(内部评审+外部资质结合)
- 将技能等级与技能津贴、技能工资或岗位津贴挂钩
- 对技能晋级设定清晰的评审周期与聘期机制,避免“一次认证终身躺赢”
在国企语境下,这与近年来“技能导向薪酬分配”的政策导向相吻合;在民企语境下,它能够解决“技术人才不想当管理”的长期痛点。
(2)差异化激励:对关键人群敢于拉开差距,但要守住规则感
差异化并不等于随意。可落地的做法是明确三类对象:
- 高绩效:用超额奖金、专项激励回应当期贡献
- 高潜力:用培养资源+阶段性留任激励绑定未来贡献
- 关键技能/关键岗位:用项目分红、关键岗位津贴、长期激励(期权/限制性股票/虚拟股权等)锁定不可替代性
边界条件:当业务处于下行周期或现金流紧张时,长期激励与项目分红比“直接抬固定薪”更可控;但前提是绩效核算与规则透明,否则激励会被视为“分配不公”。
(3)全面薪酬:把非现金回报从“福利清单”升级为“保留工具”
对新生代与知识型员工而言,学习机会、工作方式、健康支持等往往能显著提升留任意愿。常见的可配置项包括:
- 学习发展基金、证书报销、内部导师制
- 弹性工作、远程协作政策(适用于岗位可分离的场景)
- 健康管理、家庭友好福利
需要强调的是:全面薪酬不能替代现金薪酬的市场竞争力。若岗位外部差距过大,用福利去“对冲”通常无效,甚至会被解读为“画饼”。
(4)有限个性化:在合规框架下给核心人才选择权
在不突破制度与公平底线的前提下,可允许核心人才在一定范围内选择:现金/股权比例、福利包组合、学习预算使用方式等。选择权本身会提升控制感,尤其对高端人才更有效。
3. 案例/政策支撑:结构优化为什么比“单纯涨薪”更能留人
以技能人才为例,近年来政策强调向技能岗位倾斜、设立专项津贴、建立创新奖励、贯通发展通道等,本质是把“技能提升—待遇提升”连接起来。企业如果只做一次性补贴而不做制度化的技能等级与薪酬挂钩,很难形成稳定预期。
从企业案例看,诸如“五位一体”收入分配(岗位工资+绩效工资+技能工资+特殊贡献奖+福利)、“一二四”激励体系、分层工资制等共同特征是:让员工知道怎样提高自己的“可兑现价值”,而不是等待老板拍板或年底普调。
表格2 多元化薪酬结构要素解析与适用场景
| 要素类型 | 定义/目的 | 适用人群 | 关键设计要点 | 参考实践 |
|---|---|---|---|---|
| 基本工资 | 稳定保障,反映岗位基准 | 全员 | 岗位族与带宽管理,避免压扁差距 | 职级带宽体系 |
| 技能津贴/技能工资 | 体现技能深度与稀缺性 | 技能人才、专业序列 | 技能标准、认证与聘期;与培训体系联动 | “新八级工”导向、技能工资实践 |
| 绩效奖金 | 回应当期结果与贡献 | 业务结果驱动岗位 | 指标可控、兑现及时;避免“黑箱” | 绩效分配校准机制 |
| 项目/专项激励 | 针对关键里程碑 | 项目制团队 | 明确规则与分配口径,防止事后争议 | 项目奖金池 |
| 长期激励 | 绑定长期价值与留任 | 核心骨干、高潜 | 估值机制、归属期、退出规则 | 期权/RSU/虚拟股权 |
| 非现金回报 | 提升体验与发展机会 | 新生代、知识型员工 | 与业务与岗位特性匹配,避免“福利堆砌” | 学习基金、弹性工作等 |
三、调薪机制与沟通:从机械周期到敏捷透明
当外部市场变动加快、员工对公平更敏感时,调薪机制和沟通方式会成为薪酬人才流失的“放大器”:同样的薪酬水平,沟通不清可能引发离职;规则透明则可能换来理解与等待。
1. 常规做法局限:年度普调响应慢、规则不透明引发公平质疑
年度集中调薪的优点是管理成本低、预算好控,但它的缺点在2026年更加突出:
- 响应慢:外部行情变化、关键人拿到offer时,企业往往只能“特别申请”,形成救火机制。
- 普调稀释激励:普调让大多数人“都涨一点”,却无法对关键贡献者形成足够差异。
- 沟通不足:不少企业把调薪当成“发通知”,不解释薪酬带宽位置、调薪逻辑、未来路径,员工只能用同事对比来推断公平性,结果就是谣言比制度传播得更快。
反例也很常见:企业为了“保密”而极度不透明,导致员工把所有不满归因于“公司不公平”,进而把外部offer当作验证自我价值的唯一证据。
2. 专家建议核心:敏捷调薪 + 数据透明化 + 经理赋能
专家建议并不是要企业“月月调薪”,而是建立一套可触发、可解释、可复盘的敏捷机制。
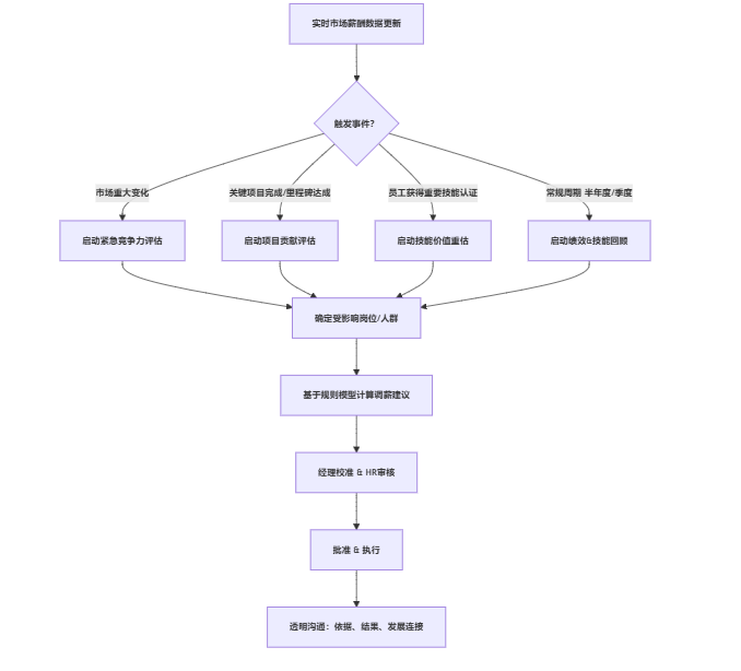
- 敏捷调薪:对关键岗位或关键人才,将调薪触发与关键事件绑定,如市场重大变化、关键项目里程碑、技能认证晋级、半年度绩效回顾等。
- 数据透明化:透明不等于公开每个人工资,而是让员工能理解三件事:我在带宽哪个位置、我为什么在这里、我怎样才能往上走。
- 经理赋能:让直接上级具备薪酬沟通能力——包括解释规则、连接贡献与回报、提出发展建议。否则制度再好,也会在一线沟通时失真。
- 保留性调整:结合风险识别,对高风险关键人群做前瞻性保留动作(调薪、专项激励、项目机会),减少“拿到offer才加”的被动局面。
边界条件:敏捷机制需要配套预算池与审批规则,否则会演变为“谁吵谁有”;同时也要防止经理为了留人过度承诺,造成内部薪酬倒挂。
图表1 基于数据与事件的敏捷调薪决策流程图

3. 数据支撑:透明沟通为何能降低“因误解而离职”
多项咨询机构调研反复提示:员工对薪酬的不满,往往不是“绝对值不够”,而是“不知道为什么我拿这么多”。当企业能够解释差异、给出路径,员工更可能选择留下来验证未来回报。
但透明沟通也有不适用场景:当企业内部确实存在长期历史遗留的薪酬倒挂、随意定薪或关系性分配时,贸然透明会把矛盾集中引爆。正确做法是先修复关键制度(带宽、入职定薪、绩效分配),再逐步提高透明度。
四、超越薪酬:构建系统性人才保留生态
薪酬是保留的必要条件,但很少是充分条件。大量离职案例表明:即使薪酬有竞争力,管理方式粗糙、发展机会缺失、内耗严重也会把人推走。薪酬若是“门票”,领导力与发展通道更像“体验”,决定员工是否愿意长期停留。
1. 常规做法局限:只盯薪酬会把企业拖入“军备竞赛”
行业里最常见的误区是把流失问题过度归因于薪酬,然后进入“哪里出问题就哪里加钱”的循环。其风险在于:
- 忽视领导力因素:不少员工离职的直接原因是管理者——反馈缺失、授权不足、功劳归属不清、压力传导粗暴。薪酬加得再多,也可能只是延迟离职。
- 忽视职业发展瓶颈:晋升通道单一、标准不清晰,员工会在入职两年左右进入“晋升危机期”;五年左右进入“倦怠期”。如果企业不能提供新的挑战与路径,薪酬只能短期止痛。
- 忽视组织内耗与文化公平:分配不公、部门墙、政治化会让员工把外部机会视为“逃离成本”。
薪酬投入如果变成军备竞赛,企业会发现利润被吞噬,但关键人才仍旧在流失,因为决定性因素可能是“发展与管理体验”。
2. 专家建议核心:领导力、多通道发展、文化与组织韧性四件套
专家建议更接近“组合拳”:薪酬做底盘,组织能力做放大器。
- 领导力革命:将管理者的留才指标纳入考核(如关键人才保留率、团队敬业度、继任者培养情况),并提供训练与辅导。对“高绩效但高流失”的团队,要把责任落到管理链条,而不仅是HR。
- 多通道职业发展:建立管理、专业/技术、项目等多轨序列,明确各序列的能力标准与晋升门槛,让技能人才不必“被迫当管理”。
- 文化氛围与认可机制:把认可做成制度,而非靠管理者个人风格;减少无效会议、内耗与不必要的审批,提升工作可控性。
- 知识管理与梯队建设:建立AB角、关键岗位继任计划与知识库,把组织能力从个人身上“迁移”到体系里。这一点是对抗流失冲击的底层韧性建设。
这里可以用一个有限类比帮助理解:薪酬像供氧系统,能保证组织“活着”;但真正决定跑得远不远的是心肺能力——也就是领导力、通道与组织机制。类比只用于理解,落地仍要回到制度与流程。
图表2 系统性人才保留生态核心支柱

3. 案例/权威支撑:为什么“薪酬+培养+包容”更接近真实有效
在一些高成长企业的留才实践中,常见的有效结构是:薪酬绑定公司利益(如期权/长期激励)+持续培养(可见的成长路径与资源)+组织包容(认可贡献、允许试错)。它们分别解决三个关键问题:
- 你留下来的经济回报是否有上行空间?
- 你在这里能否持续变强?
- 你在这里是否被公平对待并被看见?
如果只解决第一条,员工很可能用更高的外部报价来抬升自己的谈判筹码;但当后三条同时成立,员工会把机会成本与心理契约纳入决策,流失概率才会显著下降。
结语
回到开篇问题——2026年薪酬人才流失怎么有效应对?答案不是“多加钱”,而是用更前瞻的诊断、更能体现价值的结构、更敏捷透明的机制,以及能放大薪酬效应的保留生态,去构建可持续的留才能力。
给企业的可执行建议如下(按优先级从易到难):
- 先做关键人群分层:用岗位关键性+稀缺性+替换成本,圈定A类关键岗位与关键人才,避免预算平均消耗。
- 建立“最小可行”的流失风险预警:选一个业务单元试点,打通薪酬、绩效、技能等数据,形成风险分层与干预清单。
- 把技能付薪做实:明确技能标准、认证与聘期,让技能提升可兑现;对技能人才把“天花板”打开。
- 试点敏捷调薪与沟通模板:围绕市场变化、项目里程碑、技能晋级设置触发器,同时训练经理能把“依据—结果—发展路径”讲清楚。
- 把留才责任压到管理链条:将管理者的留才与育才纳入考核,配套辅导与工具;同步推进多通道发展与梯队建设,降低关键人流失冲击。
图表3 2026薪酬人才流失应对策略实施路径建议






























































