-
行业资讯
INDUSTRY INFORMATION
【导读】 本文聚焦员工关系系统API在上市公司场景下的规模化集成:当企业同时运行OA、ERP、CRM、考勤、费控等20+系统时,真正的难点往往不在接口能不能连,而在数据口径、权限边界与变更责任能不能统一。我们以A公司(制造业上市集团)的落地过程为线索,回答一个更贴近实操的检索问题:如何通过员工关系系统API实现与20+第三方系统的数据整合? 文章适合HRD、HRIS负责人、CIO/IT架构负责人、内控与合规团队,用于评估集成路线、治理机制与可量化收益。
前言不从“技术升级”谈起,而从上市公司最常见的矛盾切入:系统越多,管理层越希望数据实时可信;但系统越多,HR与IT越容易被拖入对账、导表、追责的日常。中国信通院在企业API治理研究中指出,集成项目的失败原因更常见于主数据不一致与责任边界模糊,而不是单纯的接口开发能力不足。A公司在两年内完成20+系统对接后,最大的变化不是多了多少接口调用量,而是一些过去“必须人工介入”的HR事务开始从流程中消失——这也是本文评估集成价值的主尺度。
一、破局——上市公司数据孤岛与合规的双重挑战
多系统割裂对上市公司而言不是“体验不好”的问题,而是效率、内控、审计三条线同时承压的问题;越是并购扩张、跨区域用工,割裂的副作用越会被放大(像血栓一样阻断组织信息流)。
1. 业务协同受阻:重复录入与对账把HRBP拖回事务层
A公司在启动项目时的典型现状是:员工入职在招聘系统确认后,HR仍需分别在ERS(员工关系系统)、OA、门禁考勤、邮件、工牌、费控与项目管理系统中重复建档;岗位异动(调岗/调薪/调组织)需要先走OA审批,再由HRIS同事手工改ERS,再同步给ERP成本中心与BI报表口径。表面看是“多做几次录入”,实际造成三类后果:
- 时效被切碎:同一件事在不同系统的落地时间不同步,组织架构、汇报线、成本中心在一周内呈现多个版本,管理者看到的数据自然不可信。
- 差错不可避免:字段口径不一致(职级、岗位、用工性质、归属组织)导致“对得上”靠人工经验,而不是系统规则。
- 责任无法追溯:一旦出错,常见争论是“哪个系统才是准的”,最后变成HR与IT共同背锅。
从实践看,最先出现“真实痛感”的往往不是HR后台,而是一线管理:比如销售经理在CRM里看到人员仍在岗,但实际已调离;工厂班组长在排班系统里看不到新入职员工的班组归属,导致排班与计薪异常。集成的第一驱动,不是技术部门想做平台,而是业务部门要减少这些“对不上账”的摩擦成本。
2. 合规性风险:审计留痕、最小权限与敏感信息保护成为硬约束
上市公司的人事数据天然具备敏感性与可审计性要求:劳动合同、身份证件、银行卡、薪酬等级、处分记录、健康相关信息等,一旦在跨系统传输与落库时缺少权限控制与日志留存,会直接触发内控风险。
A公司在项目立项时把合规要求拆成三条“可检查”的硬指标(不是口号):
- 谁在调用:每一次接口调用必须可定位到应用与账号(含系统到系统的服务账号),并可关联到审批或业务事件。
- 调用什么:字段级别授权,做到该系统只拿到完成业务所需的最少数据。比如考勤系统不应读取员工银行卡信息。
- 为什么调用:调用必须绑定业务事件(入职、异动、离职、组织调整、试用转正等),避免“批量拉数”变成灰色数据集市。
这三点看似是IT安全要求,实则对应上市公司在内控与外部审计中的“可解释性”要求:当监管或审计问到“某字段为何被某系统获取”,企业需要给出流程依据与证据链,而不是工程师口头说明。
3. 决策支撑缺失:人力成本与组织状态难以形成一致口径
A公司在合并报表、预算管理、人力盘点等场景中经常遇到“数对不上”的难题:同一月份的人力成本在财务共享与HR侧差异明显;某事业部的人效指标,BI取数来自ERP项目工时,而组织口径来自OA部门树,人员口径来自ERS,三套维度无法自然对齐。
这类问题的根因通常不是“算错”,而是缺少统一的主数据与事件驱动机制:人事事件发生时,系统间没有以统一规则同步,导致数据延迟与口径分叉。于是管理层越想要实时洞察,越会推动更多“临时取数”,最终进一步恶化数据生态。
表格1:集成前 vs 集成后(A公司指标口径示例)
| 维度 | 集成前常态 | 集成后目标态 | 说明(可审计口径) |
|---|---|---|---|
| 入职办理时长 | 3–5天(跨系统串行) | 2–6小时(事件触发并行) | 以ERS创建员工主档时间为起点 |
| 数据错误率 | 5%–15%(依赖人工对账) | <1%(规则校验+回写) | 错误定义:关键字段不一致或缺失 |
| HR事务投入 | 高(HRBP/HRSSC反复核对) | 下降(仅处理异常单) | 以每月异常工单量衡量 |
| 合规审计完备度 | 调用链不清、日志分散 | 网关统一留痕、可追溯 | 180天以上日志保留(企业自定) |
二、架构——构建“三层解耦”的API数字底座
要把对接数量从3个、5个扩展到20+,关键不是“多写接口”,而是把接口当作产品来治理:协议标准化、安全策略统一、调用链可观测,才能避免点对点连接在规模化后失控。
1. 协议层与安全层设计:为什么A公司选择RESTful为主、兼容事件回调
A公司的系统生态具有典型的“异构混搭”特征:集团OA自研,ERP为主流套件系统,考勤门禁与费控为SaaS,生产侧还有MES与班组排班系统。为了降低各系统改造成本,A公司采用了“RESTful为主、事件回调为辅”的组合:
- 读写接口:以RESTful承载员工主档查询、组织结构查询、岗位/成本中心映射、离职状态查询等。REST的优势在于兼容性强,适合多团队并行对接。
- 事件触发:以Webhook/消息订阅承载入职创建、组织调整生效、审批通过、离职生效等事件,做到准实时广播,减少轮询取数。
- 认证授权:统一走OAuth 2.1(或等价企业内实现),并结合服务账号的最小权限策略;对高敏字段设置二次授权与访问审批。
- 传输与存储安全:对敏感字段采用加密传输与落库脱敏策略;对外部SaaS对接时,强制走网关并限制IP/证书。
这里有一个边界条件:如果企业大量系统无法支持现代认证协议(例如老旧本地系统仅支持固定Token),就需要先做“适配层”而不是直接在ERS层做兼容,否则ERS会逐渐变成“历史包袱承载者”,后续升级代价会指数上升。
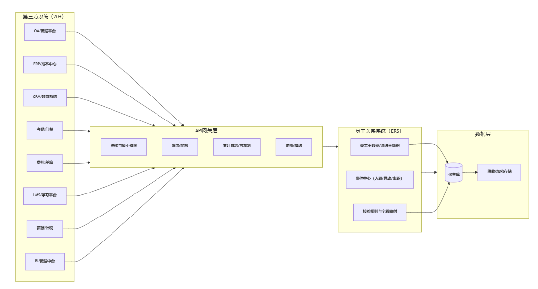
2. 引入API网关:如何在20+系统对接中统一权限、限流、熔断与审计
A公司在早期试点阶段曾出现过典型故障:某业务系统夜间批量拉取员工与组织数据,调用频率过高导致ERS接口响应变慢,间接影响白天HR操作与审批流回写。这个事件促使A公司坚定采用中心化API网关,网关承担四类职责:
- 统一鉴权:所有系统先在网关层验证身份与权限,ERS不再维护多套白名单逻辑。
- 限流与配额:按系统、按接口、按时间窗设置配额,防止某个系统的异常行为拖垮核心人事服务。
- 熔断与降级:当下游系统超时或失败率升高时,网关触发熔断并返回可解释错误码,避免调用方无限重试雪崩。
- 审计留痕:统一记录调用时间、调用方、接口、字段范围(或字段组)、响应码与关联业务事件ID,方便内控抽查与问题追踪。
需要提醒的是:网关不是“装上就合规”。如果企业没有定义字段分级与数据目录,网关只能记录“调用了哪个接口”,但无法证明“调用是否必要、是否最小”。因此网关必须与数据治理同步推进(这一点在第三部分展开)。
图表1:API集成技术架构图(A公司目标态)

3. 接口标准化:OpenAPI文档、版本管理与错误码为何决定可维护性
A公司把接口治理当作“长期资产”来建设,最关键的三项制度是:
- OpenAPI规范化:对每个接口的入参、出参、字段类型、枚举值、必填规则、示例、错误码进行结构化文档管理,并与测试用例绑定。这样做直接降低对接沟通成本,减少“口口相传”的隐性知识。
- 版本管理:接口一旦被多个系统消费,任何字段变更都必须提供向后兼容方案(新增字段而非删除、枚举扩展需灰度等),并设置弃用周期。否则20+系统对接后,任何一次改动都会成为全网联调。
- 可观测性指标:不仅监控可用性与延迟,还要监控数据质量指标(如关键字段为空、枚举非法、组织ID找不到映射等)。因为“返回成功但数据错”往往比“直接失败”更难发现、代价更高。
反例也很常见:某些企业在短期交付压力下,选择把多个字段“打包成一个自由文本”,或把本应枚举的字段用随意字符串承载。短期看快,长期看会让数据治理彻底失去抓手——后续要再做规则校验几乎等同重做。
图表2:API数据交互时序(第三方系统调用ERS)

三、治理——主数据标准化与业务逻辑映射
当接口数量上来后,决定系统能否“真正打通”的不是连接本身,而是主数据是否唯一、字段语义是否一致、变更是否可追责;否则集成只是在更快地传播错误数据。
1. 主数据统一(MDM):员工唯一ID与字段语义如何落地到规则
A公司把员工关系系统定位为人力主数据权威源(system of record),并对“唯一性、口径、变更链路”做了三件事:
- 唯一员工ID:以集团规则生成EMP唯一编码,所有系统以此作为跨系统关联键;历史系统若只有证件号或手机号,需要建立映射表,但映射表也由ERS管理并留痕。
- 字段语义与枚举:对高频字段做严格枚举,尤其是组织、岗位、职级、用工性质、在职状态等。比如在职状态限定为在职/试用/离任/退休/死亡,并强制记录状态变更原因(新入职、调入、复职等),避免仅有“Active”而无法解释。
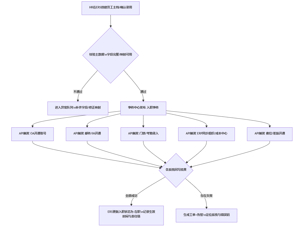
- 校验规则前置:把数据质量校验放在写入时而不是报表阶段。举例:岗位变更生效时,若成本中心未维护映射,则异动不能直接生效而是进入异常队列,推动责任人补齐配置。
这里的关键机制是:把“数据正确”变成流程约束。如果企业仍允许“先改系统、后补资料”,集成环境下错误会被迅速扩散,后果比单系统时代更严重。
2. 全生命周期业务逻辑映射:入职、异动、离职如何通过员工关系系统API贯通
A公司将对接拆成“事件驱动的业务链路”而不是“系统清单式对接”。三条主链路分别是入职、异动、离职,每条都明确数据源、触发点、广播对象与回写逻辑。
入职链路(从确认到可上岗)
- 触发点:招聘系统录用确认或HR在ERS创建员工主档(以集团实际为准)。
- 广播对象:OA账号、邮箱、门禁考勤、费控、ERP成本中心、工位与资产系统。
- 回写逻辑:当某系统开通失败,返回错误码与原因,ERS生成异常工单给对应系统管理员;所有开通完成后,ERS将入职状态从待入职更新为在职,并写入生效时间。
异动链路(组织与岗位变化)
- 触发点:OA异动审批通过,审批流携带异动类型、变更字段、生效日期。
- 数据规则:生效日期之前允许撤销或修订,生效日期到达时由事件中心统一触发。
- 广播对象:ERP成本中心、项目系统权限、CRM客户归属、BI组织口径。
- 边界控制:涉及薪酬等级、敏感岗位标签时,必须二次审批并对调用系统做字段隔离。
离职链路(离职到结算关闭)
- 触发点:离职审批通过并到达生效日。
- 广播对象:账号回收(OA/邮箱/权限系统)、门禁注销、工牌与资产回收、薪酬结算、社保公积金停止、法务竞业与保密提醒。
- 风险点:若账号回收与权限关闭不同步,会形成信息安全漏洞;因此A公司把账号关闭作为离职生效的强依赖,并设置超时告警。
表格2:A公司对接的20+系统分类清单(示例)
| 系统类别 | 典型系统 | 集成目标(数据/流程) |
|---|---|---|
| 核心人事类 | ERS、薪酬、计税 | 员工主档、任职信息、计薪口径一致 |
| 协同办公类 | OA、企业微信/钉钉 | 审批触发、账号与权限自动开通/回收 |
| 业务经营类 | ERP、CRM、项目/工时 | 组织与成本中心同步、权限与归属更新 |
| 财务类 | 费控、差旅、财务共享 | 人财同源、凭证自动生成、预算口径一致 |
| 风险合规类 | 内控审计、权限管理 | 调用留痕、最小权限、异常告警 |
| 员工服务类 | 商保、体检、福利平台 | 入离职自动开通/停用,减少人工维护 |
| 数据分析类 | BI、数据中台 | 统一ID与维度口径,减少对账 |
图表3:员工入职自动化流程(事件驱动示意)

3. 跨部门协同机制:数据治理委员会与“双签”审批如何减少扯皮
A公司在组织机制上做了一个务实安排:成立主数据治理委员会,但不把它做成“会议组织”,而是做成“变更责任的制度化载体”。具体包括:
- 角色分工:HRD/人力COE负责字段定义与业务规则;IT架构负责人负责接口规范、网关策略与可观测;各系统Owner负责本系统消费/回写规则与异常处理SLA。
- 双签机制:涉及组织架构、职级体系、用工性质、敏感字段的变更,必须HR与IT双签确认后才能进入生产;避免“HR改了字段、接口全崩”或“IT改了接口、业务不可用”。
- 异常治理闭环:异常不是“IT修复”,而是定位到字段责任人。例如成本中心映射缺失应由财务共享或ERP主数据团队补齐,而非HR背锅。
这一机制的价值在于把“数据正确性”从个人经验变成组织制度。反过来,如果企业没有明确责任链,接口越多,争议越多,最后只能靠“停用自动同步、改回手工”,项目等同失败。
四、价值——效率跃升与风险风控的实战验证
员工关系系统API的价值要用业务指标与风险指标共同验证:一边是事务链路是否缩短、异常是否减少;另一边是敏感数据是否可控、调用是否可审计。
1. 运营效率质变:从串行办理到事件并行,HR只处理异常
A公司上线后最直观的变化是:流程从“人盯人”变为“系统盯异常”。在入职场景中,过去HRSSC需要按清单逐项开通;上线后,HR只需在ERS完成主档并通过校验,后续开通由事件自动驱动。对管理者而言,新员工能否当天可上岗,是体验指标;对企业而言,这直接影响一线产能与项目交付。
但我们也需要给出边界:自动化的前提是流程标准化。如果一个事业部的入职材料长期不完整、岗位与成本中心配置经常缺失,自动化不会让问题消失,只会把问题更快暴露在异常队列中。A公司在前两个月异常量反而上升,就是因为历史配置债务被集中暴露;第三个月起异常量才明显下降。
2. 财务与HR一体化:人财同源让成本归集从对账变为规则
A公司把一项“过去很难做到的对齐”作为项目里程碑:当员工发生组织/岗位变更时,ERP成本中心与费控归属同步更新;当离职结算完成时,薪酬结果可按规则推送到财务共享生成凭证,减少手工录入与差错。
这里的关键不是把财务系统“接上去”,而是明确数据源:员工与组织主档以ERS为准,成本中心映射以ERP主数据为准,凭证规则以财务共享为准。API只负责把责任明确后的数据按规则流转。若责任不清,接口只会让对账速度更快,但对账工作并不会减少。
3. 安全与合规闭环:最小权限、全链路日志与审计抽查常态化
A公司在合规侧建立了三类可落地控制点:
- 字段分级与访问策略:将数据按敏感等级分组(如基础身份、任职信息、薪酬等级、证件与银行卡等),并在网关层落实到系统权限。
- 调用留痕与告警:对异常调用(高频拉取、非工作时间批量拉取、被拒绝次数异常)触发告警;审计抽查可直接从日志检索业务事件ID。
- 异常回写与人工复核:对涉及薪酬、离职、敏感岗位标签等关键事件,要求回写成功后再进入下一环节,避免“部分成功”留下风险缺口。
需要说明的反例:如果企业为追求“体验顺滑”而放松校验(例如允许离职先关闭账号、后补交资产),短期看流程快,长期会形成资产与权限的风险尾巴。A公司在试点阶段就经历过一次“离职账号未及时关闭导致信息泄露险情”,随后把账号关闭设为离职生效强依赖,并引入超时告警。
结语
回到开篇的问题:如何通过员工关系系统API实现与20+第三方系统的数据整合? A公司的经验表明,API对接只是表层工程,真正决定成败的是“主数据唯一、责任边界清晰、变更可审计”,以及用事件驱动把入职、异动、离职这些高频人事事件变成可复制的业务链路。
可直接落地的建议(面向同类上市公司):
- 先定权威源再做接口:明确员工、组织、岗位、成本中心等主数据各自的权威系统与责任人;没有这一步,接口会把混乱放大。
- 用API网关统一最小权限与审计:把鉴权、限流、日志、熔断从应用里抽出来做统一治理,保证对接规模上来后仍可控。
- 把数据质量校验前置到写入环节:让关键字段缺失、映射缺口在生效前进入异常队列,而不是在月末报表对账时才发现。
- 按事件而非按系统推进对接:围绕入职、异动、离职三条主链路做端到端闭环,优先打通能显著减少人工介入的环节。
- 建立双签与SLA机制:涉及关键字段与接口变更必须业务与技术双签;异常工单要有明确归属与处理时限,避免集成后“无人认领”。





























































