-
行业资讯
INDUSTRY INFORMATION
【导读】 员工关系管理系统API正在从“系统对接工具”演进为开放平台的关键基础设施:它承载人员主数据、劳动关系与权限边界,决定HR流程能否跨系统闭环。本文面向HRD、HRIS负责人、企业架构与数字化团队,围绕开放平台背景下的战略逻辑、枢纽机制、典型场景与API治理,回答员工关系管理系统API如何成为连接HR业务生态的核心枢纽,并给出可落地的建设路线与风险边界。
很多企业并不缺系统:招聘、OA、薪酬、绩效、学习平台一应俱全;真正的瓶颈是连接方式仍停留在“点对点接口+人工对账”。当组织进入集团化、共享化、外包协同与多云并存阶段,员工关系数据(入转调离、合同、申诉、纪律、沟通记录等)既高频又高敏,一旦没有统一的数据与权限出口,开放平台就会在最关键的“人”的环节断链。于是问题变得清晰:在2026年的企业开放平台战略里,为什么员工关系管理系统API会成为枢纽,以及如何把它建设成枢纽。
一、战略重构——从“系统堆砌”到“开放生态”的必然演进
开放平台不是把接口“开放出去”就结束了,而是把企业能力以可复用、可治理、可审计的方式模块化输出;在HR领域,员工关系管理系统API往往是最先需要被平台化的那一块。
1. 数据驱动与全息画像
从实践看,HR的决策越来越依赖“跨域数据”:业务系统的产能与订单波动、门店客流、项目工时、客户满意度、合规事件、IT安全告警,都可能成为人员配置、激励与风险控制的输入。但这些数据只有在能回流到“人”的主索引上时才有意义,而这个索引通常由员工关系管理系统维护——员工号、任职状态、组织归属、合同主体、用工形态与关键日期(入职、转正、调动、离职等)。
如果没有标准化API,常见结果是三类问题叠加:
- 画像无法对齐:同一个人,在门店系统是工号A,在工时系统是账号B,在薪酬系统又是另一套编码;最终只能靠表格手工拼接。
- 事件无法闭环:比如发生劳动争议或合规举报,无法自动关联该员工的组织链路、历史岗位、审批轨迹与培训记录,处置时效与证据完整性都下降。
- 状态无法实时:业务侧系统仍在使用“已离职人员”作为可授权对象,或在编人员未能及时开通权限,带来经营与安全双重风险。
因此,开放平台战略落到HR,首先要回答的是:谁来提供“人员主数据的单一可信源(SSOT)”,以及如何被全域系统可靠消费。员工关系管理系统API通常就是这条路径的入口。过渡一句:当人员数据具备可被消费的标准形态,开放平台才可能从“系统集合”变成“能力网络”。
2. API经济下的连接价值
API的价值不在“有接口”,而在“接口即能力交付”。对HR而言,能力交付至少包含三层:
- 数据能力:人员主数据、任职信息、组织关系、用工类型、合同与合规状态等的读取与订阅。
- 流程能力:入转调离、证明开具、纪律处分、申诉处理、员工沟通与满意度调查等流程的发起、查询、回写。
- 规则能力:权限边界、数据脱敏策略、字段可见性、跨主体用工边界(集团多法人)、地域合规要求等规则的统一执行。
这三层如果以API方式可复用,就会改变HR系统集成的典型成本结构:过去每增加一个系统就增加一次“定制对接成本”;平台化之后,新增系统更多是在“接入标准能力”,并通过网关与治理体系把风险控制前置。这里可以用一个直观类比:开放平台更像企业的“插座标准”,而不是每次都重新拉电线——类比只用于理解成本结构变化,不等同于技术细节。过渡一句:在这一框架下,为什么偏偏是员工关系管理系统更适合做枢纽,需要回到其业务定位与数据特性。
3. ERM系统的定位跃升
员工关系管理(Employee Relationship Management, ERM)常被误解为“劳动关系+员工活动”,但在系统层面,它更像是企业与员工契约关系的数字化载体,天然具备三个成为枢纽的条件:
- 高频状态变化中心:入转调离、组织调整、借调轮岗、长短期假、停薪留职、返聘、外包转自有等,都直接改变“这一个人此刻在组织里是什么状态”。这些变化必须同步到门禁、账号、排班、薪酬、绩效、培训、福利与工时等系统。
- 高敏合规中心:合同主体、用工形态、工时制度、纪律处分、申诉与仲裁信息属于敏感数据,需要最严格的授权、审计、留痕与最小化披露。
- 跨系统流程汇聚中心:大量流程看似发生在OA、SSC工单或业务系统里,但最终都要回写到人员档案与关系状态;一旦回写失败,就会产生长期的“暗账”。
因此,在开放平台战略中,把员工关系管理系统API设计成“标准出口”,能同时解决数据一致性、流程闭环与权限边界三类问题。
表格1:传统单体HR系统 vs 基于API的开放HR平台(关键差异)
| 维度 | 传统单体HR系统(系统堆砌) | 基于API的开放HR平台(能力复用) |
|---|---|---|
| 数据流向 | 多系统各自为政、定期导入导出 | 以人员主数据为中心,订阅/回写实时或准实时 |
| 集成方式 | 点对点定制对接,越多越复杂 | 标准API + 网关 + 事件机制,接入成本可控 |
| 响应速度 | 变更慢,强依赖IT排期 | 新系统更偏“按标准接入”,迭代更快 |
| 员工体验 | 多入口、多账号、信息不一致 | 统一身份、统一入口、流程无感衔接 |
二、枢纽逻辑——员工关系管理系统API如何成为连接HR业务生态的核心枢纽
要让员工关系管理系统API成为枢纽,关键不在接口数量,而在“以员工关系为主线,把战略目标、流程执行、数据治理串成闭环”,并形成可扩展的连接模式。
1. 战略解码的数字化落地
很多企业推进战略解码时会遇到一个现实断点:战略目标分解到部门KPI后,员工层面的行为、能力与过程数据无法被持续采集与反馈,最后只能依赖阶段性复盘。员工关系管理系统API可以把“岗位—人员—组织—流程”的关系固化成可计算的结构,让战略解码具备数字化落点:
- 把战略要求翻译为“组织动作”:例如新市场扩张对应编制策略、关键岗位到岗率、门店/项目的上岗合规率、培训完成率等。
- 把组织动作翻译为“流程触发”:新增编制触发招聘;关键岗位到岗触发入职与试用期跟踪;合规岗位触发证照与培训校验。
- 把流程触发翻译为“数据回写”:招聘与入职信息回写到员工档案;试用期评估回写到任职状态;岗位变动回写到组织关系与薪酬权限。
这里的关键机制是:员工关系管理系统API不仅提供“查询”,还要提供事件与状态机(例如入职已生效、调动已生效、离职已生效),让外部系统以统一语义消费这些变化。反例也需要提前说明:如果企业的任职状态管理本身不规范(如借调长期不落档、编外用工混用员工号),再强的API也只是在放大混乱,因此需要先完成最基本的关系与状态治理。过渡一句:战略落地之外,成为枢纽还必须解决“谁是谁、谁能看什么、谁能做什么”的统一问题。
2. 统一身份与权限治理
在开放平台战略里,统一身份认证(SSO/统一目录)常被认为是IT课题,但对HR生态而言,身份与权限的根在“员工关系状态”。典型场景包括:
- 员工入职生效后,自动开通邮箱/IM/门店系统/工时系统账号;
- 调动生效后,自动变更数据权限与审批权限(如成本中心、绩效管理对象范围);
- 离职生效后,自动回收账号与授权,冻结敏感数据访问;
- 外包、实习、返聘等不同用工形态,权限模板不同,且需要到期自动处理。
要做到这些,员工关系管理系统API需要提供两类能力:
- 身份属性的权威输出:人员类型、任职状态、组织归属、岗位族、地点、法人主体、合同有效期等。
- 授权决策的可审计接口:谁在何时基于何规则获得何权限,能否追溯与解释。
很多企业之所以“有SSO但仍乱”,根因是身份系统拿不到最新、最可信的员工状态,或拿到了但无法自动触发下游回收动作。此时,员工关系管理系统API更像开放平台的“神经系统”——让状态变化能被及时感知与执行;但这只有在事件可靠、回写可控、审计完整的前提下才成立。过渡一句:当身份与权限可控后,员工关系管理的“软性要素”(沟通、协作、学习、执行)也需要被系统化连接起来。
3. CLEAR模型的数据化映射
不少企业在员工关系管理上会使用类似CLEAR的结构(合作、学习、执行、应用、交流)来组织动作,但难点在于它容易停留在活动层:做了沟通会、发了问卷、开了培训,却很难与业务系统的过程数据联动。员工关系管理系统API的枢纽价值之一,是把这些维度映射到可追踪的数据流,让“关系管理”不只靠感觉。
- 合作(Cooperation):跨部门协作的组织结构与职责边界是否清晰,常体现在岗位说明、矩阵组织关系、借调与授权记录上;
- 学习(Learning):培训完成率、关键岗位资格认证、合规课程到期;
- 执行(Execution):流程按时完成、试用期评估、纪律处分执行与复核;
- 应用(Application):培训后的上岗合规、技能在岗位上的使用(可通过工时/项目/质量数据侧证);
- 交流(Communication):满意度调查、申诉渠道工单、沟通记录与闭环时长。
这些维度并不是要“把人变成数据”,而是为了把关键风险与关键动作变成可管理对象;不适用场景也要明确:高度创意型团队或小规模初创组织,过度量化可能带来反作用,建议只抓少数关键指标与风险点。
表格2:CLEAR维度—API接口—关联系统映射(示例)
| CLEAR维度 | ERM侧关键对象/接口(示例) | 关联系统 | 管理意图 |
|---|---|---|---|
| 合作 | 组织关系查询、岗位/汇报线变更事件、借调授权接口 | OA/流程、权限系统 | 保障职责边界与授权可追溯 |
| 学习 | 任职资格、证照有效期、培训要求接口 | LMS/学习平台 | 合规与关键岗位胜任 |
| 执行 | 入转调离状态机、试用期评估接口、纪律处分流程接口 | OA、绩效系统 | 让关键动作形成闭环 |
| 应用 | 岗位匹配、技能标签接口(结合外部数据回写) | 项目/工时/质量系统 | 验证培养投入是否转化 |
| 交流 | 问卷/满意度、申诉工单接口 | 员工服务台、工单系统 | 监测风险与体验,缩短处理周期 |
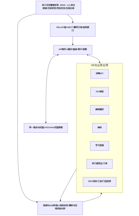
图表1:以员工关系管理系统API为核心的HR业务生态架构图

三、场景实践——用流程闭环验证“员工关系管理系统API如何成为连接HR业务生态的核心枢纽”
枢纽不是“宣称出来”的,而是在高频、跨域、易出错的场景里跑出来的;最值得优先改造的,往往是入职与组织变动两条主链路。
1. 招聘与入职的“一键式”体验
入职是员工体验的第一条曲线,也是数据质量的第一道闸。传统做法是招聘系统导出拟录用表、HR手工建档、再通知OA开账号、再由薪酬同事建薪资信息;任何一个环节延迟或录错,都可能在试用期甚至转正后才暴露。
以API为主线的做法是把流程拆成三段,并明确责任边界:
- 拟录用阶段(招聘系统为主):候选人信息、offer信息、岗位与组织意向通过API推送给ERM,但此时不生成正式员工号,只生成“待入职档案”。
- 入职生效阶段(ERM为主):员工到岗核验通过后,由ERM生成员工号、任职状态改为“在职”,并通过事件通知下游系统开通账号与权限。
- 资料补全与合规校验(多系统协同):证照、背景调查、培训要求等通过API回写到ERM档案,形成可审计的入职证据链。
边界条件需要写清楚:如果企业用工形态复杂(外包转自有、门店临促等),就要在API中区分不同“人员类型”与“生效条件”,否则下游系统会把临时人员当成正式员工开通高权限,带来安全隐患。过渡一句:当入职链路跑通后,组织变动与离职链路会成为更能体现枢纽价值的第二战场。
2. 核心业务流程的跨系统协同
调动、转正、离职这类流程的共性是:不仅影响HR,还影响业务授权、成本归集与数据口径。一旦审批流和数据流不同步,组织就会出现两本账——OA里审批通过了,系统里却没变;系统里变了,下游权限却没回收。
建设路径建议采用“谁发起、谁负责;谁生效、谁通知”的原则:
- 流程发起:可在OA或员工服务台发起,但必须把关键字段结构化(调入组织、岗位、成本中心、生效日期、是否跨法人等)。
- 生效判定:以ERM为准,只有ERM把状态变更为“已生效”,下游系统才执行权限变更与薪酬口径切换。
- 回写与对账:下游系统执行成功后通过API回写执行结果(如账号开通/回收成功、薪资项目变更成功),异常进入工单闭环。
这一模式对“跨法人/跨区域”尤其重要:有些集团调动实际上是“离职+入职”,合同主体变化决定社保、公积金、个税、薪资主体与合规义务;如果仅做组织字段变更,会在税务与劳动合规上埋雷。过渡一句:当流程协同成为常态,数据汇聚后才能谈得上更高阶的智能分析与决策支持。
图表2:员工入职跨系统协同流程图

3. 智能分析与决策支持
当ERM API把“状态变化、流程回写、合规记录”变成可用数据,智能分析才有可靠底座。这里的重点不是追求炫技,而是优先解决三类管理者真正会问的问题:
- 离职风险与稳定性:结合任职年限、组织变动频次、绩效趋势、工单与申诉、培训缺口等,做风险提示。边界提示:任何离职预测都可能产生“标签化”副作用,必须限制可见范围、以支持性干预为目的,避免用于简单惩罚或歧视。
- 合规诊断:比如关键岗位证照到期、超时加班风险、未完成必修培训、外包/实习人员权限超标等,这些都需要API层面保证数据口径一致。
- 组织效能分析:试用期转正通过率、岗位空缺周期、跨部门协作响应时长、组织调整后的稳定期等,能够回到战略解码的指标体系里。
反例同样存在:如果企业把分析模型建立在“静态快照数据”上(每月一次导出),很容易错过关键事件窗口;这时不是模型不行,而是API与事件机制不完善,分析基础不成立。
四、治理与安全——保障生态枢纽稳健运行的关键基石
枢纽一旦形成,风险也会放大:接口稳定性、权限失控、数据泄露、版本不兼容都会从“局部故障”变成“系统性故障”。因此,API治理与安全不是收尾工作,而是建设前置条件。
1. API治理体系的构建
API治理的目标是让接口“可用、可控、可演进”。建议至少建立四件事:
- 接口分级与SLA:把入转调离、身份权限、合同合规等关键接口定义为高等级,明确可用性、响应时间、变更窗口与回滚机制。
- 版本管理与兼容策略:禁止“字段随意增删”;采用版本号、兼容期与弃用公告机制,降低下游系统被动停摆。
- 监控与可观测性:调用量、失败率、延迟、异常码分布、调用方排名;一旦出现某业务线调用异常,可快速定位到具体系统与具体接口。
- 变更流程与灰度发布:在集团环境中,接口变更必须支持灰度,避免一次升级影响全国门店或多事业部。
不适用场景也要坦诚:如果企业规模较小、系统数量有限,过度治理会拖慢迭代;可以先做“最小治理集”(鉴权、审计、限流、版本号),再随生态扩展逐步增强。过渡一句:治理框架搭好后,数据隐私与合规风控要把“能不能用、能用多少、谁能用”落到可执行规则。
2. 数据隐私与合规风控
员工关系数据天然敏感,开放平台越开放,越要做到“最小必要”。落地上可分三层控制:
- 访问控制:基于角色、组织范围、数据类型进行授权;尤其是跨法人、跨区域访问要显式审批与留痕。
- 数据处理:脱敏、加密、字段级权限(同一接口对不同调用方返回不同字段),以及对下载与批量导出的限制。
- 审计追踪:谁在何时访问了哪些员工数据、用于何目的、是否触发异常;审计不仅为监管,也是对内部滥用的约束。
常见副作用是“合规过度导致业务不可用”:例如把所有字段都加严到无法开展正常员工服务。更可行的方式是先按场景分级:入职开卡、证明开具、账号开通、离职结算等场景,分别定义字段清单与保留期限,让合规可执行、可验证。过渡一句:在大型企业里,另一个现实问题是遗留系统——如果不解决兼容,枢纽会被历史包袱拖住。
3. 新旧系统的兼容策略
多数企业的HR生态并非从零开始,常见格局是:核心人事或共享平台较新,但门店系统、工时系统、部分OA流程、财务接口可能是遗留系统。兼容策略建议遵循“先集成、后替换”的原则:
- 用iPaaS/集成中台做协议与字段适配:让遗留系统不必立即改造到现代API标准,通过适配层转换协议、做字段映射与缓存。
- 事件驱动优先于轮询:能订阅就订阅,减少定时拉取导致的延迟与资源浪费;遗留系统不支持事件时,再用轮询作为过渡。
- 关键链路先行:优先打通入职生效、离职生效、组织变动生效与权限回收四条链路;其他如活动类、统计类接口可后置。
- 双轨运行与对账机制:在过渡期,允许新旧系统并存,但必须设置对账报表与异常工单,避免长期“差一口气”的口径不一致。
这里的风险边界是:如果遗留系统缺乏基本安全能力(无法鉴权、无法审计、只能共享账号),不应被纳入开放生态的“直接调用方”,必须通过网关或中间层隔离。
图表3:API治理体系全景图

结语
回到开篇问题:员工关系管理系统API之所以能成为连接HR业务生态的核心枢纽,不是因为它“能接很多系统”,而是因为它同时具备人员主数据的权威性、任职状态的生效机制、合规权限的边界能力,以及跨系统流程回写的闭环能力。把这四件事做成标准能力,开放平台战略才会在“人”的环节真正落地。
可执行建议(按落地优先级):
- 先做“状态机+事件”:把入转调离、组织变动定义为标准生效事件,明确谁生效、谁通知、谁回写,优先打通账号与权限回收链路。
- 把人员主数据口径一次性定准:员工号体系、人员类型、合同主体、组织归属与生效日期,先治理再开放,避免API把混乱放大。
- 以网关为中心做最小治理集:鉴权、限流、审计、版本号、监控先上线,再逐步完善SLA分级与灰度发布。
- 用场景牵引而非接口堆砌:从入职、调动、离职三条主流程切入,用体验与风险指标验证枢纽价值,再扩展到培训、绩效与员工服务。
- 对预测类分析设置边界:离职风险、合规风险的模型输出要限定用途、可见范围与解释机制,避免“标签化管理”带来组织副作用。





























































