-
行业资讯
INDUSTRY INFORMATION
【导读】 二次开发“难”往往不在写代码,而在于把非标准的物业服务动作,变成可执行、可追溯、可考核的线上流程。本文面向物业公司信息负责人、项目经理、客服与工程管理者,围绕物业管家平台二次开发的真实难点,给出以工单为核心的对接方法:先澄清难点本质,再给出“统一接入—智能路由—闭环履约”的架构,并用4类典型报事报修流程展示如何对接实现。若你正在纠结“物业公司的管家服务平台二次开发难吗、难在哪里、怎么把周期和成本压下来”,本文提供一套可复用的拆解框架。
前线管家常见的矛盾是:业主认为“报修就是发个信息”,物业内部却要经历受理、派单、到场确认、材料申领、复核、回访等一串动作;线下靠经验还能勉强跑起来,一旦搬到线上就暴露出规则不清、角色不明、接口不通、数据不一致。更现实的是,很多物业采购的平台“功能都差不多”,真正拉开差距的并不是页面,而是报事报修能否形成稳定的工单闭环——这恰恰也是二次开发最容易失控的地方。
一、二次开发的“迷雾”与本质(物业公司的管家服务平台二次开发难吗:先把难点说清楚)
二次开发之“难”,根源通常是业务逻辑没有标准化与技术集成路径不清晰叠加导致的错位;如果只把它当成“补几个功能”,项目大概率会在需求阶段就开始膨胀。
1. 需求错位:把线下非标动作原样搬到线上,复杂度会指数级上升
从实践看,物业二次开发最常见的失控并不是开发能力不足,而是需求表达方式本身就不可落地。典型表现有三类:
- 把“人情协作”当成“流程规则”:例如“管家觉得紧急就先派”,线下靠经验可以,但线上要回答:紧急的判据是什么(故障类型/影响范围/传感器告警/业主标签)?紧急后是否跳过审批?跳过后谁承担风险?
- 把“口头约定”当成“系统必备功能”:例如“工程说晚点去也行”,线上则需要SLA定义、超时升级规则、可豁免场景(暴雨抢险/停电/电梯维保封梯)与留痕方式,否则系统会不断产生“误报式”催办。
- 把“一个场景的例外”当成“全局规则”:例如某项目要求“夜间不派单”,但另一项目夜间必须响应。若没有先抽象出“项目维度/业态维度”的参数体系,就会走向硬编码,后续改一次牵一发动全身。
这里的关键判断是:需求是否能被写成可验证的规则。能写成“当……则……”的,适合配置;只能写成“看情况”的,需要先补齐SOP与责任边界,再谈上线。
2. 技术债务与厂商锁定:接口开放度决定了集成成本的下限
很多物业公司在启动二次开发后才发现:平台看起来“有工单”,但真正能对接的只有查询接口,创建/转派/回写/评价等关键动作要么不开放,要么需要走厂商定制通道。于是就出现两种技术债:
- 接口不完整带来的“旁路开发”:为了实现某个流程,只能绕过平台数据库或抓包调用私有协议。这类做法短期能跑,长期会在版本升级、权限体系、审计合规上付出更大代价。
- 数据模型不统一带来的“对账型集成”:例如一个系统里“房屋ID”是楼栋-单元-房号字符串,另一个系统是数值主键;再加上历史数据质量参差,会导致工单与资产、人员、设备档案无法稳定关联,只能靠人工纠错。
对物业来说,厂商锁定并不一定是“不能接受”,但必须可管理:至少要能做到关键流程可迁移、关键数据可导出、关键规则可重建,否则二次开发越深,迁移成本越高。
3. 组织能力断层:缺的不是人手,而是“流程翻译”能力
物业现场的真实情况是:客服、工程、秩序、品质的目标函数不同——客服看响应速度,工程看工时与成本,品质看闭环率与满意度。二次开发需要一种“翻译能力”:把多部门的目标冲突翻译成系统可执行的权衡规则。
常见的能力断层包括:
- 没有流程Owner:需求收集来自多人,但没有人对“端到端体验”负责,导致功能越做越多,结果反而变复杂。
- 缺少“懂业务也懂接口”的复合角色:只有IT理解不了现场例外,只有现场又讲不清数据字段与触发条件,最终只能靠厂商驻场反复试错。
- 考核与系统割裂:例如上线智能派单后,工程仍按“谁熟谁去”绩效考核,系统就会被绕开,造成“线上有工单、线下在干活”的双轨。
二次开发要变得可控,路径往往不是“加大开发投入”,而是先把工单作为底座,做成“配置化集成”的骨架,让需求回到可验证、可演进的轨道上。
表格1 二次开发模式对比:传统定制开发 vs 基于工单API的集成模式
| 对比维度 | 传统定制开发(重开发) | 基于工单API的集成(重配置/集成) |
|---|---|---|
| 开发周期 | 长:需求—开发—联调—验收链条长 | 中短:接口打通后以流程配置为主 |
| 成本结构 | 一次性开发+后续持续改动成本高 | 前期集成投入+运营期按迭代优化 |
| 灵活性 | 依赖代码改动,变更慢 | 参数化/规则化,变更快 |
| 维护难度 | 易形成技术债,升级风险高 | 依赖平台稳定性,需治理接口变更 |
| 对厂商依赖 | 往往更强(私有改造) | 可通过标准API降低锁定程度 |
| 适用条件 | 自研团队强、业务高度差异化 | 多项目复制、追求稳定闭环与可控迭代 |
二、工单系统对接的核心架构与技术逻辑
成熟的对接不是“把入口接上”,而是把报修从“信息流”变成“履约流”:统一接入、智能路由、全链路闭环三件事缺一不可。
1. 统一接入层:把多渠道报修变成同一种“工单语言”
物业的报修入口天然多样:管家APP、业主小程序、电话、前台、甚至IoT告警。对接的第一步不是派单算法,而是标准化输入,否则后面的流程会持续被“字段缺失”和“分类不一致”拖垮。
统一接入层一般要解决四个问题:
- 身份与房屋关联:报修人是谁、对应哪套房/哪个商铺/哪个公共区域,是否需要校验产权/租户关系。边界条件是:访客、短租、装修工人是否允许报修,若允许则需要“临时身份+最小权限”。
- 报修分类与优先级:分类不是为了好看,而是为了路由与SLA。建议把分类与能力标签绑定(例如“强电/弱电/给排水/门禁/电梯”),并定义优先级判据(影响人身安全/影响公共运行/影响单户体验)。
- 必要字段校验:位置、故障描述、图片/视频、可上门时间窗。缺字段时要在入口侧补齐,而不是把缺口留给现场师傅“到场再说”。
- 去重与合并:群体性问题(停电、断网、停水)会产生大量重复报修。接入层就应支持“合并主单+子单关联”,否则工单池会在高峰期被淹没。
2. 智能调度引擎:派单不是分配任务,而是分配责任
从管理机制看,派单的目标不是“找个人去”,而是把责任链条固化:谁接单、谁到场、谁验收、谁回访,所有动作可追溯、可度量。
典型的调度规则由三组权重构成:
- 技能匹配:维修人员技能标签与资质(电工证、高空作业、特种设备)是硬约束;否则系统会产生大量退单。
- 时空匹配:就近原则、在岗状态、手头工单数、预计完工时间窗。对商写项目还需叠加“禁噪时段”“营业高峰不可施工”。
- 策略匹配:同一业主频繁报修是否优先、同一设备是否派给固定维保商、是否启用“首问负责制”(管家必须跟进直至闭环)。
需要提示的反例是:如果组织并没有准备好“按工单数据考核”,智能派单反而会引发抵触——现场会通过“线下沟通+线上随便点完成”来对抗系统。因此调度规则上线必须与绩效口径同步。
3. 数据安全与合规:对接越深,越要先做“可控的数据流”
对接中最容易被忽视的是:工单携带大量敏感信息(手机号、住址、门牌、出入时间),一旦被第三方系统或外包服务商无边界调用,会产生合规风险与信任风险。
可操作的做法通常包括:
- 最小化字段原则:外包商只需要服务指令与预约信息,不应拿到业主全量画像与历史投诉。
- 脱敏与加密传输:对接走统一API网关,字段分级(强敏/弱敏/非敏),强敏字段以令牌化方式下发。
- 操作留痕与审计:谁看过、谁导出过、谁修改过工单,必须可追溯。尤其是“撤单/改价/改评价”这类高风险动作,应有审批与二次验证。
图表1 工单系统对接逻辑架构图(多端触点 → API网关 → 工单中台 → 内外部执行)

架构层面把“入口标准化”和“履约闭环”分开,目的在于:后续你想加新入口(比如政务平台、企业微信)时,只动接入层;想优化派单策略时,只动调度引擎,而不去碰全链路。
三、4个典型报事报修流程的对接实现路径
二次开发是否“难”,落到具体场景才有答案。我们把物业高频报事报修拆成四类:紧急、标准、跨部门、外包;它们的对接难点不一样,适用的系统能力也不一样。
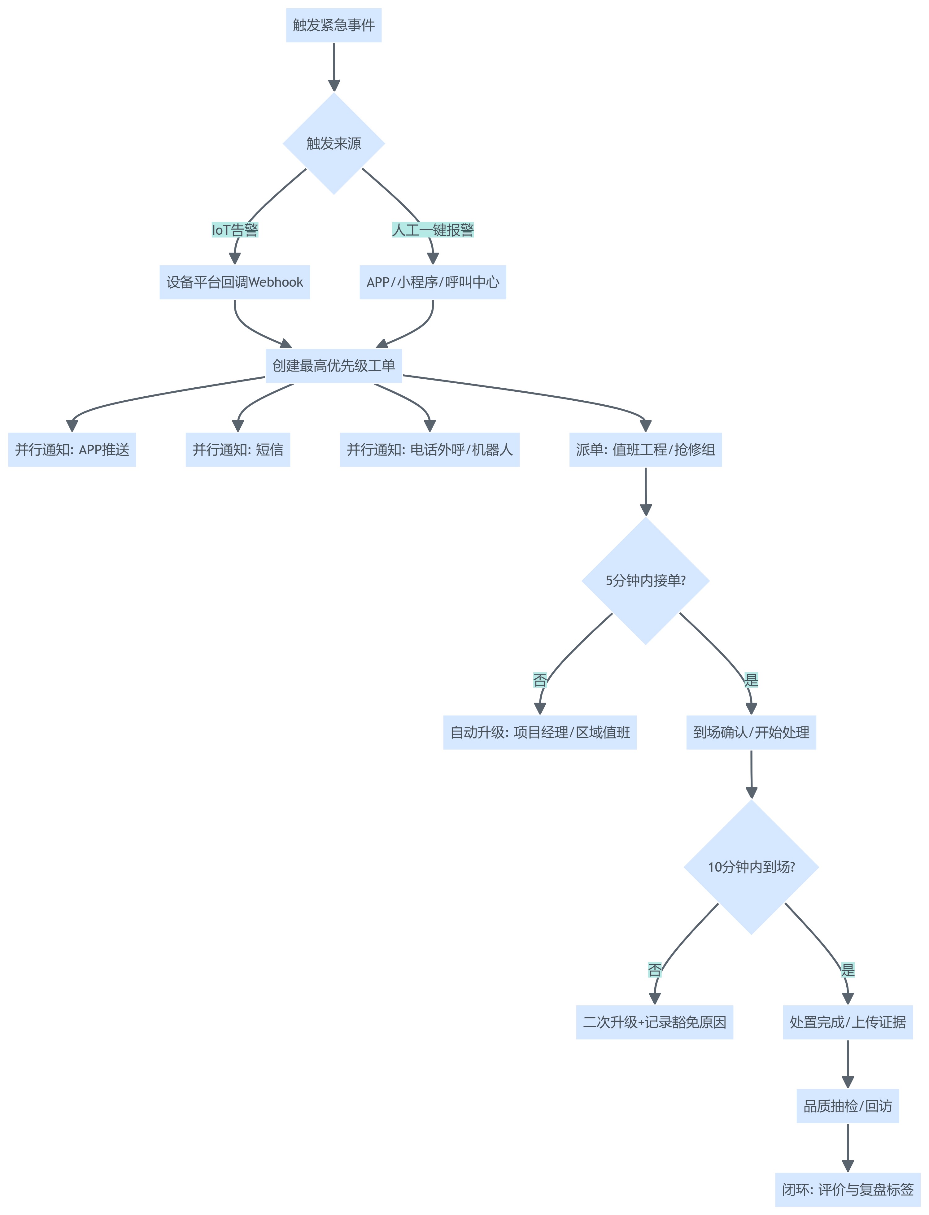
1. 紧急类报修(漏水、电梯困人)——“秒级响应”对接逻辑怎么做?
紧急类报修的目标不是“体验更好”,而是降低安全风险与舆情风险。因此流程设计要围绕两个问题:如何快速确认“真紧急”,以及如何确保“有人接住”。
可落地的对接机制通常是:
- 触发源多路并行:
- IoT告警(电梯故障码、积水传感器、消防联动)通过Webhook回调到接入层,自动建单;
- 人工一键报警(管家工作台、业主端“紧急报修”按钮、呼叫中心)走同一建单接口;
- 政务/监管平台转办(若有)同样映射为紧急主单。
- 最高优先级工单 + 并发通知:创建工单后,不等派单确认,直接并行通知:值班工程、项目经理、秩序领班;必要时触发电话机器人外呼,确保在“消息没看到”时仍有人响应。
- SLA超时升级:例如5分钟未接单自动升级到主管,10分钟未到场升级到区域负责人,并记录豁免原因(台风封路、停电导致门禁不可用等)。
需要把边界说清楚:紧急类不能“泛化”。如果业主把“空调不冷”都点成紧急,系统会被滥用。入口侧必须有紧急类型白名单与提示文案,并允许后台按项目调整。
图表2 紧急报修自动化处置流程图(触发→建单→并行通知→超时升级)

2. 标准类报修(灯具更换、门锁维修)——“人单匹配”如何通过工单实现?
标准类报修占比高、单量大,目标是提升吞吐量与一次修复率。这类对接最怕两件事:派错人(退单)与信息不全(二次上门)。
对接实现建议按“信息完整→自动派单→移动端回写→透明可查”四步做:
- 信息完整化:入口侧强制位置字段结构化(楼栋/楼层/房号/公共点位),并提供故障模板(例如“灯不亮:是否跳闸/是否整屋不亮/拍照包含开关面板”)。
- 自动派单规则:调度引擎读取人员技能标签与排班表;采用“硬约束+软权重”的方式:
- 硬约束:必须具备技能与资质;
- 软权重:距离、当前负载、历史一次修复率、业主投诉关联。
- 移动端履约回写:接单—到场—开工—完工四个关键节点要低摩擦;同时回写证据(照片/视频/语音转文字),耗材领用可与仓库系统对接或先在工单里做轻量化记录。
- 业主侧透明化:进度卡片要可理解(已受理/已派单/师傅在路上/已到场/处理中/已完成),否则业主仍会反复追问,客服压力不降反升。
反例提醒:如果你把标准类报修也设计成“多级审批”,吞吐量会被流程拖垮;审批应该用于例外(高金额、高风险、需停水停电),而不是常态。
3. 跨部门类报修(装修投诉、公共区域维护)——“BPM流转”怎样减少扯皮?
跨部门工单的痛点不在“有没有人干活”,而在责任边界不清导致的反复转派。这类对接必须用BPM把协作关系写死:哪些节点串行、哪些并行、在哪个节点必须会签、谁有驳回权。
典型做法是把跨部门投诉拆成三条线并行推进:
- 事实核验线(秩序/现场):是否存在违规施工、噪音时段、占用公共区域;需要现场证据与时间戳。
- 工程处置线(工程/外包):是否需要停水停电、是否涉及公共管线、是否需要材料与预算。
- 客服沟通线(客服/管家):对业主解释口径、预约时间窗、进度同步与情绪管理。
为了避免“你等我、我等他”,系统要支持:并行节点完成条件、会签规则、超时催办、以及最终由谁发起闭环回访。
图表3 跨部门投诉工单时序图(业主→客服→工程→秩序→品质回访)

边界条件是:跨部门流程再精细,也要给“应急通道”。例如公共管线爆裂时,必须允许跳过会签直接抢修,事后补齐记录,否则流程合规会与安全抢险冲突。
4. 外包类报修(家电清洗、消杀服务)——“生态协同”如何做到可控?
外包类的难点不在派给谁,而在服务质量如何被平台接住:预约、到场、签收、结算、评价,任何一个环节断开,业主都会认为“物业甩锅”。
对接建议采用“主单在物业、履约在外包、证据回流”的模式:
- 工单直派与预约同步:物业工单创建后,通过第三方API下发服务指令;第三方回传预约时间与技师信息,回写到业主端。
- 到场与服务证据:要求外包回传到场签到(可用定位+拍照)、服务过程关键照片、完工确认;证据进入物业工单档案,方便争议处理。
- 费用与对账:结算不一定要一步到位做成财务系统级别,早期可先实现“服务单价规则+异常人工审核+月度对账导出”。关键是:每一笔费用都能回到对应工单与证据链。
- 外包评价体系:把评价从“主观好不好”变成可管理的指标:准时率、一次完成率、复投诉率、证据完整率。低于阈值触发限单或复训。
外包对接的典型副作用是:第三方系统不稳定或接口变更会拖累整体体验。因此要做两层保护:异步队列(避免接口阻塞主流程)与熔断降级(第三方不可用时先落地为待派人工处理)。
表格2 4类报事报修流程对接特征对比
| 流程类型 | 响应时效要求 | 涉及角色 | 核心系统能力 | 对接复杂度(相对) |
|---|---|---|---|---|
| 紧急类(漏水/困人) | 秒级触发、分钟级接单 | 工程值班、秩序、项目经理 | 并发通知、SLA升级、告警回调 | 高(稳定性要求极高) |
| 标准类(灯具/门锁) | 小时级响应、当日闭环为主 | 管家、工程技工 | 技能/就近派单、移动端回写 | 中(规则清晰则易复制) |
| 跨部门类(装修投诉) | 需分阶段时效 | 客服、工程、秩序、品质 | BPM并行会签、责任留痕 | 高(组织协同决定成败) |
| 外包类(清洗/消杀) | 预约型时效 | 物业+第三方服务商 | 第三方API、证据回流、对账 | 中高(需防接口不稳定) |
四、实施策略与风险规避(物业公司的管家服务平台二次开发难吗:把“难”变成可控的项目)
要把二次开发从“定制工程”做成“可运营能力”,关键是双轮驱动:技术上控制接口与架构风险,管理上控制需求与协作风险。
1. 选型策略:优先选择可验证的开放能力,而不是功能清单
选型时建议把问题问得更“工程化”,而不是问“能不能做”:
- 接口完整性:是否覆盖工单全生命周期(创建、派单、转派、驳回、完工、评价、关闭、撤销、合并、子工单)以及SLA事件(超时、升级、催办)。
- 开发者体验:是否提供沙箱环境、Postman集合、错误码说明、回调机制(Webhook)与变更公告机制。
- 可扩展点:派单策略是否支持规则配置或Hook(插拔点),能否按项目/业态做差异化参数。
- 数据出口与迁移:工单、评价、证据附件、操作日志能否批量导出;字段映射是否清晰。
边界提示:如果企业本身没有维护集成的能力(至少1名接口/集成工程师+1名流程Owner),过度追求“深度开放”反而会让后期运维不可控,此时更应优先选择配置能力强、版本治理清晰的平台。
2. 低代码赋能:用低代码解决长尾需求,但别用它改“地基”
低代码适合做三件事:
- 新入口与轻应用:如项目自定义报修表单、巡检小程序、专项活动登记。
- 报表与看板:如响应时效分布、人员负载、复投诉Top10。
- 规则层配置:如不同项目的SLA、告警策略、评价触发时机。
不建议用低代码去做两件事:一是重写核心交易链路(高并发与一致性要求高),二是绕开权限与审计体系(合规风险高)。换句话说,低代码像“加装模块”,不适合“替换承重墙”。
3. 风险管控:把接口故障、数据风险、厂商锁定做成可管理清单
对接项目最怕“上线即背锅”,因此建议把风险做成可检查的机制:
- 接口熔断与重试:第三方不可用时,工单创建仍应成功落库;后续异步补偿,避免影响前台受理。
- 回滚与灰度:流程规则变更要支持灰度到单项目/单楼栋;出现异常可一键回滚到上一版本规则。
- 数据质量治理:上线前做房屋、人员、设备档案的主数据校验(编码规则、缺失率、重复率),否则工单再智能也会派不准。
- 锁定风险的“最小化”:把自定义逻辑尽量放在外部规则层(可迁移),避免写入平台私有脚本;关键数据定期导出归档,保证可审计与可迁移。
把这些机制前置后,二次开发的“难”就会从不可预期,变成可度量、可分解的工程问题。
结语
回到开篇问题:物业公司的管家服务平台二次开发难吗?结论是——难,但难点主要不在“写不写得出来”,而在能否把报事报修做成工单驱动的履约闭环:规则可验证、责任可追溯、接口可治理、数据可合规。围绕这一目标,建议按以下动作推进(可直接作为项目计划的检查清单):
- 先定四类流程的“最小可用闭环”:紧急、标准、跨部门、外包分别定义触发条件、SLA、证据要求与闭环口径,避免一开始就追求“大而全”。
- 用“统一接入层”把入口收敛:无论小程序、电话还是IoT告警,先变成同一种结构化工单,再进入调度与BPM。
- 把派单从“找人干活”升级为“分配责任”:接单、到场、完工、回访四节点必须留痕,并同步调整考核口径。
- 对外包对接坚持“证据回流+可对账”:不追求一步到财务级结算,但必须保证每笔费用能回到工单与证据链。
- 把风险做成工程机制:熔断、异步补偿、灰度发布、回滚、主数据治理与审计日志,缺一项都可能在高峰期放大成事故。





























































