-
行业资讯
INDUSTRY INFORMATION
【导读】
很多季节性企业在人力资源管理上共同纠结一个问题:季节性企业适合用灵活用工还是全职招聘系统,哪个更划算、更稳妥?本文在不做简单“站队”的前提下,基于实践观察,从用工弹性、成本结构、人才质量、合规风险、组织能力建设5个维度,对灵活用工平台和全职招聘系统进行系统对比,给出不同类型季节性企业的组合用工策略与实施步骤,帮助HR在旺季不再“临时抱佛脚”,在淡季也不再被固定人力成本“拖累”。
每到“双十一”、暑期旅游季、年节销售旺季,HR的感受往往比业务更直接:
一边是“人从哪里来”的焦虑,一边是“旺季过去这些人怎么办”的压力。
季节性企业的典型特征,是业务量潮汐式波动:旺季人手明显不够,淡季又闲置严重。如果完全依赖全职招聘,旺季来不及补人、淡季成本巨大;如果一味依赖灵活用工平台,又担心出现人员不稳定、服务质量难控、合规风险不清等问题。
笔者在和制造、零售、电商、物流、文旅等多类季节性企业交流时,发现一个共性误区:很多企业把“灵活用工平台”和“全职招聘系统”当成互斥选择,而不是组合工具。其实,对季节性企业来说,更现实的命题不是“二选一”,而是——在什么场景下用灵活用工,在什么岗位上坚持全职招聘,用什么比例和节奏来搭配?
下面,沿着这个思路展开。
一、核心判断:对大多数季节性企业来说,“灵活用工为主 + 全职招聘为基”更现实
先把结论摊开:
- 对波动明显、用工峰值持续时间较短的季节性企业(如快递、电商仓储、假日景区服务等),更适合以灵活用工平台为主解决旺季人力缺口,以少量全职员工做“骨干+班底”。
- 对技术门槛较高、服务体验要求极稳定的季节性企业(如高端定制、专业赛事服务等),则更适合以全职招聘系统构建核心团队,再用灵活用工平台做“外圈补充”。
- 从组织发展角度看,全职招聘系统更像“长期资产配置工具”,灵活用工平台更像“短期流动性工具”。季节性企业需要的是“资产+流动性”的组合,而不是只押一边。
接下来的5点对比,会把这个结论拆开,便于HR按图索骥。
二、先厘清概念:灵活用工平台 vs 全职招聘系统各自是什么
在对比前,需要对这两类系统各自的“边界与角色”形成基本共识。
1. 灵活用工平台:解决“短期、波动、按需”的用工难题
灵活用工平台的本质,是把企业的劳动力需求“切碎”,在更大的劳动力市场中快速匹配合适的个体。
常见特点包括:
- 用工关系更为多元:不一定是传统劳动合同关系,更常见的是劳务、承揽、合作、众包等模式。
- 结算方式多样:按小时、按天、按项目、按件计费等,都较常见。
- 供应速度快:集中某一类岗位、某一行业,形成“人力池”,在旺季集中释放。
- 以数字化平台为载体:在线匹配、在线签约、在线结算,减少线下沟通和管理成本。
对季节性企业的价值主要在于:随时加人,随时减人,不增加长期负担。
2. 全职招聘系统:支持“长期、关键、稳定”的人力布局
全职招聘系统,一般是HR用来组织和管理“正式员工招聘”的主系统。
主要作用包括:
- 统一管理职位需求发布、简历收集、筛选、测评、面试、录用、背调等流程;
- 支撑校招、社招、内部竞聘等多种全职招聘场景;
- 与人事、薪酬、绩效系统打通,为核心人才的长期培养提供数据基础。
它更适合:
- 关键岗位、专业岗位、管理岗位的人才获取;
- 需要深度融入企业文化、业务知识积累的岗位;
- 对安全、稳定性要求极高、替代成本极高的岗位。
一句话概括:灵活用工平台解决“短期业务峰值问题”,全职招聘系统解决“长期组织能力问题”。
三、5个关键维度对比:季节性企业到底该怎么选?
下面进入本文的主干部分,从5个HR最关心的维度,来看两种模式对季节性企业的实际差异。
(一)用工弹性:灵活度 vs 稳定度
结论:在用工弹性上,灵活用工平台明显优于全职招聘系统,但稳定度则由全职员工占优。对季节性企业而言,关键在于“岗位切分”和“人员分层”。
1. 业务波动的“时间长度”决定用工策略
- 如果你的业务高峰只持续1–3个月,且高峰期业务量是平时的数倍,那么采用全职招聘来填补高峰基本不现实:
- 招聘周期本身就可能跨越整个旺季;
- 旺季一过,这部分人很容易“无活可干”。
- 灵活用工平台则可以提供“短期拉满、淡季归零”的可能:
- 在旺季批量引入小时工、短期工、项目制人员;
- 在淡季,相关合同自然终止,企业不背长期人力成本。
2. 岗位可拆分度越高,越适合灵活用工
在实践中,一个关键判断标准是:岗位是否可以被拆分、标准化。
- 对于操作类、标准化服务类、相对简单的客服/仓储/导购等岗位,可以通过流程标准、脚本、SOP大幅降低上岗门槛,更适合用灵活用工补充峰值。
- 对于高度依赖经验判断、客户关系维护、综合协调能力的岗位,则更适合长期配置全职员工,保持业务连续性和关系稳定。
小结:从“弹性”维度看,季节性企业很少会只使用全职招聘系统就能搞定旺季;而是需要以人岗拆分为前提,区分“可弹性岗位”与“必须稳定岗位”,前者交给灵活用工平台,后者依赖全职招聘系统。
(二)成本结构:短期用工成本 vs 长期人力投资
结论:灵活用工并不一定“单价更低”,但在整体成本结构上,更有利于季节性企业“把成本和业务收入绑定”;全职招聘成本更大比例是“固定支出”。
1. 不要只看“时薪”,要看“总成本结构”
很多企业误以为:灵活用工 = 用工更便宜。现实往往更复杂:
- 单价层面:
- 灵活用工人员的小时单价/件单价有时反而更高,因为短期性、临时性要通过价格补偿。
- 但从年度维度看:
- 全职员工的薪酬、五险一金、福利、年终、休假期间工资、淡季闲置等,都需要企业持续承担;
- 灵活用工人员在没有工作任务时,企业几乎不承担额外成本。
对季节性企业而言,更重要的是:灵活用工让人力成本更接近“变动成本”;全职招聘则增加“固定成本”的占比。
2. 成本与收入联动程度:灵活用工的优势更明显
季节性企业最大的风险,是业务不如预期时,人力成本却是既定的。
- 采用灵活用工平台时:
- 业务高峰来了,多用一点人、多付一点钱;
- 业务不达预期,用工量立刻可以缩减,人力成本随业务下降。
- 完全依靠全职招聘时:
- 岗位一旦设立、人一旦招进来,即便业务低于预期,也很难短期内显著压缩人力成本;
- 上一次淡季的“过度扩员”,往往会拖累企业数个会计期间。
小结:从成本结构来看,灵活用工平台更适合作为“波动部分”的人力解决方案,把成本和业务峰值更紧密捆绑;全职招聘系统则更适合在“确定性业务+关键岗位”上做长期投资。
(三)人才质量与组织掌控力:谁更能保证服务和体验?
结论:全职招聘系统更有利于构建稳定、可培养的核心队伍;灵活用工平台则更适合补充“可标准化”的执行力量。季节性企业若只依赖灵活用工,往往会在服务质量和组织掌控力上吃亏。
1. 全职员工的三大隐性价值
从管理实践看,全职员工的价值,往往不止体现在“能干活”上:
- 知识与经验积累:熟悉业务流程、客户偏好、内部协同方式,可以对流程持续优化提出建议;
- 文化与稳定性:对企业价值观、行为规范的认同,决定了是否能在压力下仍然维护好品牌形象;
- 带教与传承:在每一轮旺季,都需要资深员工去带一批新人,否则整体服务质量难以稳定。
这些是灵活用工人员很难在短期内形成的组织资产。
2. 灵活用工的“可替代性”也意味着“难以沉淀”
灵活用工平台提供的是一个大而广的人才池,但个体与企业之间的联结往往是弱的:
- 同一个人今年在你这家企业做旺季兼职,明年可能在另一家同类企业做;
- 他对你企业流程、文化、产品的熟悉程度,很难像全职员工那样持续升级;
- 企业对这部分人力的组织影响力有限,大多停留在“完成任务”层面。
这就需要季节性企业有意识地构建“核心全职+灵活外圈”的梯队结构:
- 核心流程、关键节点由全职员工掌控;
- 重复性高、门槛可控的环节,交给灵活用工人员在全职员工的带教之下完成。
小结:如果一个季节性企业把几乎所有业务都交给灵活用工人员来做,短期看似“成本好看”,中长期在客户体验、组织能力上往往会透支。因此更稳妥的做法是:全职招聘系统支撑核心岗位建设,灵活用工平台支撑执行层面的放大。
(四)合规与风险:谁的“坑”更多,谁的风险更难管?
结论:两者都有合规风险,但类型不同。灵活用工平台的风险主要在劳动关系认定、税务与社保处理;全职招聘系统的风险主要在劳动合同管理、裁员与用工争议。季节性企业需要的是“风险种类可控、责任边界清晰”。
1. 灵活用工的典型风险点
常见的几个敏感问题包括:
- “用工关系”是否会被认定为事实劳动关系?
- 如果企业直接管理灵活用工人员、安排工作、考勤、考核、惩戒,都由企业直接执行,有可能被认为存在事实劳动关系;
- 税务与个税申报是否合规?
- 如果长期以“劳务报酬”形式发放报酬,但实质上是一种较固定的工作安排,也可能面临税务与社保的审查。
- 平台角色是否清晰?
- 如果平台只能提供撮合,不承担实际用工主体责任,而企业对用工人员的管理又高度介入,风险很容易集中到企业本身。
对季节性企业而言,选择灵活用工平台时要特别关注:
- 是否提供合规方案设计与操作指引;
- 三方(平台、企业、劳动者)之间的权责关系是否通过协议写清楚。
2. 全职招聘系统的风险更多在“用工退出端”
全职招聘系统本身只是工具,但它支撑的是传统劳动合同关系:
- 企业在招聘时,如果录用标准模糊、录用流程不规范,后续的用工争议更难有据可依;
- 季节性企业高峰期扩招、淡季裁员,如果没有事前规划,很容易踩中经济性裁员、解除劳动合同程序等红线。
这类风险一旦爆发,单次成本可能非常高,既有直接赔偿,也有对雇主品牌的负面影响。
小结:
- 灵活用工:“小额高频”的合规与税务风险,依赖平台设计与HR理解程度;
- 全职招聘:“低频高额”的用工与劳动争议风险,考验用工全周期管理水平。
对季节性企业来说,关键不是躲开哪一种,而是:
在稳定岗位上多用更可控的劳动合同关系,在短期波峰上借助有合规能力的灵活用工平台,把复杂度“外包”给专业方。
(五)数字化与管理复杂度:谁更省事,谁更易被“系统拖累”?
结论:灵活用工平台在“供应端数字化”上优势更明显;全职招聘系统在“内部管理闭环”上更成熟。季节性企业要关注的是:HR团队到底能承受多复杂的系统组合。
1. 灵活用工平台:外部供给链的数字化
典型特征:
- 平台往往自带人员池、评价体系、算法匹配机制;
- 企业只需在平台上配置岗位要求、时间段、人数,平台即可推送合适人选;
- 部分平台还能提供在线培训、在线签到、在线结算等能力,大幅减少线下操作。
这在业务高峰期,确实能极大减轻HR“满城找人”的压力。
但从管理角度看,也带来两个新问题:
- 数据是否能与企业内部HR系统顺畅对接?
- 灵活用工人员的表现、出勤、质量记录,是否能沉淀下来,为下次旺季复用?
2. 全职招聘系统:内部人才管理链条的数字化
全职招聘系统更关注的是:
- 招聘需求发起、审批、发布;
- 决定如何筛选、评估候选人;
- 如何与入职、培训、绩效等系统打通。
对于季节性企业而言,如果组织规模不大,又试图同时上很多系统,很容易出现:
- HR每天在多个系统之间切换、导表、对账;
- 同一个人的数据分散在不同平台里,难以形成统一视图。
小结:
对季节性企业,更务实的做法是:
- 全职招聘系统选用流程够用、集成能力较好的产品,重点保证核心员工招聘质量;
- 灵活用工平台选用在人群供给和合规能力上有优势、且能提供基础数据接口的服务商;
- IT和HR一起定义一个“最小可行集成方案”,先打通核心字段和关键流程,而不是一口吃成“高度一体化”的大项目。
四、不同类型季节性企业:如何在灵活用工平台和全职招聘系统之间做选择?
围绕“季节性企业适合用灵活用工还是全职招聘”这个问题,如果只给一个统一答案,对实践帮助并不大。更有价值的,是按企业的业务特点与用工结构,给出差异化建议。
1. 高流量、低门槛型:以灵活用工平台为主
典型行业:
- 快递、仓储、电商分拣;
- 大型商超促销导购;
- 景区基础服务岗位(检票、引导等)。
特征:
- 旺季业务量暴涨,淡季明显回落;
- 岗位标准化程度较高,培训周期短;
- 大量是体力型、执行型岗位。
建议策略:
- 骨干层:通过全职招聘系统招募一批稳定员工,负责班组长、现场管理、质量把控等;
- 执行层:旺季通过灵活用工平台批量引入,淡季自然释放;
- 数据侧:在平台中标记“表现优秀、可优先复用”的人员,为下一波旺季提前做蓄水。
2. 高体验、高要求型:以全职招聘为主、灵活用工作补充
典型行业:
- 高端旅游定制、度假村会员服务;
- 高客单价零售门店;
- 专业赛事、会展等需要精致服务体验的场景。
特征:
- 对服务质量要求极高,客户期望体验稳定;
- 员工需要掌握较多产品知识、服务技巧;
- 客户黏性强、复购率高,对“熟面孔”有依赖感。
建议策略:
- 服务前台和核心岗位:以全职招聘系统为主,保证稳定性和服务延续性;
- 部分后台和辅助岗位:如布展、物料搬运、安保等,可使用灵活用工平台;
- 在全职队伍中,通过排班、轮岗等方式,自身先尽可能吸收部分波峰,再用灵活用工填补尾部缺口。
3. 技术/专业型季节业务:核心专业岗全职,项目支援用灵活用工
典型行业:
- 节庆主题技术搭建、灯光音响、舞美设计;
- 季节性强的IT项目交付、集成服务等。
特征:
- 关键能力在少数专业骨干身上,高度不可替代;
- 但项目型业务也有旺季与淡季。
建议策略:
- 专业骨干:通过全职招聘系统长期配置,重点考察专业能力和项目管理能力;
- 项目支援和辅助技术岗位:通过灵活用工平台引入合作工程师、技术工人等,按项目结算。
五、可操作的方法论:季节性企业该如何在灵活用工平台和全职招聘系统之间做选择?
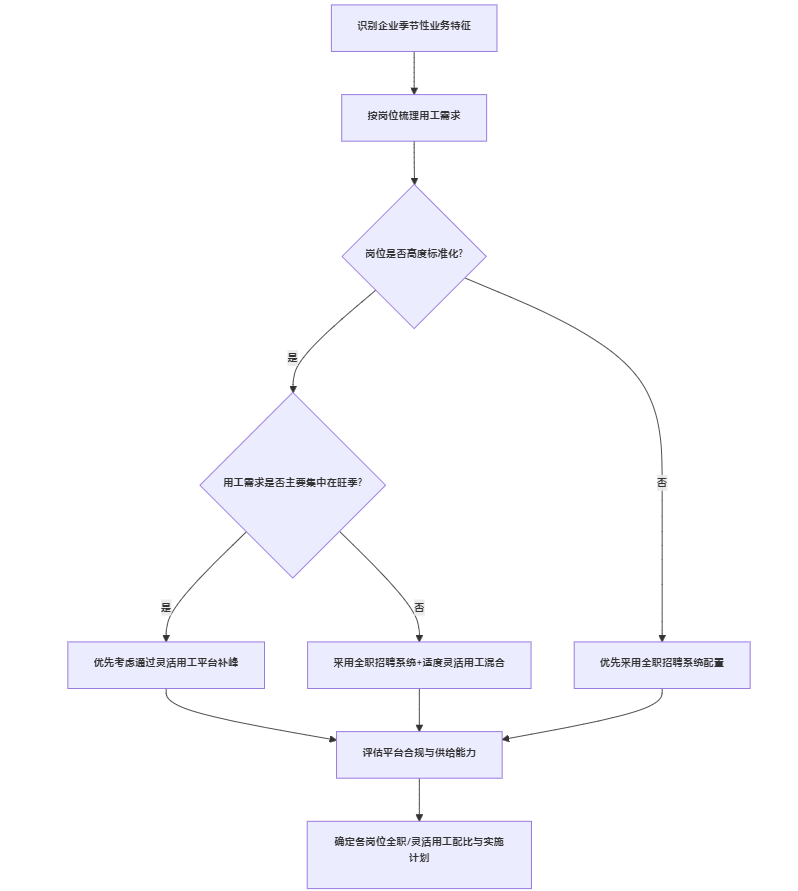
为了让这个问题真正“用得上”,可以用一个简化决策流程来帮助HR梳理思路。
1. 先做一件事:把用工需求“拆开看”
建议HR和业务一起,按岗位维度做一张“用工画像”表:
| 维度 | 灵活用工平台更占优的情况 | 全职招聘系统更占优的情况 |
|---|---|---|
| 业务周期与波动 | 明显淡旺季、峰值持续时间短 | 相对稳定、全年都有持续需求 |
| 岗位标准化程度 | 流程标准清晰、可快速培训 | 需要大量经验判断和个性化处理 |
| 服务与质量要求 | 中等可控、可通过SOP和质检弥补 | 要求高度一致、错误容忍度低 |
| 人才可替代性 | 外部人才供给充足、市场上易于找到 | 稀缺型、专业性强、替代成本高 |
| 组织能力沉淀需求 | 不需要长期在组织中沉淀 | 需要积累知识、客户关系和团队文化 |
在每个岗位上打勾,往往就能很快分出:
- 哪些岗位适合交给灵活用工平台;
- 哪些岗位必须通过全职招聘系统稳住。
2. 用简易决策流程串联起来
可以用一个简化的思路表示:

这套流程的关键,是“以岗位为单位决策”,而不是“一口气给企业下一个统一的选型结论”。
3. 组合策略的3个实操建议
在落地时,可以参考以下做法:
- 先建“稳态班底”,再谈灵活放大
- 利用全职招聘系统,至少为关键业务环节搭建一条“最小稳定人力带”,确保在不依赖大量外部人力的情况下,企业仍能维持基本运营水平。
- 与灵活用工平台做“预沟通+预蓄水”
- 不要等旺季业务已经爆发才紧急找平台,而是在淡季就明确下一旺季的时间、峰值规模、岗位要求,提前进行人力蓄水和培训安排。
- 用数字化做“缩小战场”
- 全职招聘系统只做真正需要深度管理的全职员工招聘;
- 灵活用工平台只承担可标准化、可外包、短期波峰的岗位;
- 通过必要的数据接口,让两类人群在核心字段(如岗位、部门、时间段、成本中心)上能被统一分析,避免HR被系统拖入“数据地狱”。
结语
回到开篇的问题:灵活用工平台和全职招聘系统哪个更适合季节性企业?
从实践看,如果只允许二选一,其实都不完美:
- 只依赖全职招聘系统,季节性企业难以承受旺季扩招和淡季闲置的成本;
- 只依赖灵活用工平台,又很难在服务质量、组织能力、长期发展上站得住。
更稳妥、也更符合组织演化规律的答案是:
- 全职招聘系统,是季节性企业的“地基”:
- 在关键岗位、核心流程、客户关键触点上,必须配置一定比例的全职员工,承担知识沉淀、文化传承、质量把控和带教责任。
- 灵活用工平台,是季节性企业的“调节阀”:
- 在可标准化、可拆分的执行岗位上,用灵活用工去接住旺季业务高峰,把“固定成本”尽量切成“随业务波动的变动成本”。
- 真正要做的是“搭结构”,而不是“押单边”:
- 区分岗位类型和用工需求节奏,给每一类岗位找到最合适的用工方式和配比,在此基础上,利用数字化系统把流程和数据打通。
对HR和管理者而言,下一步可以从一张简单的表开始:
- 列出公司前20个主要岗位;
- 判断每个岗位的业务波动特点和标准化程度;
- 标注适合“全职为主+灵活补充”还是“灵活为主+全职兜底”。
当这张表清晰之后,“季节性企业适合用灵活用工还是全职招聘”这个问题,自然就会从抽象争论,变成一套可以落地执行的用工策略。





























































